文档
办公文件
生活文档
学习资料
当前位置:
首页
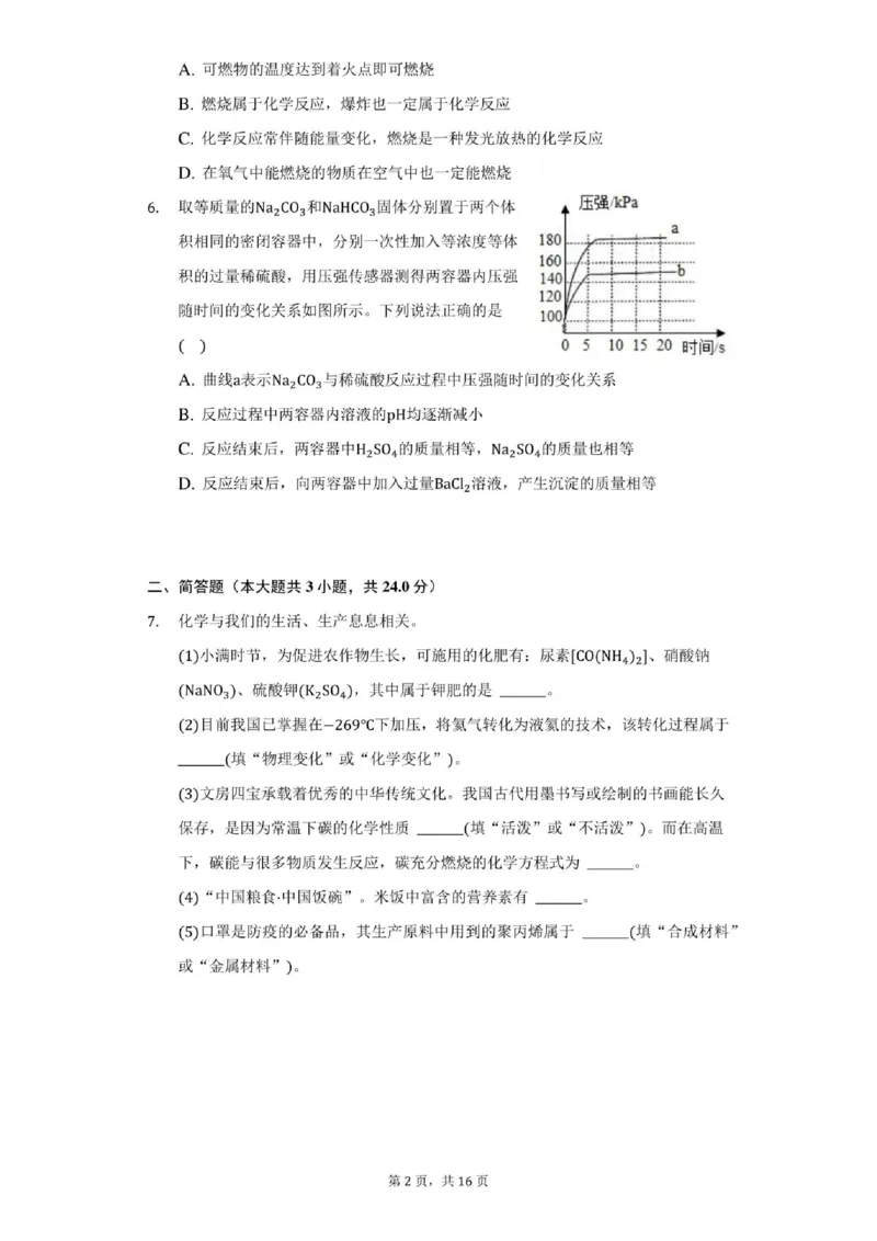
>
文档
>2021年贵州省贵阳市中考化学试卷(附详解)_贵州中考_5.贵州中考化学(2008-2025)_贵阳化学08-24
2021年贵州省贵阳市中考化学试卷(附详解)_贵州中考_5.贵州中考化学(2008-2025)_贵阳化学08-24
2026-04-07 22:18:21
2026-04-07 21:28:50
文档预览
文档信息
文档格式
pdf
文档大小
8.527 MB
文档页数
16 页
上传时间
2026-04-07 21:28:50
下载文档
本文档来自网络内容,如有侵犯您的权益请联系我们删除,联系邮箱:wyl860211@qq.com。
上一篇
2021年贵州省贵阳、六盘水市中考物理试题(原卷版)_贵州中考_六盘水_04六盘水中考物理2015-2025_真题
下一篇
2021年贵州省贵阳市中考地理真题及答案_贵州中考_8.贵州中考地理(2015-2024)
最新文档
2021年贵州省铜仁市中考数学真题试卷(原卷版)_贵州中考_2.贵州中考数学(2008-2025)_铜仁数学12-24
2021年贵州省铜仁市中考历史试题(原卷版)_贵州中考_7.贵州中考历史(2008-2024)_铜仁历史17-24
专题04从句-2022年高考真题和模拟题英语分专题训练(学生版)_03高考英语_2024年新高考资料_1.2024一轮复习_赠2022年高考英语真题与模拟题分专题训练
专题04从句-2021年高考真题和模拟题英语分项汇编(解析版)_03高考英语_新高考复习资料_2022年新高考资料_2022年新高考英语一轮复习_2021年高考真题和模拟题英语分项汇编7.30更新
专题04从句-2021年高考真题和模拟题英语分项汇编(原卷版)_03高考英语_新高考复习资料_2022年新高考资料_2022年新高考英语一轮复习_2021年高考真题和模拟题英语分项汇编7.30更新
专题04从句-2020年高考真题和模拟题英语分类训练(教师版含解析)_03高考英语_新高考复习资料_2022年新高考资料_2022年新高考英语一轮复习_2022年一轮复习新高考新教材
专题04从句-2020年高考真题和模拟题英语分类训练(学生版)_03高考英语_新高考复习资料_2022年新高考资料_2022年新高考英语一轮复习_2022年一轮复习新高考新教材
2021年贵州省遵义市中考语文试题(解析版)_贵州中考_1.贵州中考语文(2008-2025)_遵义语文12-24
2021年贵州省遵义市中考数学试卷(解析版)_贵州中考_2.贵州中考数学(2008-2025)_遵义数学11-24
2021年贵州省遵义市中考历史试题(解析版)_贵州中考_7.贵州中考历史(2008-2024)_遵义历史17-22
热门文档
2021年贵州省贵阳市道德与法制中考真题含答案解析_贵州中考_9.贵州中考道法(2008-2024)_贵阳道法1518-23
2021年贵州省贵阳市中考地理真题及答案_贵州中考_8.贵州中考地理(2015-2024)
2021年贵州省贵阳、六盘水市中考物理试题(原卷版)_贵州中考_六盘水_04六盘水中考物理2015-2025_真题
2021年贵州省贵阳、六盘水市中考化学试题(含解析)——暂只找到此PDF版本_贵州中考_六盘水_5.六盘水中考化学(2015-2025)缺18
2021年贵州省安顺市中考道德与法治真题(解析版)_贵州中考_9.贵州中考道法(2008-2024)_安顺道法16-21
2021年贵州省安顺市中考语文试题(原卷版)_贵州中考_1.贵州中考语文(2008-2025)_安顺语文12-24
2021年贵州省安顺市中考数学试卷(解析版)_贵州中考_2.贵州中考数学(2008-2025)_安顺数学12-24
2021年贵州省安顺市中考数学试卷(原卷版)_贵州中考_2.贵州中考数学(2008-2025)_安顺数学12-24
2025年陕西省中考道德与法治真题(解析卷)_陕西_7.陕西中考政治(2008-2025)
2021年贵州省安顺市中考历史试题(解析版)_贵州中考_7.贵州中考历史(2008-2024)_安顺历史13-21
随机文档
2025年陕西省中考道德与法治真题(空白卷)_陕西_7.陕西中考政治(2008-2025)
2025年陕西省中考语文真题(解析卷)_陕西_1.陕西中考语文(2008-2025)
2021年贵州省安顺市中考历史试题(原卷版)_贵州中考_7.贵州中考历史(2008-2024)_安顺历史13-21
专题04中国古代史:选择性必修(贯通部分)(解析版)_07高考历史_新高考复习资料_2024年新高考复习资料_专项复习资料_备战2024年高考历史考试易错题(新高考专用)
2021年贵州省安顺市中考化学试题(解析版)_贵州中考_5.贵州中考化学(2008-2025)_安顺化学12-24
2025年陕西省中考语文真题(空白卷)_陕西_1.陕西中考语文(2008-2025)
2021年贵州省安顺市中考化学试题(原卷版)_贵州中考_5.贵州中考化学(2008-2025)_安顺化学12-24
2025年陕西省中考英语真题(解析卷)_陕西_3.陕西中考英语(2008-2025)
2021年贵州省六盘水市中考语文试题(含答案)—暂只找到此PDF版本_贵州中考_1.贵州中考语文(2008-2025)_六盘水语文13-24
2021年贵州省六盘水市中考英语适应性试卷及解析_贵州中考_3.贵州中考英语(2008-2025)_六盘水英语15-24