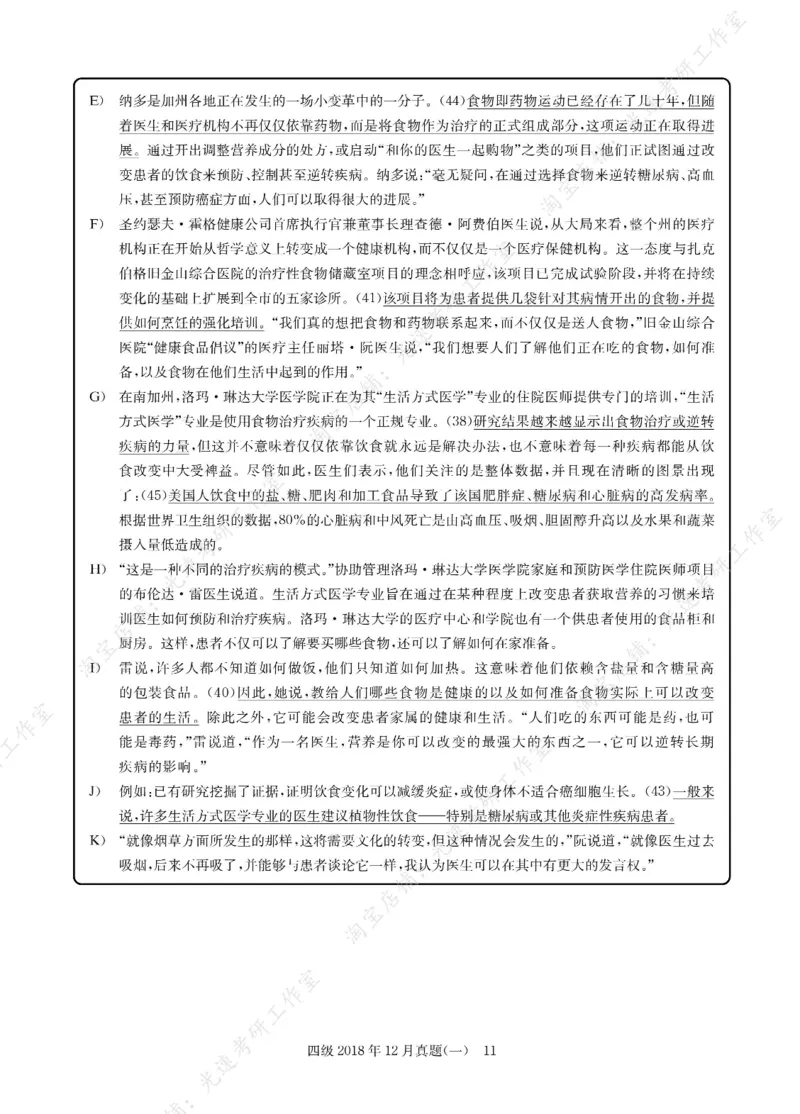
文档
办公文件
生活文档
学习资料
当前位置:
首页
>
文档
>2018年12月四级长篇阅读解析全3套_大学英语四级+六级_四级真题_专项_四级长篇阅读_四级长篇阅读解析
2018年12月四级长篇阅读解析全3套_大学英语四级+六级_四级真题_专项_四级长篇阅读_四级长篇阅读解析
2026-04-09 22:08:39
2026-01-29 17:45:58
文档预览
文档信息
文档格式
pdf
文档大小
4.713 MB
文档页数
9 页
上传时间
2026-01-29 17:45:58
下载文档
本文档来自网络内容,如有侵犯您的权益请联系我们删除,联系邮箱:wyl860211@qq.com。
上一篇
四(上)语文期末背诵与积累知识梳理复习_上册_四(上)语文期末重点归类文件
下一篇
四(上)语文期末:传统文化与积累运用专项复习_上册_四(上)语文期末专项练习文件夹
最新文档
第2部分 狂背熟记听力场景词汇——攻克听力必备_03高考英语_新高考复习资料_2023年新高考资料_二轮复习_2023年高考英语二轮复习讲义+课件(新高考版)_学生版
第2部分 强化练(二十五) 语法填空(2)_03高考英语_新高考复习资料_2023年新高考资料_二轮复习_2023年高考英语二轮复习讲义+课件(新高考版)_2023年高考英语二轮复习讲义(新高考版)
第2部分 强化练(二十二) 记叙文(2)_03高考英语_通用版(老高考)复习资料_2023年复习资料_二轮复习_2023年高考英语二轮复习讲义+课件(全国版)_2023年高考英语二轮复习讲义(全国版)
第2部分 强化练(二十一) 记叙文(1)_03高考英语_通用版(老高考)复习资料_2023年复习资料_二轮复习_2023年高考英语二轮复习讲义+课件(全国版)_2023年高考英语二轮复习讲义(全国版)
第2部分 强化练(三十三) 语法填空(6) 旅游话题专练_03高考英语_通用版(老高考)复习资料_2023年复习资料_二轮复习_2023年高考英语二轮复习讲义+课件(全国版)_学生版
第2部分 专题4 第2讲 有提示词类——名词、代词、形容词和副词_03高考英语_通用版(老高考)复习资料_2023年复习资料_二轮复习_2023年高考英语二轮复习讲义+课件(全国版)_学生版
第2部分 专题4 第1讲 有提示词类——动词_03高考英语_新高考复习资料_2023年新高考资料_二轮复习_2023年高考英语二轮复习讲义+课件(新高考版)_学生版
第2部分 专题3 第1讲 记叙文_03高考英语_通用版(老高考)复习资料_2023年复习资料_二轮复习_2023年高考英语二轮复习讲义+课件(全国版)_2023年高考英语二轮复习讲义(全国版)
第2部分 专题3 微技能一 如何利用三层次突破完形填空_03高考英语_通用版(老高考)复习资料_2023年复习资料_二轮复习_2023年高考英语二轮复习讲义+课件(全国版)_学生版
第2课秦汉统一多民族封建国家的建立与巩固教案_07高考历史_新高考复习资料_2022年新高考复习资料_2022届一轮复习讲练结合7.11更新_系列2_第2课秦汉统一多民族封建国家的建立与巩固
热门文档
第2课秦汉统一多民族封建国家的建立与巩固作业_07高考历史_新高考复习资料_2022年新高考复习资料_2022届一轮复习讲练结合7.11更新_系列2
第2讲冠词(讲义)(解析版)_03高考英语_新高考复习资料_2025年新高考复习_2025年高考英语一轮复习讲练测(新教材新高考,含2024年高考真题)_语法
第2讲冠词(讲义)(原卷版)_03高考英语_新高考复习资料_2025年新高考复习_2025年高考英语一轮复习讲练测(新教材新高考,含2024年高考真题)_语法
第2讲 诸侯纷争与变法运动_07高考历史_2024年新高考资料_1.2024一轮复习_2024年高考历史一轮复习讲义(部编版)_赠1套word版补充习题库_word版题库阶段1
第2讲 等差数列及其前n项和_02高考数学_新高考复习资料_2022年新高考资料_2022年一轮复习各版本_1.新高考2022年高考数学一轮复习_2022届高考数学一轮复习讲义(新高考版)_第六章
第2讲 第3课时 导数与函数的综合问题_02高考数学_新高考复习资料_2022年新高考资料_2022年一轮复习各版本_1.新高考2022年高考数学一轮复习_2022届高考数学一轮复习讲义(新高考版)
第2讲 第2课时 利用导数研究函数的极值、最值_02高考数学_新高考复习资料_2022年新高考资料_2022年一轮复习各版本_1.新高考2022年高考数学一轮复习_赠配套习题库_第三章
第2讲 第1课时 利用导数研究函数的单调性_02高考数学_新高考复习资料_2022年新高考资料_2022年一轮复习各版本_1.新高考2022年高考数学一轮复习_赠配套习题库_第三章
第2讲 空间几何体的表面积与体积_02高考数学_新高考复习资料_2022年新高考资料_2022年一轮复习各版本_1.新高考2022年高考数学一轮复习_2022届高考数学一轮复习讲义(新高考版)
第2讲 直接证明与间接证明_02高考数学_新高考复习资料_2022年新高考资料_2022年一轮复习各版本_1.新高考2022年高考数学一轮复习_2022届高考数学一轮复习讲义(新高考版)_第十三章
随机文档
第2讲 用样本估计总体_02高考数学_新高考复习资料_2022年新高考资料_2022年一轮复习各版本_1.新高考2022年高考数学一轮复习_2022届高考数学一轮复习讲义(新高考版)_第十一章
第2讲 排列与组合_02高考数学_新高考复习资料_2022年新高考资料_2022年一轮复习各版本_1.新高考2022年高考数学一轮复习_2022届高考数学一轮复习讲义(新高考版)_赠配套习题库
第2讲 平面向量基本定理及坐标表示_02高考数学_新高考复习资料_2022年新高考资料_2022年一轮复习各版本_1.新高考2022年高考数学一轮复习_2022届高考数学一轮复习讲义(新高考版)
第2讲 命题及其关系、充分条件与必要条件_02高考数学_新高考复习资料_2022年新高考资料_2022年一轮复习各版本_1.新高考2022年高考数学一轮复习_赠配套习题库_第一章
第2讲 同角三角函数基本关系式与诱导公式_02高考数学_新高考复习资料_2022年新高考资料_2022年一轮复习各版本_1.新高考2022年高考数学一轮复习_赠配套习题库_第四章
第2讲 古典概型_02高考数学_新高考复习资料_2022年新高考资料_2022年一轮复习各版本_1.新高考2022年高考数学一轮复习_2022届高考数学一轮复习讲义(新高考版)_赠配套习题库
第2讲 函数的单调性与最值_02高考数学_新高考复习资料_2022年新高考资料_2022年一轮复习各版本_1.新高考2022年高考数学一轮复习_2022届高考数学一轮复习讲义(新高考版)_第二章
第2讲 从汉至元政治制度的演变和明清君主专制的加强_1129111115_07高考历史_通用版(老高考)复习资料_2023年复习资料_一轮+二轮_高考历史一轮复习资料包
第2讲 从汉至元政治制度的演变和明清君主专制的加强_1129111058_07高考历史_通用版(老高考)复习资料_2023年复习资料_一轮+二轮_高考历史一轮复习资料包
第2讲 从汉至元政治制度的演变和明清君主专制的加强_1129111057_07高考历史_通用版(老高考)复习资料_2023年复习资料_一轮+二轮_高考历史一轮复习资料包