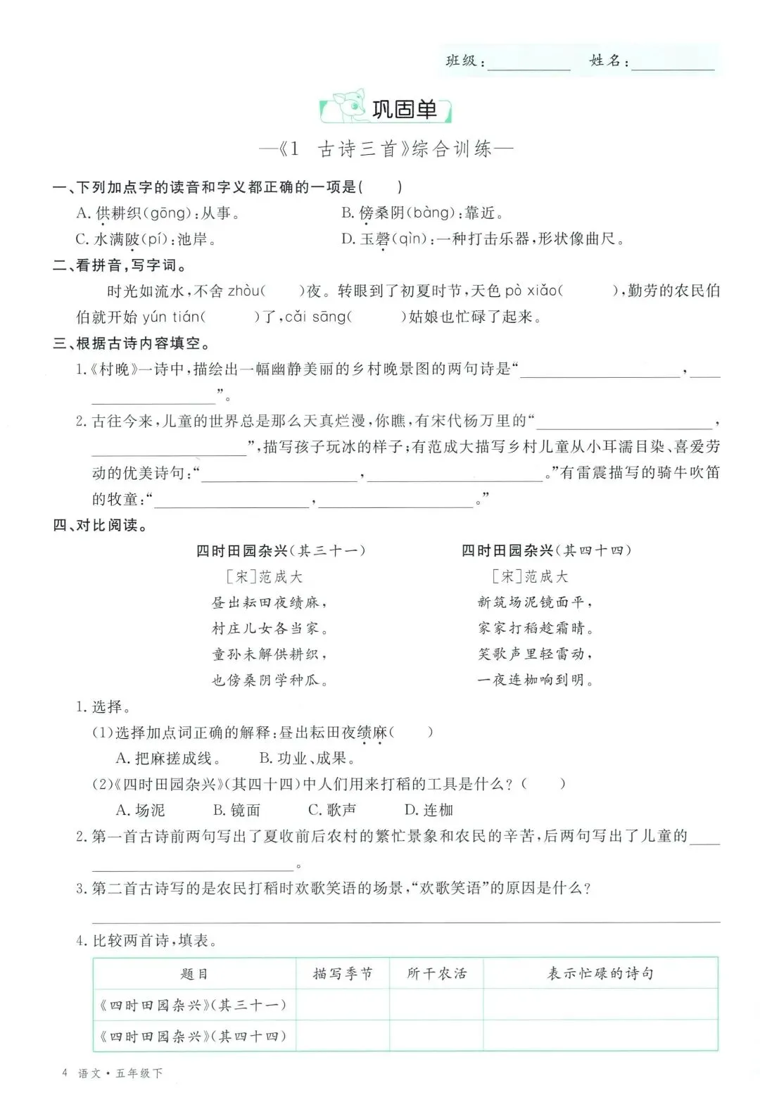
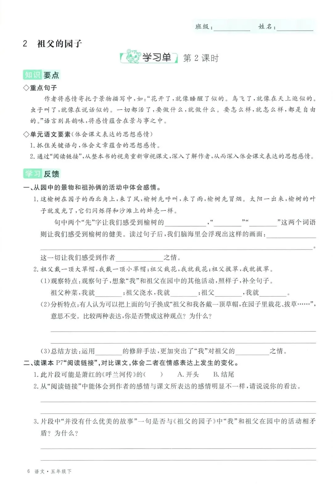
可打印!2026 春季五年级下册语文全册学习单,同步教材全覆盖

今天特意分享2026 年春季五年级下册语文全册学习单,完全同步人教版最新教材,紧扣校内教学大纲与小升初高频考点,覆盖全册所有单元,既是日常学习帮手,也是升学备考核心资料,一份抵多份复习笔记!这份全册学习单都能全覆盖,帮孩子顺利度过衔接期,筑牢语文基础,为六年级毕业冲刺做好铺垫,成绩稳步提升!2026 春季五年级的家长,赶紧收藏保存,别错过这份实用学习资料!




领取完整电子版方式:
①:✅ 关注本公众号(方便以后持续领取同步资料)



②:在公众号对话框回复:20260327就能获取啦


声明:本微信公众账号分享的资源均通过网络等公共合法渠道获得,仅供试用!版权属于原出版机构或影像公司,本资源为电子载体,传播分享仅限于家庭使用与交流心得、参考和辅助购买决策,不得以任何理由在商业行为中使用,若喜欢此资源,建议购买实体产品。文章中的视频及图片均来自网络,版权归原作者或原出版社所有。如有侵权,请及时联系删除。
夜雨聆风












