50万行源码泄露,Claude Code 最硬核架构深度解析(文末附源码获取方式)
导语:在 AI 辅助开发的演进史上,我们正在经历一次从“被动代码补全(Copilot)”向“终端原生自治智能体(Terminal Native Autonomous Agents)”的巨大跨越。前不久,由于一次配置疏漏,Claude Code 的完整源代码被意外曝光在 npm 包的 sourcemap 文件里。这次“史诗级”的泄露,意外地给整个软件工程界提供了一份教科书级别的工业级智能体架构蓝图。
Claude Code 绝不仅仅是一个简单的 CLI 命令行套壳工具,它的自我定位是“终端原生智能体工程操作系统”。它打破了传统命令行的局限,在极致的底层运行效率、复杂的状态流管理、多智能体协同调度以及零信任安全沙箱机制上,构建了极其深厚的技术壁垒。
通过对泄露的约 1900 个文件、超过 51.2 万行 TypeScript 源码的深度解剖,今天我们来硬核探秘 Claude Code 的底层运行逻辑、查询引擎状态机、模块化工具拓扑以及它深藏于代码深处的前沿实验特性。文章较长且硬核,建议先收藏再阅读!
一、 宏观工程:把“操作系统”塞进命令行
Claude Code 的工程规模与技术复杂度,已经远超了市面上大多数大模型客户端应用,其代码量级和复杂度完全是对标企业级微服务架构体系去设计的。
1. 系统运行框架

系统中心是“Claude Code CLI/REPL 运行时”,其外部交互面包括(1)用户终端与 TUI;(2)本地文件系统与 shell 子进程;(3)远端模型 API;(4)MCP/LSP/IDE Bridge 等扩展与集成;(5)会话与配置的本地持久化目录。README 直接给出了主要目录与职责映射,足以作为系统上下文图与容器图的基础。
一个关键的架构信号:多入口统一到同一引擎语义。main.tsx 在启动后会根据不同路径进入 REPL:包括继续最近会话(--continue)、直接连接远端 server、SSH 远程会话、assistant viewer 模式、以及各种 resume/teleport/remote 分支;但这些分支最终都围绕 “sessionConfig + launchRepl” 组织,并且会在进入 REPL 前组装 commands、tools、MCP clients、system prompt 等会话级基座。
工具系统在宏观层面被当作“平台能力面”而非“附属功能”。tools.ts 一方面声明“当前环境可能出现的完整工具全集”,另一方面将 deny rules、simple mode 与 REPL mode 的特殊裁剪明确提前到了“工具集合暴露给模型之前”;同时对 built-in 与 MCP 工具的合并提供统一函数 assembleToolPool(),并在注释里将 prompt cache 策略与排序稳定性绑定为强约束。
多智能体与远程化是宏观设计变量之一。AgentTool、Team tools(在特性开关与 isAgentSwarmsEnabled() 下启用)、以及 runAgent.ts 里“agent-specific MCP servers”的初始化与清理逻辑表明:系统不仅能启动子代理,还允许代理在其 frontmatter 中声明新增 MCP 服务器,并在生命周期内增量连接、取工具、并在结束时清理(对 inline definition 与引用共享连接做区分)。
2. 技术底座与性能压榨
-
庞大的代码体量:超过 512,000 行纯 TypeScript 代码,约 1,900 个源文件,涵盖了极其完整的依赖注入与服务治理层。 -
激进的运行时:抛弃了传统的 Node.js 启动流程,全面拥抱 Bun 运行时与 Commander.js 框架。为了打破 I/O 串行初始化的性能瓶颈,架构师植入了极为激进的并行预取机制(Parallel Prefetching),在解析命令行的最初期异步并发读取系统配置,硬生生从操作系统里抠出百毫秒级的冷启动时间。 -
严密的数据防线:全面采用 Zod v4 Schema 驱动。在大模型生成幻觉频发的当代,这是极其聪明的一步——所有非结构化或半结构化 JSON 必须强类型的约束墙,否则直接触发重试。
3. 多环境与特性开关(Feature Flags)
底层架构深度依赖了宏编译特性,通过构建流水线的隔离,实现了极客级别的编译期死代码消除(Dead Code Elimination)。代码中埋藏了大量决定系统上限的开关:
-
BRIDGE_MODE:IDE 双向 IPC 通信桥接,打通 VS Code 等 GUI 编辑器状态。 -
KAIROS:全天候自治守护进程开关,隔离所有后台日志合并与记忆洗牌逻辑(后文会详述,极其震撼)。 -
COORDINATOR_MODE:决定是否启用多智能体拓扑调度,将系统从单机单点计算进化为集群运算。
在产品定位上,相比 Cursor 偏向轻量级的“IDE 内聊天”和 Aider 的“轻量版 Git 助手”,Claude Code 是一整支“重装部队”,确立了 CLI 优先的交互哲学。

二、 虚拟 DOM 入驻终端:视觉与性能的极限平衡
如果你觉得命令行工具只能是枯燥的白底黑字,那 Claude Code 算是把前端技术玩出了花。
它放弃了传统的标准输出(stdout)累加打印,而是将整个 React 19 生态、针对终端的 Ink 3.2 框架以及基于 WebAssembly 的 Yoga 弹性布局引擎,生生塞进了终端(TUI)里。这意味着,你在终端里看到的高亮、进度条、布局折叠,背后都是 React 复杂的虚拟 DOM 树在进行 Diffing 对比算法。
但是,重型前端引擎在终端里跑,必然面临频闪和撕裂的灾难。怎么解?
工程团队祭出了游戏开发中常见的双缓冲渲染技术(Double-buffered Rendering):
-
内存预渲染:在系统内存中预先构建下一帧完整画面。 -
增量补丁输出:通过增量补丁优化器,精确计算出差异,只有真正发生像素发生变化的屏幕坐标,才会以 ANSI 控制序列推送给终端输出流。 -
逐帧遥测:系统内部甚至埋入了极其夸张的帧级性能雷达,实时监控并压榨 Yoga 引擎的布局耗时。
这一切努力,让一个基于 Web 技术的 UI 层,在终端环境里跑出了令人发指的流畅感。
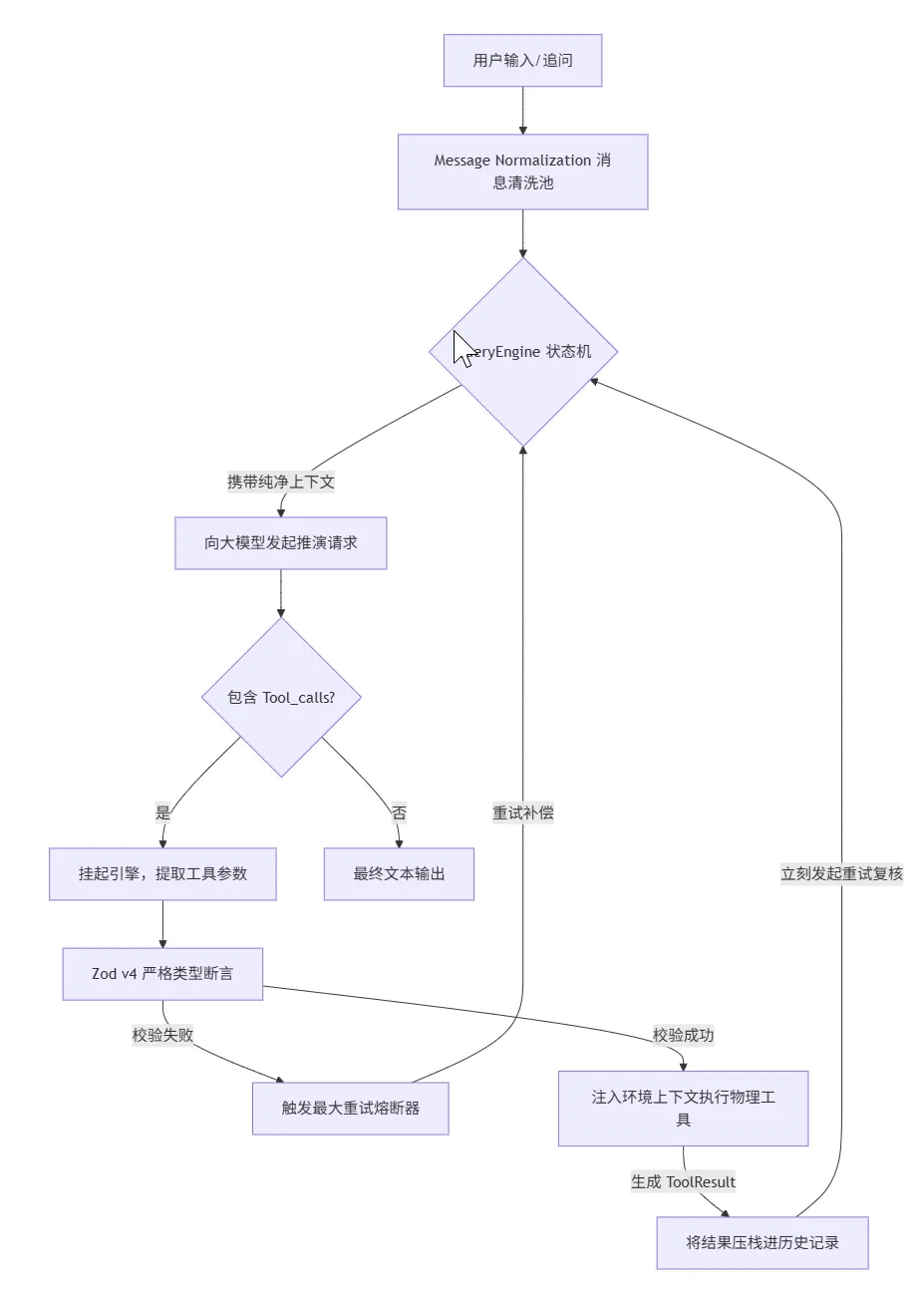
三、 核心大脑,跳动的 QueryEngine
如果你问 Claude Code 最值钱的代码在哪里?一定是那份长达 46,000 行的 src/QueryEngine.ts。它是整套自动化系统的跳动心脏,接管了流式响应拼接、长短期记忆流转以及最核心的工具调用环(Tool Calling Loop)。
1. 智能体执行大循环(Agentic Loop)
引擎并非一次性请求和简单的响应拦截。下面这个流程图展示了 QueryEngine 毫秒级闭环决策的流转过程

2. 物理记忆锚点:对抗“大模型失忆症”
大模型在处理超长任务时极其容易“上下文坍缩(Context Collapse)”,推演到最后往往忘记了最初定下的规矩和依赖。
为此,Claude Code 发明了“严格写盘纪律(Strict Write Discipline)”。引擎不再依赖易流失的长对话轮次来记忆架构意图,而是把系统的核心状态、技术栈约束、团队规范,彻底固化到项目根目录的物理文件 CLAUDE.md 之中。
当引擎因为 Token 超载需要进行上下文清理和压缩(Compaction Logic)时,关键特征会被强行降维提取,并更新到这个物理锚点里。这样就算跨多个会话接力,智能体的认知体系永远不会断档。

四、 零信任安全防御:给一头“硅基巨兽”套上缰绳
赋予 AI 自由读写操作系统的宿主级最高权限,无异于在火药桶旁点火。系统里最危险的是负责调度子进程的 BashTool 工具。在这块逻辑里,安全防御代码的体积甚至远超了核心业务本身。
Claude Code 采用了错综复杂的近乎偏执的三段式“防拆家”联动防御体系:

其隐秘的“神仙操作”:卧底模式(Undercover Mode)与投毒机制
-
卧底模式:代码里有一个 undercover.ts,它简直像个特工。如果在开源远程公共仓库下干活,它会静默接管 Git 提交流水线,自动强行抹除任何像“Co-Authored-By AI”或者“由机器生成”的签名,彻底伪造成一名人类开发者向开源界推代码。 -
反模型蒸馏:为了阻击市面上用爬虫抓取 Claude 日志去“训练自研模型”的竞争者,代码里内嵌了一个 ANTI_DISTILLATION_CC开关,会故意在 API 负载里掺杂虚构的“伪装假工具”来投毒爬虫。可谓刀光剑影。

五、 装上上帝视角的推进器:LSP 与 MCP
如果不用高级手段,普通的 AI 改代码就像瞎子摸象,主要靠全目录全文搜索。Claude 此次整合了两大双规协议引擎:
-
LSP 深度语义挂载: 引入 LSP 容错适配器之后,大模型直接跃迁到了真实的编译器视角。它立刻懂得了项目的抽象语法树(AST),秒速处理“跳转至定义”、“查找全域引用”,彻底摒弃了暴力的 grep 爬取,让溯源延迟暴降至惊人的 50 毫秒。 -
MCP 星际总线扩展: MCP 协议打通了任督二脉,相当于给纯文本推演带来了执行外包。通过官方插件市场,Claude Code 可以直接跑去连你的私有数据库,翻看 Sentry 平台的崩溃日志,或者用 JWT 加密打通本地 VS Code 的图形界面端。完全利用 LLM 自身来做发现、协商加载及路由分发,这是一种无限延展的可怕能力。
六、 激进未来:全天候守护与数字分身集群
如果前文的特性可以说是行业顶尖,那么藏在编译期物理开关后、未放出的实验性引擎库,则是 Anthropic 对于数字雇佣兵真正的终极构想。
KAIROS 协议:从不沉睡的暗夜观察者
你平时写代码时卡壳了去倒杯水,屏幕前的 KAIROS 守护进程可没闲着。它利用基于守护进程模式寄生的旁路总线,绝对克制地监听你的活动(15秒严苛不干扰法则)。 趁你空闲时,它会在后台拉起子进程执行一次“造梦与记忆固化(autoDream)”。像人类深层睡眠一样,把一堆因为试错产生的废话编译报错日志,疯狂压缩、洗牌,提取成无懈可击的绝对事实存入知识库。保障你们两人结对编程长达数月,思维路径也毫无污染。
Coordinator:碾碎重构焦虑的多智能体军团
单线程模型终于还是面临瓶颈。只要开启隐藏环境变量 CLAUDE_CODE_COORDINATOR_MODE=1,单体智能体便疯狂裂变。 系统内部通过 UDS(Unix Domain Sockets)池建立高速指挥中心(Coordinator)。你要做大重构?没问题。Coordinator 在后台疯狂并行拉起数个物理隔离的微型智能体容器,一群专门扫描代码树,一群埋头修改文件,一群专门做安全校验。任务终点大家各自提交成果一并收敛,展现出了现代工厂流水线的恐怖压制力。
电子宠物计划(Buddy System)
在追求绝对冰冷效率的代码深陷中,工程师也保留了一丝浪漫。代码里内置了通过哈希校验生成专属终端赛博宠物的功能,无论是傲娇的巨龙还是无聊的水豚,带有独立 LLM 控制的情感,甚至具备复杂的属性值(脾气、讥讽值)。当你深陷代码 Bug 怪圈或者写出死循环时,小心它跳到屏幕中央嘲讽你!

七、 结语
拆解这 50 万行工程源码,就像是提前翻阅了下个十年的开发者生存手册。
Claude Code 已经通过终端双缓冲复刻、极致的 AST 解析以及防塌缩的物理级记忆网络,彻底摆脱了“智能聊天对话框”的羸弱定位。再加上正在秘密测试集群编排与全天候自治特性,它的终极目标,是将每一台开发机彻底变成运转大规模数字劳工军团的兵工厂。
各位研发大神们,或许在不久的将来,我们需要重构的技能栈不再是记忆那些底层繁琐循环的 API 实现方式,而是进阶为掌控“数字重装军团”的:制定策略安全阈值、调配资源以及审核大盘的高级指挥官。因为未来已来。
源码获取方式:关注公众号,发送消息claude,获取
如果你觉得这篇解读有价值,欢迎点赞、在看并分享给技术圈的朋友!
夜雨聆风