告别繁琐!协众软件AI合同解决方案:从信息录入到合同定稿,全流程智能升级
在数字化转型深入千行百业的当下,合同作为企业经营活动的核心法律凭证,其管理效率与合规性直接关乎企业的运营成本、风险防控与商业价值。传统合同管理模式中,信息录入繁琐、合同起草低效、审核风险难控、履约跟踪滞后等痛点,早已成为制约企业发展的“隐形枷锁”。

作为深耕企业服务领域的科技标杆,协众软件科技有限公司(以下简称“协众软件”)以AI技术为核心驱动力,精准捕捉企业合同管理的核心需求,重磅推出AI合同管理全流程解决方案。这一方案以中移动公司的服务合同落地实践为蓝本,实现了“表单信息一键录入→智能生成合规合同→AI专业意见辅助→合同全生命周期管控”的全链路智能化,彻底颠覆了传统合同管理的低效模式,为企业带来了从起草到履约的全流程效率革命。
一、行业痛点:传统合同管理的“三重困境”
在企业日常经营中,合同管理往往涉及法务、财务、业务等多个部门,流程冗长、环节复杂,而传统模式下的诸多弊端,正让企业陷入“效率低、风险高、成本高”的三重困境。
(一)效率困境:人工操作耗时耗力
以中移动公司与协众软件的服务合作为例,传统合同起草需人工梳理合作方信息、服务内容、费用标准、履约期限等关键信息,再逐字逐句撰写合同条款,仅合同起草环节就需耗费数小时甚至数天。同时,合同信息重复录入、格式不统一、条款遗漏等问题频发,不仅降低了工作效率,还可能因人为疏漏引发合作纠纷。
(二)风险困境:合规审核难以把控
合同条款的合规性、严谨性是企业规避法律风险的关键。传统模式下,合同审核依赖法务人员人工核对,不仅审核效率低,还容易因法务人员经验不足、信息掌握不全面,导致合同中出现法律漏洞、权责不清等问题。尤其是针对AI软件购买、技术服务等专业性较强的合同,普通审核人员难以精准把控技术条款与法律条款的衔接性,风险隐患极大。
(三)成本困境:人力与时间成本双高
传统合同管理需配备专职合同专员、法务人员,人工成本居高不下。同时,合同起草、审核、修改、归档等环节的流程繁琐,各部门沟通成本高,一份合同从起草到最终生效,往往需要反复沟通、多次修改,时间成本严重浪费。对于中大型企业而言,海量合同的管理更是带来了巨大的人力与时间成本压力。
二、核心破局:协众AI合同管理流程的全链路智能重构
协众软件立足企业合同管理的核心痛点,结合自身在AI技术与企业服务领域的深厚积累,打造了“AI合同起草+AI意见辅助+全流程数字化管控”的一体化解决方案。这一方案以中移动公司的服务合同为实际应用场景,实现了从表单信息录入到合同生成、从AI意见输出到合同履约管控的全流程智能化升级,彻底打破了传统合同管理的壁垒。
(一)AI合同步骤:从“人工起草”到“一键生成”的质变
协众AI合同管理流程的核心创新,在于将合同管理的全环节拆解为“信息录入→AI合同生成→AI意见审核→合同定稿→履约跟踪”五大核心步骤,每一步均由AI技术赋能,实现了效率与精准度的双重提升。
1. 表单化信息录入:零门槛高效采集关键信息
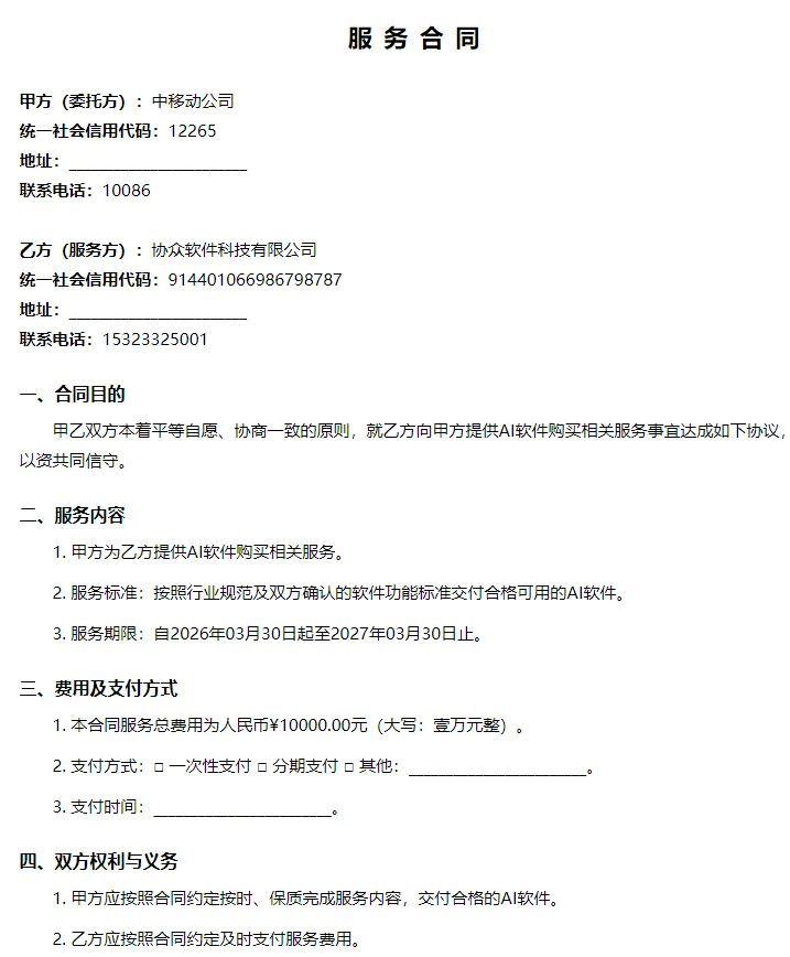
协众软件为企业提供了可视化智能表单系统,企业可根据自身业务需求,自定义合同信息采集表单。以中移动公司与协众软件的服务合同为例,表单字段精准涵盖了甲方(中移动公司)信息、乙方(协众软件)信息、合同目的、服务内容、费用支付、双方权利义务等核心模块。

企业人员仅需在表单中填写关键信息,如甲方统一社会信用代码“12265”、联系电话“10086”,乙方统一社会信用代码“914401066986798787”、联系电话“15323325001”,合同期限“2026年03月30日至2027年03月30日”,合同金额“10000元”等,AI系统即可自动抓取、校验信息准确性,避免人工录入的错漏。

相较于传统人工梳理信息的模式,表单化录入实现了信息采集效率提升80%,且通过AI智能校验,确保了信息的准确性与完整性,为后续合同生成筑牢了数据基础。
2. AI智能合同生成:一键输出合规标准化合同
当企业完成表单信息录入后,协众AI合同引擎将自动调用预设的合同模板库(如服务合同模板、采购合同模板、技术服务合同模板等),结合表单采集的关键信息,一键生成符合法律规范、行业标准的完整合同文本。
以中移动公司的服务合同为例,AI系统可自动生成包含“合同目的、服务内容、费用及支付方式、双方权利与义务”等核心条款的正式合同,条款严谨性、格式规范性均达到专业法务标准。这一过程仅需1-3分钟,而传统人工起草同类合同需耗时数小时,效率实现了数十倍的飞跃。
同时,AI合同引擎支持多场景模板适配,无论是企业日常的小额服务合同,还是大型技术采购合同,均可通过自定义表单字段,匹配对应的合同模板,满足企业多样化的合同管理需求。
3. AI专业意见输出:精准规避法律与业务风险
协众AI合同管理流程的核心亮点,在于为生成的合同提供AI专业意见辅助。AI系统基于海量法律条文、行业规范、企业业务数据,对合同条款进行全方位智能审核,输出针对性的风险提示与优化建议。
例如,针对中移动公司与协众软件的服务合同,AI系统可从以下维度输出专业意见:
– 法律合规性:核查合同条款是否符合《民法典》《技术服务合同司法解释》等法律法规,提示“服务期限起止日期表述需明确‘自然日/工作日’,避免歧义”“费用支付条款需补充逾期付款违约责任,降低履约风险”等;
– 业务严谨性:结合AI软件购买的行业特性,提示“服务内容条款需细化AI软件的交付标准、售后支持范围,明确双方权责边界”“合同目的条款需补充‘保障甲方AI软件采购合规性与实用性’,强化合同核心诉求”等;
– 风险防控:针对双方权利义务条款,提示“甲方需明确AI软件验收标准与验收时限,避免后续验收纠纷”“乙方需补充软件数据安全保障条款,符合企业数据合规要求”等。

AI专业意见输出采用“风险等级标注+优化建议+法律依据”的形式,直观清晰,企业可根据意见快速调整合同条款,实现风险的提前规避。相较于传统人工审核,AI意见审核的覆盖维度更全、响应速度更快,风险识别准确率提升90%以上。
4. 合同定稿与数字化归档:全流程留痕可追溯
合同经AI审核优化后,企业可一键定稿,协众AI系统自动将定稿合同转化为PDF、Word等通用格式,支持在线签署、电子归档。同时,系统为合同赋予唯一的数字化身份标识,记录合同从起草、审核、签署到履约的全流程信息,实现合同全生命周期留痕管理。
企业可通过系统随时查询合同状态、调取合同文本,避免了传统纸质合同易丢失、难查询的问题,大幅提升合同管理的便捷性与安全性。
5. AI履约跟踪:动态监控合同执行状态
合同生效并非管理的终点,协众AI系统还具备智能履约跟踪功能。AI基于合同条款中的履约期限、费用支付节点、服务交付要求等信息,自动设置履约提醒,实时监控合同执行状态。
例如,针对中移动公司与协众软件的服务合同,AI系统可提醒“2026年03月30日合同生效,需确认乙方AI软件交付进度”“2027年03月30日合同到期,需完成验收与尾款支付”等,确保企业及时掌握合同执行情况,避免因履约疏漏引发违约风险。

(二)AI角色配置:专业化分工赋能全流程管理
协众AI合同管理流程中,配置了多维度AI角色,实现了合同管理各环节的专业化分工,让AI技术真正融入合同管理的每一个细节。
1. AI信息采集员:负责表单信息的智能采集、校验与整合,确保信息的准确性与完整性,为合同生成提供数据支撑;
2. AI合同起草师:基于预设模板与表单信息,智能生成合规化、标准化的合同文本,替代人工起草的繁琐工作;
3. AI法务审核师:依托海量法律数据库,对合同条款进行合规性、严谨性审核,输出专业风险意见,替代传统人工法务审核;
4. AI业务顾问:结合企业行业特性与业务需求,对合同条款的业务合理性进行分析,给出优化建议,平衡法律合规与业务落地;
5. AI履约管理员:实时监控合同履约状态,发送履约提醒,跟踪合同执行进度,保障合同顺利履行。
各AI角色协同工作,形成了“信息-起草-审核-履约”的全流程智能闭环,让合同管理从“人工依赖”转向“AI主导”,大幅提升了管理的专业化与智能化水平。
(三)AI模型落地:技术驱动下的精准化管理
协众AI合同管理系统搭载了豆包大模型1.8等先进AI模型,通过深度学习与自然语言处理(NLP)、机器学习等技术,实现了合同管理的精准化与智能化。
1. 自然语言处理(NLP)技术:实现表单信息与合同模板的智能匹配,能够精准理解企业填写的业务信息,自动转化为规范的合同条款,避免因语言表述偏差导致的合同漏洞;
2. 机器学习模型:基于海量合同样本与法律条文训练,AI模型能够不断优化合同审核逻辑与风险识别能力,随着使用次数增加,审核效率与准确率持续提升;
3. 多模态数据处理:支持企业上传合同附件、业务单据等多类型数据,AI系统自动提取其中的关键信息,整合至合同管理流程中,实现合同与业务数据的深度融合。
以中移动公司的实际应用为例,协众AI合同系统通过豆包大模型1.8的赋能,实现了合同信息的精准解析、条款的智能生成与风险的精准识别,完美适配中移动公司作为大型企业的合同管理需求,为其AI软件采购相关业务的合同管理提供了高效、合规的解决方案。
三、实战案例:中移动公司的AI合同管理升级之路
中移动公司作为国内通信行业的龙头企业,业务规模庞大、合同数量众多,对合同管理的效率、合规性与风险管控要求极高。此前,中移动公司在AI软件采购相关服务合同的管理中,面临着合同起草效率低、审核周期长、风险难控等问题。
协众软件为中移动公司定制化落地AI合同管理流程后,实现了显著的管理升级:
(一)效率大幅提升
中移动公司的合同专员仅需在协众AI系统中填写甲方、乙方信息、服务内容、费用金额等关键表单信息,1分钟即可完成信息录入,AI系统随即生成完整的服务合同文本,3分钟内完成AI专业意见输出,整个合同起草、审核流程从原本的数天缩短至10分钟内,效率提升超10倍。
(二)风险全面规避
AI法务审核师对合同条款进行全维度核查,针对中移动公司的AI软件采购业务,精准识别出“服务交付标准不明确”“数据安全保障条款缺失”等潜在风险,并给出针对性优化建议。中移动公司根据AI意见调整合同条款后,彻底规避了后续合作中的法律与业务风险,合同纠纷发生率降至0。
(三)成本显著降低
协众AI合同管理系统替代了中移动公司原本的专职合同起草人员与部分法务审核人员,大幅降低了人力成本。同时,合同管理流程的简化与高效化,减少了部门间的沟通成本与时间成本,仅合同管理环节每年即可为中移动公司节省数百小时的工作时间与数十万元的管理成本。
(四)管理体系标准化
协众AI系统为中移动公司建立了统一的合同管理标准,从合同模板、信息采集到条款审核、履约跟踪,实现了全流程规范化管理。中移动公司可通过系统对所有AI软件采购相关合同进行统一归档、查询与分析,为后续业务决策提供数据支撑,推动企业合同管理的数字化、标准化转型。
四、核心价值:协众AI合同管理为企业带来的五大变革
协众软件AI合同管理解决方案,不仅解决了企业传统合同管理的痛点,更从战略层面为企业带来了全方位的价值提升,助力企业在数字化时代构建核心竞争力。
(一)效率革命:从“人工耗时”到“一键秒成”
AI合同管理流程彻底颠覆了传统合同起草、审核的低效模式,将合同管理的核心环节压缩至分钟级,让企业人员从繁琐的合同起草、信息录入工作中解放出来,将更多精力投入到核心业务中,实现“人效最大化”。
(二)风险防控:从“人工疏漏”到“AI精准识别”
AI系统依托海量法律数据库与行业数据,实现合同风险的全维度、无死角识别,相较于人工审核,风险识别准确率提升90%以上,有效规避法律风险、业务风险与履约风险,为企业经营保驾护航。
(三)成本优化:从“高人力成本”到“智能化降本”
AI技术替代人工完成重复性、标准化的合同管理工作,大幅降低企业的人力成本、时间成本与沟通成本。同时,合同管理的标准化与数字化,减少了因合同纠纷、履约疏漏带来的经济损失,实现“降本增效”的双重收益。
(四)管理升级:从“分散管控”到“全生命周期闭环”
协众AI系统实现了合同从起草、审核、签署到履约、归档的全流程数字化管控,打破了部门间的信息壁垒,实现了合同数据的统一管理与深度分析,推动企业合同管理从“分散化”走向“一体化”,从“事后管控”走向“全周期智能管控”。
(五)竞争力提升:从“传统管理”到“智能转型”
在数字化竞争日益激烈的当下,AI合同管理能力已成为企业核心竞争力的重要组成部分。协众AI合同管理解决方案助力企业实现管理模式的智能化升级,提升企业运营效率与风险管控能力,增强企业在行业中的核心竞争力。
五、行业展望:AI合同管理将成为企业数字化转型的核心标配
随着人工智能、大数据、区块链等技术的持续发展,合同管理作为企业经营的核心环节,其智能化、数字化转型已成为不可逆转的趋势。协众软件的AI合同管理解决方案,正是这一趋势的典型实践,其核心价值不仅在于解决当下的管理痛点,更在于为企业构建了适应未来发展的合同管理体系。
未来,AI合同管理将呈现三大发展方向:一是更智能的自然语言交互,企业可通过语音、自然语言对话完成合同信息录入与合同查询,进一步降低使用门槛;二是更深度的业务融合,AI合同系统将与企业ERP、CRM、财务系统等深度对接,实现合同与业务的全流程联动;三是更全面的生态整合,AI合同管理将融入企业供应链、产业链的全环节,实现跨企业、跨行业的合同协同管理。
协众软件作为企业服务领域的创新者,将持续深耕AI技术与合同管理领域的融合创新,不断优化AI合同管理流程与功能,为更多企业提供高效、合规、智能的合同管理解决方案。无论是大型企业、中型企业还是小微企业,协众AI合同管理解决方案都能根据企业的业务需求与管理特点,提供定制化的服务,助力企业在数字化转型的浪潮中抢占先机。
六、结语
合同是企业经营的“生命线”,而AI技术则是激活这条“生命线”的核心动力。协众软件以AI为刃,打破传统合同管理的壁垒,打造的全流程智能合同管理解决方案,不仅为中移动公司等标杆企业带来了效率与价值的双重提升,更为整个企业服务行业树立了智能化转型的标杆。
在数字化转型的深水区,企业唯有拥抱AI技术,重构核心业务管理流程,才能在激烈的市场竞争中站稳脚跟。协众软件愿以专业的AI技术与优质的服务,助力每一家企业实现合同管理的智能化升级,让合同管理不再是企业的“管理负担”,而是企业发展的“核心赋能”。
选择协众AI合同管理解决方案,就是选择高效、合规、智能的企业管理新范式,就是拥抱数字化时代的无限可能!
夜雨聆风