自由职业的第300周记录–宏基因组说明–2026-04-13~2026-04-19
宏基因组的流程咨询的挺多,都是推荐给一个朋友处理,是10几个人的公司,有服务器,价格公道,性价比也高,也能根据提供的文章实现流程复现~
一直都没想弄宏基因组流程课程(周期太长,有一些软件兼容性,处理起来麻烦)之前就接过一次流程搭建(国外大学的,下载比较稳定),差不多收了5000,其他都没接,国内下载数据库很麻烦,容易中断损坏;
需要摸索可以参考:
宏相关的就录制了这么多
https://www.bilibili.com/video/BV1hP411V7Ey/?spm_id_from=333.999.0.0
学完多样性了,准备开始学宏基因组了?那我分享一丢丢类比经验~kegg简单介绍(9分45秒开始就介绍kegg)~
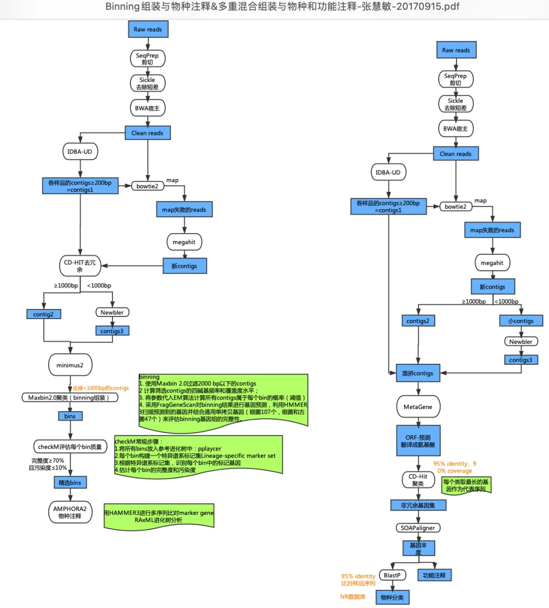
宏基因组就是多了不同数据库注释的功能表格或者binning,或者联合分析
通过组装去冗余得到非冗余基因集,再对非冗余基因集进行物种、功能注释,从而得到物种和功能的对应关系,再画图
https://www.bilibili.com/video/BV1tU4y1Y73b/?spm_id_from=333.999.0.0
生物信息工程师的工作内容之一就是测试一些软件与流程-宏基因组数据分析里humann3的测试,和humann2差不多用法
https://www.bilibili.com/video/BV15t4y1W78o/?spm_id_from=333.999.0.0
宏基因组binning里16s rRNA的提取 5s 23s-barrnap的下载与应用
https://www.bilibili.com/video/BV1Wt4y1N7da/?spm_id_from=333.999.0.0
宏基因组-流程测试1-squeezeMeta-介绍篇
https://www.bilibili.com/video/BV1A14y1n7WP/?spm_id_from=333.999.0.0

宏基因组–流程测试2-squeezeMeta-2个样品混拼记录分享

夜雨聆风