质量手册(可领取word文档版)
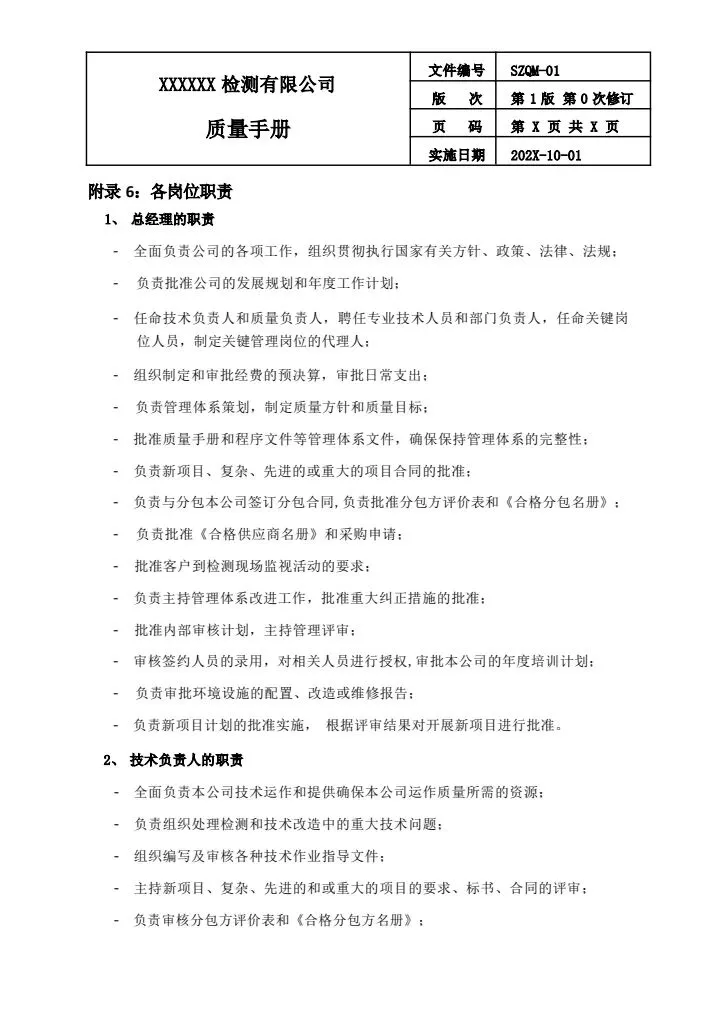
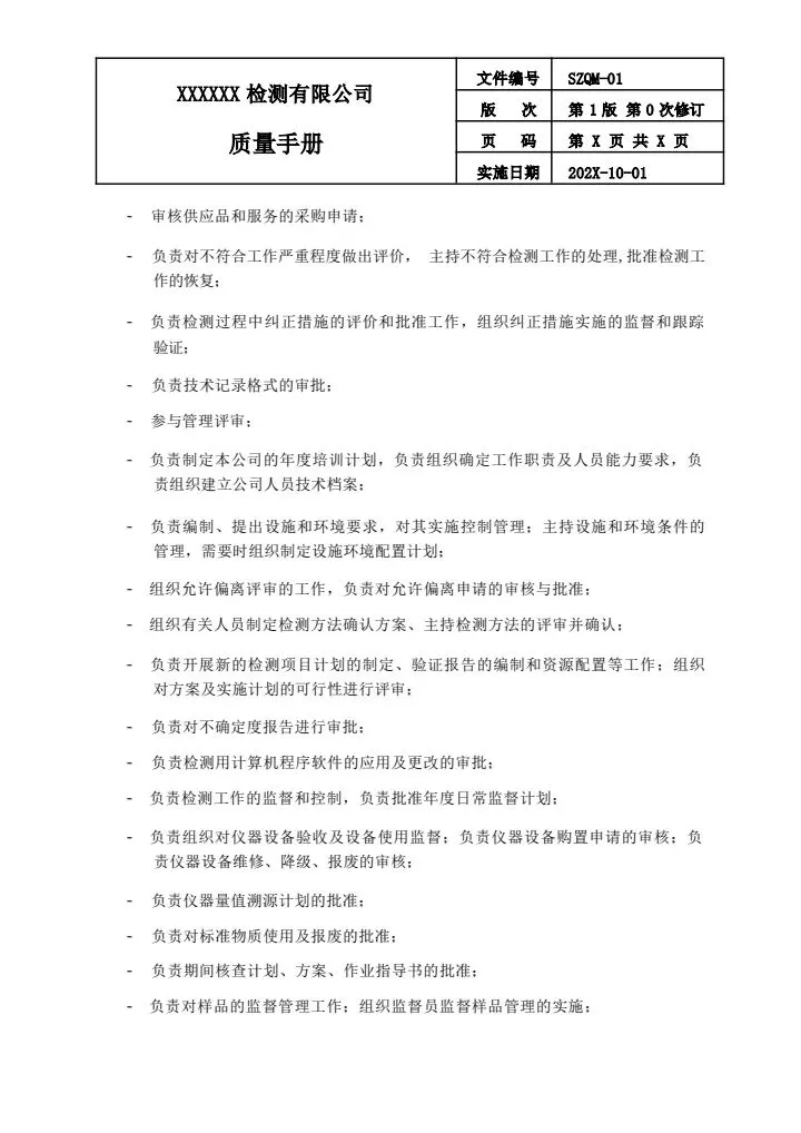
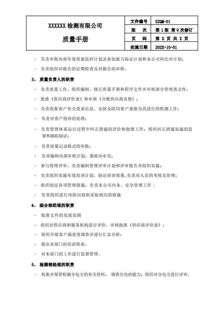
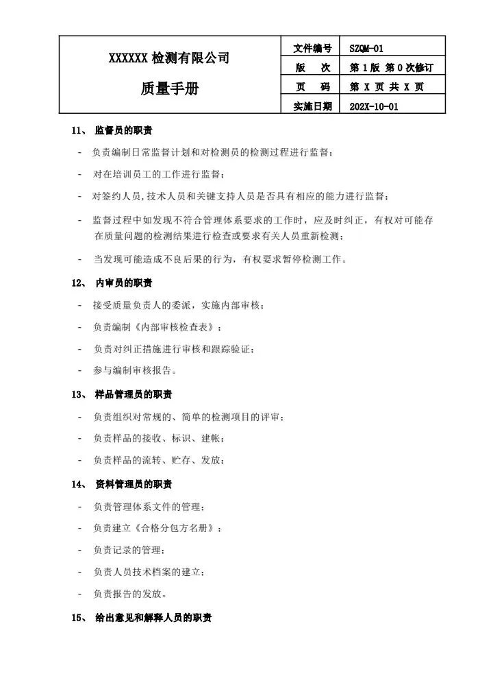
本次围绕生态环境检测新规对《质量手册》开展全维度修订,核心覆盖七大板块。封面及修订记录页同步更新版本号、实施日期,新增修订记录完整留存关键修订信息。第二章规范性引用文件,新增环保领域核心法律及HJ系列环境监测专项标准,筑牢法规依据。关键修订0.7明确“方法科学、行为公正、数据准确、保护环境、服务社会、持续改进”质量方针,同步细化质量目标。第五章新增环境监测专业职责,明确活动范围及管理层、各岗位生态环境相关职责。第六章强化资源保障,增设人员专业化要求,明确实验室分区、特殊样品储存及危险废物管理细则。第七章核心增补采样、结果有效性保证等过程要求,完善技术记录、报告结果等环节标准。同步更新四大附录,修订职能分配表、岗位职责与任职条件,确保检测活动清单与CMA/CNAS资质范围一致。修订后需同步更新配套程序文件,保障体系闭环。
点击下面公众号名片
点私信回复:【领取】,获取电子版

























































































夜雨聆风