数据中心机房规划方案(Word)
数据中心机房建设方案
第一章 数据中心机房建设综述
立足数字化发展战略,全面阐述机房建设背景、价值及整体规划布局。
第二章 设计原则
秉持安全、先进、可扩展等核心准则,构建稳定高效且可持续迭代的机房体系。
第三章 设计标准
严格遵循国家及行业规范,制定统一化、标准化的建设与验收依据。
第四章 现状分析
深度剖析现有机房基础、短板与需求,为优化建设提供精准数据支撑。
第五章 设计范围
明确本次建设覆盖范畴、核心区域及关键系统,划定清晰实施边界。
第六章 技术指标
确立核心性能与质量量化指标,保障机房功能达标、运行稳定可靠。
第七章 系统设计
7.1 平面功能布置设计
科学规划空间分区,优化功能区域布局,提升空间利用率与操作便捷性。
7.2 机房结构装饰系统设计
打造适配机房环境的装修体系,兼顾美观、耐用与物理性能要求。
7.3 机房动力配电系统设计
构建可靠供电网络,保障电力稳定分配与关键设备持续运行。
7.4 机房PDS综合布线系统设计
搭建标准化传输链路,支持数据高速交互与系统灵活扩展。
7.5 机房UPS 不间断电源系统设计
配置应急供电保障,防止断电对设备与数据造成不可逆损害。
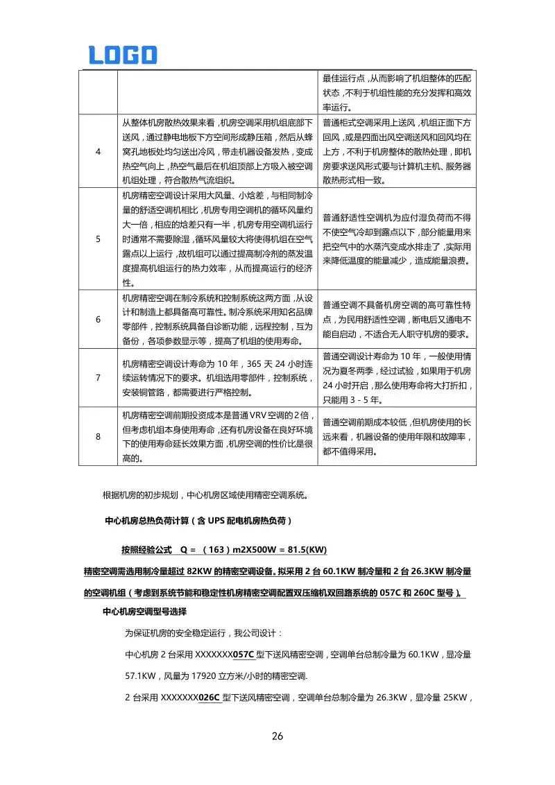
7.6 机房精密空调、新风系统设计
精准调控温湿度与空气质量,维持设备适宜运行环境。
7.7 机房防雷接地、静电释放系统设计
筑牢电气安全防线,规避雷击与静电带来的安全风险。
7.8 机房门禁、图像监控系统
部署智能安防设施,实现人员权限管控与环境全方位监管。
7.9 机房环境集中监控系统设计
整合多维度监测数据,实时掌控机房运行状态与异常预警。
7.10 机房气体消防系统设计
配置高效灭火方案,保障机房安全且不对设备造成二次损害。
7.11 机房机柜系统设计
标准化部署设备载体,优化设备摆放、散热与维护效率。
7.12 KVM切换管理系统
实现多设备集中管控,提升操作效率与资源整合能力。
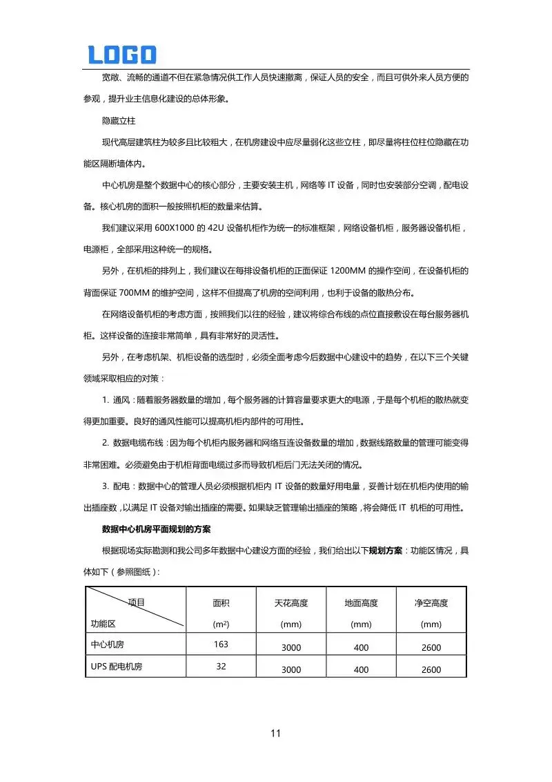
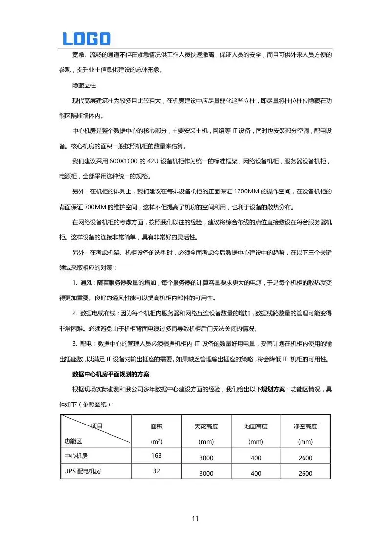
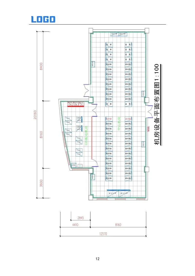
第八章 机房规划平面图
呈现精准空间布局与系统分布,直观展示机房建设整体规划方案。

























































夜雨聆风