文档
办公文件
生活文档
学习资料
当前位置:
首页
>
文档
>南开中学高2026届高三第三次质量检测地理答案_251109重庆市南开中学高2026届高三第三次质量检测(全科)
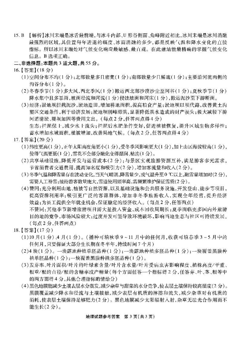
南开中学高2026届高三第三次质量检测地理答案_251109重庆市南开中学高2026届高三第三次质量检测(全科)
2026-04-09 11:41:36
2026-02-08 17:15:54
文档预览
文档信息
文档格式
pdf
文档大小
1.425 MB
文档页数
3 页
上传时间
2026-02-08 17:15:54
下载文档
本文档来自网络内容,如有侵犯您的权益请联系我们删除,联系邮箱:wyl860211@qq.com。
上一篇
南开中学高2026届高三第三次质量检测地理_251109重庆市南开中学高2026届高三第三次质量检测(全科)
下一篇
山东高考质量测评联盟大联考·高三12月联考语文答案_2025年12月_251223山东高考质量测评联盟大联考·高三12月联考(全科)_山东高考质量测评联盟大联考·高三12月联考语文
最新文档
2009年_考研英语真题(英一+英二)_考研英语真题_考研英语一历年真题_❤️7.英语一逐词翻译(2005-2025)_1版本一阅读部分2005-2025_英语一二通用年份
2008年逐词逐句精讲册_考研英语真题(英一+英二)_考研英语真题_考研英语一历年真题_❤️4.逐词逐句精讲册英语一(2004-2025)
2008年考研英语翻译解析_考研英语真题(英一+英二)_考研英语真题_考研英语一历年真题_考研英语翻译专项_赠送:英语一翻译真题解析
2008年考研英语真题解析_考研英语真题(英一+英二)_考研英语真题_考研英语二历年真题_❤️7.英语二2010-2025(真题逐词翻译)_4英语二自译本+答案_2000-2009英语真题解析
第32练空间点、直线、平面间的位置关系(精练:基础+重难点)一轮复习讲义2024年高考数学高频考点题型归纳与方法总结(新高考通用)原卷版_新高考复习资料_2024年新高考资料
2008年考研英语完型解析_考研英语真题(英一+英二)_考研英语真题_考研英语一历年真题_考研英语完型专项_英语一完型真题_赠送:英语一完型真题解析
2008年考研英语一新题型解析_考研英语真题(英一+英二)_考研英语真题_考研英语一历年真题_考研英语新题型专项_英语一新题型真题_赠送:英语一新题型解析
2008年真题解析及复习思路_考研英语真题(英一+英二)_考研英语真题_考研英语一历年真题_❤️6.黄皮-英语一解析_真题解析及复习思路(2001-2025)
2008年真题及答案速查_考研英语真题(英一+英二)_考研英语真题_考研英语一历年真题_❤️6.黄皮-英语一解析_真题及答案速查(2001-2025)
2008年历年考研英语真题_考研英语真题(英一+英二)_考研英语真题_考研英语一历年真题_❤️1.英语一1980-2009真题及解析_1998-2009考研英语真题(word)
热门文档
2008年_考研英语真题(英一+英二)_考研英语真题_考研英语一历年真题_❤️7.英语一逐词翻译(2005-2025)_3版本三所有题型推荐2002-2025_逐词翻译_01-2002~2009
第31讲基本立体图形及几何体的表面积与体积(精讲)一轮复习讲义2024年高考数学高频考点题型归纳与方法总结(新高考通用)解析版_新高考复习资料_2024年新高考资料_一轮复习资料
2008年__考研英语真题(英一+英二)_考研英语真题_考研英语一历年真题_❤️7.英语一逐词翻译(2005-2025)_2版本二阅读部分2005-2024_英一逐词翻译(05-21)
2007年逐词逐句精讲册_考研英语真题(英一+英二)_考研英语真题_考研英语二历年真题_❤️4.英语二(逐词逐句)纸质版也是24之前
第31讲基本立体图形及几何体的表面积与体积(精讲)一轮复习讲义2024年高考数学高频考点题型归纳与方法总结(新高考通用)原卷版_新高考复习资料_2024年新高考资料_一轮复习资料
第31节抛物线(解析版)_通用版(老高考)复习资料_2023年复习资料_一轮复习_备战2023年高考数学一轮复习考点帮(全国通用)
第31练统计与统计模型(原卷版)-2023年高考一轮复习精讲精练必备_新高考复习资料_2023年新高考资料_一轮复习_2023年高考数学一轮复习精讲精练宝典(新高考专用)
第31练基本立体几何图形及几何体的表面积与体积(精练:基础+重难点)一轮复习讲义2024年高考数学高频考点题型归纳与方法总结(新高考通用)解析版_新高考复习资料
第31练基本立体几何图形及几何体的表面积与体积(精练:基础+重难点)一轮复习讲义2024年高考数学高频考点题型归纳与方法总结(新高考通用)原卷版_新高考复习资料
第30讲数列求和(精讲)一轮复习讲义2024年高考数学高频考点题型归纳与方法总结(新高考通用)解析版_新高考复习资料_2024年新高考资料_一轮复习资料_第30讲数列求和(精讲)
随机文档
2007年考研英语翻译解析_考研英语真题(英一+英二)_考研英语真题_考研英语一历年真题_考研英语翻译专项_赠送:英语一翻译真题解析
2007年考研英语真题解析_考研英语真题(英一+英二)_考研英语真题_考研英语一历年真题_❤️7.英语一逐词翻译(2005-2025)_4英语一自译本+答案_2000-2009英语真题解析
第30练数列求和(精练:基础+重难点)一轮复习讲义2024年高考数学高频考点题型归纳与方法总结(新高考通用)解析版_新高考复习资料_2024年新高考资料_一轮复习资料
2007年考研英语完型解析_考研英语真题(英一+英二)_考研英语真题_考研英语一历年真题_考研英语完型专项_英语一完型真题_赠送:英语一完型真题解析
2007年考研英语一新题型解析_考研英语真题(英一+英二)_考研英语真题_考研英语一历年真题_考研英语新题型专项_英语一新题型真题_赠送:英语一新题型解析
第2讲 参数方程_新高考复习资料_2022年新高考资料_2022年一轮复习各版本_1.新高考2022年高考数学一轮复习_2022届高考数学一轮复习讲义(新高考版)_赠配套习题库_第十四章_14.1
第2讲 二元一次不等式(组)与简单的线性规划问题_新高考复习资料_2022年新高考资料_2022年一轮复习各版本_1.新高考2022年高考数学一轮复习_2022届高考数学一轮复习讲义(新高考版)
第2讲 不等式的证明_新高考复习资料_2022年新高考资料_2022年一轮复习各版本_1.新高考2022年高考数学一轮复习_2022届高考数学一轮复习讲义(新高考版)_赠配套习题库_第十四章_14.2
第2节等差数列及其前n项和_新高考复习资料_2024年新高考资料_一轮复习资料_完2024数学步步高大一轮复习(课件+讲义)_2024年高考数学一轮复习讲义(新高考版)_赠1套word版补充习题库
第2节空间点、直线、平面之间的位置关系_新高考复习资料_2024年新高考资料_一轮复习资料_完2024数学步步高大一轮复习(课件+讲义)_2024年高考数学一轮复习讲义(新高考版)