当前位置:首页>文档>山东省泰安市2023-2024学年高三上学期1月期末化学试题化学答案2024.01_Print_2024届山东省泰安市高三上学期期末考试_山东省泰安市2024届高三上学期期末考试化学

山东省泰安市2023-2024学年高三上学期1月期末化学试题化学答案2024.01_Print_2024届山东省泰安市高三上学期期末考试_山东省泰安市2024届高三上学期期末考试化学

  • 2026-04-01 13:14:34 2026-02-09 02:19:43

文档预览

山东省泰安市2023-2024学年高三上学期1月期末化学试题化学答案2024.01_Print_2024届山东省泰安市高三上学期期末考试_山东省泰安市2024届高三上学期期末考试化学
山东省泰安市2023-2024学年高三上学期1月期末化学试题化学答案2024.01_Print_2024届山东省泰安市高三上学期期末考试_山东省泰安市2024届高三上学期期末考试化学
山东省泰安市2023-2024学年高三上学期1月期末化学试题化学答案2024.01_Print_2024届山东省泰安市高三上学期期末考试_山东省泰安市2024届高三上学期期末考试化学
山东省泰安市2023-2024学年高三上学期1月期末化学试题化学答案2024.01_Print_2024届山东省泰安市高三上学期期末考试_山东省泰安市2024届高三上学期期末考试化学

文档信息

文档格式
pdf
文档大小
0.229 MB
文档页数
2 页
上传时间
2026-02-09 02:19:43

文档内容

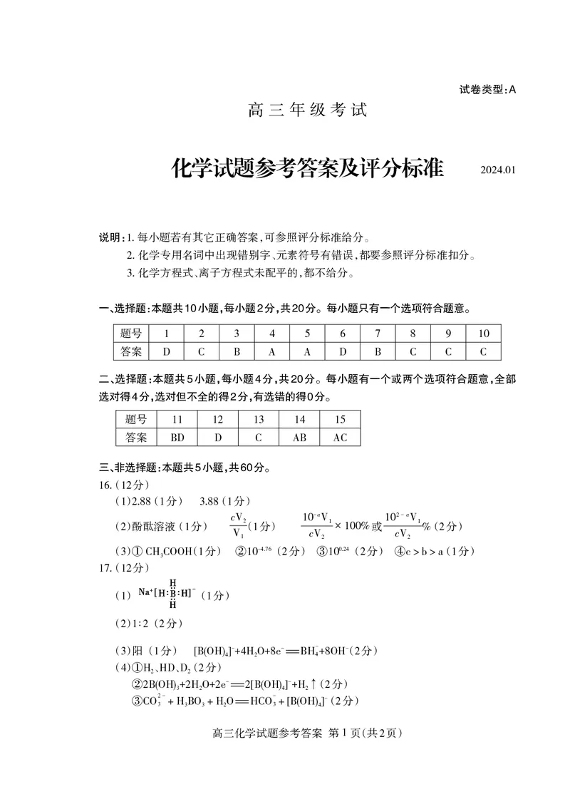
试卷类型:A 高 三 年 级 考 试 化学试题参考答案及评分标准 2024.01 说明: 每小题若有其它正确答案,可参照评分标准给分。 1. 化学专用名词中出现错别字、元素符号有错误,都要参照评分标准扣分。 2. 化学方程式、离子方程式未配平的,都不给分。 3. 一、选择题:本题共10小题,每小题2分,共20分。每小题只有一个选项符合题意。 题号 1 2 3 4 5 6 7 8 9 10 答案 D C B A A D B C C C 二、选择题:本题共5小题,每小题4分,共20分。每小题有一个或两个选项符合题意,全部 选对得4分,选对但不全的得2分,有选错的得0分。 题号 11 12 13 14 15 答案 BD D C AB AC 三、非选择题:本题共5小题,共60分。 ( 分) 16. 12 () ( 分) ( 分) 1 2.88 1 3.88 1 c a a - 2- ()酚酞溶液( 分) V2( 分) 10 V1 或10 V1 ( 分) 2 1 1 c ×100% c % 2 V1 V2 V2 () ( 分) ( 分) ( 分) > > ( 分) -4.76 0.24 3 ①CH3COOH 1 ②10 2 ③10 2 ④c b a 1 ( 分) 17. 12 () ( 分) 1 1 ()∶ ( 分) 2 1 2 2 ()阳( 分) - - - ( - 分) 3 1 [B(OH)4] +4H2O+8e =BH4+8OH 2 () 、 、 ( 分) 4 ①H2 HD D2 2 ( 分) - - ②2B(OH)3+2H2O+2e =2[B(OH)4] +H2↑ 2 2-+ + -+ - ( 分) ③CO3 H3BO3 H2O=HCO3 [B(OH)4] 2 高三化学试题参考答案 第 页(共 页) 1 2 {#{QQABLYQEggAIAABAABhCUQH4CEIQkBGCACoOQFAAoAIAQQNABCA=}#}.( 分) 18 12 ()高速搅拌( 分) 1 1 () ( 分) 2+ 2+ 2 [Cu(NH3)4] +Zn=[Zn(NH3)4] +Cu 2 () ( 分) 浸取( 分) 3 NH3 1 1 () ( 分) ( 分) 4 ①2Bi+3Fe2(SO4)3+6NaCl=2BiCl3+3Na2SO4+6FeSO4 2 ②PbSO4 1 () 将 还原为 ,避免在 水解时, 同时水解,导致产物不纯( 分) 3+ 2+ 3+ 3+ 5 ① Fe Fe Bi Fe 2 过滤、洗涤、干燥 ( 分) ② 2 ( 分) 19. 12 ()浓硫酸( 分) 恒压分液漏斗( 分)冷凝除去 且保证 为气态( 分) 1 1 1 FeCl3 TiCl4 1 ()冷凝管中冷水流向应为下进上出;无 处理装置( 分) 2 CO 2 () 900℃ ( 分) 3 2FeTiO3+7Cl2+6C=2TiCl4+2FeCl3+6CO 2 () ( 分) 4 ⑦⑩③⑤ 2 () ( 分) ( 分) 偏小( 分) 5 Fe(NO3)3 1 95% 1 1 ( 分) 20. 12 ()异丁醛( 分) 1 1 () ( 分) <( 分) 2 -123.8 2 2 ()>( 分) 随温度升高,催化剂活性降低,导致反应速率降低( 分) 3 1 1 ()温度升高对反应 的抑制程度比对反应 的抑制程度小( 分) 4 I II 2 ( 分) 240或 ( 分) 60% 1 3.93 2 61 高三化学试题参考答案 第 页(共 页) 2 2 {#{QQABLYQEggAIAABAABhCUQH4CEIQkBGCACoOQFAAoAIAQQNABCA=}#}