文档
办公文件
生活文档
学习资料
当前位置:
首页
>
文档
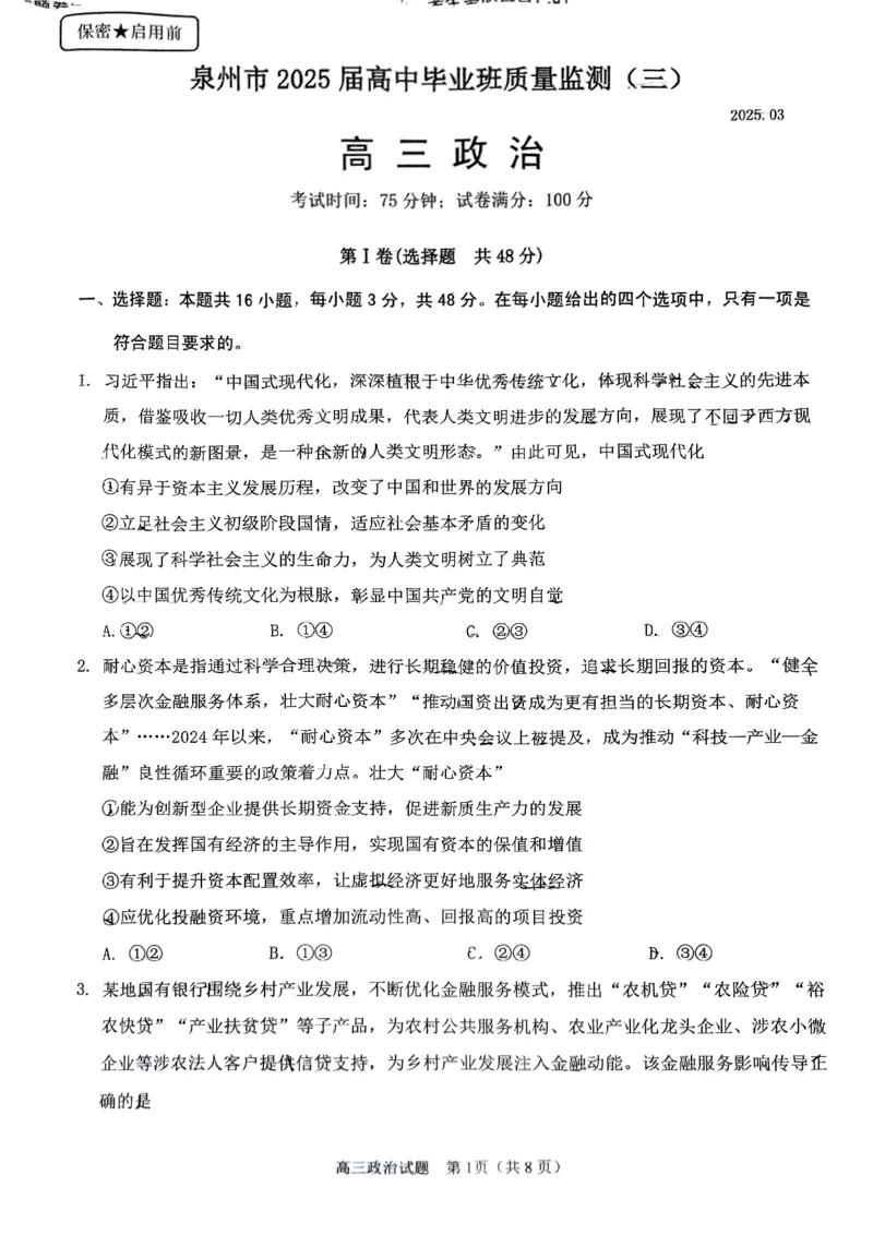
>福建省泉州市2025届高中毕业班质量监测(三)政治_2025年3月_250308福建省泉州市2025届高中毕业班质量监测(三)(全科)
福建省泉州市2025届高中毕业班质量监测(三)政治_2025年3月_250308福建省泉州市2025届高中毕业班质量监测(三)(全科)
2026-03-09 20:24:37
2026-02-11 17:58:09
文档预览
文档信息
文档格式
pdf
文档大小
10.955 MB
文档页数
8 页
上传时间
2026-02-11 17:58:09
下载文档
本文档来自网络内容,如有侵犯您的权益请联系我们删除,联系邮箱:wyl860211@qq.com。
上一篇
物理答案_2025年5月_250531湖北省黄石二中2025届高三下学期适应性考试(一)(全科)_黄石二中2025届高三下学期适应性考试(一)物理
下一篇
物理答案_2025年8月_250809言蹊联考2025-2026学年新高三上学期毕业班适应性检测_言蹊八月联考2026届新高三毕业班适应性检测物理
最新文档
考点47-书面表达图画类和图表类(重难题型)(原卷版)-备战2023年高考英语一轮复习考点帮(全国通用)_3.2025英语总复习_赠品通用版(老高考)复习资料_一轮复习
考点46读后续写11高频语法的运用(解析版)_3.2025英语总复习_2023年新高考资料_一轮复习_备战2023年高考英语一轮复习考点帮(新高考专用)
高中选修三信息技术_教资初高中_教资面试2025教资面试备考资料合集_教资面试资料合集_3、教资面试资料包大全_45大圣中小幼面试资料包_高中_信息技术_高中信息技术电子课本
考点46读后续写11高频语法的运用(原卷版)_3.2025英语总复习_2023年新高考资料_一轮复习_备战2023年高考英语一轮复习考点帮(新高考专用)
考点45读后续写10高分开头技巧(解析版)_3.2025英语总复习_2023年新高考资料_一轮复习_备战2023年高考英语一轮复习考点帮(新高考专用)
考点45读后续写10高分开头技巧(原卷版)_3.2025英语总复习_2023年新高考资料_一轮复习_备战2023年高考英语一轮复习考点帮(新高考专用)
高中选修一英语_教资初高中_教资面试2025教资面试备考资料合集_教资面试资料合集_3、教资面试资料包大全_45大圣中小幼面试资料包_高中_英语_高中英语电子课本
考点44读后续写09生活类(亲情、友情、趣事篇)(解析版)_3.2025英语总复习_2023年新高考资料_一轮复习_备战2023年高考英语一轮复习考点帮(新高考专用)
考点44读后续写09生活类(亲情、友情、趣事篇)(原卷版)_3.2025英语总复习_2023年新高考资料_一轮复习_备战2023年高考英语一轮复习考点帮(新高考专用)
18.2.1矩形的性质(分层作业)-(人教版)(原卷版)_初中数学_八年级数学下册(人教版)_分层作业
热门文档
考点43读后续写08脱险类(火灾、洪水、迷路篇)(解析版)_3.2025英语总复习_2023年新高考资料_一轮复习_备战2023年高考英语一轮复习考点帮(新高考专用)
18.1平行四边形(第2课时)(2个知识点+6大题型+15道拓展培优题)(分层作业)(教师版)_初中数学_八年级数学下册(人教版)_大单元教学课件+教学设计-U42_第十八章平行四边形
高中选修一生物_教资初高中_教资面试2025教资面试备考资料合集_教资面试资料合集_3、教资面试资料包大全_45大圣中小幼面试资料包_高中_生物_高中生物电子课本
考点43读后续写08脱险类(火灾、洪水、迷路篇)(原卷版)_3.2025英语总复习_2023年新高考资料_一轮复习_备战2023年高考英语一轮复习考点帮(新高考专用)
考点42读后续写07成长型(解析版)_3.2025英语总复习_2023年新高考资料_一轮复习_备战2023年高考英语一轮复习考点帮(新高考专用)
考点42读后续写07成长型(原卷版)_3.2025英语总复习_2023年新高考资料_一轮复习_备战2023年高考英语一轮复习考点帮(新高考专用)
18.1平行四边形(第2课时)(2个知识点+6大题型+15道拓展培优题)(分层作业)(学生版)_初中数学_八年级数学下册(人教版)_大单元教学课件+教学设计-U42_第十八章平行四边形
高中选修一物理_教资初高中_教资面试2025教资面试备考资料合集_教资面试资料合集_3、教资面试资料包大全_45大圣中小幼面试资料包_高中_物理_高中物理电子课本
考点41读后续写06助人型(解析版)_3.2025英语总复习_2023年新高考资料_一轮复习_备战2023年高考英语一轮复习考点帮(新高考专用)
18.1平行四边形(第1课时)(4个知识点+11大题型+15道拓展培优题)(分层作业)(教师版)_初中数学_八年级数学下册(人教版)_大单元教学课件+教学设计-U42_第十八章平行四边形
随机文档
考点41读后续写06助人型(原卷版)_3.2025英语总复习_2023年新高考资料_一轮复习_备战2023年高考英语一轮复习考点帮(新高考专用)
考点40读后续写05对话模式突破(解析版)_3.2025英语总复习_2023年新高考资料_一轮复习_备战2023年高考英语一轮复习考点帮(新高考专用)
高中选修一数学_教资初高中_教资面试2025教资面试备考资料合集_教资面试资料合集_3、教资面试资料包大全_45大圣中小幼面试资料包_高中_数学_高中数学电子课本
18.1平行四边形(第1课时)(4个知识点+11大题型+15道拓展培优题)(分层作业)(学生版)_初中数学_八年级数学下册(人教版)_大单元教学课件+教学设计-U42_第十八章平行四边形
考点40读后续写05对话模式突破(原卷版)_3.2025英语总复习_2023年新高考资料_一轮复习_备战2023年高考英语一轮复习考点帮(新高考专用)
考点40-完形填空记叙文(20空)(重难题型)(解析版)-备战2023年高考英语一轮复习考点帮(全国通用)_3.2025英语总复习_赠品通用版(老高考)复习资料_一轮复习
高中选修一思想政治_教资初高中_教资面试2025教资面试备考资料合集_教资面试资料合集_3、教资面试资料包大全_45大圣中小幼面试资料包_高中_政治_高中思想政治电子课本
高中选修一历史_教资初高中_教资面试2025教资面试备考资料合集_教资面试资料合集_3、教资面试资料包大全_45大圣中小幼面试资料包_高中_历史_高中历史电子课本
专题突破卷01指数、对数、幂值的比较大小(原卷版)_2.2025数学总复习_2025年新高考资料_一轮复习_2025年高考数学一轮复习考点通关卷(新高考通用)
高中选修一化学(人教版)_教资初高中_教资面试2025教资面试备考资料合集_教资面试资料合集_3、教资面试资料包大全_45大圣中小幼面试资料包_高中_化学_高中化学电子课本