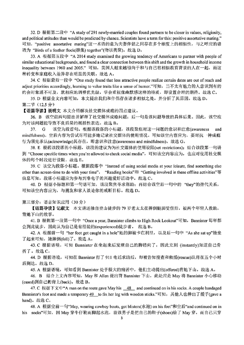
文档
办公文件
生活文档
学习资料
当前位置:
首页
>
文档
>英语+昆一中2025届高三联考试卷及答案(九)_2025年5月_250511云南省昆明市第一中学2025届高三年级九次联考(全科)
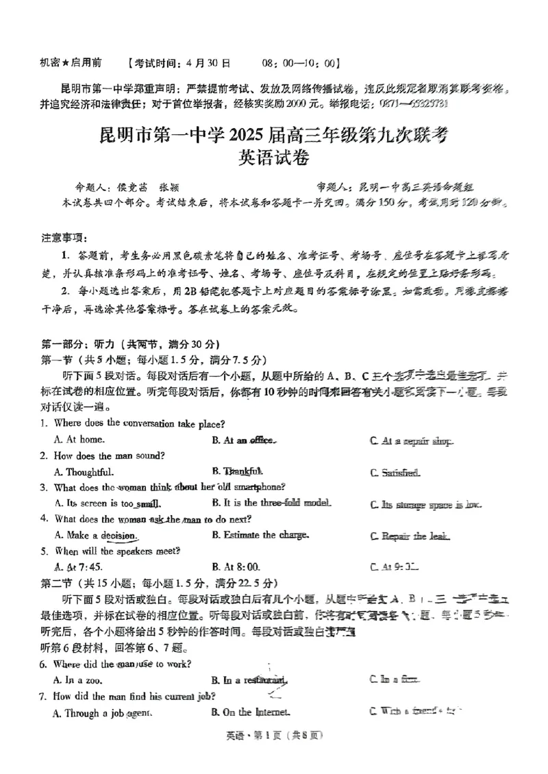
英语+昆一中2025届高三联考试卷及答案(九)_2025年5月_250511云南省昆明市第一中学2025届高三年级九次联考(全科)
2026-04-11 14:37:25
2026-02-11 21:50:40
文档预览
文档信息
文档格式
pdf
文档大小
9.872 MB
文档页数
12 页
上传时间
2026-02-11 21:50:40
下载文档
本文档来自网络内容,如有侵犯您的权益请联系我们删除,联系邮箱:wyl860211@qq.com。
上一篇
2009年高考语文试卷(四川)(解析卷)_语文历年高考真题_新·PDF版2008-2025·高考语文真题_语文(按省份分类)2008-2025_2008-2025·(四川)语文高考真题
下一篇
重庆市巴蜀中学校2024-2025学年高三下学期4月月考历史试题_2025年4月_250429重庆市巴蜀中学校2024-2025学年高三4月月考(八)_重庆市巴蜀中学校2024-2025学年高三下学期4月月考历史试题
最新文档
重难点突破17圆锥曲线中参数范围与最值问题(八大题型)(原卷版)_2025年新高考资料_一轮复习_2025年高考数学一轮复习讲练测(新教材新高考,含2024高考真题)_第八章平面解析几何
重难点突破15圆锥曲线中的圆问题(四大题型)(原卷版)_02高考数学_新高考复习资料_2024年新高考资料_一轮复习资料_完2024年高考数学一轮复习讲练测(课件+讲义+练习)(新高考)
重难点突破14阿基米德三角形(七大题型)(解析版)_02高考数学_新高考复习资料_2024年新高考资料_一轮复习资料_完2024年高考数学一轮复习讲练测(课件+讲义+练习)(新高考)
重难点突破14阿基米德三角形(七大题型)(解析版)_02高考数学_2025年新高考资料_一轮复习_2025年高考数学一轮复习讲练测(新教材新高考,含2024高考真题)_第八章平面解析几何
重难点突破16圆锥曲线中的定点、定值问题(十二大题型)(原卷版)_2025年新高考资料_一轮复习_2025年高考数学一轮复习讲练测(新教材新高考,含2024高考真题)_第八章平面解析几何
重难点突破14阿基米德三角形(七大题型)(原卷版)_02高考数学_新高考复习资料_2024年新高考资料_一轮复习资料_完2024年高考数学一轮复习讲练测(课件+讲义+练习)(新高考)
重难点突破13多元函数最值问题(十二大题型)(解析版)_02高考数学_新高考复习资料_2024年新高考资料_一轮复习资料_完2024年高考数学一轮复习讲练测(课件+讲义+练习)(新高考)
专题3第1讲 等差数列、等比数列_通用版(老高考)复习资料_2023年复习资料_二轮复习_2023年高考数学二轮复习讲义+课件(全国版理科)_2023年高考数学二轮复习讲义(全国版理科)
重难点突破13多元函数最值问题(十二大题型)(原卷版)_02高考数学_新高考复习资料_2024年新高考资料_一轮复习资料_完2024年高考数学一轮复习讲练测(课件+讲义+练习)(新高考)
重难点突破13切线与切点弦问题(五大题型)(解析版)_02高考数学_新高考复习资料_2024年新高考资料_一轮复习资料_完2024年高考数学一轮复习讲练测(课件+讲义+练习)(新高考)
热门文档
重难点突破13切线与切点弦问题(五大题型)(原卷版)_02高考数学_新高考复习资料_2024年新高考资料_一轮复习资料_完2024年高考数学一轮复习讲练测(课件+讲义+练习)(新高考)
重难点突破12导数中的“距离”问题(七大题型)(解析版)_02高考数学_新高考复习资料_2024年新高考资料_一轮复习资料_完2024年高考数学一轮复习讲练测(课件+讲义+练习)(新高考)
重难点突破12导数中的“距离”问题(七大题型)(原卷版)_02高考数学_新高考复习资料_2024年新高考资料_一轮复习资料_完2024年高考数学一轮复习讲练测(课件+讲义+练习)(新高考)
重难点突破12双切线问题的探究(六大题型)(解析版)_02高考数学_新高考复习资料_2024年新高考资料_一轮复习资料_完2024年高考数学一轮复习讲练测(课件+讲义+练习)(新高考)
重难点突破12双切线问题的探究(六大题型)(原卷版)_02高考数学_新高考复习资料_2024年新高考资料_一轮复习资料_完2024年高考数学一轮复习讲练测(课件+讲义+练习)(新高考)
重难点突破11导数中的同构问题(六大题型)(解析版)_02高考数学_新高考复习资料_2024年新高考资料_一轮复习资料_完2024年高考数学一轮复习讲练测(课件+讲义+练习)(新高考)
重难点突破15圆锥曲线中的经典七大名圆问题(七大题型)(原卷版)_2025年新高考资料_一轮复习_2025年高考数学一轮复习讲练测(新教材新高考,含2024高考真题)_第八章平面解析几何
重难点突破11导数中的同构问题(六大题型)(原卷版)_02高考数学_新高考复习资料_2024年新高考资料_一轮复习资料_完2024年高考数学一轮复习讲练测(课件+讲义+练习)(新高考)
重难点突破11圆锥曲线存在性问题的探究(五大题型)(解析版)_02高考数学_新高考复习资料_2024年新高考资料_一轮复习资料_❤有更新第八章平面解析几何_解析版(讲义+练习)
重难点突破11圆锥曲线存在性问题的探究(五大题型)(原卷版)_02高考数学_新高考复习资料_2024年新高考资料_一轮复习资料_❤有更新第八章平面解析几何
随机文档
重难点突破11圆锥曲线中的探索性与综合性问题(七大题型)(原卷版)_02高考数学_2025年新高考资料_一轮复习_2025年高考数学一轮复习讲练测(新教材新高考,含2024高考真题)
重难点突破10圆锥曲线中的向量问题(五大题型)(解析版)_02高考数学_新高考复习资料_2024年新高考资料_一轮复习资料_完2024年高考数学一轮复习讲练测(课件+讲义+练习)(新高考)
重难点突破10圆锥曲线中的向量问题(五大题型)(原卷版)_02高考数学_新高考复习资料_2024年新高考资料_一轮复习资料_完2024年高考数学一轮复习讲练测(课件+讲义+练习)(新高考)
重难点突破10利用导数解决一类整数问题(四大题型)(解析版)_02高考数学_新高考复习资料_2024年新高考资料_一轮复习资料_第三章一元函数的导数及其应用
重难点突破10利用导数解决一类整数问题(四大题型)(原卷版)_02高考数学_新高考复习资料_2024年新高考资料_一轮复习资料_第三章一元函数的导数及其应用
重难点突破09导数中的“距离”问题(八大题型)(解析版)_02高考数学_新高考复习资料_2025年新高考复习_2025年高考数学一轮复习讲练测(新教材新高考,含2024高考真题)
重难点突破09导数中的“距离”问题(八大题型)(原卷版)_02高考数学_新高考复习资料_2025年新高考复习_2025年高考数学一轮复习讲练测(新教材新高考,含2024高考真题)
重难点突破09导数中的“距离”问题(八大题型)(原卷版)_02高考数学_2025年新高考资料_一轮复习_2025年高考数学一轮复习讲练测(新教材新高考,含2024高考真题)
重难点突破09函数零点问题的综合应用(八大题型)(解析版)_02高考数学_新高考复习资料_2024年新高考资料_一轮复习资料_第三章一元函数的导数及其应用
重难点突破14阿基米德三角形(七大题型)(原卷版)_2025年新高考资料_一轮复习_2025年高考数学一轮复习讲练测(新教材新高考,含2024高考真题)_第八章平面解析几何