文档
办公文件
生活文档
学习资料
当前位置:
首页
>
文档
>语文答案-2411杭州一模_11月_241104(杭州一模)2024学年第一学期杭州市高三年级11月质量检测
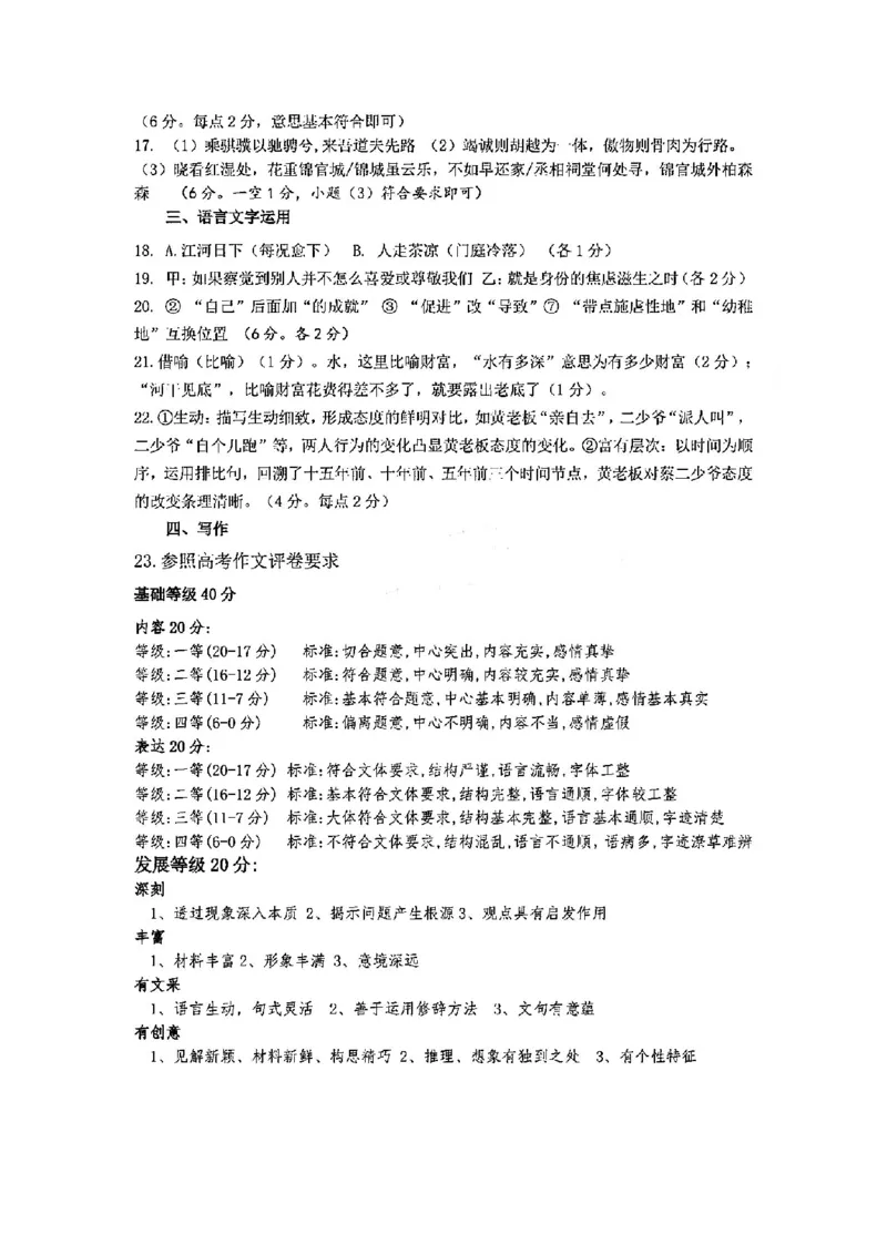
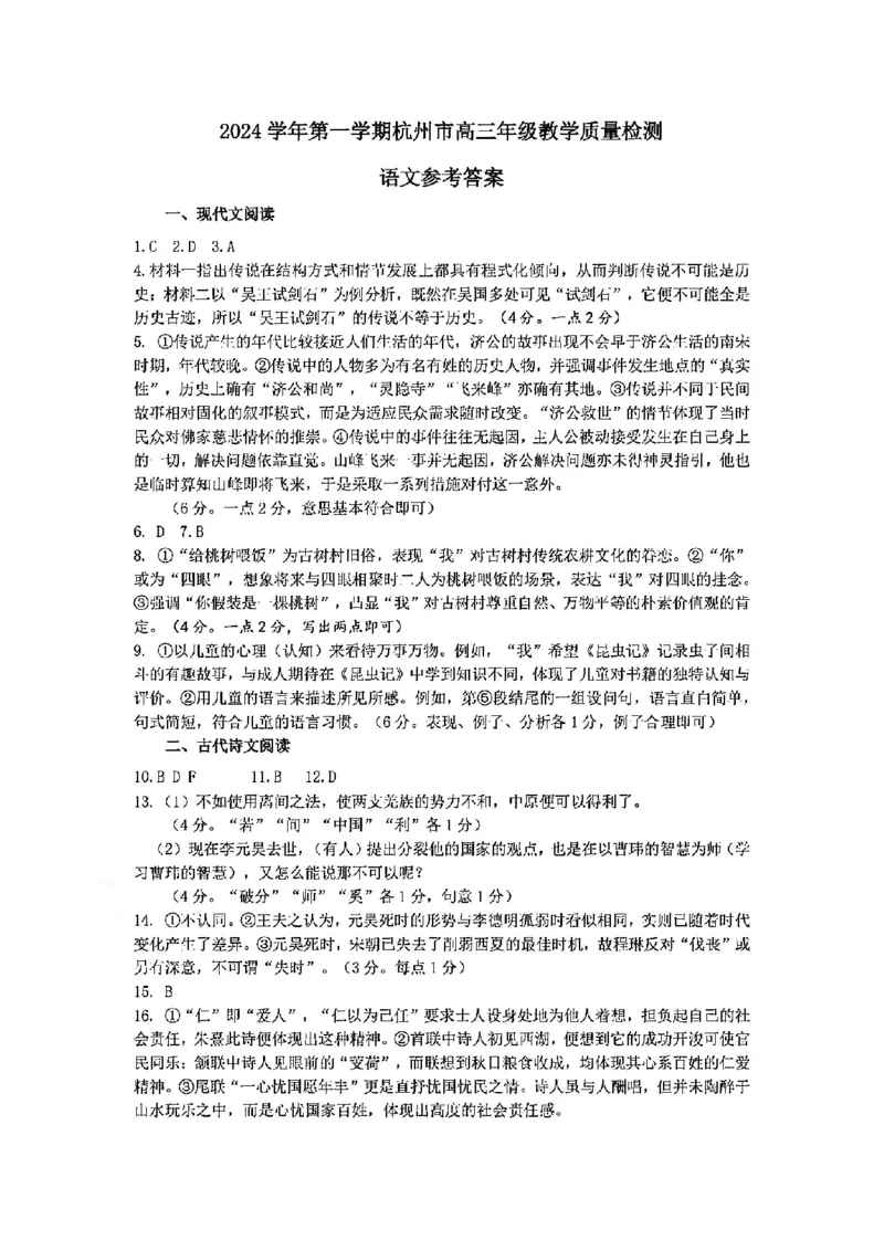
语文答案-2411杭州一模_11月_241104(杭州一模)2024学年第一学期杭州市高三年级11月质量检测
2026-03-23 12:55:14
2026-02-12 14:58:50
文档预览
文档信息
文档格式
pdf
文档大小
2.129 MB
文档页数
2 页
上传时间
2026-02-12 14:58:50
下载文档
本文档来自网络内容,如有侵犯您的权益请联系我们删除,联系邮箱:wyl860211@qq.com。
上一篇
乌鲁木齐101中高三上(8月月考)-政治试题+答案(1)_2023年9月_029月合集_2024届新疆乌鲁木齐市第101中学高三上学期8月月考
下一篇
巴中市普通高中2023级“一诊”模拟考试化学(1)_2026年1月_260118四川省巴中市普通高中2023级“一诊”模拟考试(全科)
最新文档
3.3.2盐类水解的应用导学案(原卷版)_高化_595801221724高中化学新人教版选择性必修一二三电子版教案PPT课件高中试卷_选择性必修1册(人教版)_导学案
3.3.2影响盐类水解的主要因素盐类水解的应用(学案)-2020-2021学年上学期高二化学同步精品课堂(新教材人教版选择性必修1)_高化_2025春-人教版高中化学_03新版高中化学选择性必修1
3.3.1鐩愮被鐨勬按瑙o紙鍒嗗眰浣滀笟锛夛紙鍘熷嵎鐗堬級_高化_595801221724高中化学新人教版选择性必修一二三电子版教案PPT课件高中试卷_选择性必修1册(人教版)_分层作业
3.3.1鐩愮被鐨勬按瑙o紙鍒嗗眰浣滀笟锛夛紙瑙f瀽鐗堬級_高化_595801221724高中化学新人教版选择性必修一二三电子版教案PPT课件高中试卷_选择性必修1册(人教版)_分层作业
3.3.1金属晶体与离子晶体(备作业)(解析版)-上好课2020-2021学年高二化学同步备课系列(新教材人教版选择性必修2)_高化_2025春-人教版高中化学_04新版高中化学选择性必修2_02作业
3.3.1金属晶体与离子晶体(备作业)(原卷版)-上好课2020-2021学年高二化学同步备课系列(新教材人教版选择性必修2)_高化_2025春-人教版高中化学_04新版高中化学选择性必修2_02作业
3.3.1金属晶体与离子晶体导学案(解析版)_高化_595801221724高中化学新人教版选择性必修一二三电子版教案PPT课件高中试卷_选择性必修2册(人教版)_导学案
3.3.1金属晶体与离子晶体导学案(原卷版)_高化_595801221724高中化学新人教版选择性必修一二三电子版教案PPT课件高中试卷_选择性必修2册(人教版)_导学案
3.3.1金属晶体与离子晶体_高化_2025春-人教版高中化学_04新版高中化学选择性必修2_08第四套同步课件+教案_3.3.1金属晶体与离子晶体(课件+教案)
3.3.1金属晶体-练习-2020-2021学年下学期高二化学同步精品课堂(新教材人教版选择性必修2)(解析版)_高化_2025春-人教版高中化学_04新版高中化学选择性必修2_04课件+教案+学案+习题_习题
热门文档
3.3.1金属晶体-练习-2020-2021学年下学期高二化学同步精品课堂(新教材人教版选择性必修2)(原卷版)_高化_2025春-人教版高中化学_04新版高中化学选择性必修2_04课件+教案+学案+习题_习题
3.3.1金属晶体-教学设计-2020-2021学年下学期高二化学同步精品课堂(新教材人教版选择性必修2)_高化_2025春-人教版高中化学_04新版高中化学选择性必修2_04课件+教案+学案+习题_教案
3.3.1金属晶体-学案-2020-2021学年下学期高二化学同步精品课堂(新教材人教版选择性必修2)(解析版)_高化_2025春-人教版高中化学_04新版高中化学选择性必修2_04课件+教案+学案+习题_学案
3.3.1金属晶体-学案-2020-2021学年下学期高二化学同步精品课堂(新教材人教版选择性必修2)(原卷版)_高化_2025春-人教版高中化学_04新版高中化学选择性必修2_04课件+教案+学案+习题_学案
3.3.1醛(教学设计)-(人教版2019选择性必修3)_高化_595801221724高中化学新人教版选择性必修一二三电子版教案PPT课件高中试卷_选择性必修3册(人教版)_教学设计
3.3.1醛(导学案)(解析版)_高化_595801221724高中化学新人教版选择性必修一二三电子版教案PPT课件高中试卷_选择性必修3册(人教版)_导学案
3.3.1醛(导学案)(原卷版)_高化_595801221724高中化学新人教版选择性必修一二三电子版教案PPT课件高中试卷_选择性必修3册(人教版)_导学案
3.3.1醛(分层作业)(解析版)_高化_595801221724高中化学新人教版选择性必修一二三电子版教案PPT课件高中试卷_选择性必修3册(人教版)_分层作业
3.3.1醛(分层作业)(原卷版)_高化_595801221724高中化学新人教版选择性必修一二三电子版教案PPT课件高中试卷_选择性必修3册(人教版)_分层作业
3.3.1盐类的水解(教学设计)-(人教版2019选择性必修一)_高化_595801221724高中化学新人教版选择性必修一二三电子版教案PPT课件高中试卷_选择性必修1册(人教版)_教学设计
随机文档
3.3.1盐类的水解(学案)-2020-2021学年上学期高二化学同步精品课堂(新教材人教版选择性必修1)_高化_2025春-人教版高中化学_03新版高中化学选择性必修1_03学案_学案1配套A
3.3.1盐类水解(导学案)-(人教版2019选择性必修一)(解析版)_高化_595801221724高中化学新人教版选择性必修一二三电子版教案PPT课件高中试卷_选择性必修1册(人教版)_导学案
3.3.1盐类水解(导学案)-(人教版2019选择性必修一)(原卷版)_高化_595801221724高中化学新人教版选择性必修一二三电子版教案PPT课件高中试卷_选择性必修1册(人教版)_导学案
3.2金属材料(精讲)-(人教版)解析版_高化_595801221724高中化学新人教版选择性必修一二三电子版教案PPT课件高中试卷_必修一册(人教版)_专项练习
3.2金属材料(精讲)-(人教版)原卷版_高化_595801221724高中化学新人教版选择性必修一二三电子版教案PPT课件高中试卷_必修一册(人教版)_专项练习
3.2金属材料(精练)-(人教版)解析版_高化_595801221724高中化学新人教版选择性必修一二三电子版教案PPT课件高中试卷_必修一册(人教版)_专项练习
3.2金属材料(精练)-(人教版)原卷版_高化_595801221724高中化学新人教版选择性必修一二三电子版教案PPT课件高中试卷_必修一册(人教版)_专项练习
3.2醇酚(解析版)-人教版2019选择性必修3)_高化_595801221724高中化学新人教版选择性必修一二三电子版教案PPT课件高中试卷_选择性必修3册(人教版)_讲义
3.2醇酚(精讲)(人教版2019选择性必修3)(解析版)_高化_595801221724高中化学新人教版选择性必修一二三电子版教案PPT课件高中试卷_选择性必修3册(人教版)_专项练习
3.2醇酚(精讲)(人教版2019选择性必修3)(原卷版)_高化_595801221724高中化学新人教版选择性必修一二三电子版教案PPT课件高中试卷_选择性必修3册(人教版)_专项练习