当前位置:首页>文档>化学参考答案B_2024-2025高三(6-6月题库)_2024年11月试卷_1116安徽A10联盟2025届高三上学期11月段考(全科)_安徽A10联盟2025届高三上学期11月段考化学

化学参考答案B_2024-2025高三(6-6月题库)_2024年11月试卷_1116安徽A10联盟2025届高三上学期11月段考(全科)_安徽A10联盟2025届高三上学期11月段考化学

  • 2026-03-22 06:36:59 2026-02-18 04:06:58

文档预览

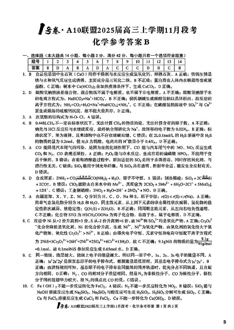
化学参考答案B_2024-2025高三(6-6月题库)_2024年11月试卷_1116安徽A10联盟2025届高三上学期11月段考(全科)_安徽A10联盟2025届高三上学期11月段考化学
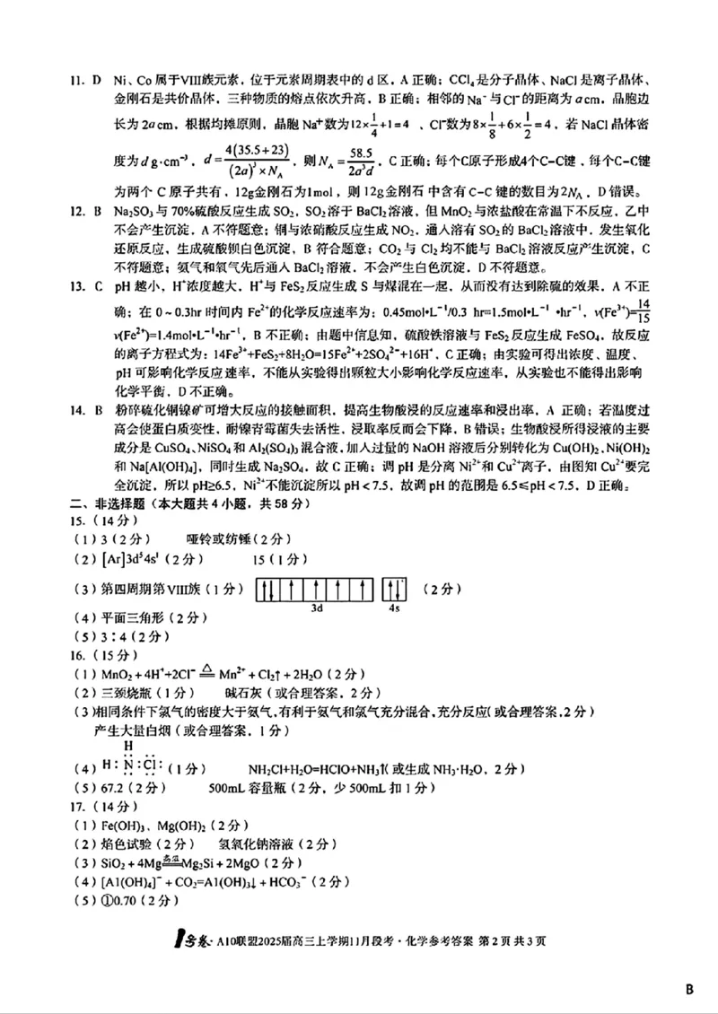
化学参考答案B_2024-2025高三(6-6月题库)_2024年11月试卷_1116安徽A10联盟2025届高三上学期11月段考(全科)_安徽A10联盟2025届高三上学期11月段考化学
化学参考答案B_2024-2025高三(6-6月题库)_2024年11月试卷_1116安徽A10联盟2025届高三上学期11月段考(全科)_安徽A10联盟2025届高三上学期11月段考化学

文档信息

文档格式
pdf
文档大小
1.487 MB
文档页数
3 页
上传时间
2026-02-18 04:06:58