当前位置:首页>文档>第1章 第2节 元素周期律与元素周期表(教用)_化学_2026版高中必刷题化学《鲁科》_26春化学-鲁科-必修二_化必修2LK_电子预习卡答案

第1章 第2节 元素周期律与元素周期表(教用)_化学_2026版高中必刷题化学《鲁科》_26春化学-鲁科-必修二_化必修2LK_电子预习卡答案

  • 2026-04-09 14:10:05 2026-02-20 20:02:56

文档预览

第1章 第2节 元素周期律与元素周期表(教用)_化学_2026版高中必刷题化学《鲁科》_26春化学-鲁科-必修二_化必修2LK_电子预习卡答案
第1章 第2节 元素周期律与元素周期表(教用)_化学_2026版高中必刷题化学《鲁科》_26春化学-鲁科-必修二_化必修2LK_电子预习卡答案

文档信息

文档格式
docx
文档大小
0.223 MB
文档页数
2 页
上传时间
2026-02-20 20:02:56

文档内容

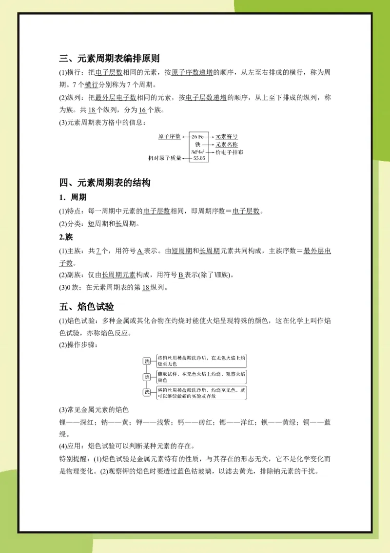
第 1 章 第 2 节 元素周期律与元素周期表 一、元素周期律 1.原子序数的概念 原子序数是元素在元素周期表中的序号。原子序数=核电荷数=质子数=原子的核外电子 数。 2.1~18号元素原子结构及性质的变化规律 (1)原子最外层电子数的变化规律 随着原子序数的递增,元素原子的最外层电子排布呈现 由 1 到 8 的周期性变化(1~2号元素 除外)。 (2)原子半径的变化规律(稀有气体除外) 随着核电荷数的递增,元素的原子半径呈现由大到小的周期性变化。原子电子层数相同时 最外层电子数越多,半径越小。最外层电子数相同时,电子层数越多,半径越大。 (3)元素主要化合价的变化规律 随着核电荷数的递增,元素的最高正化合价呈现 + 1 到+ 7(氧、氟除外)价、最低负化合价 呈现 - 4 到- 1 价的周期性变化。 对于1~18号元素:元素的最高正化合价=最外层电子数(O、F及稀有气体除外);非金属 元素最低负化合价=最外层电子数-8(氢除外);元素的最高正化合价+|元素的最低负化合 价|=8(氢、氧、氟除外)。 3.元素周期律内容、含义和实质 (1)内容:随着原子序数的递增,元素原子的最外层电子数、 原子半径 ( 稀有气体元素除外 )、 元素的主要化合价 ( 最高化合价和最低化合价 )、元素的金属性和非金属性均呈现周期性变 化。 (2)含义:元素的性质随着元素原子序数的递增呈现周期性变化的规律叫作元素周期律。 (3)实质:元素原子核外电子排布随着元素核电荷数的递增发生周期性变化的必然结果。 二、微粒半径的大小比较 微粒半径大小主要是由电子层数、核电荷数和核外电子数决定的。 1.电子层数相同——“序大径小”(稀有气体元素除外) 电子层数相同的元素,随着原子序数的递增,原子半径逐渐减小。 2.最外层电子数相同——“序大径大” 最外层电子数相同,电子层数越多,原子半径越大,相应的离子半径也越大。 3.同元素 同种元素的粒子——电子数越多,粒子半径越大。 4.同结构——“序大径小” 电子层结构相同的离子,核电荷数越大,离子半径越小。三、元素周期表编排原则 (1)横行:把电子层数相同的元素,按原子序数递增的顺序,从左至右排成的横行,称为周 期。7个横行分别称为7个周期。 (2)纵列:把最外层电子数相同的元素,按电子层数递增的顺序,从上至下排成的纵列,称 为族。共18 个纵列,分为16 个族。 (3)元素周期表方格中的信息: 四、元素周期表的结构 1.周期 (1)特点:每一周期中元素的电子层数相同,即周期序数=电子层数。 (2)分类:短周期和长周期。 2.族 (1)主族:共7 个,用符号A 表示。由短周期和长周期元素共同构成,主族序数=最外层电 子数。 (2)副族:仅由长周期元素构成,用符号B 表示(除了Ⅷ族)。 (3)0族:在元素周期表的第18 纵列。 五、焰色试验 (1)焰色试验:多种金属或其化合物在灼烧时能使火焰呈现特殊的颜色,这在化学上叫作焰 色试验,亦称焰色反应。 (2)操作步骤: (3)常见金属元素的焰色 锂——深红;钠——黄;钾——浅紫;钙——砖红;锶——洋红;钡——黄绿;铜——蓝 绿。 (4)应用:焰色试验可以判断某种元素的存在。 特别提醒:(1)焰色试验是金属元素特有的性质,与其存在的形态无关,它不是化学变化而 是物理变化。(2)观察钾的焰色时要透过蓝色钴玻璃,以滤去黄光,排除钠元素的干扰。