文档内容
强化练习
即刻题库 www.jike.vip
1 、 单选题
下列物质中,键有极性,分子没有极性的是( )。
A :
B :
C :
D :
2 、 单选题
某元素的最高氧化值为+6,其氧化物的水化物为强酸,而原子半径是同族中最小的,该
元素是( )。
A : Mn
B : Cr
C : Mo
D : S
3 、 单选题
A : 正反应速率增大,逆反应速率减小
B : 正反应速率减小,逆反应速率增大
C : 正反应速率增大,逆反应速率增大
D : 正反应速率减小,逆反应速率减小
4 、 单选题下列溶液混合,属于缓冲溶液的是( )。
A :
B :
C :
D :
5 、 单选题
A : Kp=Kc
B : Kp=Kc×(RT)
C : Kp=Kc/(RT)
D : Kp=1/Kc
6 、 单选题
下列氢氧化物中碱性最强的是( )。
A :
B :
C :
D :
7 、 单选题
A : 泡利不相容原理
B : 能量最低原理
C : 洪特规则
D : 洪特规则特例8 、 单选题
量子数为n:3,l=1时,则该层原子轨道上可允许容纳的最多电子数是( )。
A : 6
B : 2
C : 8
D : 16
9 、 单选题
下列各组溶液中,具有缓冲溶液性质的是( )。
A :
B :
C :
D :
10 、 单选题
34号元素最外层的电子构型为( )。
A :
B :
C :
D :
11 、 单选题
确定原子轨道函数ψ形状的量子数是( )。
A : 主量子数
B : 角量子数
C : 磁量子数
D : 自旋量子数12 、 单选题
A : 随温度升高而增大
B : 随温度升高而减小
C :
D :
13 、 单选题
A : 10%
B : 20%
C : 40%
D : 50%
14 、 单选题
A : ds区
B : s区
C : d区
D : p区
15 、 单选题
ABS树脂是下列哪一组单体的共聚物( )。
A : 丁二烯、苯乙烯、丙烯腈
B : 丁二烯、氯乙烯、苯烯腈
C : 苯乙烯、氯丁烯、苯烯腈
D : 苯烯腈、丁二烯、苯乙烯
16 、 单选题A :
B :
C :
D :
17 、 单选题
下列分子中,键角最大的是( )。
A :
B :
C :
D :
18 、 单选题
表示3d的诸量子数为( )。
A :
B :
C :
D :
19 、 单选题按系统命名法,下列有机化合物命名正确的是( )。
A : 2-乙基丁烷
B : 2,2-二甲基丁烷
C : 3,3-二甲基丁烷
D : 2,3,3-三甲基丁烷
20 、 单选题
A : 1
B : 2
C : 3
D : 4
21 、 单选题
下列化合物中哪种能形成分子间氢键?( )
A :
B : HI
C :
D : HF
22 、 单选题
为增加固一液多相系统的反应速率,下列哪一项措施是无效的( )。
A : 搅拌
B : 提高液相的浓度
C : 增加固相粉碎度
D : 增加液相体积
23 、 单选题
A :
B : 升高温度,使v(逆)增大,v(正)减小,将导致平衡向左移动
C : 加入催化剂,同等程度加快正、逆反应的速率,加速达到平衡
D : 增加压力,使pA、pB增大,v(正)增大,而平衡左移24 、 单选题
A : 0V
B : 0.059V
C : 0.80V
D : 无法判断
25 、 单选题
A : 氨水的解离常数Kb增大
B : 氨水的解离度α增大
C : 溶液的pH值增大
D : 溶液的pH值减小
26 、 单选题
25℃下,N2(g)+3H2(g)→2NH3(g)在密闭容器中反应达到化学平衡时,若加入惰性气体,
估计会出现( )。
A : 平衡右移,氨产量增加
B : 平衡左移,氨产量减小
C : 平衡状态不变
D : 正反应速率加快
27 、 单选题
正极为饱和甘汞电极,负极为玻璃电极,分别插入以下各种溶液,组成四种电池,使电
池电动势最大的溶液是( )。
A :
B :
C :
D :
28 、 单选题
A : 都相同
B : 加蔗糖的低
C : 加乙二酸的低
D : 无法判断
29 、 单选题
A : 任何温度下均自发
B : 任何温度下均非自发
C : 低温下非自发,高温下自发
D : 低温下自发,高温下非自发
30 、 单选题
下列各组原子和离子半径变化的顺序中,不正确的一组是( )。
A :
B :
C :
D :
31 、 单选题
A : 色散力
B : 色散力、诱导力
C : 色散力、诱导力、取向力
D : 色散力、诱导力、取向力、氢键
32 、 单选题A :
B :
C :
D :
33 、 单选题
下列物质按熔点增高顺序排列,正确的是( )。
A :
B :
C :
D :
34 、 单选题
下列化合物中不能进行缩聚反应的是( )。
A :
B :
C :
D :
35 、 单选题
对于HCl气体溶解于水的过程,下列说法正确的是( )。
A : 这仅是一个物理变化的过程
B : 这仅是一个化学变化的过程
C : 此过程既有物理变化,又有化学变化
D : 此过程中溶质的性质发生了变化,而溶剂的性质未发生变化
36 、 单选题
A : -46.11
B : -92.22
C : 46.11
D : 92.22
37 、 单选题
A : 1/6倍
B : 1/8倍
C : 8倍
D : 1/4倍
38 、 单选题
A : 增大
B : 减小
C : 不变
D : 不能判断
39 、 单选题
9下列化合物中,可用来合成缩聚物的是( )。
A :
B :
C :
D :
40 、 单选题
A :
B :
C :
D : 阳极Ni溶解,阴极Ni析出
41 、 单选题
A : 该反应的正反应是吸热反应
B : 该反应的逆反应是放热反应
C : 该反应的正反应是放热反应
D : 温度对该反应没有影响
42 、 单选题
A :
B :
C :
D :
43 、 单选题
A :
B :
C :
D : 以上三个因素都有
44 、 单选题
A :
B :
C :
D :
45 、 单选题
A : 25
B : 5
C :
D :
46 、 单选题
A :
B :
C :
D :
47 、 单选题
下列叙述中正确的是( )。
A : 反应速率常数的大小即反应速率的大小
B : 活化能越小,其反应速率越大
C : 反应速率与反应物浓度的乘积成正比
D :
48 、 单选题
A : 这种信息素不可以与溴发生加成反应
B : 它可以发生银镜反应
C :
D : 它是乙烯的同系物
49 、 单选题
下列反应中属于加成反应的是( )。
A :
B :
C :
D :
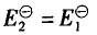
50 、 单选题
A : 1.76
B : 1/1.76
C :
D :
51 、 单选题
下列正确的是( )。
A : 多原子分子中,键的极性越强,分子的极性越强
B : 具有极性共价键的分子,一定是极性分子
C : 非极性分子中的化学键,一定是非极性共价键
D : 分子中的键是非极性键,分子一定是非极性分子
52 、 单选题
下列说法中错误的是( )。
A : 在金属表面涂刷油漆,可以防止腐蚀
B : 金属在潮湿的空气中主要发生吸氧腐蚀
C : 牺牲阳极保护法中,被保护金属作为腐蚀电池的阳极
D : 在外加电流保护法中,被保护金属外加直流电源的负极
53 、 单选题A :
B :
C :
D :
54 、 单选题
A :
B : 1
C : 2
D :
55 、 单选题
A : 氨水
B : 草酸
C : KCN溶液
D : 盐酸
56 、 单选题
欲配制500mL的pH=5.0的缓冲溶液,应选择下列哪种混合溶液较为合适?( )
A :
B :
C :
D :
57 、 单选题
下列各组元素原子半径由小到大排序错误的是( )。
A : Li<Na<K
B : Al<Mg<Na
C : Si<Al
D : P<As<Se
58 、 单选题
常温下,往1.0L0.10mol/LHAc溶液中加入一些NaAc晶体并使之溶解,可能发生的变化是
( )。
A :
B :
C : 溶液的pH值增大
D : 溶液的pH值减小
59 、 单选题
求34号元素最外层的电子构型为( )。
A :
B :
C :
D :
60 、 单选题
己内酰胺是( )。
A : 合成聚酯的单体
B : 合成橡胶的单体
C : 合成尼龙-6的单体
D : 蛋白质的水解产物
61 、 单选题
已知某一元弱酸的浓度为0.01mol/L,pH=4.55,则其解离常数Ka为( )。
A :
B :
C :
D :
62 、 单选题
含有杂质的铁在水中发生吸氧腐蚀,则阴极反应是下列中哪个反应式?( )
A :
B :
C :
D :
63 、 单选题
烯烃在一定条件下发生氧化反应时,C=C双键发生断裂,RCH-CHR′可以氧化成RCHO
和R′CHO。在该条件下,下列烯烃分别氧化后,产物中可能有乙醛的是( )。
A :
B :
C :
D :
64 、 单选题
下列各化合物的结构式,不正确的是( )。
A :
B :
C :
D :
65 、 单选题
A :
B :
C :
D :
66 、 单选题A : ①③④
B : ②④⑤
C : ①③⑤
D : ①②⑤
67 、 单选题
A :
B :
C :
D :
68 、 单选题
下列物质中,不属于羧酸类有机物的是( )。
A : 己二酸
B : 苯甲酸
C : 硬脂酸
D : 石碳酸
69 、 单选题
A : 0.4144
B : -0.4144
C : O
D : 0.8288
70 、 单选题A :
B :
C :
D :
71 、 单选题
下列含氧酸中,酸性最强的是( )。
A :
B : HClO
C : HBrO
D : HIO
72 、 单选题
向氨水中加入少量下列物质,使氨水pH值增加最多的是( )。
A :
B : NaOH(s)
C : HCl(aq)
D :
73 、 单选题
A : 增加和减小
B : 减少和增大
C : 为原来的一半和减小
D : 为原来的一倍和减小74 、 单选题
对一个化学反应来说,下列叙述正确的是( )。
A :
B :
C : 活化能越小,反应速率越快
D : 活化能越大,反应速率越快
75 、 单选题
A : 13
B : 12
C : 14
D : 11
76 、 单选题
A :
B :
C :
D :
77 、 单选题
某中性有机物,在酸性条件下可以发生水解,生成分子量相同的A和B。A是中性物质,B
可以与碳酸钠反应发出气体,则该有机物是( )。
A :
B :
C :
D :
78 、 单选题
A : 第四周期第ⅦB
B : 第五周期第IB
C : 第六周期第ⅦB
D : 镧系元素
79 、 单选题
在下列物质的分子中,中心原子采用sp杂化轨道成键,分子空间构型是直线型的是( )。
A :
B :
C :
D :
80 、 单选题
下列各种说法不正确的是( )。
A : 质量作用定律只适用于基元反应
B : 非基元反应是由若干个基元反应组成
C : 反应速率与反应物浓度的乘积成正比
D : 反应速率常数的大小取决于反应物的本性和反应温度
81 、 单选题
下列各物质分子间只存在色散力的是( )。
A :
B :
C :
D : HCl
82 、 单选题
A :
B :
C :
D : 无法确定
83 、 单选题
A :
B :
C :
D :
84 、 单选题
A : -789.3
B : -1.9
C : 0
D : 1.9
85 、 单选题
下列叙述正确的是( )。
A : 元素的原子半径愈大,其电离能愈大
B : 元素的原子半径愈大,其电子亲合能也愈大
C : 电离能愈小的元素,其金属性也愈强
D : 电子亲合能愈小的元素,其非金属性愈强
86 、 单选题
A :
B :
C : 二者同时沉淀
D : 溶液中无沉淀
87 、 单选题
下列分子中,两个相邻共价键间夹角最小的是( )。
A :
B :
C :
D :
88 、 单选题
下列物质熔点变化顺序中,不正确的是( )。
A : NaF>NaCl>NaBr>NaI
B :
C : LiF>NaCl>KBr>CsI
D :
89 、 单选题
若一个元素位于第三周期,则当它处于基态时,其原子的价层电子( )。
A : 只有s电子和p电子
B : 只有p电子和d电子
C : 有s、p和d电子
D : 有s、p、d、f电子
90 、 单选题
A :
B :
C :
D :
91 、 单选题
A :
B :
C :
D :
92 、 单选题
A : 随着反应的进行,C的浓度不断增加,A、B的浓度不断减小,所以平衡常数不断增
大
B : 增加总压力,平衡向右移动
C : 升高温度,平衡向右移动
D : 加入催化剂,平衡向右移动
93 、 单选题
下列醇类物质在脱水剂存在下能发生分子内消去反应的是( )。
A : 甲醇
B : 1-丙醇
C : 2,2-二甲基-1-丙醇
D : 2,2-二甲基-1-丁醇
94 、 单选题
A : 19
B : 24
C : 29
D : 36
95 、 单选题
A :
B :
C :
D :
96 、 单选题
对于一个化学反应,下列各组中关系正确的是( )。
A :
B :
C :
D :
97 、 单选题
A : 0.349
B : 0.366
C : 0.439
D : 0.397
98 、 单选题
下列氧化物中,熔点最高的是( )。
A : MgO
B : CaO
C : SrO
D :
99 、 单选题
A :
B :
C :
D :
100 、 单选题
A :
B : 纯水
C :
D :
101 、 单选题
A :
B :
C :
D :
102 、 单选题
下列说法中,正确的是( )。
A :
B :
C : 酯类水解的产物一定是醇和羧酸
D : 甲酸乙酯、乙酸甲酯、丙酸互为同分异构体
103 、 单选题
下列化合物中,键的极性最大的是( )。
A :
B :
C :
D :
104 、 单选题
A : c>b>a
B : b>a>c
C : a>c>b
D : a>b>c
105 、 单选题
关于盐桥叙述错误的是( )。
A : 电子通过盐桥流动
B : 盐桥中的电解质可以中和两个半电池中的过剩电荷
C : 可维持氧化还原反应进行
D : 盐桥中的电解质不参加电池反应
106 、 单选题
A :
B :
C :
D :
107 、 单选题
一封闭钟罩中放一杯纯水A和一杯糖水B,静止足够长时间后发现( )。
A : 杯水减少,B杯中水满后不再变化
B : A杯变成空杯,B杯中水满后溢出
C : B杯水减少,A杯水满后不再变化
D : B杯水减少至空杯,A杯水满后溢出
108 、 单选题
A :
B :
C :
D :
109 、 单选题
下列化合物属于醛类的有机物是( )。
A : RCHO
B :
C : R—OH
D : RCOOH110 、 单选题
A : 0.1mol/L的HAc
B :
C : 纯水
D :
111 、 单选题
A :
B : AgBr和AgCl
C :
D :
112 、 单选题
A : 恒为常数,并与反应方程式的写法有关
B : 由反应方程式的写法而定
C : 随平衡浓度及平衡分压而定
D : 由加入反应物的量而定
113 、 单选题
A : sp
B :
C :
D :
114 、 单选题
A :
B : sp杂化
C :
D :
115 、 单选题
下列氧化物不是两性氧化物的是( )。
A :
B : SnO
C : MgO
D : PbO
116 、 单选题
A : 2
B : 3
C : 4
D : 6
117 、 单选题
A : 加入浓HAc,由于增加反应物浓度,平衡向右移动,结果HAc解离度增大
B : 加入少量NaOH溶液,平衡向右移动
C : 加水稀释,解离度增加
D : 加入少量HCl,HAc的解离度减少118 、 单选题
A : 正向自发
B : 逆向自发
C : 处于平衡态
D : 不能确定
119 、 单选题
将0.1mol/L的HAc与0.1mol/L的NaAc混合溶液中加水稀释至原的体积的2倍,其H+浓度
和pH值变化为( )。
A : 原来的1/2倍和增大
B : 原来的1/2倍和减小
C : 减小和增大
D : 不变和不变
120 、 单选题
A : 减小
B : 增大
C : 不变
D : 无法判断
121 、 单选题
A : 变大
B : 变小
C : 不变
D : 不能确定
122 、 单选题
下列电子构型中,( )不属于原子的基态。
A :
B :
C :
D :
123 、 单选题
A : 与温度无关
B : 与浓度无关
C : 与浓度有关
D : 与反应式无关
124 、 单选题
ABS树脂是下列( )物质的共聚物。
A : 丙烯腈、乙烯
B : 丙烯腈、1,3-丁二烯、苯乙烯
C : 丙烯腈、1,3-丁二烯
D : 乙烯腈、苯
125 、 单选题
A :
B :
C :
D :
126 、 单选题A :
B :
C :
D :
127 、 单选题
电解CuCl2水溶液,以石墨作电极,则在阳极上( )。
A : 析出Cu
B : 析出O2
C : 析出Cl2
D : 石墨溶解
128 、 单选题
下列每组物质中不同物质分子间既存在分子间力又存在氢键的是( )。
A : 碘与四氯化碳
B : 苯与四氯化碳
C : 甲醇与水
D : 盐酸与乙烯
129 、 单选题
A :
B :
C :
D :
130 、 单选题
A : 9.40
B : 4.75
C : 4.60
D : 9.25
131 、 单选题
A :
B :
C :
D :
132 、 单选题
下列物质中,只需克服色散力就能沸腾的是( )。
A : H2O(1)
B : r2(1)
C :
D :
133 、 单选题
A : 高温低压
B : 低温高压
C : 高温高压D : 低温低压
134 、 单选题
电对的pH值对其电极电势有影响的是( )。
A :
B :
C :
D :
135 、 单选题
A :
B :
C :
D :
136 、 单选题
属于第四周期的某一元素的原子,失去3个电子后,在角量子数为2的外层轨道上电子恰
好处于半充满状态,该元素为( )。
A : Mn
B : Co
C : Ni
D : Fe
137 、 单选题A : 1
B : 2
C :
D :
138 、 单选题
尼龙在常温下可溶于( )。
A : 四氯化碳
B : 甲酸
C : 丙酮
D : 苯
139 、 单选题
下列哪个物质使酸性高锰酸钾溶液褪色( )。
A :
B :
C :
D :
140 、 单选题
A :
B :
C :
D :
141 、 单选题
在下列电子结构式中,不能正确表示基态原子的价层电子构型的是( )。
A :
B :
C :
D :
142 、 单选题
已知乙酸与乙酸乙酯的混合物中氢(H)的质量分数为7%,则碳(C)的质量分数是( )。
A : 42.0%
B : 44.0%
C : 48.6%
D : 91.9%
143 、 单选题
A : 加入少量NaOH溶液,HAc电离平衡向右移动
B :
C : 加入浓HAc,由于增加反应物浓度,使HAc电离平衡向右移动,结果使HAc电离度增
加
D : 加入少量HCl,使HAc电离度减小
144 、 单选题A : 正反应速率增大,逆反应速率减小
B : 正反应速率增大,逆反应速率增大
C : 正反应速率减小,逆反应速率增大
D : 正反应速率减小,逆反应速率减小
145 、 单选题
A : 五、VB
B : 六、ⅢB
C : 四、Ⅷ
D : 三、VA
146 、 单选题
A : 增大
B : 减小
C : 不变
D : 无法确定
147 、 单选题
定性比较下列四种溶液(浓度都是0.1mol/kg)的沸点,沸点高的是( )。
A :
B :
C :
D :
148 、 单选题
下列分子间含有氢键的为( )。
A :
B :
C :
D :
149 、 单选题
pH和体积相同的HAc溶液和HC1溶液,分别与过量Na2CO3溶液反应,在相同条件下,
放出的CO2的体积是( )。
A : 一样多
B : HCl比HAc多
C : HAc比HCl多
D : 无法比较
150 、 单选题
天然橡胶的主要化学组成是( )。
A : 聚异戊二烯
B : 1,4-聚丁二烯
C : 1,3-丁二烯
D : 苯乙烯
151 、 单选题
A : 升高温度和增加压力
B : 降低温度和压力
C : 降低温度和增加压力
D : 升高温度和降低压力
152 、 单选题
已知己酸与乙酸乙酯的溶液的混合物中氢(H)的质量分数为7%,其中碳(C)的质量分数是(
)。
A : 42.0%
B : 44.0%
C : 48.6%
D : 91.9%153 、 单选题
比较原子半径大小,下列叙述错误的是( )。
A : K>Na
B : S>P
C : Al>Si
D : Na>Mg
154 、 单选题
A : sp
B :
C :
D : 其他形式的杂化
155 、 单选题
A : 低温低压
B : 低温高压
C : 高温高压
D : 高温低压
156 、 单选题
A : 2×0.787/0.0592
B : 0.787/0.0592
C : 0.0592×0.787/2
D : 0.0592/0.787
157 、 单选题A : 4,4-二甲基-2-戊醇
B : 2,2-二甲基-4-戊醇
C : 2-羟基-4,4-二甲基-戊烷
D : 2,2-二甲基-4-羟基戊烷
158 、 单选题
329某一元醇与金属钠完全反应,可得到11.2L氢气(标准状况),则该醇是( )。
A :
B :
C :
D :
159 、 单选题
A :
B : 升温
C : 使用催化剂
D : 增加C的浓度
160 、 单选题
A : 69.3Pa
B :
C :
D : 69.3kPa161 、 单选题
下列元素的原子半径递变规律正确的是( )。
A : K>Ca>Mg>Al
B : Ca>K>Al>Mg
C : Al>Mg>Ca>K
D : Mg>Al>K>Ca
162 、 单选题
ds区元素包括( )。
A : 锕系元素
B : 非金属元素
C : ⅢB-ⅦB元素
D : ⅠB、ⅡB元素
163 、 单选题
下列关于杂化轨道的一些说法,正确的是( )。
A :
B :
C :
D :
164 、 单选题
下列说法不正确的是( )。
A : 离子晶体在熔融时能导电
B : 离子晶体的水溶液能导电
C : 离子晶体中,晶格能越大通常熔点越高,硬度越大
D : 离子晶体中离子的电荷数越多,核间距越大,晶格能越大
165 、 单选题
下列说法错误的是( )。
A : 金属腐蚀分为化学腐蚀和电化学腐蚀
B : 金属在干燥的空气中主要发生化学腐蚀
C : 金属在潮湿的空气中主要发生析氢腐蚀D : 金属在潮湿的空气中主要发生吸氧腐蚀
166 、 单选题
A : 2.38
B : 5.06
C : 4.75
D : 5.25
167 、 单选题
下列原子中半径最大的是( )。
A : Na
B : Al
C : l
D : K
168 、 单选题
A :
B : 增加Ag+的浓度
C : 加大锌电极面积
D : 增加Ag电极的面积
169 、 单选题
3d轨道的磁量子数m的合理值是( )。
A : 1、2、3
B : 0、1、2
C : 3
D : 0、±1、±2
170 、 单选题
A :
B :
C :
D :
171 、 单选题
下列说法正确的是( )。
A : 原子轨道是电子运动的轨迹
B : 原子轨道是电子的空间运动状态,即波函数
C : 主量子数为3时,有3s、3p、3d三个轨道
D : s轨道绕核旋转时,其轨道为一圆圈,而p电子的轨道为“8”字形
172 、 单选题
下列电子构型属于原子基态的是( )。
A :
B :
C :
D :
173 、 单选题
A :
B :
C :
D :
174 、 单选题
已知下列相同浓度的盐的pH值,由大到小的顺序是KA、KB、KC、KD(A、B、C、D都为
弱酸根),则各对应的酸在同温度下,解离常数最大的是( )。
A : HA
B : HB
C : HC
D : HD
175 、 单选题
A : 4,4-二甲基-2戊醇
B : 2,2-二甲基-4戊醇
C : 2-羟基-4,4-二甲基戊醇
D : 2,2-二甲基-4-羟基戊烷
176 、 单选题
下列晶体中,融化时只需要克服色散力的是( )。
A : K
B :
C : SiC
D :
177 、 单选题
下述化合物中,没有顺、反异构体的是( )。
A :
B :
C :
D :
178 、 单选题
A : 6:1
B : 4:1
C : 5:1
D : 10:1
179 、 单选题
某元素位于第五周期IVB族,则此元素( )。
A :
B :
C :
D :
180 、 单选题
在HF、HCl、HBr、HI中,按熔、沸点由高到低顺序排列正确的是( )。
A : HF、HCl、HBr、HI
B : HI、HBr、HCl、HF
C : HCl、HBr、HI、HF
D : HF、HI、HBr、HCl
181 、 单选题
用杂化轨道理论推测下列分子的空间构型,其中为正四面体的是( )。
A :
B :
C :
D :
182 、 单选题
下列反应属于取代反应的是( )。
A :
B :
C :
D :
183 、 单选题
A :
B :
C :
D :
184 、 单选题
在已经产生了AgCl沉淀的溶液中,能使沉淀溶解的方法是( )。
A : 加入HCl溶液B :
C : 加入浓氨水
D : 加入NaCI溶液
185 、 单选题
A : 50%
B : 40%
C : 20%
D : 10%
186 、 单选题
下列分子中,偶极矩不为零的是( )。
A :
B :
C :
D :
187 、 单选题
A : 变大
B : 变小
C : 无变化
D : 无法确定
188 、 单选题
下列各组物质只用水就能鉴别的是( )。
A : 苯,乙酸,四氯化碳
B : 乙醇,乙醛,乙酸
C : 乙醛,乙二醇,硝基苯D : 甲醇,乙醇,甘油
189 、 单选题
A :
B :
C : HCHO
D : HCOOH
190 、 单选题
A : 正三角形
B : 三角锥形
C : 正四面体形
D : 直线形
191 、 单选题
A :
B :
C :
D :
192 、 单选题
A :
B :
C :
D :
193 、 单选题
A :
B :
C : 溶液的pH值增大
D : 溶液的pH值降低
194 、 单选题
A : 四;Ⅷ
B : 五;VB
C : 三;VA
D : 六;ⅢB
195 、 单选题
下列反应中属于消去反应的是( )。
A :
B :
C :
D :
196 、 单选题
下列物质使溴水褪色的是( )。
A : 乙醇
B : 硬脂酸甘油酯
C : 溴乙烷
D : 乙烯
197 、 单选题
下列化合物中,沸点最高的为( )。
A :
B :
C :
D :
198 、 单选题
下列各物质的化学键中,只存在σ键的是( )。
A :
B :
C :
D :
199 、 单选题A : 升高温度
B : 降低温度
C :
D : 加大压力
200 、 单选题
反应温度升高可以增加反应速率的原因是,使用催化剂使反应速率增加的原因是,提高
反应物浓度使反应速率增加的原因是。( )(1)增加了分子总数;(2)降低了反应的活化
能;(3)增加了活化分子百分数;(4)分子平均动能增加。
A : (1)(2)(3)
B : (1)(2)(4)
C : (2)(3)(4)
D : (3)(2)(1)
201 、 单选题
下列分子中,极性最大的是( )。
A :
B :
C :
D :
202 、 单选题
A : 5.00
B : 6.00
C : 9.00
D : 11.00
203 、 单选题
下列分子中,属于极性分子的是( )。
A :
B :
C :
D :
204 、 单选题
A :
B :
C :
D :
205 、 单选题
下列物质中,难溶于水的是( )。
A :
B : HCl
C :
D :
206 、 单选题
现有6组量子
数:①n=3,l=1,m=-1②n=3,l=0,n=0③n=2,l=2,m=-1④n=2,l=1,m=0⑤n=2,l=0,m=-1⑥n=2,l=3,m=2其中正确的是( )。
A : ①③⑤
B : ①②④
C : ②④⑥
D : ①②③
207 、 单选题
一般情况下,对于一个给定条件下的反应,随着反应的进行( )。
A : 正反应速率降低
B : 速率常数变小
C : 平衡常数变大
D : 逆反应速率降低
208 、 单选题
A :
B :
C :
D :
209 、 单选题
A :
B :
C :
D :
210 、 单选题
A : 4,二甲基-戊醇
B : 2,二甲基-戊醇
C : 羟基-4,二甲基-戊烷
D : 2,二甲基-羟基戊烷
211 、 单选题
A : 溶液的pH值降低
B : Ka,HAc增加
C : 溶液的pH值升高
D : Ka,HAc减小
212 、 单选题
A : 3倍
B : 2倍
C : 9倍
D : 不变
213 、 单选题
下列物质按导电性增加的顺序排列,正确的是( )。
A :
B :
C :
D :
214 、 单选题
体系和环境之间只有能量交换,而没有物质交换,这种体系在热力学上称为( )。
A : 绝热体系
B : 循环体系
C : 孤立体系
D : 封闭体系
215 、 单选题
下列元素原子的核外电子分布式正确的是( )。
A :
B :
C :
D :
216 、 单选题
A : 1.61℃和99.55℃
B : -1.61℃和99.55℃
C : 1.61℃和100.45℃
D : -1.61℃和100.45℃
217 、 单选题
下列物质中,酸性最强的是( )。
A :
B :
C :
D :
218 、 单选题
A : -0.090V
B : 0.978V
C : 0.090V
D : -0.978V
219 、 单选题
将pH=2.00的HCl溶液与pH=13.00的NaOH溶液等体积混合后,溶液的pH值是( )。
A : 7.00
B : 12.65
C : 3.00
D : 11.00
220 、 单选题
A : 随着反应的不断进行,生成物的含量逐渐增加,反应物的含量逐渐减少,因此平衡
常数一定减小
B : 加入催化剂,反应速度加快,平衡向正反应方向移动
C : 升高温度,反应速度加快,平衡向正反应方向移动
D : 增加压力,反应速度加快,平衡向正反应方向移动
221 、 单选题
A :
B :
C :
D :
222 、 单选题
A :
B :
C :
D :
223 、 单选题
29号元素的核外电子分布式是( )。
A :
B :
C :
D :
224 、 单选题
A :
B :
C :
D : 无法判断225 、 单选题
关于电子的量子数,下列可能存在的是( )。
A : 2,1,-1,-1/2
B : 3,0,1,1/2
C : 4,-3,2,1/2
D : 2,2,-2,-1/2
226 、 单选题
下列物质中,两个氢原子的化学性质不同的是( )。
A : 乙炔
B : 甲酸
C : 甲醛
D : 乙二酸
227 、 单选题
己二胺和己二酸缩合得到的产物是( )。
A : 尼龙66
B : 环氧树脂
C : 丁腈橡胶
D : 尼龙6
228 、 单选题
苯与Cl2在光催化作用下,生成氯苯的反应是( )。
A : 加成反应
B : 消去反应
C : 氧化反应
D : 取代反应
229 、 单选题
A : 6.25
B : 0.4
C : 2.5
D : 0.5
230 、 单选题
在一定条件下,已建立化学平衡的某可逆反应,当改变反应条件使化学平衡向正反应方向移动时,下列有关叙述正确的是( )。
A : 生成物的体积分数一定增加
B : 生成物的产量一定增加
C : 反应物浓度一定降低
D : 使用了合适的催化剂
231 、 单选题
A : (1)(2)(3)
B : (1)(2)(4)
C : (2)(3)(4)
D : (3)(1)(2)
232 、 单选题
在一定条件下,不能与氢气发生反应的是( )。
A : 环丙烷
B : 乙醛
C : 丙酮
D : 甲基丙烷
233 、 单选题
A :
B :
C :
D :
234 、 单选题A :
B :
C :
D :
235 、 单选题
下列物质中,属于酚类物质的是( )。
A :
B :
C :
D :
236 、 单选题
改变下列哪个条件才能使多数反应的速率常数增大( )。
A : 增加压力
B : 加催化剂
C : 升高温度
D : 增加反应物浓度
237 、 单选题
A :
B :
C :
D :
238 、 单选题
A :
B :
C : 逆反应速率大于正反应速率
D : 上述原因均不正确
239 、 单选题
A :
B :
C :
D :
240 、 单选题A :
B : AgBr和AgCl
C :
D :
241 、 单选题
A : 2
B : 3
C : 4
D : 6
242 、 单选题
下列各套量子数中不合理的是( )。
A : n=3,l=1,m=0
B : n=2,l=2,m=1
C : n=4,l=2,m=2
D : n=5,l=3,m=2
243 、 单选题
在某个多电子原子中,分别可用下列各组量子数表示相关电子的运动状态,其中能量最
高的电子是( )。
A :
B :
C :
D :
244 、 单选题
下列元素电负性大小顺序中正确的是( )。
A : Be>B>Al>Mg
B : Al>Be≈Mg
C : B>Be≈Al>Mg
D : B≈Al<Be<Mg
245 、 单选题
催化剂加快反应进行的原因在于它( )。
A : 提高反应活化能
B : 降低反应活化能
C : 使平衡发生移动
D : 提高反应分子总数
246 、 单选题
下列各系列中,按电离能增加的顺序排列的是( )。
A : Li、Na、K
B : 、Be、Li
C : O、F、Ne
D : C、P、As
247 、 单选题
A : 第四周期第Ⅷ族ds区
B : 第三周期第Ⅷ族d区
C : 第四周期第Ⅷ族d区
D : 第四周期第VB族d区
248 、 单选题
A : 6∶1
B : 4∶1
C : 5∶1
D : 10∶1
249 、 单选题A :
B :
C :
D : NaOH
250 、 单选题
六氯苯的结构式正确的是( )。
A :
B :
C :
D :
251 、 单选题
若发现第120号元素,则可能推测它一定在( )。
A : 第八周期;第IA族
B : 第七周期;第ⅣA族
C : 第八周期;第ⅡA族
D : 第八周期;第ⅣB族
252 、 单选题
A : 2,3-二甲基-2-烯-丁酸四酯
B : 2,3-二甲基-3-丁烯-1-酮
C : 2,3-二甲基-3-丁烯酸甲酯
D : 2,3-二甲基-4-酮-4-甲氧基-1-丁烯253 、 单选题
下列各物质在一定条件下,可以制得较纯净1、2-二氯乙烷的是( )。
A : 乙烯通入浓盐取
B : 乙烷与氯气混合
C : 乙烯与氯气混合
D : 乙烯与氯化氢气体混合
254 、 单选题
2-甲基-3-戊醇脱水的主要产物是( )。
A : 2-甲基-1-戊烯
B : 2-甲基戊烷
C : 2-甲基-2-戊烯
D : 2-甲基-3-戊烯
255 、 单选题
用金属铜作电极电解稀的CuSO4水溶液,开始一段时间阴阳极区溶液颜色的变化是( )。
A : 阳极区变深,阴极区变浅
B : 阳极区变浅,阴极区变深
C : 阴阳极区都变深
D : 阴阳极区都变浅
256 、 单选题
20下列分子空间构型为V字形的为( )。
A :
B :
C :
D :
257 、 单选题
铝(第13号元素)的核外电子排布式的正确表达式为( )。
A :
B :
C :
D :
258 、 单选题
A :
B :
C :
D :
259 、 单选题
A : 增大0.059
B : 减小0.059
C : 减小0.118
D : 增大0.118
260 、 单选题
苯乙烯与丁二烯反应后的产物是( )。
A : 合成纤维
B : 丁苯橡胶
C : 合成树脂
D : 聚苯乙烯261 、 单选题
A : HCl中的H+浓度远大于HAc中的H+浓度
B : HCl中的H+浓度远小于HAc中的H+浓度
C : 两种溶液的H+浓度接近
D : 两者无法比较
262 、 单选题
下列各物质中,键和分子都有极性的是( )。
A :
B :
C :
D :
263 、 单选题
A :
B : 它可与银氨溶液发生银镜反应
C : 它可使溴水褪色
D :
264 、 单选题
A :
B :
C :
D :
265 、 单选题
下列物质中不是两性氧化物的是( )。
A :
B :
C : MgO
D :
266 、 单选题
在100mL的0.14mol/LHAc溶液中,加入100mL的0.10mol/LNaAc溶液,则该溶液的pH
值是(计算误差±0.01pH单位)注:HAc的PKa=4.75( )。
A : 9.40
B : 4.75
C : 4.60
D : 9.25
267 、 单选题
在氨水中加入一些NH4Cl晶体,会使( )。
A : 氨水的解离常数Kb增大
B : 氨水的解离度a增大
C : 溶液的pH值增大
D : 溶液的pH值减小
268 、 单选题
含有杂质的Fe在水中发生吸氧腐蚀,则阴极反应是( )。
A :
B :
C :
D :
269 、 单选题
A : -3.32
B : 1.66
C : -1.66
D : 3.32
270 、 单选题
下列分子中偶极矩不等于零的是( )。
A :
B :
C :
D :
271 、 单选题
在下列分子中,电偶极矩不为零的分子是( )。
A :
B :
C :
D :
272 、 单选题
A :
B :
C :
D :
273 、 单选题
A : -0.521V
B : 0.521V
C : -1.042V
D : 1.042V
274 、 单选题
A :
B :
C :
D :
275 、 单选题
某氧化还原反应组装成原电池,下列说法正确的是( )。
A : 氧化还原反应达到平衡时平衡常数K为零
B : 氧化还原反应达到平衡时标准电动势E为零
C : 负极发生还原反应,正极发生氧化反应
D : 负极是还原态物质失电子,正极是氧化态物质得电子
276 、 单选题
A :
B :
C :
D :
277 、 单选题
A : 向正反应方向移动
B : 向逆反应方向移动
C : 没有变化
D : 不能判断
278 、 单选题
不会影响反应速率常数k的因素是( )。
A : 反应温度
B : 改变反应物浓度
C : 反应物的活化能
D : 加催化剂
279 、 单选题A :
B : Ag和Pb
C : Ag+和Pb
D :
280 、 单选题
下列单体能发生聚合反应的是( )。
A :
B :
C :
D :
281 、 单选题
A : 1.2
B : 0.12
C : 0.07
D : 0.24
282 、 单选题
下列关于化学反应速率常数k的说法正确的是( )。
A : k值较大的反应,其反应速率在任何条件下都大
B : 通常一个反应的温度越高,其k值越大
C : 一个反应的k值大小与反应物的性质无关
D : 通常一个反应的浓度越大,其k值越大
283 、 单选题A :
B : Ag和Pb
C :
D :
B :
C :
D :
2 、 单选题
某元素的最高氧化值为+6,其氧化物的水化物为强酸,而原子半径是同族中最小的,该
元素是( )。
A : Mn
B : Cr
C : Mo
D : S
3 、 单选题
A : 正反应速率增大,逆反应速率减小
B : 正反应速率减小,逆反应速率增大
C : 正反应速率增大,逆反应速率增大
D : 正反应速率减小,逆反应速率减小
4 、 单选题下列溶液混合,属于缓冲溶液的是( )。
A :
B :
C :
D :
5 、 单选题
A : Kp=Kc
B : Kp=Kc×(RT)
C : Kp=Kc/(RT)
D : Kp=1/Kc
6 、 单选题
下列氢氧化物中碱性最强的是( )。
A :
B :
C :
D :
7 、 单选题
A : 泡利不相容原理
B : 能量最低原理
C : 洪特规则
D : 洪特规则特例8 、 单选题
量子数为n:3,l=1时,则该层原子轨道上可允许容纳的最多电子数是( )。
A : 6
B : 2
C : 8
D : 16
9 、 单选题
下列各组溶液中,具有缓冲溶液性质的是( )。
A :
B :
C :
D :
10 、 单选题
34号元素最外层的电子构型为( )。
A :
B :
C :
D :
11 、 单选题
确定原子轨道函数ψ形状的量子数是( )。
A : 主量子数
B : 角量子数
C : 磁量子数
D : 自旋量子数12 、 单选题
A : 随温度升高而增大
B : 随温度升高而减小
C :
D :
13 、 单选题
A : 10%
B : 20%
C : 40%
D : 50%
14 、 单选题
A : ds区
B : s区
C : d区
D : p区
15 、 单选题
ABS树脂是下列哪一组单体的共聚物( )。
A : 丁二烯、苯乙烯、丙烯腈
B : 丁二烯、氯乙烯、苯烯腈
C : 苯乙烯、氯丁烯、苯烯腈
D : 苯烯腈、丁二烯、苯乙烯
16 、 单选题A :
B :
C :
D :
17 、 单选题
下列分子中,键角最大的是( )。
A :
B :
C :
D :
18 、 单选题
表示3d的诸量子数为( )。
A :
B :
C :
D :
19 、 单选题按系统命名法,下列有机化合物命名正确的是( )。
A : 2-乙基丁烷
B : 2,2-二甲基丁烷
C : 3,3-二甲基丁烷
D : 2,3,3-三甲基丁烷
20 、 单选题
A : 1
B : 2
C : 3
D : 4
21 、 单选题
下列化合物中哪种能形成分子间氢键?( )
A :
B : HI
C :
D : HF
22 、 单选题
为增加固一液多相系统的反应速率,下列哪一项措施是无效的( )。
A : 搅拌
B : 提高液相的浓度
C : 增加固相粉碎度
D : 增加液相体积
23 、 单选题
A :
B : 升高温度,使v(逆)增大,v(正)减小,将导致平衡向左移动
C : 加入催化剂,同等程度加快正、逆反应的速率,加速达到平衡
D : 增加压力,使pA、pB增大,v(正)增大,而平衡左移24 、 单选题
A : 0V
B : 0.059V
C : 0.80V
D : 无法判断
25 、 单选题
A : 氨水的解离常数Kb增大
B : 氨水的解离度α增大
C : 溶液的pH值增大
D : 溶液的pH值减小
26 、 单选题
25℃下,N2(g)+3H2(g)→2NH3(g)在密闭容器中反应达到化学平衡时,若加入惰性气体,
估计会出现( )。
A : 平衡右移,氨产量增加
B : 平衡左移,氨产量减小
C : 平衡状态不变
D : 正反应速率加快
27 、 单选题
正极为饱和甘汞电极,负极为玻璃电极,分别插入以下各种溶液,组成四种电池,使电
池电动势最大的溶液是( )。
A :
B :
C :
D :
28 、 单选题
A : 都相同
B : 加蔗糖的低
C : 加乙二酸的低
D : 无法判断
29 、 单选题
A : 任何温度下均自发
B : 任何温度下均非自发
C : 低温下非自发,高温下自发
D : 低温下自发,高温下非自发
30 、 单选题
下列各组原子和离子半径变化的顺序中,不正确的一组是( )。
A :
B :
C :
D :
31 、 单选题
A : 色散力
B : 色散力、诱导力
C : 色散力、诱导力、取向力
D : 色散力、诱导力、取向力、氢键
32 、 单选题A :
B :
C :
D :
33 、 单选题
下列物质按熔点增高顺序排列,正确的是( )。
A :
B :
C :
D :
34 、 单选题
下列化合物中不能进行缩聚反应的是( )。
A :
B :
C :
D :
35 、 单选题
对于HCl气体溶解于水的过程,下列说法正确的是( )。
A : 这仅是一个物理变化的过程
B : 这仅是一个化学变化的过程
C : 此过程既有物理变化,又有化学变化
D : 此过程中溶质的性质发生了变化,而溶剂的性质未发生变化
36 、 单选题
A : -46.11
B : -92.22
C : 46.11
D : 92.22
37 、 单选题
A : 1/6倍
B : 1/8倍
C : 8倍
D : 1/4倍
38 、 单选题
A : 增大
B : 减小
C : 不变
D : 不能判断
39 、 单选题
9下列化合物中,可用来合成缩聚物的是( )。
A :
B :
C :
D :
40 、 单选题
A :
B :
C :
D : 阳极Ni溶解,阴极Ni析出
41 、 单选题
A : 该反应的正反应是吸热反应
B : 该反应的逆反应是放热反应
C : 该反应的正反应是放热反应
D : 温度对该反应没有影响
42 、 单选题
A :
B :
C :
D :
43 、 单选题
A :
B :
C :
D : 以上三个因素都有
44 、 单选题
A :
B :
C :
D :
45 、 单选题
A : 25
B : 5
C :
D :
46 、 单选题
A :
B :
C :
D :
47 、 单选题
下列叙述中正确的是( )。
A : 反应速率常数的大小即反应速率的大小
B : 活化能越小,其反应速率越大
C : 反应速率与反应物浓度的乘积成正比
D :
48 、 单选题
A : 这种信息素不可以与溴发生加成反应
B : 它可以发生银镜反应
C :
D : 它是乙烯的同系物
49 、 单选题
下列反应中属于加成反应的是( )。
A :
B :
C :
D :
50 、 单选题
A : 1.76
B : 1/1.76
C :
D :
51 、 单选题
下列正确的是( )。
A : 多原子分子中,键的极性越强,分子的极性越强
B : 具有极性共价键的分子,一定是极性分子
C : 非极性分子中的化学键,一定是非极性共价键
D : 分子中的键是非极性键,分子一定是非极性分子
52 、 单选题
下列说法中错误的是( )。
A : 在金属表面涂刷油漆,可以防止腐蚀
B : 金属在潮湿的空气中主要发生吸氧腐蚀
C : 牺牲阳极保护法中,被保护金属作为腐蚀电池的阳极
D : 在外加电流保护法中,被保护金属外加直流电源的负极
53 、 单选题A :
B :
C :
D :
54 、 单选题
A :
B : 1
C : 2
D :
55 、 单选题
A : 氨水
B : 草酸
C : KCN溶液
D : 盐酸
56 、 单选题
欲配制500mL的pH=5.0的缓冲溶液,应选择下列哪种混合溶液较为合适?( )
A :
B :
C :
D :
57 、 单选题
下列各组元素原子半径由小到大排序错误的是( )。
A : Li<Na<K
B : Al<Mg<Na
C : Si<Al
D : P<As<Se
58 、 单选题
常温下,往1.0L0.10mol/LHAc溶液中加入一些NaAc晶体并使之溶解,可能发生的变化是
( )。
A :
B :
C : 溶液的pH值增大
D : 溶液的pH值减小
59 、 单选题
求34号元素最外层的电子构型为( )。
A :
B :
C :
D :
60 、 单选题
己内酰胺是( )。
A : 合成聚酯的单体
B : 合成橡胶的单体
C : 合成尼龙-6的单体
D : 蛋白质的水解产物
61 、 单选题
已知某一元弱酸的浓度为0.01mol/L,pH=4.55,则其解离常数Ka为( )。
A :
B :
C :
D :
62 、 单选题
含有杂质的铁在水中发生吸氧腐蚀,则阴极反应是下列中哪个反应式?( )
A :
B :
C :
D :
63 、 单选题
烯烃在一定条件下发生氧化反应时,C=C双键发生断裂,RCH-CHR′可以氧化成RCHO
和R′CHO。在该条件下,下列烯烃分别氧化后,产物中可能有乙醛的是( )。
A :
B :
C :
D :
64 、 单选题
下列各化合物的结构式,不正确的是( )。
A :
B :
C :
D :
65 、 单选题
A :
B :
C :
D :
66 、 单选题A : ①③④
B : ②④⑤
C : ①③⑤
D : ①②⑤
67 、 单选题
A :
B :
C :
D :
68 、 单选题
下列物质中,不属于羧酸类有机物的是( )。
A : 己二酸
B : 苯甲酸
C : 硬脂酸
D : 石碳酸
69 、 单选题
A : 0.4144
B : -0.4144
C : O
D : 0.8288
70 、 单选题A :
B :
C :
D :
71 、 单选题
下列含氧酸中,酸性最强的是( )。
A :
B : HClO
C : HBrO
D : HIO
72 、 单选题
向氨水中加入少量下列物质,使氨水pH值增加最多的是( )。
A :
B : NaOH(s)
C : HCl(aq)
D :
73 、 单选题
A : 增加和减小
B : 减少和增大
C : 为原来的一半和减小
D : 为原来的一倍和减小74 、 单选题
对一个化学反应来说,下列叙述正确的是( )。
A :
B :
C : 活化能越小,反应速率越快
D : 活化能越大,反应速率越快
75 、 单选题
A : 13
B : 12
C : 14
D : 11
76 、 单选题
A :
B :
C :
D :
77 、 单选题
某中性有机物,在酸性条件下可以发生水解,生成分子量相同的A和B。A是中性物质,B
可以与碳酸钠反应发出气体,则该有机物是( )。
A :
B :
C :
D :
78 、 单选题
A : 第四周期第ⅦB
B : 第五周期第IB
C : 第六周期第ⅦB
D : 镧系元素
79 、 单选题
在下列物质的分子中,中心原子采用sp杂化轨道成键,分子空间构型是直线型的是( )。
A :
B :
C :
D :
80 、 单选题
下列各种说法不正确的是( )。
A : 质量作用定律只适用于基元反应
B : 非基元反应是由若干个基元反应组成
C : 反应速率与反应物浓度的乘积成正比
D : 反应速率常数的大小取决于反应物的本性和反应温度
81 、 单选题
下列各物质分子间只存在色散力的是( )。
A :
B :
C :
D : HCl
82 、 单选题
A :
B :
C :
D : 无法确定
83 、 单选题
A :
B :
C :
D :
84 、 单选题
A : -789.3
B : -1.9
C : 0
D : 1.9
85 、 单选题
下列叙述正确的是( )。
A : 元素的原子半径愈大,其电离能愈大
B : 元素的原子半径愈大,其电子亲合能也愈大
C : 电离能愈小的元素,其金属性也愈强
D : 电子亲合能愈小的元素,其非金属性愈强
86 、 单选题
A :
B :
C : 二者同时沉淀
D : 溶液中无沉淀
87 、 单选题
下列分子中,两个相邻共价键间夹角最小的是( )。
A :
B :
C :
D :
88 、 单选题
下列物质熔点变化顺序中,不正确的是( )。
A : NaF>NaCl>NaBr>NaI
B :
C : LiF>NaCl>KBr>CsI
D :
89 、 单选题
若一个元素位于第三周期,则当它处于基态时,其原子的价层电子( )。
A : 只有s电子和p电子
B : 只有p电子和d电子
C : 有s、p和d电子
D : 有s、p、d、f电子
90 、 单选题
A :
B :
C :
D :
91 、 单选题
A :
B :
C :
D :
92 、 单选题
A : 随着反应的进行,C的浓度不断增加,A、B的浓度不断减小,所以平衡常数不断增
大
B : 增加总压力,平衡向右移动
C : 升高温度,平衡向右移动
D : 加入催化剂,平衡向右移动
93 、 单选题
下列醇类物质在脱水剂存在下能发生分子内消去反应的是( )。
A : 甲醇
B : 1-丙醇
C : 2,2-二甲基-1-丙醇
D : 2,2-二甲基-1-丁醇
94 、 单选题
A : 19
B : 24
C : 29
D : 36
95 、 单选题
A :
B :
C :
D :
96 、 单选题
对于一个化学反应,下列各组中关系正确的是( )。
A :
B :
C :
D :
97 、 单选题
A : 0.349
B : 0.366
C : 0.439
D : 0.397
98 、 单选题
下列氧化物中,熔点最高的是( )。
A : MgO
B : CaO
C : SrO
D :
99 、 单选题
A :
B :
C :
D :
100 、 单选题
A :
B : 纯水
C :
D :
101 、 单选题
A :
B :
C :
D :
102 、 单选题
下列说法中,正确的是( )。
A :
B :
C : 酯类水解的产物一定是醇和羧酸
D : 甲酸乙酯、乙酸甲酯、丙酸互为同分异构体
103 、 单选题
下列化合物中,键的极性最大的是( )。
A :
B :
C :
D :
104 、 单选题
A : c>b>a
B : b>a>c
C : a>c>b
D : a>b>c
105 、 单选题
关于盐桥叙述错误的是( )。
A : 电子通过盐桥流动
B : 盐桥中的电解质可以中和两个半电池中的过剩电荷
C : 可维持氧化还原反应进行
D : 盐桥中的电解质不参加电池反应
106 、 单选题
A :
B :
C :
D :
107 、 单选题
一封闭钟罩中放一杯纯水A和一杯糖水B,静止足够长时间后发现( )。
A : 杯水减少,B杯中水满后不再变化
B : A杯变成空杯,B杯中水满后溢出
C : B杯水减少,A杯水满后不再变化
D : B杯水减少至空杯,A杯水满后溢出
108 、 单选题
A :
B :
C :
D :
109 、 单选题
下列化合物属于醛类的有机物是( )。
A : RCHO
B :
C : R—OH
D : RCOOH110 、 单选题
A : 0.1mol/L的HAc
B :
C : 纯水
D :
111 、 单选题
A :
B : AgBr和AgCl
C :
D :
112 、 单选题
A : 恒为常数,并与反应方程式的写法有关
B : 由反应方程式的写法而定
C : 随平衡浓度及平衡分压而定
D : 由加入反应物的量而定
113 、 单选题
A : sp
B :
C :
D :
114 、 单选题
A :
B : sp杂化
C :
D :
115 、 单选题
下列氧化物不是两性氧化物的是( )。
A :
B : SnO
C : MgO
D : PbO
116 、 单选题
A : 2
B : 3
C : 4
D : 6
117 、 单选题
A : 加入浓HAc,由于增加反应物浓度,平衡向右移动,结果HAc解离度增大
B : 加入少量NaOH溶液,平衡向右移动
C : 加水稀释,解离度增加
D : 加入少量HCl,HAc的解离度减少118 、 单选题
A : 正向自发
B : 逆向自发
C : 处于平衡态
D : 不能确定
119 、 单选题
将0.1mol/L的HAc与0.1mol/L的NaAc混合溶液中加水稀释至原的体积的2倍,其H+浓度
和pH值变化为( )。
A : 原来的1/2倍和增大
B : 原来的1/2倍和减小
C : 减小和增大
D : 不变和不变
120 、 单选题
A : 减小
B : 增大
C : 不变
D : 无法判断
121 、 单选题
A : 变大
B : 变小
C : 不变
D : 不能确定
122 、 单选题
下列电子构型中,( )不属于原子的基态。
A :
B :
C :
D :
123 、 单选题
A : 与温度无关
B : 与浓度无关
C : 与浓度有关
D : 与反应式无关
124 、 单选题
ABS树脂是下列( )物质的共聚物。
A : 丙烯腈、乙烯
B : 丙烯腈、1,3-丁二烯、苯乙烯
C : 丙烯腈、1,3-丁二烯
D : 乙烯腈、苯
125 、 单选题
A :
B :
C :
D :
126 、 单选题A :
B :
C :
D :
127 、 单选题
电解CuCl2水溶液,以石墨作电极,则在阳极上( )。
A : 析出Cu
B : 析出O2
C : 析出Cl2
D : 石墨溶解
128 、 单选题
下列每组物质中不同物质分子间既存在分子间力又存在氢键的是( )。
A : 碘与四氯化碳
B : 苯与四氯化碳
C : 甲醇与水
D : 盐酸与乙烯
129 、 单选题
A :
B :
C :
D :
130 、 单选题
A : 9.40
B : 4.75
C : 4.60
D : 9.25
131 、 单选题
A :
B :
C :
D :
132 、 单选题
下列物质中,只需克服色散力就能沸腾的是( )。
A : H2O(1)
B : r2(1)
C :
D :
133 、 单选题
A : 高温低压
B : 低温高压
C : 高温高压D : 低温低压
134 、 单选题
电对的pH值对其电极电势有影响的是( )。
A :
B :
C :
D :
135 、 单选题
A :
B :
C :
D :
136 、 单选题
属于第四周期的某一元素的原子,失去3个电子后,在角量子数为2的外层轨道上电子恰
好处于半充满状态,该元素为( )。
A : Mn
B : Co
C : Ni
D : Fe
137 、 单选题A : 1
B : 2
C :
D :
138 、 单选题
尼龙在常温下可溶于( )。
A : 四氯化碳
B : 甲酸
C : 丙酮
D : 苯
139 、 单选题
下列哪个物质使酸性高锰酸钾溶液褪色( )。
A :
B :
C :
D :
140 、 单选题
A :
B :
C :
D :
141 、 单选题
在下列电子结构式中,不能正确表示基态原子的价层电子构型的是( )。
A :
B :
C :
D :
142 、 单选题
已知乙酸与乙酸乙酯的混合物中氢(H)的质量分数为7%,则碳(C)的质量分数是( )。
A : 42.0%
B : 44.0%
C : 48.6%
D : 91.9%
143 、 单选题
A : 加入少量NaOH溶液,HAc电离平衡向右移动
B :
C : 加入浓HAc,由于增加反应物浓度,使HAc电离平衡向右移动,结果使HAc电离度增
加
D : 加入少量HCl,使HAc电离度减小
144 、 单选题A : 正反应速率增大,逆反应速率减小
B : 正反应速率增大,逆反应速率增大
C : 正反应速率减小,逆反应速率增大
D : 正反应速率减小,逆反应速率减小
145 、 单选题
A : 五、VB
B : 六、ⅢB
C : 四、Ⅷ
D : 三、VA
146 、 单选题
A : 增大
B : 减小
C : 不变
D : 无法确定
147 、 单选题
定性比较下列四种溶液(浓度都是0.1mol/kg)的沸点,沸点高的是( )。
A :
B :
C :
D :
148 、 单选题
下列分子间含有氢键的为( )。
A :
B :
C :
D :
149 、 单选题
pH和体积相同的HAc溶液和HC1溶液,分别与过量Na2CO3溶液反应,在相同条件下,
放出的CO2的体积是( )。
A : 一样多
B : HCl比HAc多
C : HAc比HCl多
D : 无法比较
150 、 单选题
天然橡胶的主要化学组成是( )。
A : 聚异戊二烯
B : 1,4-聚丁二烯
C : 1,3-丁二烯
D : 苯乙烯
151 、 单选题
A : 升高温度和增加压力
B : 降低温度和压力
C : 降低温度和增加压力
D : 升高温度和降低压力
152 、 单选题
已知己酸与乙酸乙酯的溶液的混合物中氢(H)的质量分数为7%,其中碳(C)的质量分数是(
)。
A : 42.0%
B : 44.0%
C : 48.6%
D : 91.9%153 、 单选题
比较原子半径大小,下列叙述错误的是( )。
A : K>Na
B : S>P
C : Al>Si
D : Na>Mg
154 、 单选题
A : sp
B :
C :
D : 其他形式的杂化
155 、 单选题
A : 低温低压
B : 低温高压
C : 高温高压
D : 高温低压
156 、 单选题
A : 2×0.787/0.0592
B : 0.787/0.0592
C : 0.0592×0.787/2
D : 0.0592/0.787
157 、 单选题A : 4,4-二甲基-2-戊醇
B : 2,2-二甲基-4-戊醇
C : 2-羟基-4,4-二甲基-戊烷
D : 2,2-二甲基-4-羟基戊烷
158 、 单选题
329某一元醇与金属钠完全反应,可得到11.2L氢气(标准状况),则该醇是( )。
A :
B :
C :
D :
159 、 单选题
A :
B : 升温
C : 使用催化剂
D : 增加C的浓度
160 、 单选题
A : 69.3Pa
B :
C :
D : 69.3kPa161 、 单选题
下列元素的原子半径递变规律正确的是( )。
A : K>Ca>Mg>Al
B : Ca>K>Al>Mg
C : Al>Mg>Ca>K
D : Mg>Al>K>Ca
162 、 单选题
ds区元素包括( )。
A : 锕系元素
B : 非金属元素
C : ⅢB-ⅦB元素
D : ⅠB、ⅡB元素
163 、 单选题
下列关于杂化轨道的一些说法,正确的是( )。
A :
B :
C :
D :
164 、 单选题
下列说法不正确的是( )。
A : 离子晶体在熔融时能导电
B : 离子晶体的水溶液能导电
C : 离子晶体中,晶格能越大通常熔点越高,硬度越大
D : 离子晶体中离子的电荷数越多,核间距越大,晶格能越大
165 、 单选题
下列说法错误的是( )。
A : 金属腐蚀分为化学腐蚀和电化学腐蚀
B : 金属在干燥的空气中主要发生化学腐蚀
C : 金属在潮湿的空气中主要发生析氢腐蚀D : 金属在潮湿的空气中主要发生吸氧腐蚀
166 、 单选题
A : 2.38
B : 5.06
C : 4.75
D : 5.25
167 、 单选题
下列原子中半径最大的是( )。
A : Na
B : Al
C : l
D : K
168 、 单选题
A :
B : 增加Ag+的浓度
C : 加大锌电极面积
D : 增加Ag电极的面积
169 、 单选题
3d轨道的磁量子数m的合理值是( )。
A : 1、2、3
B : 0、1、2
C : 3
D : 0、±1、±2
170 、 单选题
A :
B :
C :
D :
171 、 单选题
下列说法正确的是( )。
A : 原子轨道是电子运动的轨迹
B : 原子轨道是电子的空间运动状态,即波函数
C : 主量子数为3时,有3s、3p、3d三个轨道
D : s轨道绕核旋转时,其轨道为一圆圈,而p电子的轨道为“8”字形
172 、 单选题
下列电子构型属于原子基态的是( )。
A :
B :
C :
D :
173 、 单选题
A :
B :
C :
D :
174 、 单选题
已知下列相同浓度的盐的pH值,由大到小的顺序是KA、KB、KC、KD(A、B、C、D都为
弱酸根),则各对应的酸在同温度下,解离常数最大的是( )。
A : HA
B : HB
C : HC
D : HD
175 、 单选题
A : 4,4-二甲基-2戊醇
B : 2,2-二甲基-4戊醇
C : 2-羟基-4,4-二甲基戊醇
D : 2,2-二甲基-4-羟基戊烷
176 、 单选题
下列晶体中,融化时只需要克服色散力的是( )。
A : K
B :
C : SiC
D :
177 、 单选题
下述化合物中,没有顺、反异构体的是( )。
A :
B :
C :
D :
178 、 单选题
A : 6:1
B : 4:1
C : 5:1
D : 10:1
179 、 单选题
某元素位于第五周期IVB族,则此元素( )。
A :
B :
C :
D :
180 、 单选题
在HF、HCl、HBr、HI中,按熔、沸点由高到低顺序排列正确的是( )。
A : HF、HCl、HBr、HI
B : HI、HBr、HCl、HF
C : HCl、HBr、HI、HF
D : HF、HI、HBr、HCl
181 、 单选题
用杂化轨道理论推测下列分子的空间构型,其中为正四面体的是( )。
A :
B :
C :
D :
182 、 单选题
下列反应属于取代反应的是( )。
A :
B :
C :
D :
183 、 单选题
A :
B :
C :
D :
184 、 单选题
在已经产生了AgCl沉淀的溶液中,能使沉淀溶解的方法是( )。
A : 加入HCl溶液B :
C : 加入浓氨水
D : 加入NaCI溶液
185 、 单选题
A : 50%
B : 40%
C : 20%
D : 10%
186 、 单选题
下列分子中,偶极矩不为零的是( )。
A :
B :
C :
D :
187 、 单选题
A : 变大
B : 变小
C : 无变化
D : 无法确定
188 、 单选题
下列各组物质只用水就能鉴别的是( )。
A : 苯,乙酸,四氯化碳
B : 乙醇,乙醛,乙酸
C : 乙醛,乙二醇,硝基苯D : 甲醇,乙醇,甘油
189 、 单选题
A :
B :
C : HCHO
D : HCOOH
190 、 单选题
A : 正三角形
B : 三角锥形
C : 正四面体形
D : 直线形
191 、 单选题
A :
B :
C :
D :
192 、 单选题
A :
B :
C :
D :
193 、 单选题
A :
B :
C : 溶液的pH值增大
D : 溶液的pH值降低
194 、 单选题
A : 四;Ⅷ
B : 五;VB
C : 三;VA
D : 六;ⅢB
195 、 单选题
下列反应中属于消去反应的是( )。
A :
B :
C :
D :
196 、 单选题
下列物质使溴水褪色的是( )。
A : 乙醇
B : 硬脂酸甘油酯
C : 溴乙烷
D : 乙烯
197 、 单选题
下列化合物中,沸点最高的为( )。
A :
B :
C :
D :
198 、 单选题
下列各物质的化学键中,只存在σ键的是( )。
A :
B :
C :
D :
199 、 单选题A : 升高温度
B : 降低温度
C :
D : 加大压力
200 、 单选题
反应温度升高可以增加反应速率的原因是,使用催化剂使反应速率增加的原因是,提高
反应物浓度使反应速率增加的原因是。( )(1)增加了分子总数;(2)降低了反应的活化
能;(3)增加了活化分子百分数;(4)分子平均动能增加。
A : (1)(2)(3)
B : (1)(2)(4)
C : (2)(3)(4)
D : (3)(2)(1)
201 、 单选题
下列分子中,极性最大的是( )。
A :
B :
C :
D :
202 、 单选题
A : 5.00
B : 6.00
C : 9.00
D : 11.00
203 、 单选题
下列分子中,属于极性分子的是( )。
A :
B :
C :
D :
204 、 单选题
A :
B :
C :
D :
205 、 单选题
下列物质中,难溶于水的是( )。
A :
B : HCl
C :
D :
206 、 单选题
现有6组量子
数:①n=3,l=1,m=-1②n=3,l=0,n=0③n=2,l=2,m=-1④n=2,l=1,m=0⑤n=2,l=0,m=-1⑥n=2,l=3,m=2其中正确的是( )。
A : ①③⑤
B : ①②④
C : ②④⑥
D : ①②③
207 、 单选题
一般情况下,对于一个给定条件下的反应,随着反应的进行( )。
A : 正反应速率降低
B : 速率常数变小
C : 平衡常数变大
D : 逆反应速率降低
208 、 单选题
A :
B :
C :
D :
209 、 单选题
A :
B :
C :
D :
210 、 单选题
A : 4,二甲基-戊醇
B : 2,二甲基-戊醇
C : 羟基-4,二甲基-戊烷
D : 2,二甲基-羟基戊烷
211 、 单选题
A : 溶液的pH值降低
B : Ka,HAc增加
C : 溶液的pH值升高
D : Ka,HAc减小
212 、 单选题
A : 3倍
B : 2倍
C : 9倍
D : 不变
213 、 单选题
下列物质按导电性增加的顺序排列,正确的是( )。
A :
B :
C :
D :
214 、 单选题
体系和环境之间只有能量交换,而没有物质交换,这种体系在热力学上称为( )。
A : 绝热体系
B : 循环体系
C : 孤立体系
D : 封闭体系
215 、 单选题
下列元素原子的核外电子分布式正确的是( )。
A :
B :
C :
D :
216 、 单选题
A : 1.61℃和99.55℃
B : -1.61℃和99.55℃
C : 1.61℃和100.45℃
D : -1.61℃和100.45℃
217 、 单选题
下列物质中,酸性最强的是( )。
A :
B :
C :
D :
218 、 单选题
A : -0.090V
B : 0.978V
C : 0.090V
D : -0.978V
219 、 单选题
将pH=2.00的HCl溶液与pH=13.00的NaOH溶液等体积混合后,溶液的pH值是( )。
A : 7.00
B : 12.65
C : 3.00
D : 11.00
220 、 单选题
A : 随着反应的不断进行,生成物的含量逐渐增加,反应物的含量逐渐减少,因此平衡
常数一定减小
B : 加入催化剂,反应速度加快,平衡向正反应方向移动
C : 升高温度,反应速度加快,平衡向正反应方向移动
D : 增加压力,反应速度加快,平衡向正反应方向移动
221 、 单选题
A :
B :
C :
D :
222 、 单选题
A :
B :
C :
D :
223 、 单选题
29号元素的核外电子分布式是( )。
A :
B :
C :
D :
224 、 单选题
A :
B :
C :
D : 无法判断225 、 单选题
关于电子的量子数,下列可能存在的是( )。
A : 2,1,-1,-1/2
B : 3,0,1,1/2
C : 4,-3,2,1/2
D : 2,2,-2,-1/2
226 、 单选题
下列物质中,两个氢原子的化学性质不同的是( )。
A : 乙炔
B : 甲酸
C : 甲醛
D : 乙二酸
227 、 单选题
己二胺和己二酸缩合得到的产物是( )。
A : 尼龙66
B : 环氧树脂
C : 丁腈橡胶
D : 尼龙6
228 、 单选题
苯与Cl2在光催化作用下,生成氯苯的反应是( )。
A : 加成反应
B : 消去反应
C : 氧化反应
D : 取代反应
229 、 单选题
A : 6.25
B : 0.4
C : 2.5
D : 0.5
230 、 单选题
在一定条件下,已建立化学平衡的某可逆反应,当改变反应条件使化学平衡向正反应方向移动时,下列有关叙述正确的是( )。
A : 生成物的体积分数一定增加
B : 生成物的产量一定增加
C : 反应物浓度一定降低
D : 使用了合适的催化剂
231 、 单选题
A : (1)(2)(3)
B : (1)(2)(4)
C : (2)(3)(4)
D : (3)(1)(2)
232 、 单选题
在一定条件下,不能与氢气发生反应的是( )。
A : 环丙烷
B : 乙醛
C : 丙酮
D : 甲基丙烷
233 、 单选题
A :
B :
C :
D :
234 、 单选题A :
B :
C :
D :
235 、 单选题
下列物质中,属于酚类物质的是( )。
A :
B :
C :
D :
236 、 单选题
改变下列哪个条件才能使多数反应的速率常数增大( )。
A : 增加压力
B : 加催化剂
C : 升高温度
D : 增加反应物浓度
237 、 单选题
A :
B :
C :
D :
238 、 单选题
A :
B :
C : 逆反应速率大于正反应速率
D : 上述原因均不正确
239 、 单选题
A :
B :
C :
D :
240 、 单选题A :
B : AgBr和AgCl
C :
D :
241 、 单选题
A : 2
B : 3
C : 4
D : 6
242 、 单选题
下列各套量子数中不合理的是( )。
A : n=3,l=1,m=0
B : n=2,l=2,m=1
C : n=4,l=2,m=2
D : n=5,l=3,m=2
243 、 单选题
在某个多电子原子中,分别可用下列各组量子数表示相关电子的运动状态,其中能量最
高的电子是( )。
A :
B :
C :
D :
244 、 单选题
下列元素电负性大小顺序中正确的是( )。
A : Be>B>Al>Mg
B : Al>Be≈Mg
C : B>Be≈Al>Mg
D : B≈Al<Be<Mg
245 、 单选题
催化剂加快反应进行的原因在于它( )。
A : 提高反应活化能
B : 降低反应活化能
C : 使平衡发生移动
D : 提高反应分子总数
246 、 单选题
下列各系列中,按电离能增加的顺序排列的是( )。
A : Li、Na、K
B : 、Be、Li
C : O、F、Ne
D : C、P、As
247 、 单选题
A : 第四周期第Ⅷ族ds区
B : 第三周期第Ⅷ族d区
C : 第四周期第Ⅷ族d区
D : 第四周期第VB族d区
248 、 单选题
A : 6∶1
B : 4∶1
C : 5∶1
D : 10∶1
249 、 单选题A :
B :
C :
D : NaOH
250 、 单选题
六氯苯的结构式正确的是( )。
A :
B :
C :
D :
251 、 单选题
若发现第120号元素,则可能推测它一定在( )。
A : 第八周期;第IA族
B : 第七周期;第ⅣA族
C : 第八周期;第ⅡA族
D : 第八周期;第ⅣB族
252 、 单选题
A : 2,3-二甲基-2-烯-丁酸四酯
B : 2,3-二甲基-3-丁烯-1-酮
C : 2,3-二甲基-3-丁烯酸甲酯
D : 2,3-二甲基-4-酮-4-甲氧基-1-丁烯253 、 单选题
下列各物质在一定条件下,可以制得较纯净1、2-二氯乙烷的是( )。
A : 乙烯通入浓盐取
B : 乙烷与氯气混合
C : 乙烯与氯气混合
D : 乙烯与氯化氢气体混合
254 、 单选题
2-甲基-3-戊醇脱水的主要产物是( )。
A : 2-甲基-1-戊烯
B : 2-甲基戊烷
C : 2-甲基-2-戊烯
D : 2-甲基-3-戊烯
255 、 单选题
用金属铜作电极电解稀的CuSO4水溶液,开始一段时间阴阳极区溶液颜色的变化是( )。
A : 阳极区变深,阴极区变浅
B : 阳极区变浅,阴极区变深
C : 阴阳极区都变深
D : 阴阳极区都变浅
256 、 单选题
20下列分子空间构型为V字形的为( )。
A :
B :
C :
D :
257 、 单选题
铝(第13号元素)的核外电子排布式的正确表达式为( )。
A :
B :
C :
D :
258 、 单选题
A :
B :
C :
D :
259 、 单选题
A : 增大0.059
B : 减小0.059
C : 减小0.118
D : 增大0.118
260 、 单选题
苯乙烯与丁二烯反应后的产物是( )。
A : 合成纤维
B : 丁苯橡胶
C : 合成树脂
D : 聚苯乙烯261 、 单选题
A : HCl中的H+浓度远大于HAc中的H+浓度
B : HCl中的H+浓度远小于HAc中的H+浓度
C : 两种溶液的H+浓度接近
D : 两者无法比较
262 、 单选题
下列各物质中,键和分子都有极性的是( )。
A :
B :
C :
D :
263 、 单选题
A :
B : 它可与银氨溶液发生银镜反应
C : 它可使溴水褪色
D :
264 、 单选题
A :
B :
C :
D :
265 、 单选题
下列物质中不是两性氧化物的是( )。
A :
B :
C : MgO
D :
266 、 单选题
在100mL的0.14mol/LHAc溶液中,加入100mL的0.10mol/LNaAc溶液,则该溶液的pH
值是(计算误差±0.01pH单位)注:HAc的PKa=4.75( )。
A : 9.40
B : 4.75
C : 4.60
D : 9.25
267 、 单选题
在氨水中加入一些NH4Cl晶体,会使( )。
A : 氨水的解离常数Kb增大
B : 氨水的解离度a增大
C : 溶液的pH值增大
D : 溶液的pH值减小
268 、 单选题
含有杂质的Fe在水中发生吸氧腐蚀,则阴极反应是( )。
A :
B :
C :
D :
269 、 单选题
A : -3.32
B : 1.66
C : -1.66
D : 3.32
270 、 单选题
下列分子中偶极矩不等于零的是( )。
A :
B :
C :
D :
271 、 单选题
在下列分子中,电偶极矩不为零的分子是( )。
A :
B :
C :
D :
272 、 单选题
A :
B :
C :
D :
273 、 单选题
A : -0.521V
B : 0.521V
C : -1.042V
D : 1.042V
274 、 单选题
A :
B :
C :
D :
275 、 单选题
某氧化还原反应组装成原电池,下列说法正确的是( )。
A : 氧化还原反应达到平衡时平衡常数K为零
B : 氧化还原反应达到平衡时标准电动势E为零
C : 负极发生还原反应,正极发生氧化反应
D : 负极是还原态物质失电子,正极是氧化态物质得电子
276 、 单选题
A :
B :
C :
D :
277 、 单选题
A : 向正反应方向移动
B : 向逆反应方向移动
C : 没有变化
D : 不能判断
278 、 单选题
不会影响反应速率常数k的因素是( )。
A : 反应温度
B : 改变反应物浓度
C : 反应物的活化能
D : 加催化剂
279 、 单选题A :
B : Ag和Pb
C : Ag+和Pb
D :
280 、 单选题
下列单体能发生聚合反应的是( )。
A :
B :
C :
D :
281 、 单选题
A : 1.2
B : 0.12
C : 0.07
D : 0.24
282 、 单选题
下列关于化学反应速率常数k的说法正确的是( )。
A : k值较大的反应,其反应速率在任何条件下都大
B : 通常一个反应的温度越高,其k值越大
C : 一个反应的k值大小与反应物的性质无关
D : 通常一个反应的浓度越大,其k值越大
283 、 单选题A :
B : Ag和Pb
C :
D :