26农行春招笔试,后悔没早点用这个APP
26农业银行春招
26年中国农业银行春招笔试考试时间线:
网申时间:3.12~3.28
笔试时间:4.19

26年中国农业银行春招校招笔试考试内容包含4部分:行测、综合知识、英语、性格测试

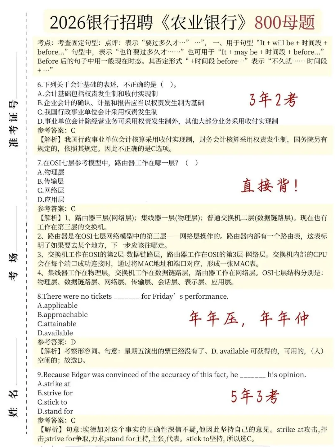
2026年农业银行招聘考试800母题,码住!年年都考!银行招聘就看这个!

♥ ♥ ♥

26年中国农业银行校招笔试备考资料包:
1、中国农业银行春招笔试行测23种秒杀技巧
2、农业银行EPI思维策略秒杀技巧
3、农业银行英语词汇汇总
4、农业银行经济金融高频考点汇总
5、农业银行特色知识7页纸





26年农业银行春招多亏这个APP答题:亲测好用的一款刷题工具题库全面高效,帮你少走弯路!

系统覆盖银行笔试四大板块:
• 英语测试:词汇与阅读训练,贴合笔试难度📝
• 综合知识:经济金融常考知识,模块化练习📚
• 行测题型:言语判断数资,分类突破技巧🔍
• 性格测评:真实题库模拟,掌握答题节奏


这款APP包含历年真题、章节练习、考前点题、模拟考场、错题强化

这个APP可以模拟考场答题系统,提前体验做题感受考试难度,时间安排


获取上述农行春招备考资料和app,需要3步:
♥ ♥ ♥

夜雨聆风