2026春新版【统编版】七年级下册〈历史〉期中复习《1-14课选择题专项100题》,有解析,可下载打印!

温馨提示:文末有完整电子版获取方式
复习考点:
①隋朝统一与灭亡
②唐朝建立与“贞观之治”
③“开元盛世”
④安史之乱与唐朝衰亡
⑤隋唐时期的民族交往与交融
⑥隋唐时期的中外文化交流
⑦隋唐时期的科技与文化
⑧历史方法与史料实证
⑨北宋的政治
⑩辽、西夏与北宋并立
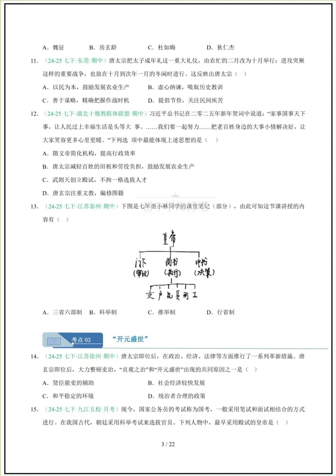
⑪金与南宋对峙
⑫元朝的建立与统一
⑬辽宋夏元时期经济的繁荣
⑭辽宋夏元时期的对外交流
⑮辽宋夏元时期的科技与文化














①:点一点右下角的‘赞’和‘在看’,感谢!
②:点击“关注”或在公众号对话框中回复:4014

点击下方“公众号”关注,可进入主页哦!
本微信公众账号分享的资源均通过网络等公共合法渠道获得,仅供试用!版权属于原出版机构或影像公司,本资源为电子载体,传播分享仅限于家庭使用与交流心得、参考和辅助购买决策,不得以任何理由在商业行为中使用,若喜欢此资源,建议购买实体产品。文章中的视频及图片均来自网络,版权归原作者或原出版社所有。如有侵权,请及时联系删除。

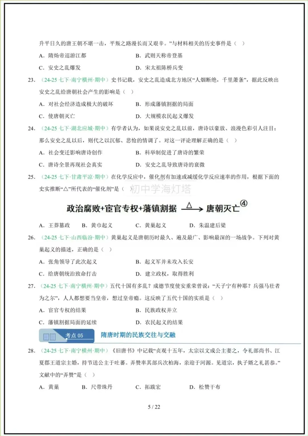
夜雨聆风