给龙虾装上"方舟大脑":文档 MCP 让 ArkClaw 配置再也不抓瞎
点击上方👆蓝字关注我们!

大家在养龙虾的时候,估计都有过这样的经历:
每次给龙虾添加些新的生图生视频 Skills,都要翻阅各种配置文档——”这个模型支持图片输入吗?” 点进去看。
“doubao-seed-2.0-pro 和 doubao-seed-2.0-lite 有什么区别?” 再点一个。
“文生图要用哪个端点?参数格式是什么?” 又开三个 Tab。
“有没有给龙虾用的示例代码?” 搜。找到一个,版本对不上,再搜。
到最后你有 17 个标签页,3 个搜索历史,和 0 行能跑的代码。
这不是你的问题,是”人翻文档”这件事本身就反人类。
文档是给人看的,但查文档的过程——关键词搜索、跨页面跳转、参数比对、版本确认——其实更像是数据库查询。
这时候你可能会想,如果龙虾天生就能”读懂”整个方舟文档中心,你只需要用自然语言问它,它就能秒级返回精确答案、对比表格、甚至可运行的代码就好了。
这就是今天要介绍的组合:ArkClaw + 火山方舟 Coding Plan + 火山方舟文档 MCP
一个让龙虾”长出方舟大脑”的方案。
先看效果
1. 一句话让龙虾自行配置和学习火山方舟文档 MCP
2. 快速整理最新豆包大模型
3. 让龙虾自己配置模型再也不会出错了
4. 不需要再花时间寻找和安装生图 Skill,直接让龙虾查阅文档规范即可
5. 不需要再纠结各种 prompt,文档 MCP 内置了所有模型调用的最佳实践
火山方舟文档 MCP 是什么
MCP 是什么
你可以把它理解成——AI 应用的 USB-C 接口。
以前,想让 Agent 查资料、调 API、读数据库,每个能力都要单独写适配代码。MCP 把这些能力标准化了:任何 Agent 只要支持 MCP 协议,就能即插即用地接入任何 MCP Server 提供的能力。
火山方舟文档 MCP 是什么
火山方舟官方提供了一个文档 MCP Server(ark-docs-mcp),它把方舟文档中心的所有知识”打包”成了 AI 可直接调用的工具接口。
接入配置只有一行:
{"mcpServers": {"ark-docs-mcp": {"url": "https://sd6j8o9hu8aldae0o6es0.apigateway-cn-beijing.volceapi.com/mcp"}}}
三层架构一张图

翻译成人话就是:
-
你负责提问:”帮我找个便宜的多模态模型”
-
ArkClaw 负责理解你的意图,决定调哪些工具
-
ark-docs-mcp 负责去方舟知识库里精确查询,返回结构化结果
-
Coding Plan 负责提供模型,让 ArkClaw 能用模型来思考和回答
整个过程你只需要说话,剩下的事情三层架构自己串联完成。
和”直接问 AI”有什么区别?
你可能会想:我直接问龙虾 “方舟有哪些模型”,它也能联网搜索之后回答。
区别很大:
|
|
直接问龙虾 |
通过文档 MCP 问 |
|
数据时效性 |
模型训练 截止日期前 |
实时查询方舟后台 |
|
模型价格 |
可能过时或编造 |
精确到分的实时定价 |
|
API 参数 |
大概率有幻觉 |
直接读 OpenAPI 规范 |
|
代码示例 |
风格不统一 |
方舟官方示例库 |
|
模型状态 |
不知道已下线 |
实时 Available/Retiring |
一句话:没有 MCP 时是龙虾”凭记忆猜”,搜索出来的信息源不一定准确,而文档 MCP 是”现场精准查阅查”。
真实案例演示
-
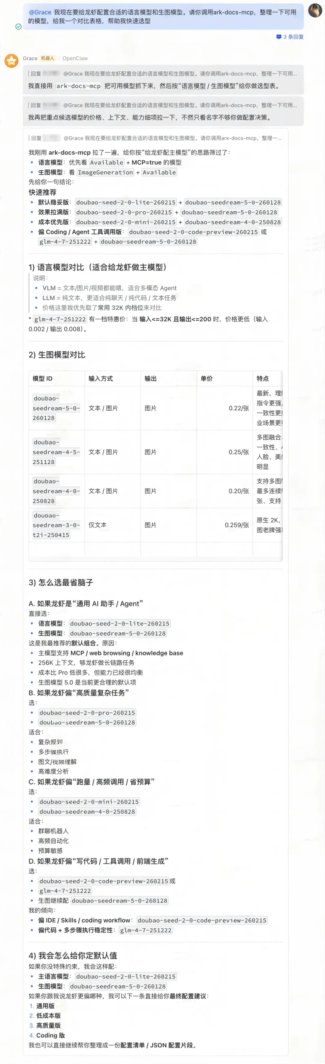
快速整理豆包大模型选型表格
龙虾利用 MCP 整理出了最新的豆包大模型,还详细对比了成本和使用场景

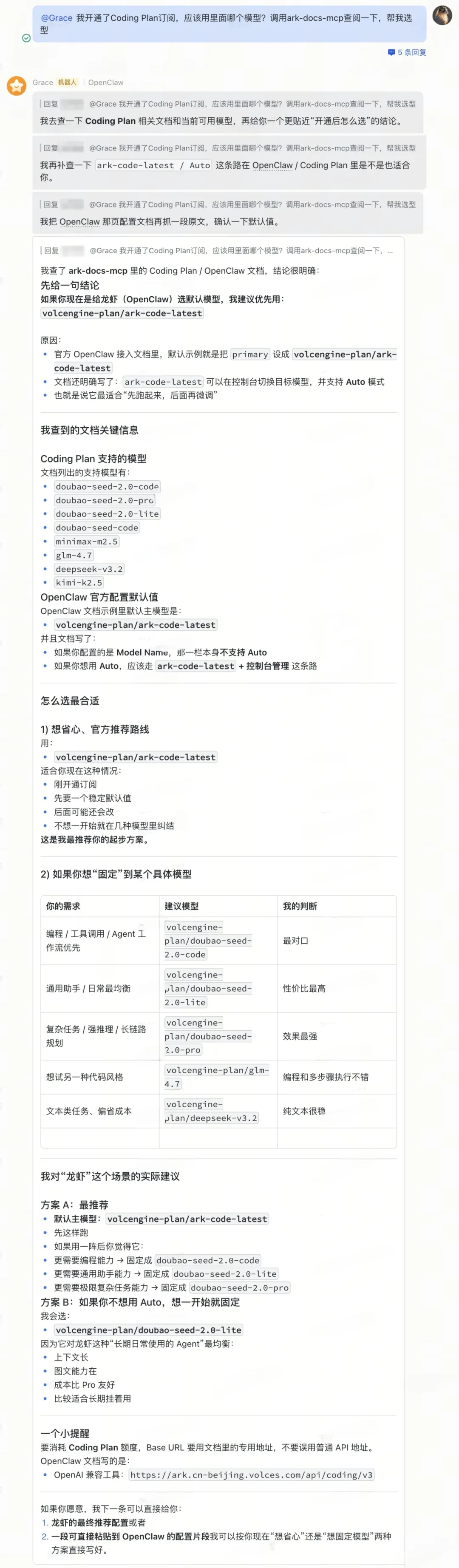
也能够查阅到最新的 Coding Plan 模型列表

-
配置火山方舟最新模型再也不会出错
现在你再也不用自己去翻模型配置和调用的文档了,搭配火山方舟文档 MCP,Agent 自己就把这些事情做完了

-
自行调用 API 生成图片和视频
不用再纠结模型调用规范,也不用搜索安装各种 Skill,Agent 自行查阅官方文档和最佳实践就解决了

也不用纠结视频生成的 prompt 到底应该怎么写了

一键配置火山方舟文档 MCP:
直接和你的龙虾或者 Claude Code 说:
配置一下火山方舟MCP:{"mcpServers": {"ark-docs-mcp": {"url": "https://sd6j8o9hu8aldae0o6es0.apigateway-cn-beijing.volceapi.com/mcp"}}}
让他自行配置就好了。如果你想在 IDE(TRAE/VS Code/Cursor/Windsurf)里面配置,可以前往官方配置文档,一键唤醒安装流程。文档链接:https://www.volcengine.com/docs/82379/2289964?lang=zh
彩蛋:MCP 里到底藏了什么?
看完上面的演示,你可能会好奇:这个 MCP Server 到底提供了哪些能力?
我用 MCP 协议直接查询了它的完整工具列表,没错,你可以用 MCP 来查 MCP 自己。
以下是 ark-docs-mcp v1.27.0 的全部 10 个工具:
文档三件套:搜、列、读
ark_search_docs — 不知道找什么?先搜。
"function calling 怎么用" → 返回最相关的文档片段和链接
支持自然语言和关键词,适合探索式查询。
ark_list_docs — 想看全貌?列目录。
列出方舟文档中心所有页面,支持分页浏览
ark_fetch_doc 一 锁定目标?精读。
给一个文档 URL,返回完整内容大文档自动分块,通过 chunk_start 翻页
这三个工具组合起来,就是一个”会读文档的 AI”——先搜到相关页面,再逐页精读细节。
模型百科全书
ark_list_models — 方舟模型大全,支持 20+ 维度筛选。
你可以这样查:
"给我所有支持 function calling 的可用模型"→ ark_list_models(tools=True, status="Available")"有哪些视觉模型,价格低于 0.01 元/千 tokens?"→ ark_list_models(domain="VLM", max_price=0.01)"支持 MCP 的模型有哪些?"→ ark_list_models(mcp=True)
筛选维度涵盖:领域、厂商、是否支持思考、Function Calling、MCP、知识库、批量推理、缓存、TPM/RPM 限制、价格区间……
ark_get_model — 看中哪个,查详情。
返回单个模型的完整规格:定价(精确到输入/输出/缓存命中)、速率限制、输入输出模态、支持的端点、特殊参数……
API 规范直出
ark_list_apis — 一览所有 API 端点。
返回方舟平台全部可用的 API 路径列表比如 /chat/completions、/images/generations 等
ark_get_spec — OpenAPI 规范精确到字段。
"chat 接口的请求体有哪些参数?"→ ark_get_spec(service="chat")→ 返回完整 OpenAPI 3.0 规范
这意味着 AI Agent 不仅能告诉你”怎么调”,还能告诉你”每个参数是什么类型、是否必填、默认值是多少”。
代码示例搜索引擎
ark_search_examples — 混合搜索,多语言覆盖。
"python streaming chat" → Python 流式对话代码"golang embedding" → Go 语言向量化示例"java image generation" → Java 图像生成代码
底层使用 BM25 + Embedding 混合搜索,关键词匹配和语义理解两手抓。支持 Python、Go、Java、Shell 等多种语言。
Skill 分发(预览)
ark_list_skills / ark_get_skill — Agent 技能市场的雏形。
这套机制的设计意图很明确:未来会有更多官方 Skill 上架(prompt 工程、模型调试、数据处理等),AI Agent 可以通过 MCP 自动发现、下载、安装这些能力——相当于给 AI 助手装了一个”应用商店”。
能力全景总结
|
类别 |
工具 |
一句话 |
|
文档 |
search_docs |
搜文档 |
|
文档 |
list_docs |
列目录 |
|
文档 |
fetch_doc |
读全文 |
|
模型 |
list_models |
模型大全 (20+ 维度筛选) |
|
模型 |
get_model |
单模型详情 (定价/限流/能力) |
|
API |
list_apis |
端点一览 |
|
API |
get_spec |
OpenAPI 规范直出 |
|
代码 |
search_examples |
多语言示例搜索 |
|
技能 |
list_skills |
Skill 市场 |
|
技能 |
get_skill |
Skill 安装包 |
当你按下“一键配置”的那一刻,ArkClaw 便真正长出了“方舟大脑”。 无论是生图生视频的 Skill 叠加,还是模型端点的精准调用,你只需自然提问,它便以秒级速度奉上答案、表格与可运行代码。
欢迎订阅火山方舟 Coding Plan,多模型随心用,文档 MCP 还能让 ArkClaw 配置更便捷,养虾更划算。现在,就给你的龙虾装上“方舟大脑”吧!
关注公众号回复:ArkClaw 攻略,领取“养虾宝典”,开启 AI 进化之旅。
夜雨聆风