五年级(下)数学 重点知识点汇总,PDF电子版,可打印,免费下载
点击文末“阅读原文”,自动跳转网盘链接

资源介绍
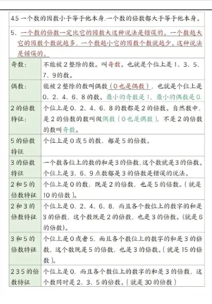
五年级(下)数学 重点知识点汇总
▼先睹为快 · 部分内容预览▼


https://pan.baidu.com/s/1_S80JhqE-qYMqebYxvQNsw?pwd=nxft
公众号持续更新中~
1.点击页面底部“阅读原文”可快速进入下载链接。
2.添加:xiaotong3539,备注“教辅”获取教辅资料。
文字虽轻,愿解君忧。若此文有幸予你启发,不妨动动手指支持一番。承蒙厚爱,不胜感激。

如果对您有帮助,可以点一点右下角的“赞”和“爱心”,感谢~
点击“阅读原文”,自动跳转网盘链接

夜雨聆风