壁纸
办公文件
生活文档
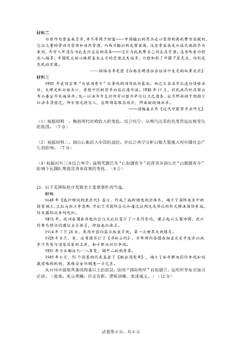
学习资料
当前位置:
首页
>
文档
>历史卷-宁波五校高二期中_2024-2025高二(7-7月题库)_2024年11月试卷_1115浙江省宁波五校联盟2024-2025学年高二期中考试
历史卷-宁波五校高二期中_2024-2025高二(7-7月题库)_2024年11月试卷_1115浙江省宁波五校联盟2024-2025学年高二期中考试
2026-02-17 23:40:28
2026-02-17 23:10:23
文档预览
文档信息
文档格式
pdf
文档大小
3.524 MB
文档页数
6 页
上传时间
2026-02-17 23:10:23
下载文档
本文档来自网络内容,如有侵犯您的权益请联系我们删除,联系邮箱:wyl860211@qq.com。
上一篇
历史卷-2411台州十校高二期中_2024-2025高二(7-7月题库)_2024年11月试卷_1108浙江省台州十校联盟2024学年高二第二学期期中联考
下一篇
凤城市第一中学2024届高三上学10月测试语文(1)_2023年11月_0211月合集_2024届辽宁省凤城市第一中学高三上学10月测试(24073C)_辽宁省凤城市第一中学2024届高三上学10月测试(24073C)语文
最新文档
四川省成都市树德中学2024-2025学年高二上学期期中化学试题PDF版含答案_2024-2025高二(7-7月题库)_2024年11月试卷_1108四川省成都市树德中学2024-2025学年高二上学期期中考
四川省成都市2026届高二上期期末统一调研考试语文答案_2024-2025高二(7-7月题库)_2025年01月试卷_0117四川省成都市2026届高二上期期末统一调研考试(全)
四川省成都市2026届高二上期期末统一调研考试语文_2024-2025高二(7-7月题库)_2025年01月试卷_0117四川省成都市2026届高二上期期末统一调研考试(全)
专题07数列与函数、导数的交汇(原卷版)_2024-2025高三(6-6月题库)_2025年02月试卷_02272025年高考数学压轴大题必杀技系列·数列
四川省内江市第六中学2023-2024学年高三上学期第一次月考地理答案(1)_2023年11月_0211月合集_2024届四川省内江市第六中学高三上学期第一次月考
理综1-2_2024年2月_01每日更新_03号_2024届四川省高三1月金太阳联考(264C❤)_四川省2024届高三1月金太阳联考(264C❤)理综
四川省内江市第六中学2023-2024学年高三上学期第一次月考地理(1)_2023年11月_0211月合集_2024届四川省内江市第六中学高三上学期第一次月考
理科试卷_2024年4月_01按日期_26号_2024届四川省成都市石室中学高三下期三诊模拟考试_四川省成都市石室中学2024届高三下学期三诊模拟考试理科数学试卷
四川省成都市2026届高二上期期末统一调研考试英语答案_2024-2025高二(7-7月题库)_2025年01月试卷_0117四川省成都市2026届高二上期期末统一调研考试(全)
四川省内江市第六中学2023-2024学年高三上学期第一次月考历史答案(1)_2023年11月_0211月合集_2024届四川省内江市第六中学高三上学期第一次月考
热门文档
四川省成都市2026届高二上期期末统一调研考试英语_2024-2025高二(7-7月题库)_2025年01月试卷_0117四川省成都市2026届高二上期期末统一调研考试(全)
四川省成都市2026届高二上期期末统一调研考试生物答案_2024-2025高二(7-7月题库)_2025年01月试卷_0117四川省成都市2026届高二上期期末统一调研考试(全)
理科综合试题_2024年5月_01按日期_25号_2024届高三下学期高考猜题信息卷(二)_2024届高三下学期高考猜题信息卷(二)理综试题
四川省内江市第六中学2023-2024学年高三上学期第一次月考历史(1)_2023年11月_0211月合集_2024届四川省内江市第六中学高三上学期第一次月考
四川省成都市2026届高二上期期末统一调研考试生物_2024-2025高二(7-7月题库)_2025年01月试卷_0117四川省成都市2026届高二上期期末统一调研考试(全)
专题07动量好题汇编2024年高考真题和模拟题物理分类汇编(解析版)_2024-2025高三(6-6月题库)_2024年07月试卷_2407172024年高考物理真题和模拟题分类汇编(全国通用)_专题07动量
理科综合试题_2024年5月_01按日期_23号_2024届陕西省菁师联盟高三5月份适应性考试_2024届陕西省部分学校高三下学期5月份高考适应性考试理科综合试题
四川省元三维大联考·高2022级第三次诊断性测试英语答案_2024-2026高三(6-6月题库)_2025年04月试卷_0422四川省绵阳市高中2022级第三次诊断性考试(A卷+元三维大联考B卷)(全科)
四川省成都市2026届高二上期期末统一调研考试物理答案_2024-2025高二(7-7月题库)_2025年01月试卷_0117四川省成都市2026届高二上期期末统一调研考试(全)
四川省成都市2026届高二上期期末统一调研考试物理_2024-2025高二(7-7月题库)_2025年01月试卷_0117四川省成都市2026届高二上期期末统一调研考试(全)
随机文档
四川省元三维大联考·高2022级第三次诊断性测试生物答题卡_2024-2026高三(6-6月题库)_2025年04月试卷_0422四川省绵阳市高中2022级第三次诊断性考试(A卷+元三维大联考B卷)(全科)
四川省元三维大联考·高2022级第三次诊断性测试生物答案_2024-2026高三(6-6月题库)_2025年04月试卷_0422四川省绵阳市高中2022级第三次诊断性考试(A卷+元三维大联考B卷)(全科)
四川省成都市2026届高二上期期末统一调研考试数学答案_2024-2025高二(7-7月题库)_2025年01月试卷_0117四川省成都市2026届高二上期期末统一调研考试(全)
四川省元三维大联考·高2022级第三次诊断性测试生物_2024-2026高三(6-6月题库)_2025年04月试卷_0422四川省绵阳市高中2022级第三次诊断性考试(A卷+元三维大联考B卷)(全科)
四川省成都市2026届高二上期期末统一调研考试数学_2024-2025高二(7-7月题库)_2025年01月试卷_0117四川省成都市2026届高二上期期末统一调研考试(全)
四川省成都市2026届高二上期期末统一调研考试政治答案_2024-2025高二(7-7月题库)_2025年01月试卷_0117四川省成都市2026届高二上期期末统一调研考试(全)
四川省成都市2026届高二上期期末统一调研考试政治_2024-2025高二(7-7月题库)_2025年01月试卷_0117四川省成都市2026届高二上期期末统一调研考试(全)
理科综合试题_2024年3月_013月合集_2024届陕西省安康市高三下学期第三次质量联考)_2024届陕西省安康市高三下学期第三次质量联考(三模)理综试题
专题07动量好题汇编2024年高考真题和模拟题物理分类汇编(原卷版)_2024-2025高三(6-6月题库)_2024年07月试卷_2407172024年高考物理真题和模拟题分类汇编(全国通用)_专题07动量
四川省成都市2026届高二上期期末统一调研考试地理答案_2024-2025高二(7-7月题库)_2025年01月试卷_0117四川省成都市2026届高二上期期末统一调研考试(全)