文章合集丨Frontiers in Bioscience-Landmark期刊第31卷第2期上线文章

IMR Press
点击蓝字 关注我们


Vol. 31 Iss. 2
FBL期刊第2期文章现已正式上线,编辑部精选后呈现部分文章,诚邀广大读者阅读与分享
1
Original Research

Administering Bifidobacterium pseudolongum With Arsenic Trioxide Attenuates Acute Promyelocytic Leukemia in Mice by Restoring Immune Microenvironment and Intestinal Homeostasis
联合施用假长双歧杆菌与三氧化二砷通过恢复免疫微环境和肠道稳态减轻小鼠急性早幼粒细胞白血病

扫码查看原文
摘要背景:三氧化二砷(ATO)是急性早幼粒细胞白血病(APL)治疗的基石,但会诱导严重的肠道菌群失调,从而限制其疗效与安全性。本研究旨在探讨辅助使用假长双歧杆菌(BP)能否减轻这些不良反应并增强治疗效果。
摘要结论:BP是ATO疗法的有效辅助手段,可在协同提高抗白血病疗效的同时,调节肠道菌群失调、修复肠道损伤并改善免疫微环境。以BP靶向肠道-白血病轴,代表了提高APL治疗精准性与安全性的一项前景广阔的策略。

基于单细胞RNA测序的ATO治疗下APL小鼠模型微环境景观及APL亚型功能状态研究
引用格式:Zhibo Guo, Zengliang Gao, Yanqiu Zhao, Xiaoting Ni, Wenlei Zhang, Longyu Li, Shiao Ren, Qi Li, Dan Guo, Lijuan Yue, Yutong Liu, Liwang Lin, Shengjin Fan, Xin Hai. Administering Bifidobacterium pseudolongum With Arsenic Trioxide Attenuates Acute Promyelocytic Leukemia in Mice by Restoring Immune Microenvironment and Intestinal Homeostasis. Front. Biosci. (Landmark Ed) 2026, 31(2), 48584. https://doi.org/10.31083/FBL48584
2
Original Research

Neonatal Hyperoxia Induces Metabolic Reprogramming in Senescent Alveolar Macrophages, Leading to Persistent Lung Injury
新生儿高氧暴露诱导衰老肺泡巨噬细胞发生代谢重编程,进而导致持续性肺损伤

扫码查看原文
摘要背景:支气管肺发育不良(BPD)是早产儿的一种慢性肺病。新生期高氧暴露可在啮齿动物中诱导出BPD样表型和肺细胞衰老。在我们的3天高氧暴露模型中,衰老细胞主要是肺巨噬细胞,其丰度在出生后第7天(pnd7)达到峰值。然而,这些衰老巨噬细胞的分子与功能特征仍未明确。
摘要结论:新生儿高氧暴露导致了异质性衰老巨噬细胞群体的出现,其特点为代谢重编程及信号通路失调,进而导致持续性肺损伤。

M1型、M2型及M1/M2混合型巨噬细胞的分类
引用格式:Fanjie Lin, Elena Pineda, Bethany McGonnigal, Joselynn Wallace, Wenju Lu, Phyllis A. Dennery, Hongwei Yao. Neonatal Hyperoxia Induces Metabolic Reprogramming in Senescent Alveolar Macrophages, Leading to Persistent Lung Injury. Front. Biosci. (Landmark Ed) 2026, 31(2), 48370. https://doi.org/10.31083/FBL48370
3
Original Research

A Self-Assembled Nanobody Against the Haemagglutinin of Influenza a Virus Shows Enhanced Stability and Efficacy In Vitro and In Vivo
靶向甲型流感病毒血凝素的自组装纳米抗体在体外和体内展现出增强的稳定性和效力

扫码查看原文
摘要背景:近年来,耐药性流感病毒频繁出现,使得流感成为一个持续存在的重大公共卫生负担。因此,迫切需要开发潜在的抗流感病毒药物。纳米抗体,即重链抗体可变区(VHHs),具有制备简单、溶解性好、组织穿透力强以及免疫原性弱等优点;因而在基础研究和药物开发领域具有广阔的应用前景。然而,其半衰期短、稳定性低限制了其临床治疗应用。Fenobody是一种工程化展示平台,能够将多聚化纳米抗体展示在铁蛋白表面,从而克服上述缺点并增强其效力。
摘要结论:研究结果表明,应用基因工程技术构建多聚化抗流感病毒纳米颗粒,为控制流感病毒感染提供了新的工具。

纳米抗体多聚化设计
引用格式:Qian Weng, Honggang Liu, Xue Yan, Cheng Xu, Qin Wang, Yifan Xu, Junwei Li. A Self-Assembled Nanobody Against the Haemagglutinin of Influenza a Virus Shows Enhanced Stability and Efficacy In Vitro and In Vivo. Front. Biosci. (Landmark Ed) 2026, 31(2), 47298. https://doi.org/10.31083/FBL47298
4
Original Research

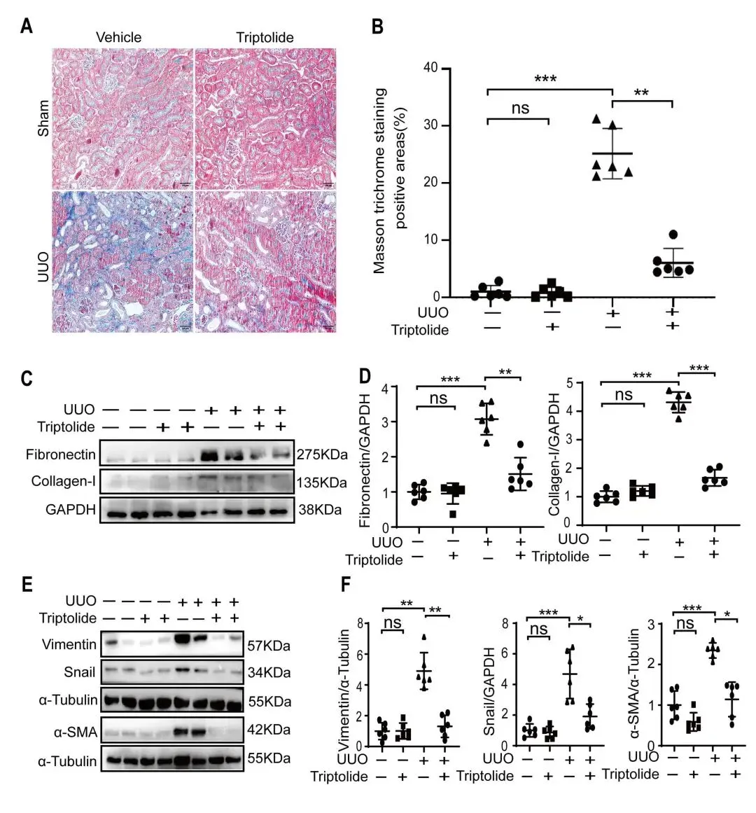
Triptolide Inhibits Renal Fibrosis Through Promotion of PGC1α/PCK1-mediated Renal Gluconeogenesis
雷公藤甲素通过促进PGC1α/PCK1介导的肾糖异生抑制肾纤维化

扫码查看原文
摘要背景:近期研究发现,肾糖异生功能受损是慢性肾脏病的一个标志性特征。雷公藤甲素是一种在中国广泛用于治疗肾脏疾病的天然化合物。本研究旨在探讨雷公藤甲素是否通过促进肾糖异生来减轻肾纤维化。
摘要结论:雷公藤甲素可能通过增强PGC1α/PCK1轴,从而促进肾糖异生,进而抑制肾纤维化。这一级联反应可能减少组蛋白乳酰化及肾脏炎症,为其抗纤维化作用提供了机制通路。

雷公藤甲素在梗阻性小鼠肾脏及肾细胞中抑制肾小管间质纤维化的作用
引用格式:Yanzhe Wang, Ying Jing, Liuyi Yang, Dongping Chen, Guiqun Wu, Ming Wu, Lin Li. Triptolide Inhibits Renal Fibrosis Through Promotion of PGC1α/PCK1-mediated Renal Gluconeogenesis. Front. Biosci. (Landmark Ed) 2026, 31(2), 47847. https://doi.org/10.31083/FBL47847
5
Original Research

MCC950 Suppresses Hepatic Inflammaging by Inhibiting NLRP3 Inflammasome Activation in Spontaneously Aged MiceMCC950
通过抑制 NLRP3 炎症小体激活减轻自然衰老小鼠的肝脏炎症衰老

扫码查看原文
摘要背景:衰老常伴随慢性、低度炎症状态,即炎症衰老,可导致包括肝脏在内的多器官功能衰退。NLRP3炎症小体已成为年龄相关性炎症的关键调控因子,然而其在肝脏衰老背景下的药理学抑制作用尚未得到充分研究。本研究探讨了选择性NLRP3炎症小体抑制剂MCC950对衰老小鼠肝脏炎症反应的影响。
摘要结论:这些发现表明,使用MCC950抑制NLRP3炎症小体可减轻与年龄相关的肝脏炎症,或可成为减缓炎症老化、保护老年人群肝功能的一种潜在治疗策略。

人类及小鼠样本中年龄依赖性肝脏NLRP3表达
引用格式:Kyung-Hyun Kim, Young-Wook Seo, Yae-Ji Kim, Hui-Ju Lee, Jin-Li Ryu, Hyun-Tae Kim, Geum-Lan Hong, Ju-Young Jung. MCC950 Suppresses Hepatic Inflammaging by Inhibiting NLRP3 Inflammasome Activation in Spontaneously Aged Mice. Front. Biosci. (Landmark Ed) 2026, 31(2), 49153. https://doi.org/10.31083/FBL49153
6
Original Research

Bevacizumab-Primed Vascular Normalization Enhances Intratumoral Delivery and Efficacy of the tBID-Armed Oncolytic Adenovirus KD01 in Glioma
贝伐珠单抗预处理诱导的血管正常化增强了携带tBID基因的溶瘤腺病毒KD01在胶质瘤中的瘤内递送及其疗效

扫码查看原文
摘要背景:恶性胶质瘤目前仍大多难以治愈,部分原因在于肿瘤血管异常和血脑屏障破坏限制了瘤内药物递送,并导致严重的肿瘤相关性水肿。溶瘤腺病毒KD01是一种条件复制型5型腺病毒,其早期区域1A(E1A)存在27-bp缺失,且在E3区域插入了截短的BH3相互作用结构域死亡激动剂(tBID)表达盒。本研究旨在探讨贝伐珠单抗诱导的血管正常化是否能增强KD01在胶质瘤中的递送及疗效。
摘要结论:KD01通过tBID介导的线粒体途径发挥强大的溶瘤活性,有效杀伤胶质瘤细胞。在原位胶质瘤模型中,采用贝伐珠单抗作为预处理策略所诱导的短暂性血管正常化,能够增强KD01在瘤内的疗效,同时保持其良好的安全性。这些发现支持将抗VEGF治疗与溶瘤病毒疗法相结合,作为一种简单的、依赖于给药顺序的联合方案,用于恶性胶质瘤的治疗。

贝伐珠单抗预处理在原位LN229胶质瘤模型中增强了KD01的抗肿瘤疗效。
引用格式:Wei Gong, Baiwei Zhang, Zuodong Yuan, Chansachak Chea, Fei Ye. Bevacizumab-Primed Vascular Normalization Enhances Intratumoral Delivery and Efficacy of the tBID-Armed Oncolytic Adenovirus KD01 in Glioma. Front. Biosci. (Landmark Ed) 2026, 31(2), 48473. https://doi.org/10.31083/FBL48473
7
Review

Mimicking Nature, Modulating Vision: Peptidomimetic Neurotrophin Agonists and Emerging Regenerative Strategies in Ocular Disease
模拟自然,调节视觉:拟肽类神经营养素激动剂与眼科疾病新兴再生策略

扫码查看原文
摘要背景:由慢性视网膜及视神经疾病(包括年龄相关性黄斑变性、糖尿病视网膜病变和青光眼)导致的视力障碍是全球致残的主要原因,尤其影响老年人群及患有糖尿病、高血压等代谢性疾病的个体。受全球人口老龄化、城市化进程及系统性疾病负担增加的推动,上述疾病的患病率持续上升。
摘要结论:眼科治疗正由对症管理转向以再生和疾病修饰为核心的精准干预。通过神经营养、血管调控及清除衰老细胞等多机制协同,新策略有望实现视觉功能的恢复,标志着精准眼科新时代的到来。

神经营养素受体信号传导与治疗性调控
引用格式:Caterina Gagliano, Alessandro Avitabile, Dario Rusciano. Mimicking Nature, Modulating Vision: Peptidomimetic Neurotrophin Agonists and Emerging Regenerative Strategies in Ocular Disease. Front. Biosci. (Landmark Ed) 2026, 31(2), 46738. https://doi.org/10.31083/FBL46738
8
Review

Pathogenesis of Multiple Sclerosis with Special Consideration of Iron Metabolism, Ferroptosis and Other Forms of Programmed Cell Death
多发性硬化症的发病机制:重点探讨铁代谢、铁死亡及其他程序性细胞死亡形式

扫码查看原文
摘要背景:多发性硬化(MS)的发病机制复杂,涉及多种风险因素及免疫系统异常,尤其包括促炎性免疫细胞的激活。近年来,铁代谢失衡及其相关的程序性细胞死亡形式——铁死亡受到广泛关注,同时磁共振成像中检测到的异常铁沉积(PRLs)也被纳入重要诊断依据。
摘要结论:铁代谢失衡及程序性细胞死亡(尤其是铁死亡)在多发性硬化(MS)发病中具有关键作用,且可能早期参与疾病进程。因此,深入理解铁稳态紊乱及程序性细胞死亡机制,对于阐明MS发病机制及开发靶向治疗策略具有重要意义。

多发性硬化症的关键因素包括疾病风险因素、免疫失调及铁代谢紊乱
引用格式:Reinhold Nafe, Elke Hattingen. Pathogenesis of Multiple Sclerosis with Special Consideration of Iron Metabolism, Ferroptosis and Other Forms of Programmed Cell Death. Front. Biosci. (Landmark Ed) 2026, 31(2), 45799. https://doi.org/10.31083/FBL45799
9
Review

Impact of Spheroid Use for Identifying Hepatocellular Carcinoma Features: Involvement of Kinase-Mediated Molecular Pathways
利用球状体模型揭示肝细胞癌特征:激酶介导的分子通路的作用

扫码查看原文
摘要背景:肝细胞癌(HCC)是全球癌症主要致死原因之一,其治疗因分子复杂性而受限。三维(3D)体外模型,尤其是HepG2细胞来源的球状体,能更真实地模拟肿瘤微环境,已成为肝癌研究和药物筛选的重要工具。本综述概述了3D培养体系的优劣,并聚焦于富亮氨酸重复激酶2(LRRK2)在HCC中的新角色。LRRK2通过调控氧化应激、脂质代谢及治疗反应影响肿瘤进展,已成为一个有前景的治疗靶点。
摘要结论:以HepG2球状体为代表的3D模型为研究HCC病理机制和药物反应提供了更可靠的平台。LRRK2激酶通过调控氧化应激和脂质代谢等通路影响HCC进展,是值得关注的潜在治疗靶点。未来结合器官芯片与共培养系统等先进模型,将进一步推动HCC的精准医学与转化研究。

肿瘤球体结构示意图,展示了增殖性外层细胞层、静止的中间区以及由营养和氧梯度导致的坏死核心。
引用格式:Nicoletta Palermo, Giuseppe Pantò, Antonio Catalfamo, Alessia Filippone, Emanuela Esposito. Impact of Spheroid Use for Identifying Hepatocellular Carcinoma Features: Involvement of Kinase-Mediated Molecular Pathways. Front. Biosci. (Landmark Ed) 2026, 31(2), 45980. https://doi.org/10.31083/FBL45980
10
Review

Ion Channel Dysregulation in Neurodevelopmental Disorders: Mechanisms, Models, and Therapeutic Advances
离子通道失调在神经发育障碍中的机制、模型与治疗进展

扫码查看原文
摘要背景:离子通道对神经元兴奋性、突触传递以及大脑环路的协调发育至关重要。其功能disruption(通常称为离子通道病)已成为导致包括癫痫、自闭症谱系障碍和智力障碍在内的广泛神经发育障碍的核心机制。
摘要结论:本综述整合了电压门控和配体门控离子通道在大脑发育中的生理作用,并阐明了其遗传及功能失调如何导致疾病发生。我们审视了关键的通道家族,揭示了其功能障碍的分子机制、致病性变异及环路层面的后果。我们还讨论了新兴的治疗策略,包括亚型特异性小分子调节剂、反义寡核苷酸、基于CRISPR的基因编辑以及用于精准医学和药物筛选的患者来源类器官模型。同时,我们也指出了该领域面临的重大挑战,如细胞异质性、发育时序和转化模型的保真度问题。这些进展共同揭示了一个快速演进的领域,其中精准神经遗传学和综合平台有望变革离子通道相关神经发育障碍的诊断与治疗。

神经发育障碍中离子通道的遗传与表观遗传失调
引用格式:Zihan Shi, Shanshan Li, Xin Jin. Ion Channel Dysregulation in Neurodevelopmental Disorders: Mechanisms, Models, and Therapeutic Advances. Front. Biosci. (Landmark Ed) 2026, 31(2), 43770. https://doi.org/10.31083/FBL43770
Frontiers in Bioscience-Landmark

Volume 31, Issue 2
【声明】Frontiers in Bioscience-Landmark是由IMR Press出版的独立期刊,与Frontiers系列无关。
如欲查看第2期全部上线文章的详细内容,请前往本期文章主页查看。(https://www.imrpress.com/journal/FBL/31/2)
欢迎广大读者深入阅读与交流,也期待您的阅读反馈与关注分享!

扫描二维码查看第2期文章主页

相关文章推荐
【SCIE期刊FBL专栏征稿】线粒体与肿瘤之间,到底藏着多少秘密?意大利Roberto Scatena教授等你来投稿!
文章精选 | 颠覆认知!原本修复身体的“清洁工”,竟是器官纤维化的“帮凶”?解放军总医院韩志海×解立新团队解读器官纤维化的奥秘
IMR公众号推荐
END

学术交流/会议讲座合作,请联系:19157977903
👇点击下方“阅读原文”查看本期文章
夜雨聆风