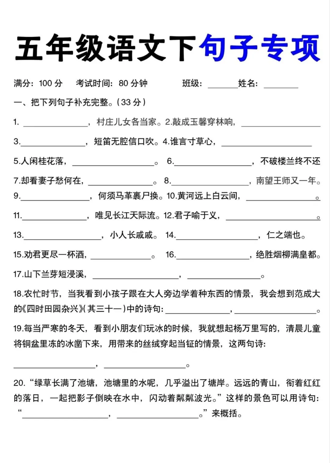
五年级下册语文句子专项训练,电子版可下载打印

人教版五年级下册语文《句型专项训练》,这份句型专项练习题,包含了改为比喻句、缩句、扩写句子、改为反问句,改为陈述句等内容,帮助孩子掌握各种句型的运用技巧,让语文学习会更轻松,需要的家长抓紧打印出来,让孩子练一练吧。





领取完整电子版:
①:点一点右下角的“赞”和“在看”,感谢!
②:在公众号对话框中回复:349
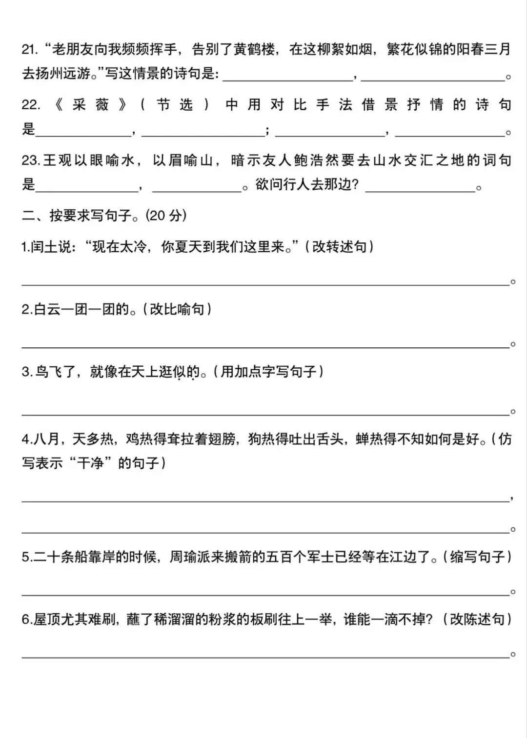
五年级下册语文句子专项训练,电子版可下载打印

人教版五年级下册语文《句型专项训练》,这份句型专项练习题,包含了改为比喻句、缩句、扩写句子、改为反问句,改为陈述句等内容,帮助孩子掌握各种句型的运用技巧,让语文学习会更轻松,需要的家长抓紧打印出来,让孩子练一练吧。





领取完整电子版:
①:点一点右下角的“赞”和“在看”,感谢!
②:在公众号对话框中回复:349