在长三角怎么申请就近检验?海事通APP上这样操作→


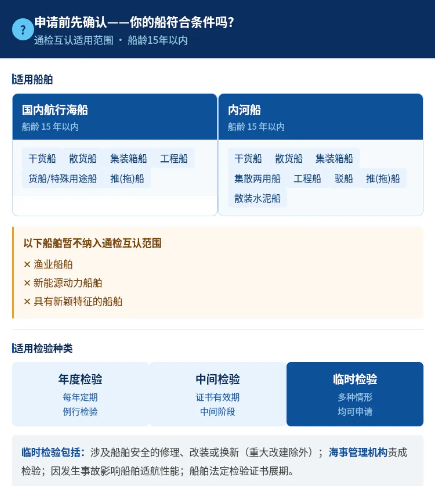
2026年1月1日,交通运输部海事局《深化长三角区域船舶检验通检互认试点实施方案》正式实施生效,沪苏浙皖籍国内航行船舶在区域内营运期间,无需返回原籍,可就近申请年度、中间及临时检验。
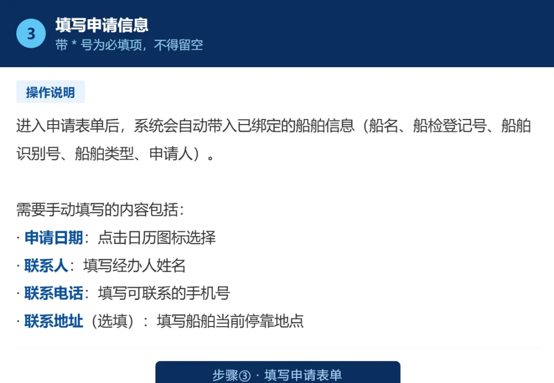
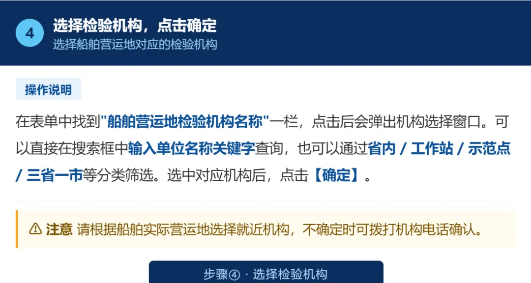
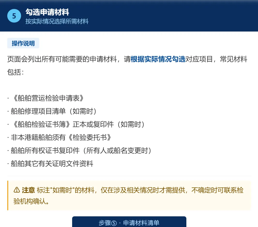
你的船符合条件吗?怎么申请?跟着下面的步骤走,一次搞定!





















1
END
1

在长三角怎么申请就近检验?海事通APP上这样操作→


2026年1月1日,交通运输部海事局《深化长三角区域船舶检验通检互认试点实施方案》正式实施生效,沪苏浙皖籍国内航行船舶在区域内营运期间,无需返回原籍,可就近申请年度、中间及临时检验。
你的船符合条件吗?怎么申请?跟着下面的步骤走,一次搞定!





















1
END
1
