文档
办公文件
生活文档
学习资料
当前位置:
首页
>
文档
>南开第二次联考-语文答案_1.2025语文总复习_2023年新高考资料_模拟题_新高考_重庆南开中学2023届高三质量检测(二)语文试题及其答案
南开第二次联考-语文答案_1.2025语文总复习_2023年新高考资料_模拟题_新高考_重庆南开中学2023届高三质量检测(二)语文试题及其答案
2026-03-19 09:33:51
2026-03-19 09:33:51
文档预览
文档信息
文档格式
pdf
文档大小
4.587 MB
文档页数
3 页
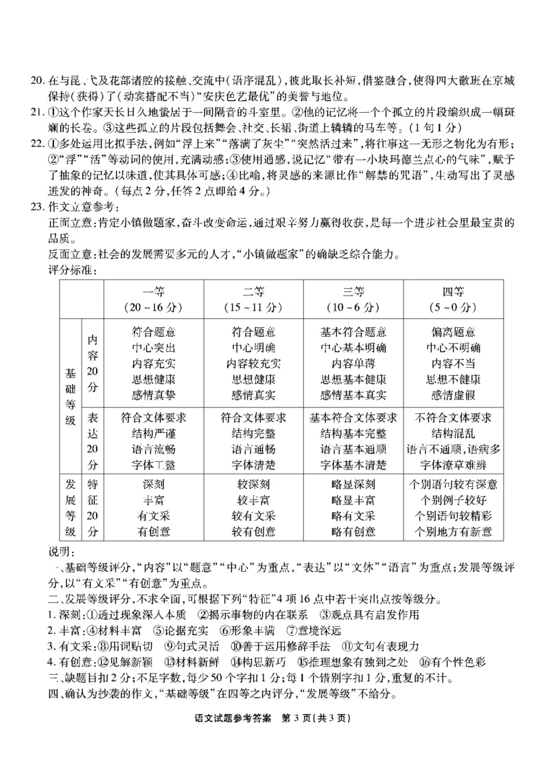
上传时间
2026-03-19 09:33:51
下载文档
本文档来自网络内容,如有侵犯您的权益请联系我们删除,联系邮箱:wyl860211@qq.com。
上一篇
南宁柳州文数参考答案9月_2.2025数学总复习_数学高考模拟题_2023年模拟题_老高考_广西柳州高级中学、南宁市第二中学2022-2023学年高三上学期9月联考文科数学
下一篇
压轴题突破练1_2.2025数学总复习_2023年新高考资料_二轮复习_2023年高考数学二轮复习讲义+课件(新高考版)_2023年高考数学二轮复习讲义(新高考版)_学生版_学生用书Word版文档
最新文档
吉林省部分学校2022-2023学年高三上学期联合模拟考试语文试题(1)_1.2025语文总复习_语文模拟题_老高考_老高考1月更新
吉林省部分学校2022-2023学年高三上学期联合模拟考试数学试题_2.2025数学总复习_数学高考模拟题_2023年模拟题_老高考
吉林省通化市梅河口市第五中学2022-2023学年高三上学期2月期末语文试题公众号:一枚试卷君(1)_1.2025语文总复习_2023年新高考资料_模拟题_老高考
吉林省(东北师大附中,长春十一高中,吉林一中,四平一中,松原实验中学)五校2023届高三上学期联合模拟考试数学试题_2.2025数学总复习_数学高考模拟题_2023年模拟题_老高考
句子理解赏析(解析版)-2023年高考语文二轮复习重难点精讲精练(全国通用)_1.2025语文总复习_赠送:通用版(老高考)复习资料_二轮复习
句子理解赏析(原卷版)-2023年高考语文二轮复习重难点精讲精练(全国通用)_1.2025语文总复习_赠送:通用版(老高考)复习资料_二轮复习
古诗词专题训练2(答题卡)-备战2023年高考语文二轮复习学科素养专项训练_1.2025语文总复习_2023年新高考资料_二轮复习_备战2023年高考语文二轮复习学科素养专项训练
古诗词专题训练1(答题卡)-备战2023年高考语文二轮复习学科素养专项训练_1.2025语文总复习_2023年新高考资料_二轮复习_备战2023年高考语文二轮复习学科素养专项训练
古代诗歌阅读鉴赏综合测试(解析版)-2024年高考语文二轮复习讲练测(新教材新高考)_1.2025语文总复习_2024年新高考资料_2.2024二轮复习_2024年高考语文二轮复习讲练测(新教材新高考)
2024学年外研版七年级下册英语期末试卷(解析版)_七下外研版2026英语_2025春_20、期中期末_2024学年外研版七年级下册英语期末试卷2
热门文档
古代诗歌阅读鉴赏综合测试(原卷版)-2024年高考语文二轮复习讲练测(新教材新高考)_1.2025语文总复习_2024年新高考资料_2.2024二轮复习_2024年高考语文二轮复习讲练测(新教材新高考)
双向细目公众号:一枚试卷君_1.2025语文总复习_2023年新高考资料_模拟题_老高考_江西省南昌市第十中学2023届高三下学期一模(全科)语文
参考答案_2.2025数学总复习_2023年新高考资料_3数学高考模拟题_新高考_江苏省苏北四市(徐州、淮安、宿迁、连云港)2022-2023学年高三第一次调研测试数学
压轴题突破练4_2.2025数学总复习_赠品通用版(老高考)复习资料_二轮复习_2023年高考数学二轮复习讲义+课件(全国版文科)_2023年高考数学二轮复习讲义(全国版文科)_学生版
压轴题突破练4_2.2025数学总复习_赠品通用版(老高考)复习资料_二轮复习_2023年高考数学二轮复习讲义+课件(全国版文科)_2023年高考数学二轮复习讲义(全国版文科)_压轴题突破练
2024学年外研版七年级下册英语期末试卷(原卷版)_七下外研版2026英语_2025春_20、期中期末_2024学年外研版七年级下册英语期末试卷2
压轴题突破练3_2.2025数学总复习_赠品通用版(老高考)复习资料_二轮复习_2023年高考数学二轮复习讲义+课件(全国版理科)_2023年高考数学二轮复习讲义(全国版理科)_学生版
压轴题突破练3_2.2025数学总复习_赠品通用版(老高考)复习资料_二轮复习_2023年高考数学二轮复习讲义+课件(全国版理科)_2023年高考数学二轮复习讲义(全国版理科)_压轴题突破练
压轴题突破练3_2.2025数学总复习_赠品通用版(老高考)复习资料_二轮复习_2023年高考数学二轮复习讲义+课件(全国版文科)_2023年高考数学二轮复习讲义(全国版文科)_学生版
压轴题突破练3_2.2025数学总复习_赠品通用版(老高考)复习资料_二轮复习_2023年高考数学二轮复习讲义+课件(全国版文科)_2023年高考数学二轮复习讲义(全国版文科)_压轴题突破练
随机文档
压轴题突破练3_2.2025数学总复习_2023年新高考资料_二轮复习_2023年高考数学二轮复习讲义+课件(新高考版)_2023年高考数学二轮复习讲义(新高考版)_高考22题逐题特训
2024学年外研版七年级下册英语期末试卷_七下外研版2026英语_2025春_20、期中期末_2024学年外研版七年级下册英语期末试卷
压轴题突破练3_2.2025数学总复习_2023年新高考资料_二轮复习_2023年高考数学二轮复习讲义+课件(新高考版)_2023年高考数学二轮复习讲义(新高考版)_学生版_学生用书Word版文档
压轴题突破练2_2.2025数学总复习_赠品通用版(老高考)复习资料_二轮复习_2023年高考数学二轮复习讲义+课件(全国版理科)_2023年高考数学二轮复习讲义(全国版理科)_学生版
压轴题突破练2_2.2025数学总复习_赠品通用版(老高考)复习资料_二轮复习_2023年高考数学二轮复习讲义+课件(全国版理科)_2023年高考数学二轮复习讲义(全国版理科)_压轴题突破练
压轴题突破练2_2.2025数学总复习_赠品通用版(老高考)复习资料_二轮复习_2023年高考数学二轮复习讲义+课件(全国版文科)_2023年高考数学二轮复习讲义(全国版文科)_学生版
压轴题突破练2_2.2025数学总复习_赠品通用版(老高考)复习资料_二轮复习_2023年高考数学二轮复习讲义+课件(全国版文科)_2023年高考数学二轮复习讲义(全国版文科)_压轴题突破练
压轴题突破练2_2.2025数学总复习_2023年新高考资料_二轮复习_2023年高考数学二轮复习讲义+课件(新高考版)_2023年高考数学二轮复习讲义(新高考版)_高考22题逐题特训
压轴题突破练2_2.2025数学总复习_2023年新高考资料_二轮复习_2023年高考数学二轮复习讲义+课件(新高考版)_2023年高考数学二轮复习讲义(新高考版)_学生版_学生用书Word版文档
压轴题突破练1_2.2025数学总复习_赠品通用版(老高考)复习资料_二轮复习_2023年高考数学二轮复习讲义+课件(全国版理科)_2023年高考数学二轮复习讲义(全国版理科)_学生版