当前位置:首页>文档>第一单元:位置与方向(一)单元测试卷(教师版)-(人教版)_26春人教版数学三下_00、更新资料3月18日_单元复习专项-K48_2025版

第一单元:位置与方向(一)单元测试卷(教师版)-(人教版)_26春人教版数学三下_00、更新资料3月18日_单元复习专项-K48_2025版

  • 2026-04-02 23:17:06 2026-03-31 01:36:28

文档预览

第一单元:位置与方向(一)单元测试卷(教师版)-(人教版)_26春人教版数学三下_00、更新资料3月18日_单元复习专项-K48_2025版
第一单元:位置与方向(一)单元测试卷(教师版)-(人教版)_26春人教版数学三下_00、更新资料3月18日_单元复习专项-K48_2025版
第一单元:位置与方向(一)单元测试卷(教师版)-(人教版)_26春人教版数学三下_00、更新资料3月18日_单元复习专项-K48_2025版
第一单元:位置与方向(一)单元测试卷(教师版)-(人教版)_26春人教版数学三下_00、更新资料3月18日_单元复习专项-K48_2025版
第一单元:位置与方向(一)单元测试卷(教师版)-(人教版)_26春人教版数学三下_00、更新资料3月18日_单元复习专项-K48_2025版
第一单元:位置与方向(一)单元测试卷(教师版)-(人教版)_26春人教版数学三下_00、更新资料3月18日_单元复习专项-K48_2025版
第一单元:位置与方向(一)单元测试卷(教师版)-(人教版)_26春人教版数学三下_00、更新资料3月18日_单元复习专项-K48_2025版
第一单元:位置与方向(一)单元测试卷(教师版)-(人教版)_26春人教版数学三下_00、更新资料3月18日_单元复习专项-K48_2025版
第一单元:位置与方向(一)单元测试卷(教师版)-(人教版)_26春人教版数学三下_00、更新资料3月18日_单元复习专项-K48_2025版
第一单元:位置与方向(一)单元测试卷(教师版)-(人教版)_26春人教版数学三下_00、更新资料3月18日_单元复习专项-K48_2025版
第一单元:位置与方向(一)单元测试卷(教师版)-(人教版)_26春人教版数学三下_00、更新资料3月18日_单元复习专项-K48_2025版
第一单元:位置与方向(一)单元测试卷(教师版)-(人教版)_26春人教版数学三下_00、更新资料3月18日_单元复习专项-K48_2025版
第一单元:位置与方向(一)单元测试卷(教师版)-(人教版)_26春人教版数学三下_00、更新资料3月18日_单元复习专项-K48_2025版
第一单元:位置与方向(一)单元测试卷(教师版)-(人教版)_26春人教版数学三下_00、更新资料3月18日_单元复习专项-K48_2025版
第一单元:位置与方向(一)单元测试卷(教师版)-(人教版)_26春人教版数学三下_00、更新资料3月18日_单元复习专项-K48_2025版
第一单元:位置与方向(一)单元测试卷(教师版)-(人教版)_26春人教版数学三下_00、更新资料3月18日_单元复习专项-K48_2025版
第一单元:位置与方向(一)单元测试卷(教师版)-(人教版)_26春人教版数学三下_00、更新资料3月18日_单元复习专项-K48_2025版
第一单元:位置与方向(一)单元测试卷(教师版)-(人教版)_26春人教版数学三下_00、更新资料3月18日_单元复习专项-K48_2025版
第一单元:位置与方向(一)单元测试卷(教师版)-(人教版)_26春人教版数学三下_00、更新资料3月18日_单元复习专项-K48_2025版
第一单元:位置与方向(一)单元测试卷(教师版)-(人教版)_26春人教版数学三下_00、更新资料3月18日_单元复习专项-K48_2025版
第一单元:位置与方向(一)单元测试卷(教师版)-(人教版)_26春人教版数学三下_00、更新资料3月18日_单元复习专项-K48_2025版
第一单元:位置与方向(一)单元测试卷(教师版)-(人教版)_26春人教版数学三下_00、更新资料3月18日_单元复习专项-K48_2025版

文档信息

文档格式
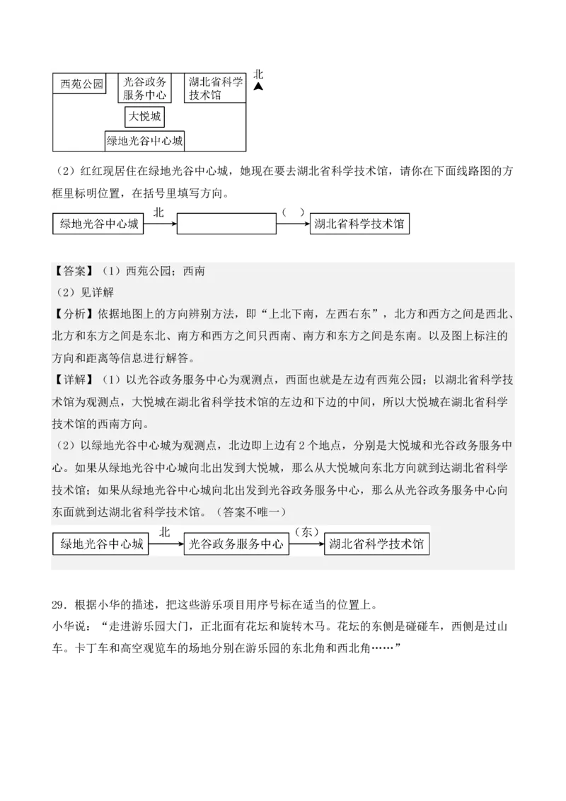
docx
文档大小
2.152 MB
文档页数
18 页
上传时间
2026-03-31 01:36:28

文档内容

2024-2025学年人教版三年级数学下册 第一单元:位置与方向(一)单元测试卷 学校:___________姓名:___________班级:___________考号:___________ 注意事项: 1、答题前填写好自己的姓名、班级、考号等信息。 2、答完试卷后。务必再次检查哦! 3、检测范围:第一单元:位置与方向(一)全单元。 一、选择题 1.明明家在电影院的东南面,则电影院在明明家的( )面。 A.东北 B.西北 C.西南 D.东南 【答案】B 【分析】根据方向的相对性,东南和西北相对,据此分析解答。 【详解】明明家在电影院的东南面,则电影院在明明家的西北面。 故答案为:B。 2.在我国,树木树叶茂盛的一面是( )面,树木树叶较稀疏的一面是( ) 面。 A.东;南 B.南;北 C.西;北 D.北;西 【答案】B 【分析】南面阳光充足,树木长得快一些,年轮较稀疏一些;北面阳光少一些,树木长得慢 一些,年轮密一些,据此解答。 【详解】根据分析:在我国,树木树叶茂盛的一面是南面,树木树叶较稀疏的一面是北面。 故答案为:B 3.小光上学时先向东面走,再向西南方向走到学校。放学时按原路回家,应该( )。 A.先向西面走,再向西北方向走 B.先向东面走,再向东北方向走 C.先向东北方向走,再向西面走 D.先向西北方向走,再向西面走【答案】C 【分析】由于放学时按原路回家,因此根据方向的相对性即可选择。根据方向的相对性可知, 东北与西南相对,西北与东南相对,东与西相对,南与北相对,依此选择即可。 【详解】根据分析可知,小光上学时先向东面走,再向西南方向走到学校。放学时按原路回 家,应该先向东北方向走,再向西面走。 故答案为:C 4.早晨,小明面向太阳做操,向右转后他面向( )方。 A.东 B.南 C.西 D.北 【答案】B 【分析】在地图上的方向是“上北下南左西右东”,据此判断。 【详解】早晨,小明面向太阳做操,那么小明面向东,后面是西,左面是北,右面是南;他 向右转后面向南方。 故答案为:B 5.墩墩从甲地出发,先向南走,接着向东走( )。 A. B. C. D. 【答案】A 【分析】先以“甲地”为中心参照点,之后每到达一个地方,就以这个地方为中心参照点, 并按上北、下南、左西、右东标明,然后进行选择即可。 【详解】A. 此图表示墩墩从甲地出发,先向南走,接着向东走,最后向东北方向 走到乙地,因此符合题意; B. 此图表示墩墩从甲地出发,先向北走,接着向东走,最后向东北方向 走到乙地,因此不符合题意; C. 此图表示墩墩从甲地出发,先向南走,接着向东走,最后向西北方向走到乙地, 因此不符合题意; D. 此图表示墩墩从甲地出发,先向东南走,接着向东走,最后向西北方向走到 乙地,因此不符合题意。 墩墩从甲地出发,先向南走,接着向东走 。 故答案为:A 二、填空题 6.下图是菜地的主要设施位置平面图,蔬菜棚在蓄水池的南面,工具房在蓄水池的东南角。 请你将蓄水池和蔬菜棚填写在相应的括号中。【答案】蔬菜棚;工具房 【分析】由图上标注的方向标和具体的地点,弄清楚以谁为观察点,以观察点为中心按照 “上北下南,左西右东”进行辨别方位即可。北方和西方之间是西北、北方和东方之间是东 北、南方和西方之间只西南、南方和东方之间是东南。 【详解】 7.周日,小亮、小林和小轩相约上午9:00到时代广场捡垃圾。 (1)小亮从家出发,向( )方向走到广场。 (2)小林从家出发,先向( )方向走到书店,再向( )方向走到广场。 (3)小轩从家出发,先向( )方向走到超市,再向( )方向走到广场。 (4)请你写出小轩从时代广场回家的路线:( )。 【答案】(1)东南 (2) 北 东北 (3) 西 西南 (4)小轩从时代广场出发,先向东北方向走到超市,再向东方向走到家。 【分析】先找到中心参照点,并按上北、下南、左西、右东标明,然后进行填空即可。 (1)以小亮家为中心参照点; (2)分别以小林家、书店为中心参照点;(3)分别以小轩家、超市为中心参照点; (4)以时代广场为中心参照点。 【详解】(1)小亮从家出发,向东南方向走到广场。 (2)小林从家出发,先向北方向走到书店,再向东北方向走到广场。 (3)小轩从家出发,先向西方向走到超市,再向西南方向走到广场。 (4)小轩从时代广场回家的路线:小轩从时代广场出发,先向东北方向走到超市,再向东方 向走到家。 8.傍晚,我面向( ),看着太阳落山时的漫天彩云,真美啊! 【答案】西面 【分析】太阳早晨从东面升起,傍晚从西面落下,要想观赏太阳落山时的场景,需面朝西面 才可以观赏到,据此作答。 【详解】傍晚,我面向西面,看着太阳落山时的漫天彩云,真美啊! 9.“一江春水向东流”,这是说江水自( )向( )流。 【答案】 西 东 【分析】我们知道,东与西相对,北与南相对。由题意得,一江春水向东流,说的是江水向 东流去,那么江水应该是从西方流向东方。 【详解】“一江春水向东流”,这是说江水自西向东流。 10.下午放学时,你迎着太阳回家,你的前面时( )方,左面是( )方。 【答案】 西 南 【分析】太阳东升西落,下午放学时,太阳在西方,迎着太阳回家,即面向西方,前面是西 方,背面是东方,左面是南方,右面是北方。【详解】下午放学时,你迎着太阳回家,你的前面时西方,左面是南方。 11.根据下图完成填空。陈老师要利用星期六的时间到下面几位同学家去家访。 (1)赵一博家在王梓飞家( )面,李聪家在谢楠家( )面。 (2)陈老师的家访路线是: () () () 陈老师 王梓飞家 赵一博家 李聪家 谢楠家。 → → → 【答案】(1)东;西北 (2)东;东北;东南 【分析】(1)根据图中的方位标志,方位顺序为上北下南左西右东,赵一博家在王梓飞家的 右方即东面;李聪家在谢楠家左上方即西北面。 (2)王梓飞家在陈老师家左下角即东南面,赵一博家在王梓飞家的右方即东面,李聪家在赵 一博家的右上角即东北面,谢楠家在李聪家的右下角即东南面,据此写出家访路线即可。 【详解】(1)赵一博家在王梓飞家东面,李聪家在谢楠家西北面。 (2) 。 12.帮小动物找家。根据下面的叙述,在□里填上小动物的名称。小白兔住在森林俱乐部的东方。小花猫住在小白兔的北方。小猴住在森林俱乐部的东南方向。 老虎住在森林俱乐部的西北方向。狮子住在森林俱乐部的西南方向。长颈鹿住在老虎的南方。 【答案】见详解 【分析】根据题意可知,森林俱乐部的上面是北,下面是南,左边是西,右边是东;又小白 兔住在森林俱乐部的东方,小花猫住在小白兔的北方,小猴住在森林俱乐部的东南方向,老 虎住在森林俱乐部的西北方向,狮子住在森林俱乐部的西南方向,长颈鹿住在老虎的南方; 依此作图解答即可。 【详解】根据分析填图如下: 13.根据下边的“动物园导游图”回答问题。 (1)熊猫馆在海洋馆的( )方向。 (2)猴山在狮虎山的( )方向。【答案】(1)正南 (2)西南 【分析】先找到中心参照点,并按上北、下南、左西、右东标明,东与北之间为东北,东与 南之间为东南,西与北之间为西北,西与南之间为西南,依此逐项进行解答即可; (1)以海洋馆为中心参照点; (2)以狮虎山为中心参照点。 【详解】(1)熊猫馆在海洋馆的正南方向。 (2)猴山在狮虎山的西南方向。 14.下图是游乐场的导游图。摩天轮在花坛的南面,花坛的东南方向是过山车,激流勇进在 游乐场的西北角,碰碰车的南面是旋转木马,滑滑梯的北面是秋千。 (1)根据描述将游乐场导游图补充完整。 (2)下面是小敏从大门到碰碰车的行走路线: 大门( )面 花坛 西南方向 ( )( ) 面 碰碰车 → → → 【答案】(1)图见详解过程 (2)南;旋转木马;北 【分析】(1)(2)先找到中心参照点,并按上北、下南、左西、右东标明,东与北之间为 东北,东与南之间为东南,西与北之间为西北,西与南之间为西南,依此即可确定上图中的 建筑物的位置以及行走路线。 【详解】(1)游乐场导游图如图所示:(2)下面是小敏从大门到碰碰车的行走路线: 大门 花坛 (旋转木马) 碰碰车 15.王安石曾在《梅花》一诗中写道“遥知不是雪,为有暗香来”。刮北风时,梅花的香味 会往( )面飘,刮( )风时,梅花的香味会往东南方向飘。 【答案】 南 西北 【分析】根据方位的相对关系,北对南,刮北风时香味会往南面飘;东南对西北,刮西北风 时香味会往东南方向飘。 【详解】刮北风时,梅花的香味会往南面飘,刮西北风时,梅花的香味会往东南方向飘。 16.大雁每年都从( )飞往南方过冬。 【答案】北方 【分析】根据生活常识和对方向的认识可知,冬天南方相较于北方更温暖,且南方的对方位 为北方,据此解答即可。 【详解】由分析可知,大雁每年都从北方飞往南方过冬。 17.学校在东东家的正北面,那么东东家就在学校的正( )面,早晨东东面向太阳时, 他的左面是( )方。 【答案】 南 北 【分析】根据对方向的认识来答题。首先明确,相反的方向,南和北,东和西,是相反的方 向。可以判断,学校在东东家的正北面,那么东东家就在学校的正南面。太阳东升西落这是 自然规律,早上起来,面向太阳,就是面向东,左面是北,右面是南,前面是东,后面是西。以此答题即可。 【详解】根据分析可知: 学校在东东家的正北面,那么东东家就在学校的正南面,早晨东东面向太阳时,他的左面是 北方。 18.根据示意图填空。 (1)B在十字路口的( )方向,D在十字路口的( )方向; (2)B在A的( )面,B在D的( )面; (3)( )在A的东南面,( )在C的东北面。 【答案】(1) 东北 东南 (2) 东 北 (3) D B 【分析】(1)首先明确方向标,图中已经给出了“北”的方向,即向上为北。十字路口是中 间的交叉点。B相对于十字路口,在它的右上方,根据方向规则“上北下南、左西右东”, 右上方是东北方向,所以B在十字路口的东北方向。 D相对于十字路口,在它的右下方,右下方是东南方向,所以D在十字路口的东南方向。 (2)观察A和B的位置关系,B在A的右边,根据方向规则,右边是东,所以B在A的东面。 再看B和D的位置关系,B在D的上方,上方是北,所以B在D的北面。 (3)观察A的东南方向(即右下方),可以看到D在A的右下方,所以D在A的东南面。观 察C的东北方向(即右上方),可以看到B在C的右上方,所以B在C的东北面。 【详解】(1)B在十字路口的东北方向,D在十字路口的东南方向; (2)B在A的东面,B在D的北面; (3)D在A的东南面,B在C的东北面。 19.有五名同学,放学时从学校回家。小明先向北走,再向西走回到了家;小亮先向东走,再向东南方向走回到了家;小敏先向南 走,再向西南方向走回到了家;小芳先向东走,再向东北方向走回到了家;小涛先向北走, 再向东走回到了家。 【答案】见详解 【分析】根据上北下南左西右东,东南方向在东与南之间,即学校的右下家是东南方向,这 个位置是小亮家。西南方向在西与南之间,即图中的左下角位置,这里是小敏的家。东北方 向在东与北之间,即在学校的右上角位置,这里是小芳家。小涛先向北走,再向东走回到了 家,即小涛家在小明家右边的位置,即图中最上边的右面是小涛家,据此填空。 【详解】 三、判断题 20.西南方和东南方是相反的方向。( ) 【答案】× 【分析】东和西相对,南和北相对,东南和西北相对,东北和西南相对,据此解答。【详解】与西南方相反的方向是东北方。原题说法错误。 故答案为:× 21.如果旗杆的影子在西南方向,则阳光是从东北方向射来的。( ) 【答案】√ 【分析】影子的方向与光线射来的方向相反;西南方向的相反方向是东北方向,所以当旗杆 的影子在西南方向,则阳光是从东北方向射来的。据此判断。 【详解】根据分析可知: 如果旗杆的影子在西南方向,则阳光是从东北方向射来的。原题说法正确。 故答案为:√ 22.晚上,乐乐面向北斗星站着,她的左面是西面。( ) 【答案】√ 【分析】北斗星在北面,面朝北斗星,即面朝北站立,后面是南,左边是西,右边是东。 【详解】晚上,乐乐面向北斗星站着,她的左面是西面,这句话是对的。 故答案为:√ 23.早晨,当你背对太阳时,你的后面是西。( ) 【答案】× 【分析】根据方向的相对性,东对西,南对北,东南对西北,西北对东南,早晨太阳从东方 升起,傍晚从西方落下,早晨,背对太阳时就是面对西方,后面就是东方,据此解答即可。 【详解】由分析可得,早晨,当你背对太阳时,你的后面是东。原题说法错误。 故答案为:× 24.成语“四面八方”中的“四面”是指东面、南面、西面、北面。( ) 【答案】√ 【分析】如下图,四面指四个基本的方位,即东、南、西、北,相邻两个方向之间方向,即东南、西南、西北、东北,再加上这四个方位就是八方。 据此判断。 【详解】由分析可得:成语“四面八方”中的“四面”是指东面、南面、西面、北面。原题 说法正确。 故答案为:√ 四、解答题 25.周末,妈妈和小雅到超市购物,下面是超市的平面示意图。 (1)她们先来到了特价区。如果她们想买水果,那么她们要往( )面走;如果她们 往超市的西南角走,那么她们是准备买( )。 (2)“蔬菜类”在超市的西北角,“日用品”在特价区的东面,“冷冻食品”在特价区的西 面,“奶制品”在特价区的东北方向。请在图中的相应方框里分别填出“蔬菜类”“日用 品”“冷冻食品”和“奶制品”。 【答案】(1)北;副食品 (2)见详解 【分析】依据图上标注的各种信息,以及地图上的方向辨别方法“上北下南,左西右东”, 即可解答。 【详解】(1)如果她们想买水果,那么她们要往北面走;如果她们往超市的西南角走,那么 她们是准备买副食品。 (2)“蔬菜类”在超市的西北角,即蔬菜类在特价区的左上角;“日用品”在特价区的东面, 即日用品在特价区的右边,“冷冻食品”在特价区的西面,即冷冻食品在特价区的左边,“奶制品”在特价区的东北方向。即奶制品在特价区的右上角;如图所示: 26.想一想,我会完成下面各题。 (1)根据上面的描述,用序号在方框中标出它们的位置。 (2)小明从大门进去,想到虎山去玩,那么他可以先向( )方向走,再朝( )方向走。 【答案】(1)见详解 (2)北;西北 【分析】平面上方向为上北下南、左西右东,左上角为西北方向,右上角为东北方向,右下 角为东南方向,左下角为西南方向; (1)小树林的右上角为①鸟的天堂,小树林的右面为②熊猫馆,小树林的左下角为③海底世 界,小树林的左上角为④虎山; (2)小明从大门进去,想到虎山去玩,那么他需要先往上走到小树林,再往左上角走到虎山; 据此解答。 【详解】根据分析: (1)如图:(2)小明从大门进去,想到虎山去玩,那么他可以先向北方向走,再朝西北方向走。 27.看图回答问题。 (1)银行在小新家的( )面。邮局在超市的( )方向。 (2)医院的西面有( )和( )。 (3)小新从家到书店应怎样走?(写出一种即可) 【答案】(1)南;东北 (2)书店;超市 (3)小新从家向南走到银行,再向西走到学校,再向南走到书店 【分析】依据地图上的方向辨别方法,即“上北下南,左西右东”,以及图上标注的方向和 距离等信息进行解答。 【详解】(1)以小新家为观测点,银行在小新家的右边,即东面;以超市为观测点,邮局在 超市的右边和上边的中间,即东北方向。 (2)以医院为观测点,医院的西面也就是左边,有书店和超市。 (3)小新从家向南走到银行,再向西走到学校,再向南走到书店(答案不唯一) 28.(1)光谷政务服务中心的西面是( ),大悦城在湖北省科学技术馆的( )方向。(2)红红现居住在绿地光谷中心城,她现在要去湖北省科学技术馆,请你在下面线路图的方 框里标明位置,在括号里填写方向。 【答案】(1)西苑公园;西南 (2)见详解 【分析】依据地图上的方向辨别方法,即“上北下南,左西右东”,北方和西方之间是西北、 北方和东方之间是东北、南方和西方之间只西南、南方和东方之间是东南。以及图上标注的 方向和距离等信息进行解答。 【详解】(1)以光谷政务服务中心为观测点,西面也就是左边有西苑公园;以湖北省科学技 术馆为观测点,大悦城在湖北省科学技术馆的左边和下边的中间,所以大悦城在湖北省科学 技术馆的西南方向。 (2)以绿地光谷中心城为观测点,北边即上边有2个地点,分别是大悦城和光谷政务服务中 心。如果从绿地光谷中心城向北出发到大悦城,那么从大悦城向东北方向就到达湖北省科学 技术馆;如果从绿地光谷中心城向北出发到光谷政务服务中心,那么从光谷政务服务中心向 东面就到达湖北省科学技术馆。(答案不唯一) 29.根据小华的描述,把这些游乐项目用序号标在适当的位置上。 小华说:“走进游乐园大门,正北面有花坛和旋转木马。花坛的东侧是碰碰车,西侧是过山 车。卡丁车和高空观览车的场地分别在游乐园的东北角和西北角……”①过山车②旋转木马③卡丁车④碰碰车⑤高空观览车 【答案】见详解 【分析】平面上方向为上北下南、左西右东,左上角为西北方向,右上角为东北方向,右下 角为东南方向,左下角为西南方向;据此解答。 【详解】花坛的上面是旋转木马,花坛的右面是碰碰车,花坛的左面是过山车,花坛的右上 角是卡丁车,花坛的左上角是高空观览车。如图: 30.(1)公园在地铁站的 面,地铁站在新华书店的 方向,新华书店在学校 的 面,学校在公园的 方向。 (2)王老师家在公园的西南方向,体育馆在公园的西北方向。请在图上写出王老师家和体育 馆的位置。 【答案】(1)南;西北;北;东南 (2)见详解【分析】根据地图上“上北下南,左西右东”的规则,先找准观测点,再根据建筑在观测点 的相对方向确定其位置。 (1)先以地铁站为观测点,公园在地铁站的下面,即南面;再以新华书店为观测点,地铁站 在新华书店的左上角,即西北方向;再以学校为观测点,新华书店在学校的上面,即北面; 最后以公园为观测点,学校在公园的右下角,即东南方向。据此解答。 (2)以公园为观测点,王老师家在公园的西南方向,即左下角;体育馆在公园的西北方向, 即左上角;据此写出王老师家和体育馆的位置。 【详解】(1)公园在地铁站的南面,地铁站在新华书店的西北方向,新华书店在学校的北面, 学校在公园的东南方向。 (2)根据分析填图如下: