数字档案管理系统详细设计方案(Word原件)
1. 引言
1.1. 背景
1.1.1. 政策背景
1.1.2. 业务目标
1.1.3. 项目实施建议
1.2. 业务术语定义
1.3. 参考文献
2. 系统功能性需求
2.1. 档案门类管理
2.1.1. 电子档案门类的扩展管理
2.1.2. 实体档案门类的扩展管理
2.1.3. 分类方案的扩展管理
2.1.4. 元数据方案的扩展管理
2.2. 采集整编
2.2.1. 数据采集
2.2.2. 整理编目
2.3. 档案管理
2.3.1. 归档移交与接收
2.3.2. 档案整理
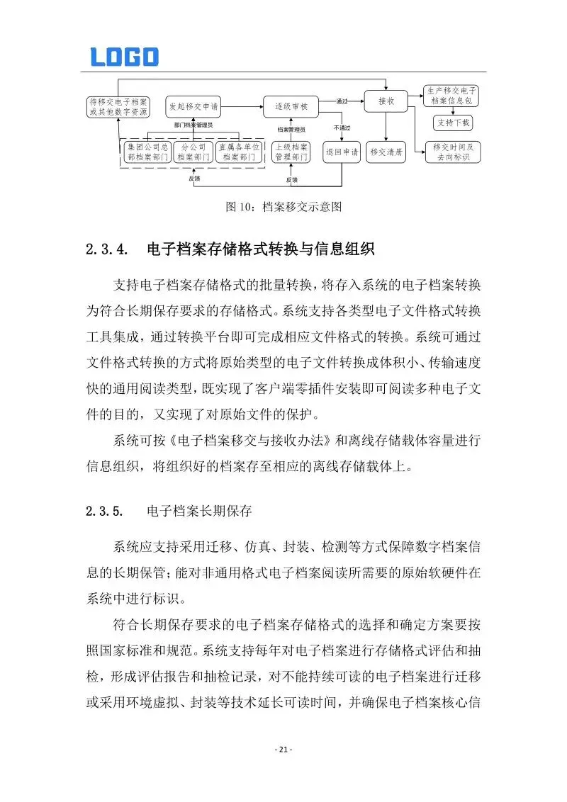
2.3.3. 档案移交
2.3.4. 电子档案存储格式转换与信息组织
2.3.5. 电子档案长期保存
2.3.6. 备份管理
2.3.7. 定期鉴定
2.3.8. 销毁管理
2.3.9. 档案回收
2.4. 档案利用
2.4.1. 档案检索
2.4.2. 档案浏览
2.4.3. 档案借阅
2.4.4. 利用效果反馈
2.4.5. 档案编研
2.4.6. 开放利用设置
2.4.7. 复制管理
2.4.8. 档案统计
2.5. 业务管理
2.5.1. 档案分类管理
2.5.2. 元数据管理
2.5.3. 模板管理
2.5.4. 各类型库管理
2.5.5. 业务监督管理
2.5.6. 项目档案进度管理
2.5.7. 文件存储管理
2.5.8. 库房管理
2.6. 系统管理
2.6.1. 日志管理
2.6.2. 流程管理
2.6.3. 基础数据维护
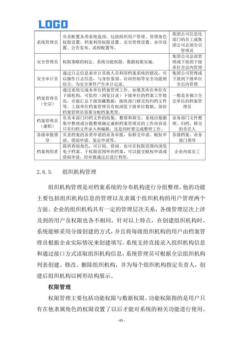
2.6.4. 用户管理
2.6.5. 组织机构管理
2.6.6. 多全宗管理
2.6.7. 系统接口管理
2.6.8. 介质管理
2.6.9. 水印管理
2.7. 个性化服务
2.7.1. 访问历史
2.7.2. 我的收藏
2.7.3. 我的订阅
2.7.4. 我的首页
2.7.5. 暂存架
2.7.6. 待办提醒
2.7.7. 已办事宜
2.7.8. 消息通知
2.7.9. 风格定制
2.7.10. 布局设置
2.7.11. 个人名片
2.7.12. 推荐看看
2.7.13. 在线帮助
2.7.14. 工具下载
2.8. 数字档案馆应用平台模块
2.8.1. 共享利用平台
2.8.2. 专题档案室
2.8.3.多媒体档案室
2.8.4. 档案信息发布平台
3. 安全保密体系建设

























































夜雨聆风