财务总监刘大枪的日常:工具集合


1.XX集团有限公司会计核算手册


2.XX服务公司会计核算手册

3.关于核算常见问题规范的通知

4.XX集团财务核算规则

5.XX公司会计档案保管清册

6.XXXX年中结账注意事项梳理

7.《记账凭证摘要编写和附件管理规范》

8.会计科目解析模板

9.XX利润预测模版

10.虚拟核算规则说明

11.虚拟核算报表


12.阿米巴经营会计报表

二、税务管理

1.集团企业涉税操作指引


2.公司税务管理流程手册


3.纳税申报指导手册

4.XX公司税务自查梳理表

5.企业税务自查报告模板

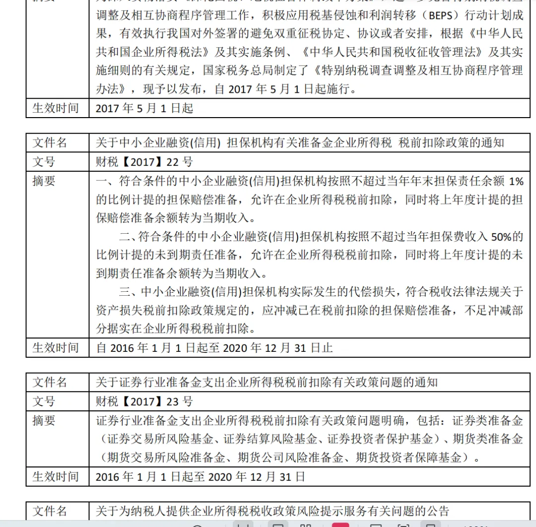
6.税收政策汇编

7.税收优惠享受操作指引

三、预算管理

1.20xx年度预算细分模板

2.全面预算报表

3.计划预算套表

4.预算简易模板

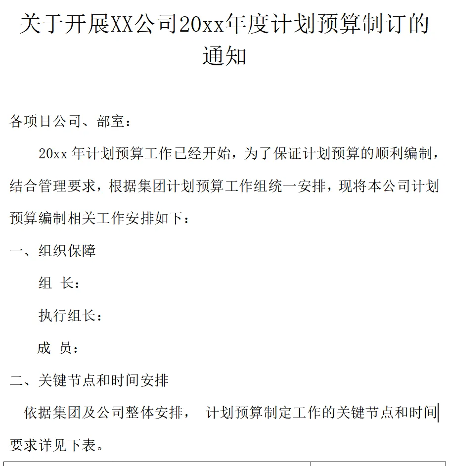
5.预算通知

四、财务汇报

1.财务汇报力:从数据到决策的价值传递

2.从数据图表到案例集

五、审核要点

1.费用报销审核要点

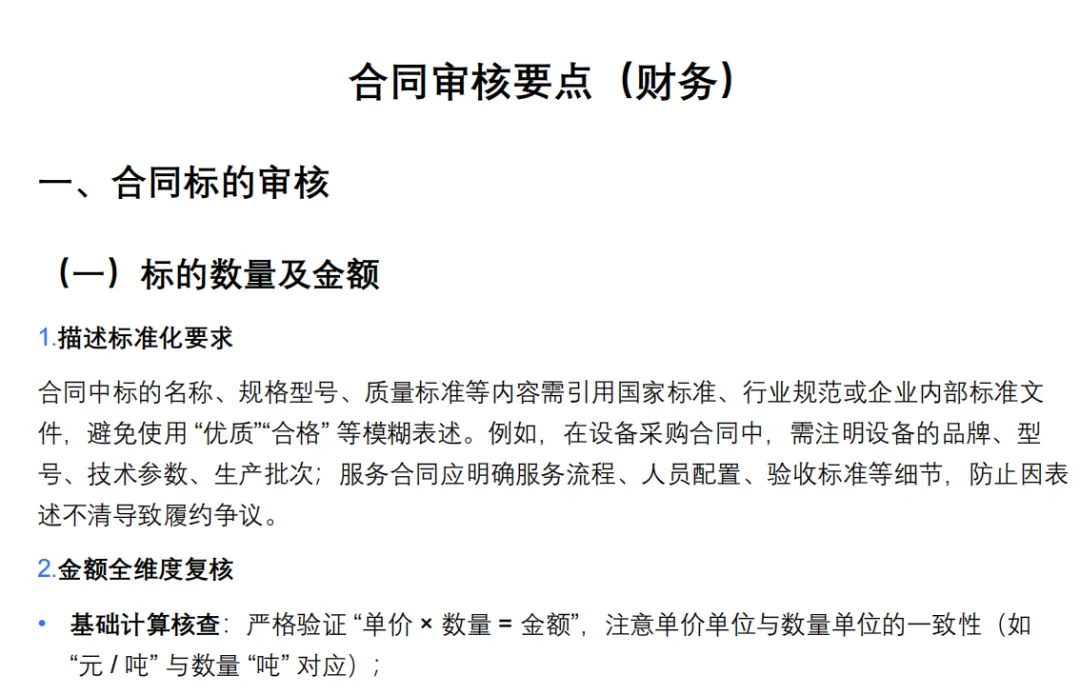
2.合同审核要点

六、财务分析

1.财务分析报告

2.全面财务分析报告

3.成本分析报告


4.成本费用精细化分析

5.经营效率分析

6.现金流需求分析

7.盈利能力分析

8.财务预算执行分析


7.价值链

1.成本管理

2.成本管理应知应会

3.降本增效实操

4.经营决策

5.安全存货模板

6.成本核算系统

7.成本核算具体案例分析

8.按生产订单成本核算sap

八、财务述职






九、岗位清单

十、资产管理

1.关于开展202x年终资产盘点工作的通知

2.附件一:盘点对接人清单及盘点时间安排

3.附件二:XX单位资产盘点数据汇总表(模板)

4.年终盘点报告

十一、财务管理制度

十二、投资管理

1.有限公司章程

2.合作协议

3.连锁加盟项目数据测算表

4.数据测算表

5.制造业项目投资测算模型

十三、合规管理



夜雨聆风