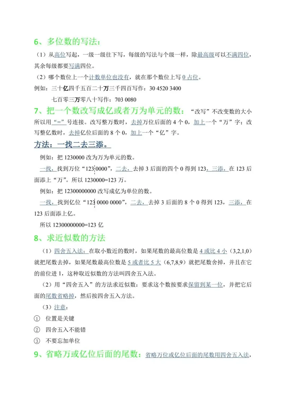
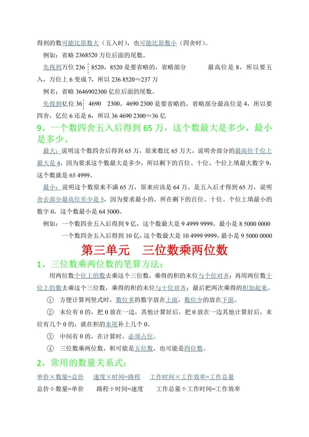
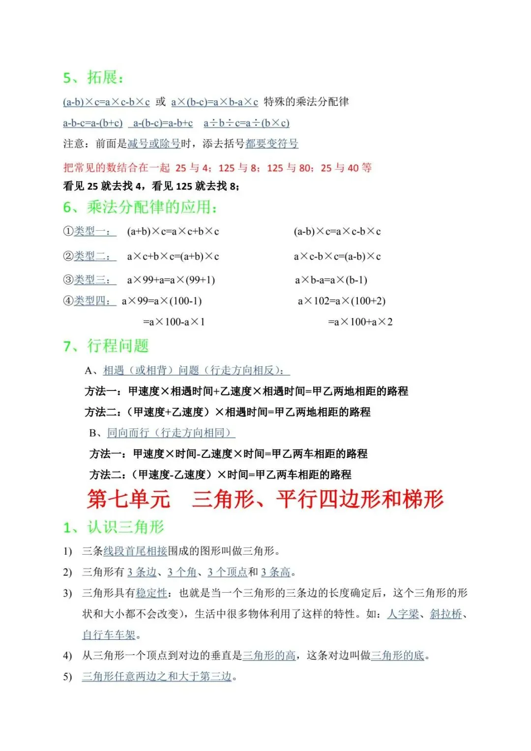
四年级(下)苏教版数学知识点(电子版可打印)
点击名片 · 一键关注
今日分享
今天给大家分享的是:四年级(下)苏教版数学知识点,共9页,电子版可下载打印。文章末尾可直接领取全套电子版,无套路,欢迎收藏和下载。如果觉得这份资料不错,建议分享到班级群/年级群,让其他家长打印出来,帮助孩子学习;如果觉得合适,请支持正版!

内容太多,仅展示部分内容
点击图片, 查看大图

领取完整电子版请拉到文末









在线打印

✅本公众号粉丝福利来啦
✅新用户1分钱可打印60页
✅黑白彩色都是5分/页
✅ 满1.9元包邮
✅ 20点前下单,当天火速发货!
👇 扫下图二维码,即可下单打印哦!

篇幅所限,仅展示部分内容
更多内容请自行下载查看

夸克网盘,扫码领资料

加好友,领更多资料
三年级(下)语文 通知专项练习
链接:
https://pan.quark.cn/s/f72d75f0f7cc
二年级(下)语文 1-8单元课文主题归纳
链接:
https://pan.quark.cn/s/d238ab111a3e
一年级(下)数学认识人民币专项精讲+练习27页
链接:
https://pan.quark.cn/s/24d1d097ee0b
四年级(下)苏教版数学知识点(打印纯享版)
链接:
https://pan.quark.cn/s/66b3a22865da
五年级(下)语文阅读专项练习(含答案)
链接:
https://pan.quark.cn/s/3019cfa50687
六年级(下)语文 阅读理解答题模板
链接:
https://pan.quark.cn/s/2d7ce471901c
(公众号上不能直接点击跳转,可复制后微信发送给自己)
点⬆⬆链接→左下角保存到网盘→新手机号注册夸克网盘→下载夸克APP(手机端),新用户获得1024G空间❗❗(顺序不要乱,乱了只送10g内存哦)

免责提醒
本公众号资料为网络搜集,仅分享学习,禁止商用盈利,版权归原作者所有,有侵权问题随时联系处理。
夜雨聆风