程序文件(可领取word文档版)
前 言
程序文件是本公司实施质量管理的基础, 是规定本公司质量活动方法和要求的文件,也是质量手册的支持性文件。依据《检验检测机构资质认定评审准则》 (国市监[2023]第21 号令) 、CNAS-CL01 :20 18《 检测和校准本 公 司 能力认可准则 》 ( idt. ISO/IEC 17025 :2017) 以及相关法律、法规的要求,结合本公司工作实际, 制订第 1 版《程序文件》汇编。
第 1 版《程序文件》, 内容覆盖了管理体系的适用要素、有关质量活动以及对质量活动的控制要求。编写时遵循系统性、协调性、逻辑性、可操作性的原则, 以求更有效地指导本公司的各项检测工作,提高质量管理工作的实效。
序号 编 号 版次号 文 件 名 称
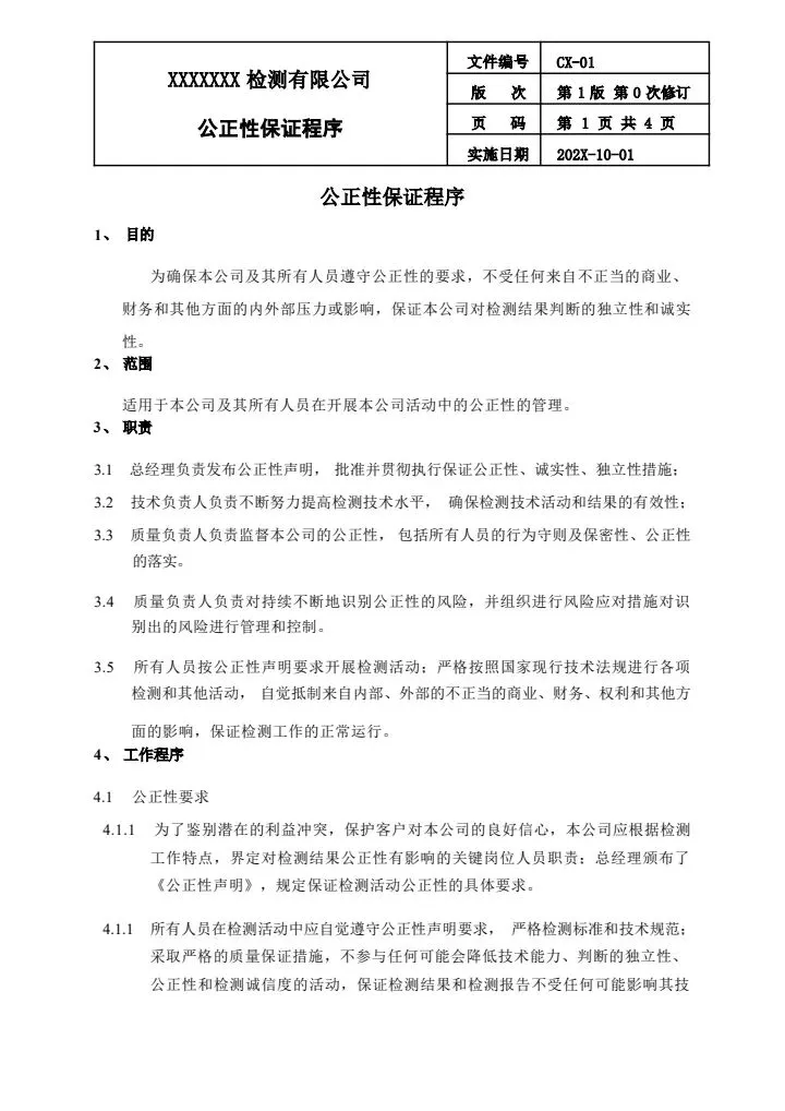
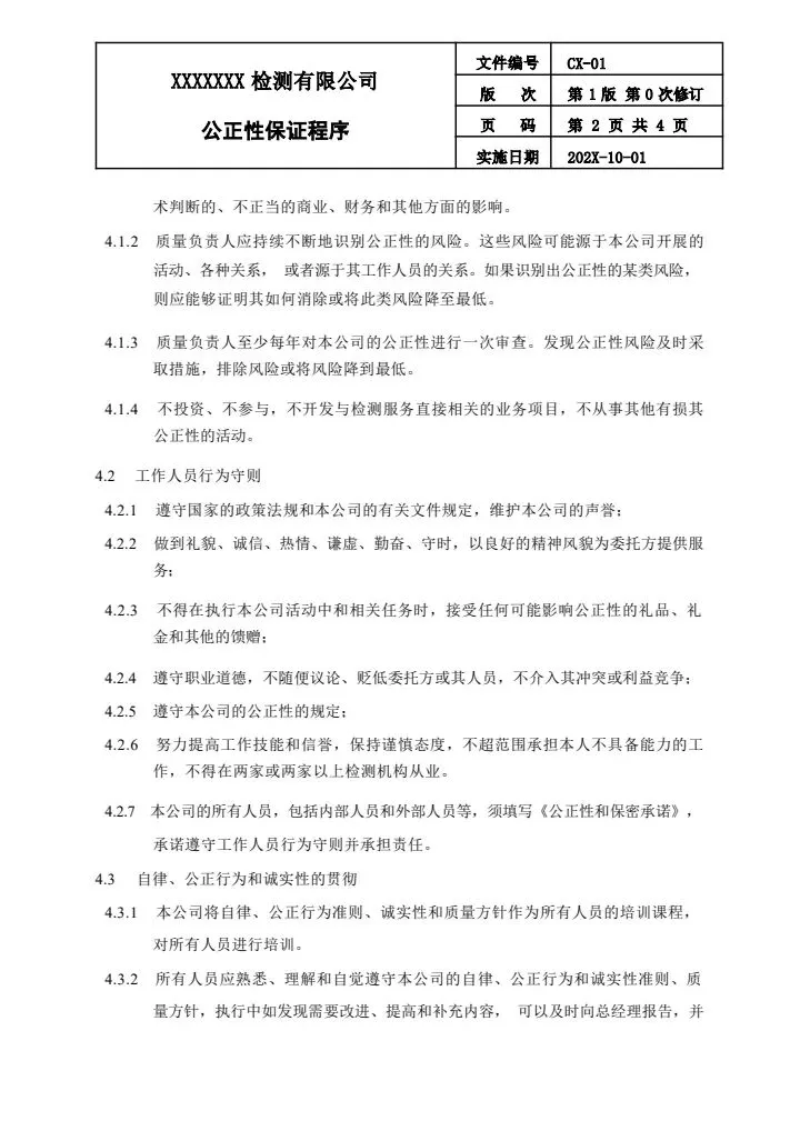
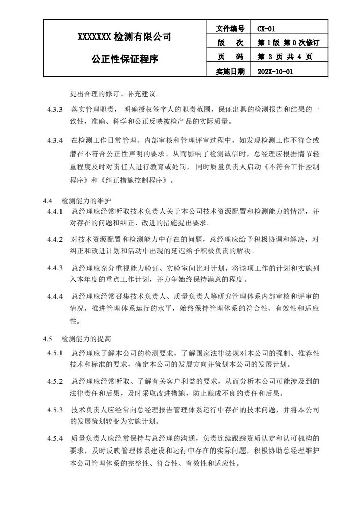
1 CX-01 第 1 版 第 0 次修订 公正性保证程序
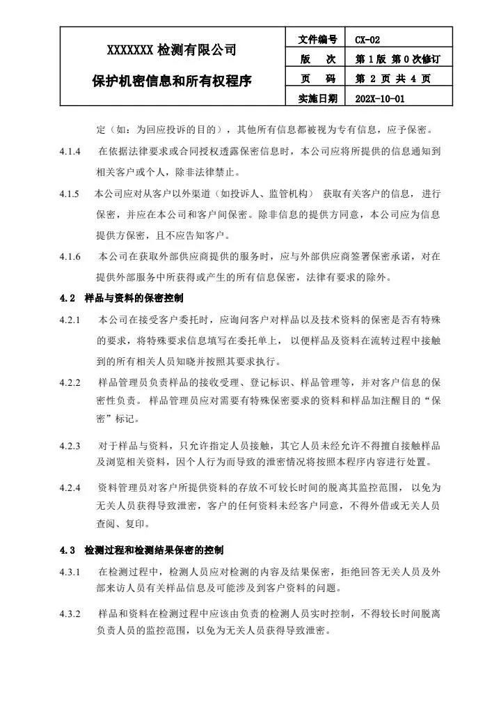
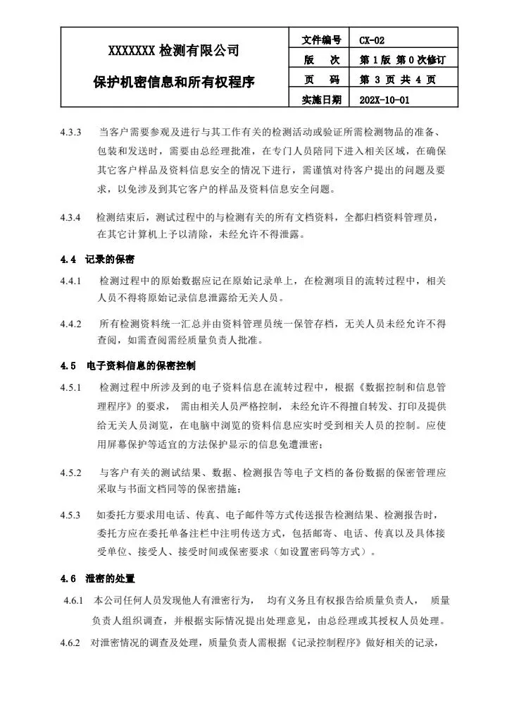
2 CX-02 第 1 版 第 0 次修订 保护机密信息和所有权程序
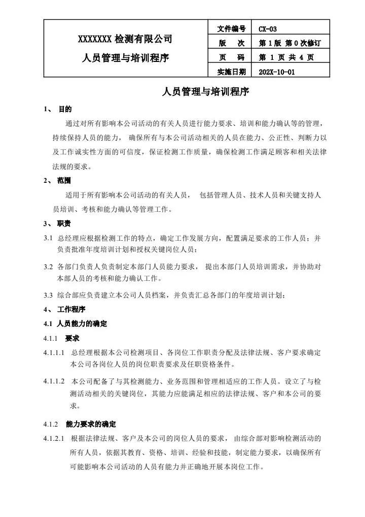
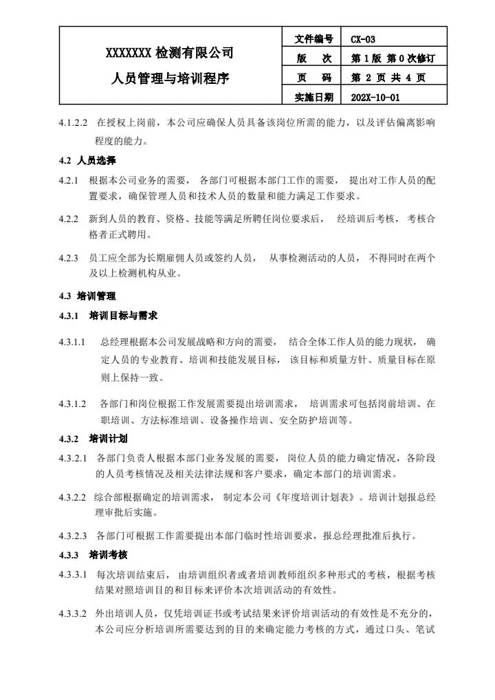
3 CX-03 第 1 版 第 0 次修订 人员管理和培训程序
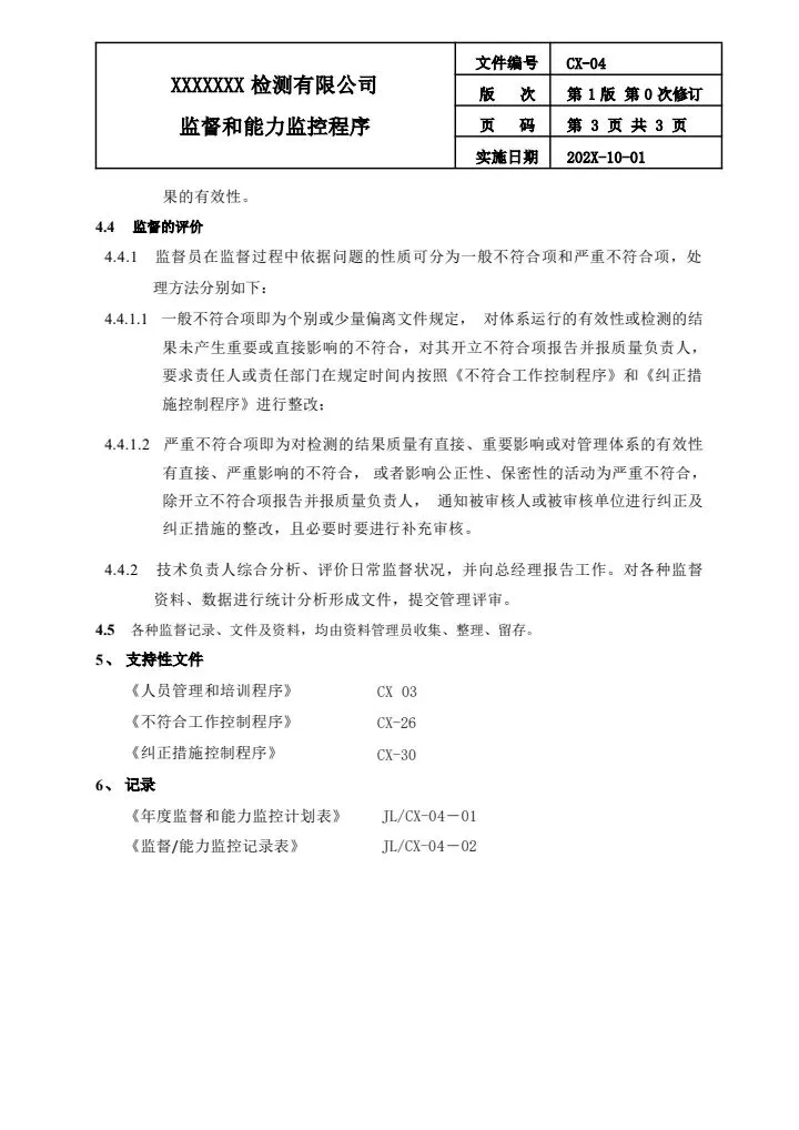
4 CX-04 第 1 版 第 0 次修订 监督和能力监控程序
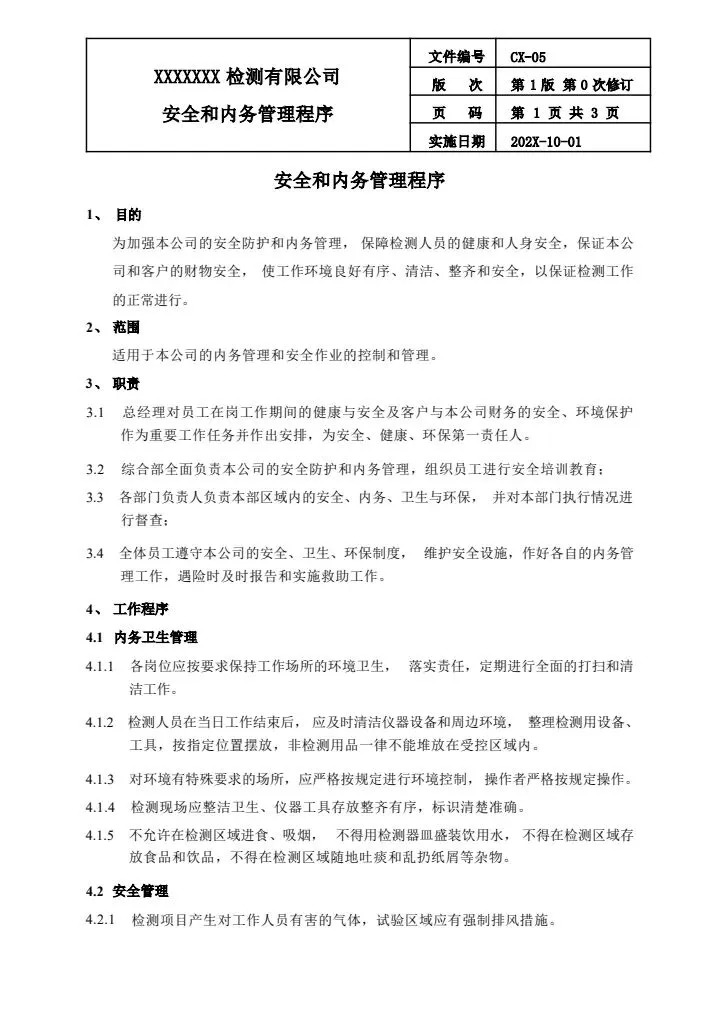
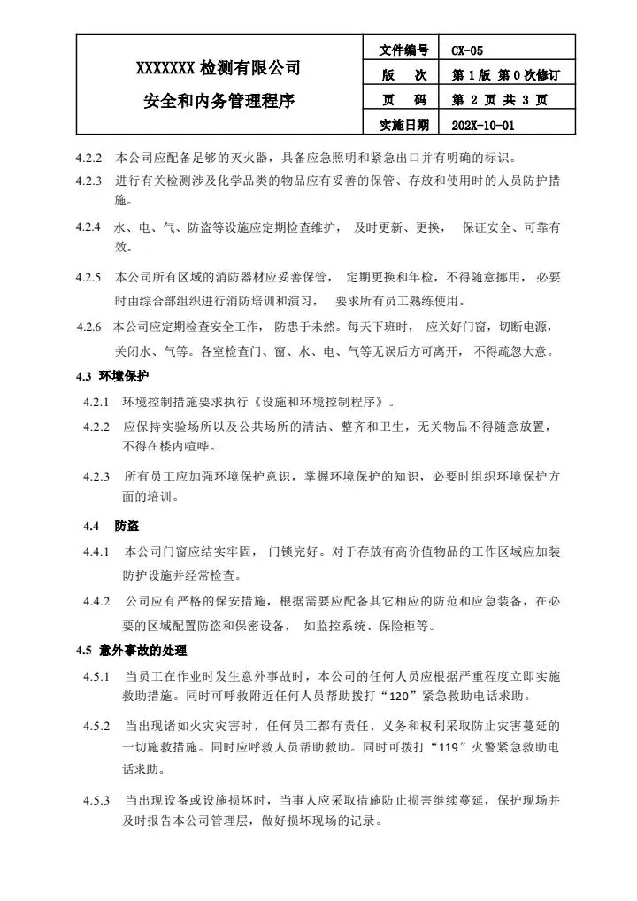
5 CX-05 第 1 版 第 0 次修订 安全和内务管理程序
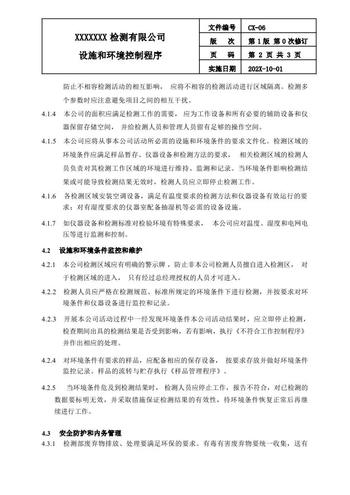
6 CX-06 第 1 版 第 0 次修订 设施和环境控制程序
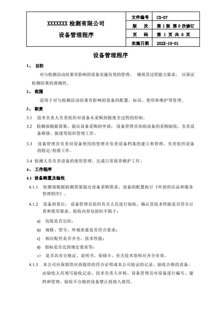
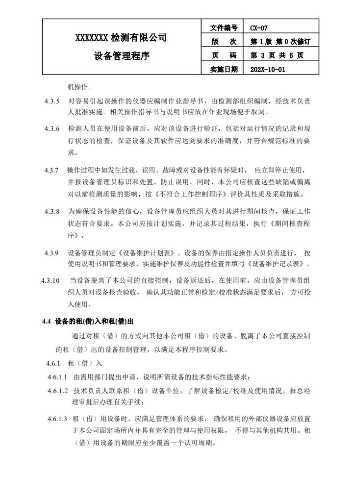
7 CX-07 第 1 版 第 0 次修订 设备管理程序
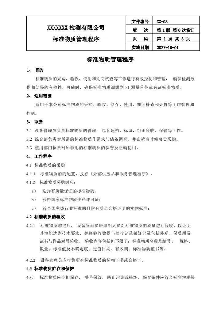
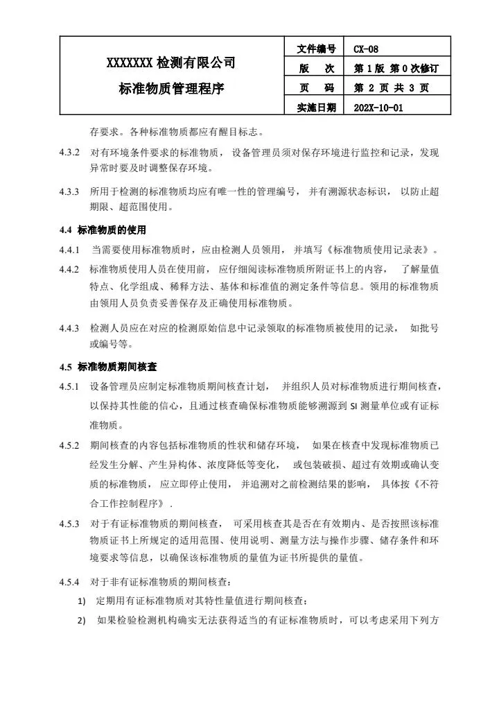
8 CX-08 第 1 版 第 0 次修订 标准物质管理程序
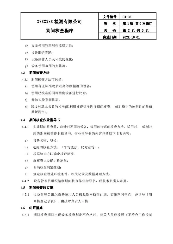
9 CX-09 第 1 版 第 0 次修订 期间核查程序
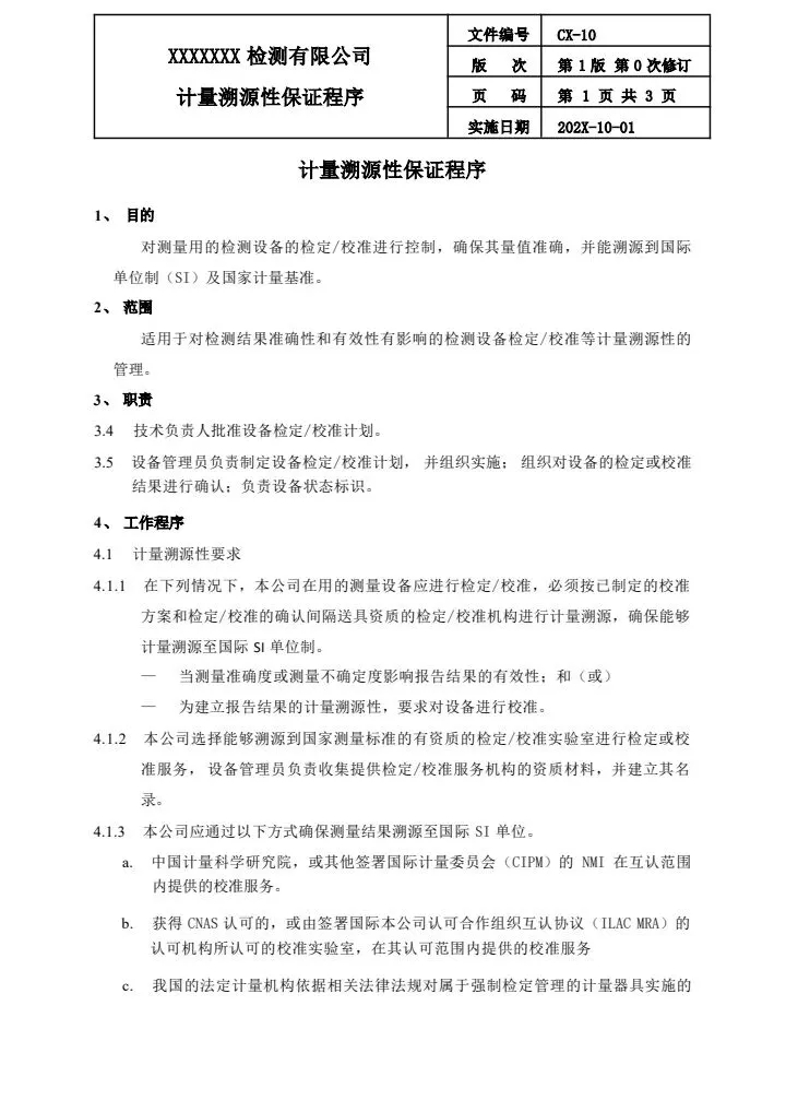
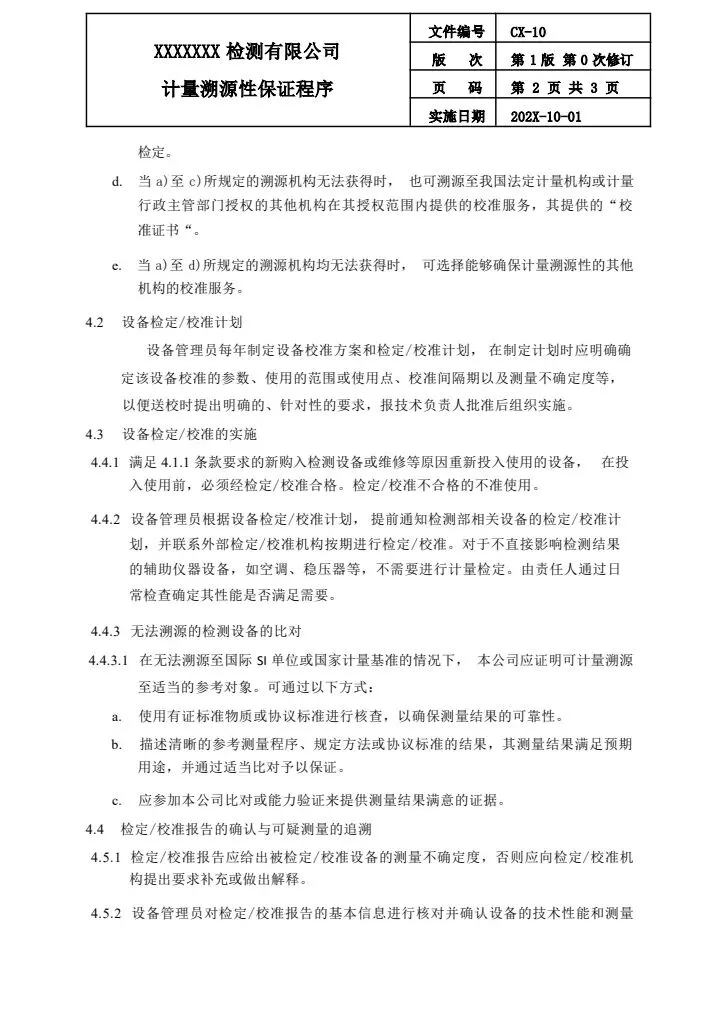
10 CX-10 第 1 版 第 0 次修订 计量溯源性保证程序
11 CX-11 第 1 版 第 0 次修订 外部供应品和服务管理程序
12 CX-12 第 1 版 第 0 次修订 分包管理程序
13 CX-13 第 1 版 第 0 次修订 要求、标书和合同评审程序
14 CX-14 第 1 版 第 0 次修订 服务客户程序
15 CX-15 第 1 版 第 0 次修订 检测方法控制程序
16 CX-16 第 1 版 第 0 次修订 偏离工作控制程序
17 CX-17 第 1 版 第 0 次修订 抽样控制程序
18 CX-18 第 1 版 第 0 次修订 样品管理程序
19 CX-19 第 1 版 第 0 次修订 记录管理程序
20 CX-20 第 1 版 第 0 次修订 测量不确定度评定程序
21 CX-21 第 1 版 第 0 次修订 结果有效性保证程序
22 CX-22 第 1 版 第 0 次修订 能力验证程序
23 CX-23 第 1 版 第 0 次修订 结果报告管理程序
24 CX-24 第 1 版 第 0 次修订 认可标识和印章管理程序
25 CX-25 第 1 版 第 0 次修订 投诉处理程序
26 CX-26 第 1 版 第 0 次修订 不符合工作控制程序
27 CX-27 第 1 版 第 0 次修订 数据控制和信息管理程序
28 CX-28 第 1 版 第 0 次修订 文件控制程序
29 CX-29 第 1 版 第 0 次修订 风险和机遇管理程序
30 CX-30 第 1 版 第 0 次修订 纠正措施控制程序
31 CX-31 第 1 版 第 0 次修订 内部审核程序
32 CX-32 第 1 版 第 0 次修订 管理评审程序








































点击下面公众号名片
点私信回复:【领取】,获取电子版
请你把文章链接转发到相关的群或者朋友圈
谢谢支持
夜雨聆风