不会设计的职场人,如何用AI工具10分钟做出老板满意的PPT?

这篇文章将手把手教你从”PPT困难户”变身”效率达人”。全文9000+字,建议收藏后慢慢实践。
✦ ✦ ✦
引言:为什么你的PPT总是”差点意思”?
职场上有两种人:一种开会前半小时就能拿出一份专业PPT,另一种熬到凌晨三点,做出来的东西还是被领导打回重做。
你不是不努力。
你缺的只是正确的方法和趁手的工具。
据智联招聘2025年调研数据显示,超过67%的职场人每周需要制作至少2份PPT,而平均单份PPT的制作时间高达4.2小时。更扎心的是,超过80%的受访者表示”做PPT浪费了大量本可以用于核心工作的时间”。
这组数据背后藏着一个真相:PPT制作本身并不应该占用你那么多时间。
当AI工具能够帮你完成排版、设计、甚至内容生成时,你却还在一个个调字体、一页页找模板,这不是效率低下是什么?
今天这篇文章,就是写给那些既不是设计师,又没有时间学设计,却被PPT反复折磨的职场人。
我将从工具选择、场景实战、避坑指南三个维度,手把手教你用AI工具在10-30分钟内完成一份专业级PPT。无论你是要述职汇报、项目提案还是客户路演,看完这篇都能找到对应的解决方案。
📋 本文目录:
1. 【认知篇】AI做PPT的底层逻辑与工具选择
2. 【工具篇】5大主流AI PPT工具深度横评
3. 【场景篇】5个高频职场场景的实操演示
4. 【进阶篇】让AI PPT从”能用”到”好用”的细节优化
5. 【避坑篇】90%的人都在犯的PPT制作错误
✦ ✦ ✦
一、认知篇:AI做PPT的底层逻辑
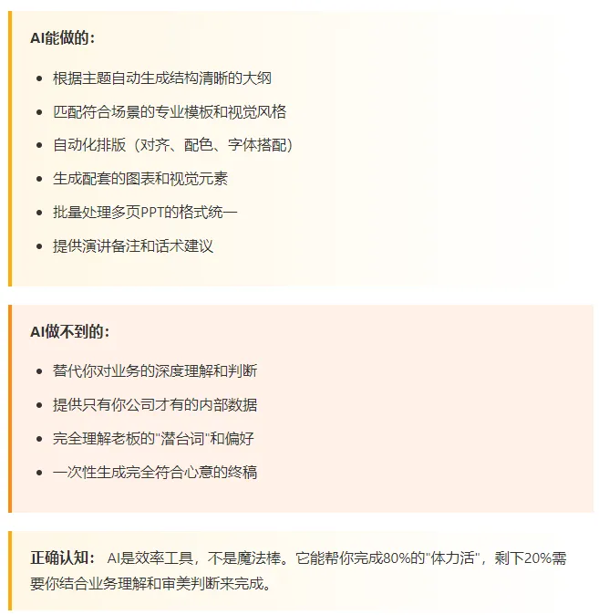
1.1 AI PPT工具到底能帮你做什么?
在开始之前,我们需要先搞清楚一件事:AI PPT工具的核心价值是什么?
很多人以为AI做PPT就是”输入一个标题,啪一下出来一份完美PPT”。如果你是带着这种期待去用工具,大概率会失望。
AI PPT工具的真实能力边界是这样的:

1.2 为什么你用AI做PPT还是不好用?
很多读者跟我反馈:”我也用过AI做PPT,但是生成的东西乱七八糟,根本没法用。”
经过深度调研,我发现问题主要出在以下几个方面:
问题一:输入指令太模糊
很多人输入的提示词是这样的:
“帮我做一个关于市场分析的PPT”
这种指令太宽泛了。AI不知道你的受众是谁、场合是什么、核心观点是什么,自然生成的内容也是泛泛而谈。
正确姿势:
“帮我做一个面向公司高管的市场分析汇报PPT,核心观点是Q3竞品市场份额下降5%,需要包含:1.市场概况 2.竞品分析 3.我们的应对策略。重点突出我们的优势。”
问题二:没有选对工具
不同AI PPT工具的擅长场景差异巨大。Gamma适合设计感强的对外展示,但中文排版偶有问题;7牛AI PPT在中文本土化和原文保留方面表现优秀,但设计感稍弱;Canva模板丰富,但AI功能需要付费……
选错工具,就像用螺丝刀拧螺母——不是工具不好,是没用在正确的地方。
问题三:期望一步到位
AI生成的初稿就像毛坯房,不装修直接住肯定不舒服。正确流程是:AI生成初稿→人工微调→最终成品。
很多人跳过”人工微调”这一步,直接拿着AI生成的初稿去汇报,效果自然不理想。
✦ ✦ ✦
二、工具篇:5大主流AI PPT工具深度横评
2.1 横评标准与方法
为了保证评测的客观性,我设定了四个核心维度:
- 功能完整性
:能否覆盖PPT制作全流程 - 中文适配度
:中文排版、内容理解的本土化程度 - 输出质量
:生成内容的专业性和可用性 - 学习成本
:工具上手的难易程度
参与横评的工具:百度文库PPT、Canva AI、7牛AI PPT、ChatPPT、Gamma
2.2 各工具核心能力解析




2.3 横评总结与选型建议
|
|
|
|
|
|
|
|---|---|---|---|---|---|
|
|
|
|
|
|
9.2 |
|
|
|
|
|
|
8.5 |
|
|
|
|
|
|
8.3 |
|
|
|
|
|
|
8.0 |
|
|
|
|
|
|
7.8 |
选型决策树:
- 追求全场景覆盖
:选百度文库PPT - 需要团队协作和品牌管理
:选Canva - 严谨场景需要原文保留
:选7牛AI PPT - 追求效率的日常汇报
:选ChatPPT - 对外展示追求设计感
:选Gamma
✦ ✦ ✦
三、场景篇:5个高频职场场景的实操演示
场景一:季度述职汇报——”总-分-总”结构的AI生成法

实操步骤:
第一步:整理你的核心素材
在打开任何AI工具之前,先用5分钟整理你的工作素材:
-
本季度完成的关键项目(3-5个) -
量化成果数据(销售额、用户增长、效率提升等) -
遇到的主要挑战和解决方案 -
下季度目标和计划
第二步:设计你的核心观点
述职汇报最忌讳的是”流水账”。你需要先提炼出1-2个核心结论。
比如,不应该说:”完成了A项目、B项目、C项目,D指标提升,E指标下降……”
而应该说:”Q3超额完成目标(达成率112%),核心驱动力是A项目的成功落地;Q4聚焦用户留存,预计通过会员体系升级带动复购率提升15%。”
第三步:用AI生成初稿
在百度文库PPT或ChatPPT中输入:
主题:Q3市场部述职汇报 核心结论:Q3目标达成率112%,核心驱动力来自A项目的创新打法 受众:部门总监和总经理 时间:8分钟 结构要求:总-分-总,包含背景、成果数据、关键动作、问题与对策、下季度计划 风格:商务简洁,数据驱动
第四步:人工微调三步法
AI生成的初稿需要你进行三步微调:
- 检查数据准确性
:AI可能会编造一些通用数据,你需要替换成真实数据 - 强化核心结论
:确保每页PPT都在支撑你的1-2个核心观点 - 补充个性化洞察
:加入只有你才有的行业观察和业务判断
|
|
|
|
|---|---|---|
|
|
|
|
|
|
|
|
|
|
|
|
|
|
|
|
场景二:项目方案汇报——SCQA结构的AI应用

SCQA结构是什么?
SCQA是麦肯锡力荐的表达框架:
- S(Situation)背景
:描述当前的客观情况 - C(Complication)冲突
:揭示面临的矛盾或挑战 - Q(Question)问题
:抛出核心疑问 - A(Answer)答案
:给出解决方案
麦肯锡内部研究显示,采用SCQA结构的汇报被采纳率比传统方式高出47%。
实操步骤
第一步:明确你的核心主张
方案汇报的本质是”卖观点”。先想清楚你要卖什么:
-
是要资源? -
还是要决策? -
还是要跨部门配合?
第二步:用SCQA结构组织内容
以一个”申请增加市场预算”的方案为例:
【背景S】 我们的目标是在Q4实现销售额同比增长30% 目前已完成基础设施建设和渠道铺设
【冲突C】 竞品X上月突然降价30%,导致我们的价格敏感客户大量流失 如果不采取行动,预计Q4销售额将下降15%
【问题Q】 如何在不大幅降价的情况下保持竞争力,达成年度目标?
【答案A】 建议投入200万启动会员忠诚度计划 预计可挽回6%的流失客户 投资回报周期4个月
第三步:AI辅助生成PPT
在Gamma或Canva中输入完整的内容结构,选择”商务提案”模板。
第四步:强化视觉说服力
-
冲突页:用红色箭头向下的动态图表代替”市场竞争激烈” -
答案页:解决方案用图标阵列展示,预期收益加粗放大 -
添加一页”风险预案”:主动回应可能的质疑
真实案例:
产品经理王磊曾用三周准备的产品方案被5分钟否决。改用SCQA重构后,同样内容获得一致通过。
关键转变在于将技术细节转化为商业叙事:
-
原来:市场调研方法 → 用户画像分析 → 功能需求列表 → 开发排期计划 -
优化后:用户痛点(背景)→ 流失风险(冲突)→ 如何解决(问题)→ 产品方案(答案)
场景三:客户商务提案——30分钟完成专业路演

实操步骤
第一步:准备”一页纸”素材
在开始做PPT之前,先准备好一份”一页纸”:
-
客户面临的核心挑战(3点) -
我们能提供的核心价值(3点) -
合作案例和数据支撑(2-3个) -
合作方式和预期收益
第二步:选择工具和模板
推荐使用Canva或Gamma,选择”专业提案”或”商业路演”模板。
Canva的模板库有大量针对不同行业的专业模板,包括:
-
咨询提案模板 -
技术方案模板 -
营销方案模板 -
产品发布模板
第三步:AI生成内容框架
主题:面向XX企业的数字化转型方案
背景:XX企业年营收5亿,数字化程度中等,希望3年内实现智能化升级
核心价值主张:我们能帮助客户降低30%的运营成本,提升20%的决策效率
行业:制造业
受众:企业CEO和CTO
风格:专业可信,数据驱动,视觉现代
第四步:个性化定制三要素
- 加入客户元素
:将”XX企业”替换为真实客户名称 - 定制化数据
:用行业对标数据替代通用数据 - 案例匹配
:优先展示与客户同行业的成功案例
|
|
|
|
|---|---|---|
|
|
|
|
|
|
|
|
|
|
|
|
|
|
|
|
| 总计 | 5-8小时 | 1.5-3小时 |
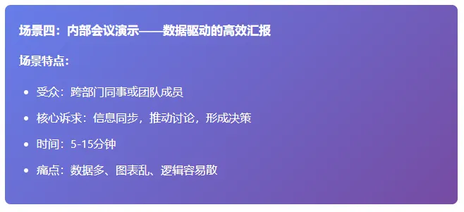
场景四:内部会议演示——数据驱动的高效汇报

实操步骤
第一步:明确会议目标
在动手之前先问自己:
-
这次汇报希望达成什么结果? -
听众最关心什么? -
有哪些需要他们做决定的事项?
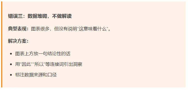
第二步:数据可视化的AI辅助
上传你的数据文件(Excel、CSV等),使用7牛AI PPT或百度文库PPT的”数据转图表”功能:
原始数据:各区域Q3销售额
[区域, 目标, 实际, 完成率]
华东, 2000万, 2100万, 105%
华南, 1500万, 1350万, 90%
华北, 1800万, 1980万, 110%
AI会自动识别数据类型,推荐最合适的图表类型:
-
目标vs实际对比 → 分组柱状图 -
完成率排名 → 条形图 -
趋势变化 → 折线图
第三步:PPT结构设计
推荐”结论先行”结构:
第一页:一句话结论(核心发现)
第二页:数据仪表盘(全景概览)
第三页:重点分析(3个核心发现)
第四页:问题与对策
第五页:下一步行动
第四步:AI生成演讲备注
使用笔灵AI PPT或讯飞智文的”演讲备注生成”功能,可以自动生成与每页PPT配套的演讲话术,帮助你把PPT内容转化为流畅的口头表达。
场景五:培训课件制作——知识传递的高效方法

实操步骤
第一步:知识结构化
在开始做PPT之前,先把培训内容结构化:
主题:销售技巧培训
模块一:开场技巧(破冰、建立信任)
模块二:需求挖掘(提问技巧、倾听技巧)
模块三:产品呈现(FAB法则、场景化表达)
模块四:异议处理(常见异议、应对话术)
模块五:促成成交(信号识别、成交技巧)
第二步:选择适合的模板
培训类PPT需要:
-
清晰的章节导航 -
适当的留白,便于学员做笔记 -
统一的视觉风格,便于理解记忆
推荐使用ChatPPT或博思AI PPT,选择”教育培训”类模板。
第三步:AI辅助生成内容
主题:新员工入职培训
模块:企业文化、岗位职责、工作流程、协作规范、职业发展
时长:2小时
受众:新入职员工
风格:清晰易懂、略带趣味、专业正式
第四步:增强互动性
培训类PPT特别需要增加互动设计:
-
在关键知识点设置”思考题” -
添加案例讨论环节的页面 -
预留”小组讨论”和”实操练习”的时间
✦ ✦ ✦
四、进阶篇:让AI PPT从”能用”到”好用”的细节优化
4.1 提示词工程:让AI更懂你的需求
很多用户抱怨AI生成的内容不准确,根源往往在于提示词质量。
优质提示词的公式:
主题 + 受众 + 场景 + 结构要求 + 风格偏好 + 禁止事项
示例对比:
❌ 差提示词:
“做一个市场分析的PPT”
✅ 优质提示词:
“做一个面向公司高管的市场分析汇报PPT,核心观点是Q3竞品市场份额下降5%、我们的份额上升3%,结构需要包含:市场概况(1页)、竞品分析(2页)、我们的优势(1页)、应对策略(2页)。风格要简洁专业,数据图表为主,避免过多文字。禁止使用夸大的表述。”
4.2 排版设计:这些细节决定专业度
字体选择:
|
|
|
|
|---|---|---|
|
|
|
|
|
|
|
|
|
|
|
|
|
|
|
|
色彩搭配:
推荐使用”主色+中性色+强调色”三色体系:
-
主色(60%):品牌色或行业常用色,如蓝色系代表专业、绿色系代表增长 -
中性色(30%):白色、浅灰色背景,黑色或深灰色文字 -
强调色(10%):红色用于警示、橙色用于突出重点
排版原则:
- 留白
:页边距≥2cm,每页内容占据页面60-70% - 对齐
:所有元素必须对齐,禁止出现”歪”的情况 - 层次
:标题→副标题→正文→注释,层级分明 - 克制
:每页只讲一个核心观点,避免信息过载
4.3 内容优化:AI生成只是起点
数据校验三步法:
- 核实AI生成的数据
:AI有时会编造”看起来合理”的数据 - 标注数据来源
:页脚注明”数据来源:财务部9月报表” - 统一数据口径
:确保时间范围、计算方式一致
逻辑检验清单:
-
每页PPT是否都在支撑核心观点? -
页面之间的逻辑关系是否清晰? -
是否有遗漏的重要信息? -
是否有冗余的无关信息?
✦ ✦ ✦
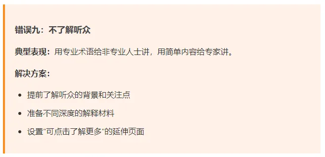
五、避坑篇:90%的人都在犯的PPT制作错误
5.1 内容层面的致命错误


5.2 设计层面的常见问题


5.3 演示层面的关键失误


✦ ✦ ✦
结语:AI是杠杆,你的认知是支点
读完这篇文章,你应该已经掌握了:

但工具永远是工具,决定PPT质量的根本是你的思维和判断。
AI能帮你快速生成框架,但它不知道你们公司的战略方向;
AI能帮你美化排版,但它不能替代你对业务的深度理解;
AI能帮你生成图表,但它不能告诉你”这个数据意味着什么”。
所以,在抱怨AI工具不好用之前,先问自己三个问题:
-
我是否清楚知道自己要表达的核心观点? -
我是否了解听众真正关心什么? -
我是否对内容做到了充分理解和内化?
如果答案都是”是”,AI工具会让你如虎添翼;
如果答案有任何”否”,先花时间把认知补齐。

✦ ✦ ✦
附录:工具速查表
|
|
|
|
|
|---|---|---|---|
|
|
|
|
|
|
|
|
|
|
|
|
|
|
|
|
|
|
|
|
|
|
|
|
|
✦ ✦ ✦
最后送给大家一句话:
不是所有人都需要成为PPT设计师,但所有人都值得拥有一份专业、高效、让老板眼前一亮的PPT。从今天开始,让AI成为你的得力助手,而不是被PPT支配的工具人。
祝你从此告别PPT焦虑,高效工作,快乐生活!
版权声明: 本文由AI辅助创作,数据来源于公开调研报告和用户评测。如需转载,请注明出处。
#AI工具#PPT制作#职场效率#百度文库#Canva#Gamma
互动话题:
-
你目前用什么工具做PPT?AI工具给你带来多大效率提升? -
做PPT时最让你头疼的是什么?内容构思、排版设计、还是数据可视化? -
看完这篇工具横评,你打算尝试哪个工具?理由是什么?
夜雨聆风