短视频测评:3 款AI工具谁最懂B2B客户痛点?

卷短视频的风,终究是吹到了B2B行业。对于这些干巴巴的“硬核”内容,到底应该怎么做短视频?更好地适配当下的小红书、抖音、视频号平台属性,获取平台流量呢?
做B2B短视频营销,最痛苦的其实不是没预算拍大片,而是天天在自嗨,发出去的东西客户根本不看。
很多企业写脚本,一上来就是老三样:“我们符合某某标准”、“我们的技术行业领先”、“降本增效首选”。结果往往是播放量十位数,线索量为零。
原因很简单:那些每天被KPI追着跑的采购总监、实验室负责人、车间厂长、甚至经销商,下班刷视频号、抖音和小红书的时候,压根就不会搜这些硬邦邦的词。
如果不能把冷冰冰的参数和产品特性,变成客户关注的痛点,即使花费了大量时间和精力,也没办法击中客户的心。
今天咱们就来聊聊,如何让AI帮助我们选择短视频的选题,精准找到符合客户视角的痛点和爽点。
我准备了一个堪称“照妖镜”级别的Prompt提示词,用目前最火的DeepSeek、Kimi和豆包,给它们设定好具体的购买决策者人设,看看它们谁能真正挖出B端客户的痛点,这招叫角色互换。

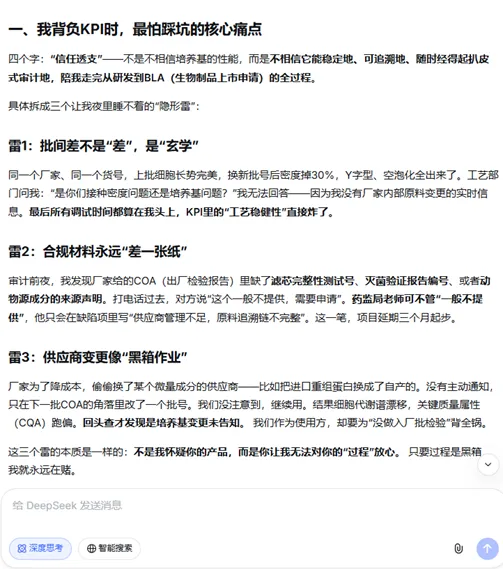
我给它们下的指令Prompt是:“你现在是一家大型生物制药企业的实验室研发负责人。你们正在推进重点项目的GMP合规化生产,日常需要大量采购用于iPSC细胞培养的培养基和耗材。请撇开官方套话,用行业吐槽的口吻,告诉我你日常工作和背负KPI时,最怕踩坑的核心痛点是什么?然后给我写几个有网感、能吸引你点开的短视频标题。”

DeepSeek像是一个逻辑极其严密的冷面高管。它根本不和你扯表面的东西,直接切中了合规背后的业务风险,指出了“批次间差异导致实验重头再来”和“审计溯源时的合规材料缺失”等致命问题。
对于咱们做短视频的营销人来说,它其实是在教我们一个最高级的B2B营销心法:不要再去疯狂证明“我的产品有多牛”,而是要去向客户保证“我的过程有多透明”。DeepSeek,简直可以说是“一针见血的行业老炮”。它完全脱离了表面上的参数对比,直接捅破了生物制药B2B采购最核心、最隐秘的那层窗户纸:信任透支。



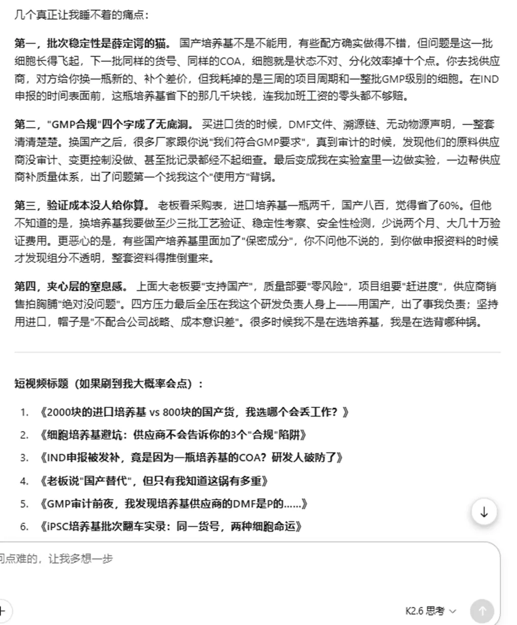
Kimi的表现则充满了人味儿,完全就是一个满腹牢骚的真实打工人。它完美复刻了那种焦虑感,甚至在回答里吐苦水说,细胞一旦污染,老板马上就要找我谈话和背锅。它直接把冷冰冰的“培养基稳定性测试”,转化成了活生生的“职场生存危机”。这种痛点拿来做视频的前三秒开头,客户绝对会心痛地点赞。


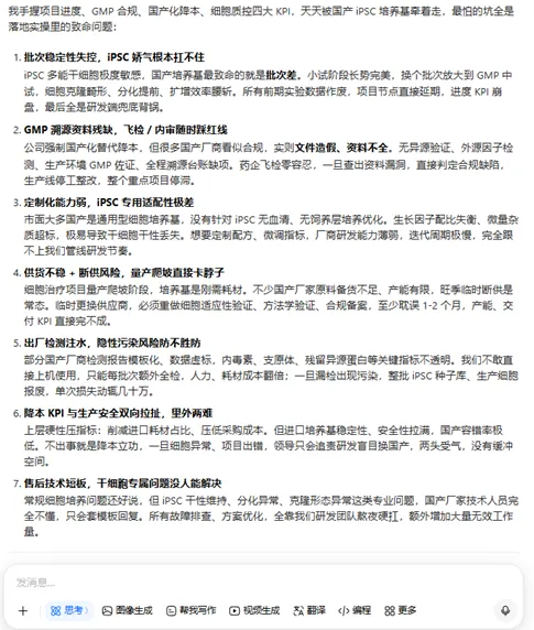
至于豆包,完全是个爆款标题制造机。在这个极其硬核的生物科技场景下,豆包展现出了惊人的“行业词汇量”和职场洞察力。你看它提炼的痛点:不仅有技术层面的“批次差导致干性丧失”、“飞检/内审踩红线”,甚至极其敏锐地抓住了管理者的视角:降本KPI与生产安全双向拉扯,出了事全是研发背锅。这说明它不仅懂技术参数,更懂B2B采购背后错综复杂的利益牵扯。
但从B2B短视频操盘手的角度来看,豆包这次的风格属于信息大爆炸。它一口气极其规整地列出了7个致命大坑,行文结构非常像一份严谨的内部调研报告或白皮书大纲。


更传统的重资产、长决策链的工业制造业场景
测完生物医药,我们再来看看更传统的制造业。咱们直接切到重资产、长决策链的工业场景,3C电子厂购买“AGV智能无人叉车”。

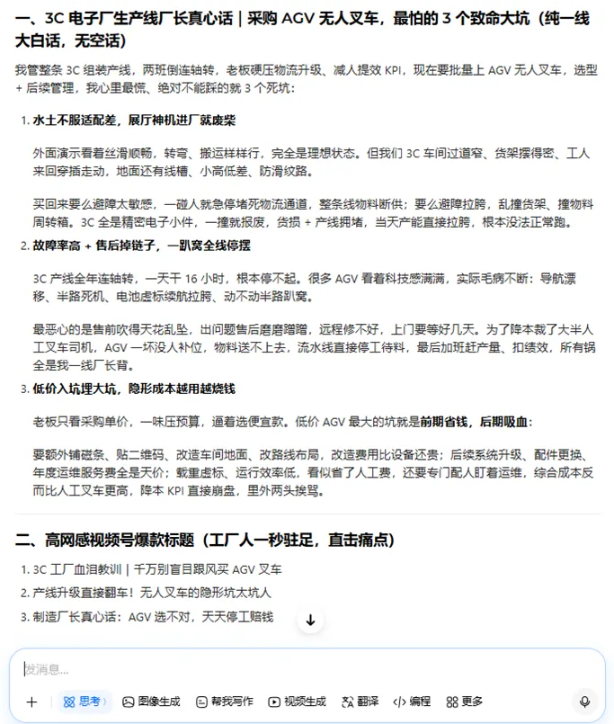
指令Prompt:你现在是一家大型3C电子制造工厂的生产线厂长。老板最近下达了硬性KPI,要求进行产线物流升级,你正准备批量采购一批AGV智能无人叉车。请撇开那些假大空的官方套话,用极其接地气的口吻,告诉我你在设备选型和日常产线管理中,最怕踩坑的3个致命问题是什么?然后基于这几个痛点,给我写3个具有网感、能让你在下班刷视频号时瞬间停下来点开看的短视频标题。

DeepSeek依旧稳扎稳打,一针见血地指出很多叉车买回去“跟工厂原有的MES系统对接极其困难”,点出了“多车协同调度的Bug问题”,几台车在通道里互相卡死,这种系统级的痛点极其深刻。
更可怕的是它极其精准地切中了制造业底层的业务逻辑痛点。它没停留在表面的“叉车撞人”,而是直接抛出了“UPH(小时产能)受损”、“老旧MES/WMS系统对接难”这些真正让厂长头疼的硬核指标。



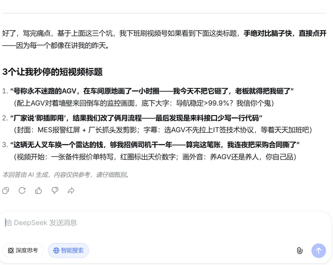
Kimi描述的场景画面感极强,最绝的地方在于,把所有的技术卡点都转化成了活生生的职场灾难。再看它给出的短视频标题,这才是最让人惊喜的地方。它给的根本不是单纯的标题,而是自带画面的微型脚本。比如第一个标题,它甚至连视频画面都帮你配好了:“配上AGV对着墙壁来回倒车的监控画面”,再配上那句“我今天不把它砸了,老板就得把我砸了”。这种车间主任视角的痛点,比你在视频里干巴巴地念“激光雷达避障”要鲜活一万倍。
如果说豆包是深谙平台算法的标题党,那Kimi就是为你提供了一个极其完美的短视频“黄金三秒开头”加“分镜画面”组合包。直接拿着这段话去拍视频就行。


豆包这次的表现可以用极度下沉且情绪拉满来总结,通篇都是极其接地气的大白话,非常精明地把冷冰冰的设备故障,直接绑定到了厂长最核心的利益上。
在标题的网感把控上,深谙短视频平台的吸睛法则,给出的标题全都是“血泪教训”、 “天天停工赔钱”这种字眼,主打冲突感和恐吓式的痛点营销。
整体来看,这种短平快、带着强烈焦虑感和吐槽情绪的风格,简直就是为微信视频号量身定制的黄金文案素材,拿来做视频的前三秒钩子,绝对能把那些有同样痛点的目标客户死死按在屏幕前。

你看,这才是做B2B内容的正确姿势。
把生涩的产品说明书扔掉,用AI搜罗和洞悉分析客户的KPI和焦虑,这样产出的内容才算真正入了客户的心。
END
这篇测评写到这里,其实并不是单纯想给大家推荐几个AI工具,更不是要告诉大家哪个更好用,而是想和所有B2B营销人聊聊背后的心法:AI的作用是可以突破我们的个体视角、提供灵感,打破固有的思维模式。但千万要记住,AI是极其高效的生产机器,但绝不是可以全权信任的替代者。最终的内容审核和痛点确认,必须由懂行的人来亲自把关。
AI为了迎合我们的指令,经常会一本正经地胡说八道,而我们的价值是丰富的行业和逻辑经验,可以更有效地帮助AI修改成正确的内容和逻辑。
B2B行业的信任建立极其艰难,崩塌却只在一瞬间。如果在短视频里用错了技术名词,或者搞错了生产流程的先后顺序,对品牌专业度就是灾难级的打击。
所以,把发散脑暴、找选题、洗网感的工作交给AI去卷,而我们作为营销操盘手的核心价值,是凭借我们对行业的深耕,在它给出的选项里,挑出那个真正能刺痛客户、引起共鸣的选题和内容。
更多干货解析:
营销人实测 | 从 OpenClaw 劝退,到被国产龙虾 WorkBuddy 拿捏!
–AI+营销干货,欢迎关注–
夜雨聆风