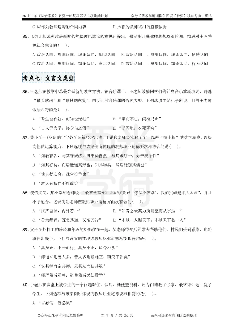
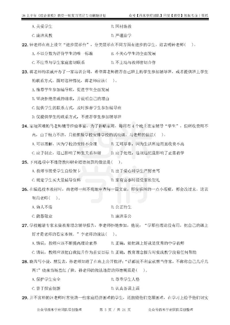
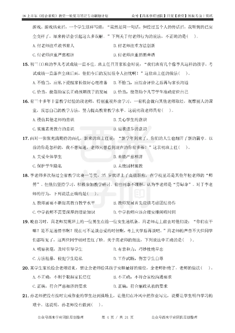
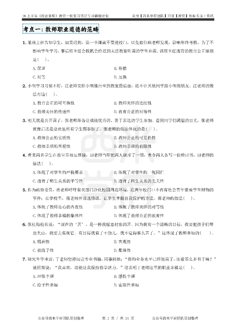
文档
办公文件
生活文档
学习资料
当前位置:
首页
>
文档
>4.《综合素质》教师职业道德-专项习题_教资_26上西米学府一轮重点笔记(中学科一)_26上中小学《综合素质》专项习题集
4.《综合素质》教师职业道德-专项习题_教资_26上西米学府一轮重点笔记(中学科一)_26上中小学《综合素质》专项习题集
2026-03-22 00:15:01
2026-02-04 21:44:56
文档预览
文档信息
文档格式
pdf
文档大小
11.065 MB
文档页数
25 页
上传时间
2026-02-04 21:44:56
下载文档
本文档来自网络内容,如有侵犯您的权益请联系我们删除,联系邮箱:wyl860211@qq.com。
上一篇
新速算1083-1092(答案版)_2026考公资料_超格合集_数资高照合集_速算高照抖音速算直播课_速算每日打卡题
下一篇
4.《综合素质》教师职业道德-专项习题_教资_26上西米学府一轮重点笔记(幼儿科一)_26上幼儿园《综合素质》专项习题集
最新文档
人教版(2019)化学选择性必修三5.2.2塑料_高化_2025春-人教版高中化学_05新版高中化学选择性必修3_5.练习_5.2高分子材料同步练习(3份,含解析)
人教版(2019)化学选择性必修三5.2.1高分子材料_高化_2025春-人教版高中化学_05新版高中化学选择性必修3_5.练习_5.2高分子材料同步练习(3份,含解析)
人教版(2019)化学选择性必修三5.1.2缩合聚合反应_高化_2025春-人教版高中化学_05新版高中化学选择性必修3_5.练习_5.1合成高分子的基本方法同步练习(2份,含解析)
人教版(2019)化学选择性必修三5.1.1加成聚合反应_高化_2025春-人教版高中化学_05新版高中化学选择性必修3_5.练习_5.1合成高分子的基本方法同步练习(2份,含解析)
人教版(2019)化学选择性必修三4.2.2蛋白质_高化_2025春-人教版高中化学_05新版高中化学选择性必修3_5.练习_4.2蛋白质同步练习(2份,含解析)
人教版(2019)化学选择性必修三4.2.1氨基酸_高化_2025春-人教版高中化学_05新版高中化学选择性必修3_5.练习_4.2蛋白质同步练习(2份,含解析)
人教版(2019)化学选择性必修三4.1.4多糖_高化_2025春-人教版高中化学_05新版高中化学选择性必修3_5.练习_4.1糖类同步练习(4份,含解析)
人教版(2019)化学选择性必修三4.1.3二糖_高化_2025春-人教版高中化学_05新版高中化学选择性必修3_5.练习_4.1糖类同步练习(4份,含解析)
人教版(2019)化学选择性必修三4.1.2单糖_高化_2025春-人教版高中化学_05新版高中化学选择性必修3_5.练习_4.1糖类同步练习(4份,含解析)
人教版(2019)化学选择性必修三4.1.1单糖的组成和分类_高化_2025春-人教版高中化学_05新版高中化学选择性必修3_5.练习_4.1糖类同步练习(4份,含解析)
热门文档
人教版(2019)化学选择性必修三3.5.3有机合成的相关计算_高化_2025春-人教版高中化学_05新版高中化学选择性必修3_5.练习_3.5有机合成同步练习(3份,含解析)
人教版(2019)化学选择性必修三3.5.2有机合成官能团的保护_高化_2025春-人教版高中化学_05新版高中化学选择性必修3_5.练习_3.5有机合成同步练习(3份,含解析)
人教版(2019)化学选择性必修三3.5.1有机合成官能团的引入_高化_2025春-人教版高中化学_05新版高中化学选择性必修3_5.练习_3.5有机合成同步练习(3份,含解析)
人教版(2019)化学选择性必修三3.4.5油脂_高化_2025春-人教版高中化学_05新版高中化学选择性必修3_5.练习_3.4羧酸羧酸衍生物同步练习(5份,含解析)
人教版(2019)化学选择性必修三3.4.4酯_高化_2025春-人教版高中化学_05新版高中化学选择性必修3_5.练习_3.4羧酸羧酸衍生物同步练习(5份,含解析)
人教版(2019)化学选择性必修三3.4.3乙酸的化学性质_高化_2025春-人教版高中化学_05新版高中化学选择性必修3_5.练习_3.4羧酸羧酸衍生物同步练习(5份,含解析)
人教版(2019)化学选择性必修三3.4.2羧酸的化学性质_高化_2025春-人教版高中化学_05新版高中化学选择性必修3_5.练习_3.4羧酸羧酸衍生物同步练习(5份,含解析)
人教版(2019)化学选择性必修三3.4.1羧酸的分类及物理性质_高化_2025春-人教版高中化学_05新版高中化学选择性必修3_5.练习_3.4羧酸羧酸衍生物同步练习(5份,含解析)
人教版(2019)化学选择性必修三3.2.6酚类的化学性质_高化_2025春-人教版高中化学_05新版高中化学选择性必修3_5.练习_3.2醇酚同步练习(6份,含解析)
人教版(2019)化学选择性必修三3.2.5苯酚的化学性质_高化_2025春-人教版高中化学_05新版高中化学选择性必修3_5.练习_3.2醇酚同步练习(6份,含解析)
随机文档
人教版(2019)化学选择性必修三3.2.4酚的结构物理性质和用途_高化_2025春-人教版高中化学_05新版高中化学选择性必修3_5.练习_3.2醇酚同步练习(6份,含解析)
人教版(2019)化学选择性必修三3.2.3醇的反应规律_高化_2025春-人教版高中化学_05新版高中化学选择性必修3_5.练习_3.2醇酚同步练习(6份,含解析)
人教版(2019)化学选择性必修三3.2.2醇的化学性质_高化_2025春-人教版高中化学_05新版高中化学选择性必修3_5.练习_3.2醇酚同步练习(6份,含解析)
人教版(2019)化学选择性必修三3.2.1醇的分类及物理性质_高化_2025春-人教版高中化学_05新版高中化学选择性必修3_5.练习_3.2醇酚同步练习(6份,含解析)
人教版(2019)化学选择性必修三3.1.4卤代烃对人类生活的影响_高化_2025春-人教版高中化学_05新版高中化学选择性必修3_5.练习_3.1卤代烃同步练习(4份,含解析)
人教版(2019)化学选择性必修三3.1.3卤代烃的化学性质_高化_2025春-人教版高中化学_05新版高中化学选择性必修3_5.练习_3.1卤代烃同步练习(4份,含解析)
人教版(2019)化学选择性必修三3.1.2溴乙烷_高化_2025春-人教版高中化学_05新版高中化学选择性必修3_5.练习_3.1卤代烃同步练习(4份,含解析)
人教版(2019)化学选择性必修三3.1.1卤代烃的分类及物理性质_高化_2025春-人教版高中化学_05新版高中化学选择性必修3_5.练习_3.1卤代烃同步练习(4份,含解析)
人教版(2019)化学选择性必修三2.3.3苯的同系物的命名_高化_2025春-人教版高中化学_05新版高中化学选择性必修3_5.练习_2.3芳香烃同步练习(3份,含解析)
人教版(2019)化学选择性必修三2.3.2苯的同系物_高化_2025春-人教版高中化学_05新版高中化学选择性必修3_5.练习_2.3芳香烃同步练习(3份,含解析)