当前位置:首页>文档>2023年法硕基础+综合(法学)答案1-30题+解析31-38题_法硕法学真题(2010-2025)_1.真题及解析(2010-2025)_考研法硕(法学)基础3972010-2025_2023考研法硕(法学)基础397真题+解析

2023年法硕基础+综合(法学)答案1-30题+解析31-38题_法硕法学真题(2010-2025)_1.真题及解析(2010-2025)_考研法硕(法学)基础3972010-2025_2023考研法硕(法学)基础397真题+解析

  • 2026-04-06 07:26:32 2026-02-05 02:27:29

文档预览

2023年法硕基础+综合(法学)答案1-30题+解析31-38题_法硕法学真题(2010-2025)_1.真题及解析(2010-2025)_考研法硕(法学)基础3972010-2025_2023考研法硕(法学)基础397真题+解析
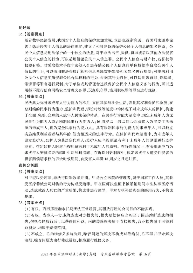
2023年法硕基础+综合(法学)答案1-30题+解析31-38题_法硕法学真题(2010-2025)_1.真题及解析(2010-2025)_考研法硕(法学)基础3972010-2025_2023考研法硕(法学)基础397真题+解析
2023年法硕基础+综合(法学)答案1-30题+解析31-38题_法硕法学真题(2010-2025)_1.真题及解析(2010-2025)_考研法硕(法学)基础3972010-2025_2023考研法硕(法学)基础397真题+解析
2023年法硕基础+综合(法学)答案1-30题+解析31-38题_法硕法学真题(2010-2025)_1.真题及解析(2010-2025)_考研法硕(法学)基础3972010-2025_2023考研法硕(法学)基础397真题+解析
2023年法硕基础+综合(法学)答案1-30题+解析31-38题_法硕法学真题(2010-2025)_1.真题及解析(2010-2025)_考研法硕(法学)基础3972010-2025_2023考研法硕(法学)基础397真题+解析
2023年法硕基础+综合(法学)答案1-30题+解析31-38题_法硕法学真题(2010-2025)_1.真题及解析(2010-2025)_考研法硕(法学)基础3972010-2025_2023考研法硕(法学)基础397真题+解析
2023年法硕基础+综合(法学)答案1-30题+解析31-38题_法硕法学真题(2010-2025)_1.真题及解析(2010-2025)_考研法硕(法学)基础3972010-2025_2023考研法硕(法学)基础397真题+解析
2023年法硕基础+综合(法学)答案1-30题+解析31-38题_法硕法学真题(2010-2025)_1.真题及解析(2010-2025)_考研法硕(法学)基础3972010-2025_2023考研法硕(法学)基础397真题+解析
2023年法硕基础+综合(法学)答案1-30题+解析31-38题_法硕法学真题(2010-2025)_1.真题及解析(2010-2025)_考研法硕(法学)基础3972010-2025_2023考研法硕(法学)基础397真题+解析

文档信息

文档格式
pdf
文档大小
1.359 MB
文档页数
5 页
上传时间
2026-02-05 02:27:29