文档
办公文件
生活文档
学习资料
当前位置:
首页
>
文档
>武功县2026届11月高三质量监测历史答案_251113陕西省咸阳市武功县2026届11月高三质量监测(全科)
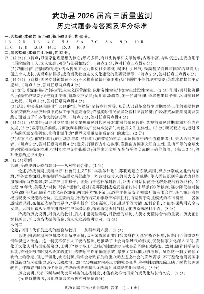
武功县2026届11月高三质量监测历史答案_251113陕西省咸阳市武功县2026届11月高三质量监测(全科)
2026-04-09 14:22:15
2026-02-08 20:08:05
文档预览
文档信息
文档格式
pdf
文档大小
0.857 MB
文档页数
1 页
上传时间
2026-02-08 20:08:05
下载文档
本文档来自网络内容,如有侵犯您的权益请联系我们删除,联系邮箱:wyl860211@qq.com。
上一篇
武功县2026届11月高三质量监测历史_251113陕西省咸阳市武功县2026届11月高三质量监测(全科)
下一篇
精品解析:2020年江苏省连云港市中考生物试题(解析版)_中考真题_8.生物中考真题2015-2024年_2020生物真题74份_2020年中考真题精品解析生物(江苏连云港卷)精编word版
最新文档
集合与常用逻辑用语——2025届高考数学二轮复习易错重难提升新高考版(含解析)_2025年新高考资料_二轮复习_新高考版2025届高考数学二轮复习易错重难提升训练(含解析)
微专题两角和与差角正弦、余弦、正切公式的应用学案——2023届高考数学一轮《考点·题型·技巧》精讲与精练_通用版(老高考)复习资料_2023年复习资料_一轮复习
学生目录_新高考复习资料_2023年新高考资料_二轮复习_2023年高考数学二轮复习讲义+课件(新高考版)_2023年高考数学二轮复习讲义(新高考版)_学生版_学生用书Word版文档
大题保分练3_通用版(老高考)复习资料_2023年复习资料_二轮复习_2023年高考数学二轮复习讲义+课件(全国版理科)_2023年高考数学二轮复习讲义(全国版理科)_学生版_学生用书Word版文档
阅读综合测试02(经典阅读理解阅读七选五)(原卷版)_2025年新高考资料_二轮复习_01高考语文等多个文件_上好课2025年高考英语二轮复习讲练测(新高考通用)_第四部分阅读理解
阅读综合测试01(经典阅读理解阅读七选五)(解析版)_02高考数学_2025年新高考资料_二轮复习_01高考语文等多个文件_上好课2025年高考英语二轮复习讲练测(新高考通用)
阅读综合测试01(经典阅读理解阅读七选五)(原卷版)_02高考数学_2025年新高考资料_二轮复习_01高考语文等多个文件_上好课2025年高考英语二轮复习讲练测(新高考通用)
阅读理解解密03细节理解(讲义)-高频考点解密2023年高考英语二轮复习讲义+分层训练(新高考专用)(教师版)_03高考英语_新高考复习资料_2023年新高考资料_二轮复习
阅读理解必练03(解析版)_03高考英语_2025年新高考资料_二轮复习_2025年高考英语二轮热点题型归纳与变式演练(新高考通用)340016860_第五部分题型必刷
阅读理解必练03(解析版)_02高考数学_2025年新高考资料_二轮复习_01高考语文等多个文件_2025年高考英语二轮热点题型归纳与变式演练(新高考通用)_第五部分题型必刷
热门文档
阅读理解必练03(原题版)_03高考英语_2025年新高考资料_二轮复习_2025年高考英语二轮热点题型归纳与变式演练(新高考通用)340016860_第五部分题型必刷
阅读理解必练03(原题版)_02高考数学_2025年新高考资料_二轮复习_01高考语文等多个文件_2025年高考英语二轮热点题型归纳与变式演练(新高考通用)_第五部分题型必刷
阅读理解必练02(解析版)_03高考英语_2025年新高考资料_二轮复习_2025年高考英语二轮热点题型归纳与变式演练(新高考通用)340016860_第五部分题型必刷
阅读理解必练02(解析版)_02高考数学_2025年新高考资料_二轮复习_01高考语文等多个文件_2025年高考英语二轮热点题型归纳与变式演练(新高考通用)_第五部分题型必刷
阅读理解必练02(原题版)_03高考英语_2025年新高考资料_二轮复习_2025年高考英语二轮热点题型归纳与变式演练(新高考通用)340016860_第五部分题型必刷
阅读理解必练02(原题版)_02高考数学_2025年新高考资料_二轮复习_01高考语文等多个文件_2025年高考英语二轮热点题型归纳与变式演练(新高考通用)_第五部分题型必刷
阅读理解必练01(解析版)_03高考英语_2025年新高考资料_二轮复习_2025年高考英语二轮热点题型归纳与变式演练(新高考通用)340016860_第五部分题型必刷
阅读理解必练01(解析版)_02高考数学_2025年新高考资料_二轮复习_01高考语文等多个文件_2025年高考英语二轮热点题型归纳与变式演练(新高考通用)_第五部分题型必刷
阅读理解必练01(原题版)_03高考英语_2025年新高考资料_二轮复习_2025年高考英语二轮热点题型归纳与变式演练(新高考通用)340016860_第五部分题型必刷
阅读理解专项练二(说明文+外刊阅读)-2022年新高考英语二轮复习提分秘籍_03高考英语_新高考复习资料_2022年新高考资料_2022年新高考英语二轮复习_2022年新高考英语二轮专题复习提分秘籍
随机文档
阅读理解专项练一-2022年新高考英语二轮复习提分秘籍_03高考英语_新高考复习资料_2022年新高考资料_2022年新高考英语二轮复习_2022年新高考英语二轮专题复习提分秘籍
长郡中学2022-2023学年高二上学期入学考试历史试题(答案解析)_07高考历史_历史高考模拟题_新高考_2023年_湖南省长沙市长郡中学2022-2023学年高二上学期暑假作业检测(入学考试)历史试题
长郡中学2022-2023学年高二上学期入学考试历史试题(word原卷)_07高考历史_历史高考模拟题_新高考_2023年_湖南省长沙市长郡中学2022-2023学年高二上学期暑假作业检测(入学考试)历史试题
阅读理解必练01(原题版)_2025年新高考资料_二轮复习_01高考语文等多个文件_2025年高考英语二轮热点题型归纳与变式演练(新高考通用)_第五部分题型必刷
人教版新高考数学二轮复习习题训练--专题突破练12 求数列的通项及前n项和(word版含解析)_新高考复习资料_2022年新高考资料_2022年人教版新高考数学二轮复习习题训练--专题突破练
人教版新高考数学二轮复习习题训练--专题突破练11 等差数列、等比数列(word版含解析)_新高考复习资料_2022年新高考资料_2022年人教版新高考数学二轮复习习题训练--专题突破练
重难语法练06词形词性转化(解析版)_03高考英语_2025年新高考资料_二轮复习_2025年高考英语二轮热点题型归纳与变式演练(新高考通用)340016860_第四部分重点语法
二轮专题强化练答案精析_通用版(老高考)复习资料_2023年复习资料_二轮复习_2023年高考数学二轮复习讲义+课件(全国版理科)_2023年高考数学二轮复习讲义(全国版理科)_学生版
重难语法练06词形词性转化(解析版)_02高考数学_2025年新高考资料_二轮复习_01高考语文等多个文件_2025年高考英语二轮热点题型归纳与变式演练(新高考通用)_第四部分重点语法
重难语法练06词形词性转化(原题版)_03高考英语_2025年新高考资料_二轮复习_2025年高考英语二轮热点题型归纳与变式演练(新高考通用)340016860_第四部分重点语法