当前位置:首页>文档>重难点05氧化还原反应的概念、规律、配平及计算-2024年高考化学热点·重点·难点专练(新高考专用)(原卷版)_05高考化学_2024年新高考资料_3.2024专项复习

重难点05氧化还原反应的概念、规律、配平及计算-2024年高考化学热点·重点·难点专练(新高考专用)(原卷版)_05高考化学_2024年新高考资料_3.2024专项复习

  • 2026-04-10 09:40:21 2026-03-30 03:43:32

文档预览

重难点05氧化还原反应的概念、规律、配平及计算-2024年高考化学热点·重点·难点专练(新高考专用)(原卷版)_05高考化学_2024年新高考资料_3.2024专项复习
重难点05氧化还原反应的概念、规律、配平及计算-2024年高考化学热点·重点·难点专练(新高考专用)(原卷版)_05高考化学_2024年新高考资料_3.2024专项复习
重难点05氧化还原反应的概念、规律、配平及计算-2024年高考化学热点·重点·难点专练(新高考专用)(原卷版)_05高考化学_2024年新高考资料_3.2024专项复习
重难点05氧化还原反应的概念、规律、配平及计算-2024年高考化学热点·重点·难点专练(新高考专用)(原卷版)_05高考化学_2024年新高考资料_3.2024专项复习
重难点05氧化还原反应的概念、规律、配平及计算-2024年高考化学热点·重点·难点专练(新高考专用)(原卷版)_05高考化学_2024年新高考资料_3.2024专项复习
重难点05氧化还原反应的概念、规律、配平及计算-2024年高考化学热点·重点·难点专练(新高考专用)(原卷版)_05高考化学_2024年新高考资料_3.2024专项复习
重难点05氧化还原反应的概念、规律、配平及计算-2024年高考化学热点·重点·难点专练(新高考专用)(原卷版)_05高考化学_2024年新高考资料_3.2024专项复习
重难点05氧化还原反应的概念、规律、配平及计算-2024年高考化学热点·重点·难点专练(新高考专用)(原卷版)_05高考化学_2024年新高考资料_3.2024专项复习
重难点05氧化还原反应的概念、规律、配平及计算-2024年高考化学热点·重点·难点专练(新高考专用)(原卷版)_05高考化学_2024年新高考资料_3.2024专项复习
重难点05氧化还原反应的概念、规律、配平及计算-2024年高考化学热点·重点·难点专练(新高考专用)(原卷版)_05高考化学_2024年新高考资料_3.2024专项复习
重难点05氧化还原反应的概念、规律、配平及计算-2024年高考化学热点·重点·难点专练(新高考专用)(原卷版)_05高考化学_2024年新高考资料_3.2024专项复习
重难点05氧化还原反应的概念、规律、配平及计算-2024年高考化学热点·重点·难点专练(新高考专用)(原卷版)_05高考化学_2024年新高考资料_3.2024专项复习
重难点05氧化还原反应的概念、规律、配平及计算-2024年高考化学热点·重点·难点专练(新高考专用)(原卷版)_05高考化学_2024年新高考资料_3.2024专项复习
重难点05氧化还原反应的概念、规律、配平及计算-2024年高考化学热点·重点·难点专练(新高考专用)(原卷版)_05高考化学_2024年新高考资料_3.2024专项复习
重难点05氧化还原反应的概念、规律、配平及计算-2024年高考化学热点·重点·难点专练(新高考专用)(原卷版)_05高考化学_2024年新高考资料_3.2024专项复习
重难点05氧化还原反应的概念、规律、配平及计算-2024年高考化学热点·重点·难点专练(新高考专用)(原卷版)_05高考化学_2024年新高考资料_3.2024专项复习
重难点05氧化还原反应的概念、规律、配平及计算-2024年高考化学热点·重点·难点专练(新高考专用)(原卷版)_05高考化学_2024年新高考资料_3.2024专项复习

文档信息

文档格式
docx
文档大小
1.390 MB
文档页数
13 页
上传时间
2026-03-30 03:43:32

文档内容

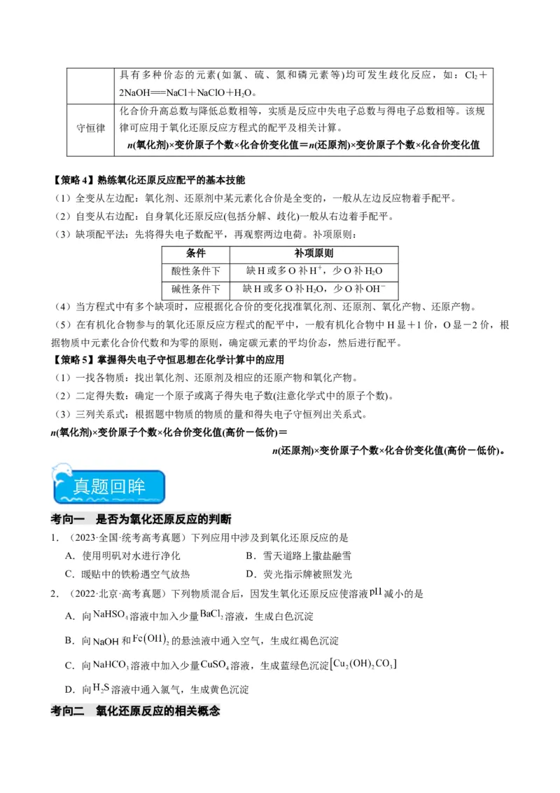
重难点 05 氧化还原反应的概念、规律、配平及计算 ►命题趋势►解题策略►真题回眸►限时检测 考向一 是否为氧化还原反应的判断 考向二 氧化还原反应的相关概念 氧化还原反应的概念、规律、配平及计算 考向三 氧化还原反应的性质规律 考向四 氧化还原反应的配平 考向五 氧化还原反应的计算 氧化还原反应是高考的必考内容,从考查内容上看: (1)借助STSE型试题判断指定反应是否是氧化还原反应、氧化还原反应中电子的转移数目在 N 题 A 目中是命题的热点; (2)物质氧化性、还原性的强弱常与离子方程式正误判断融合考查; (3)在工艺流程题中常常涉及陌生氧化还原方程式的书写。 预测2024年高考仍可能在选择题中结合生产、生活,考查氧化还原反应的判断、氧化还原反应的概 念及相互关系、简单计算等,应予以关注。 【策略1】理顺氧化还原反应的基本概念及相互关系 概括为“升失氧、降得还,剂性一致、其他相反”。 【策略2】掌握氧化还原反应电子转移的表示方法 (1)双线桥法:①标变价、②画箭头(反应物指向生成物)、③算数目、④说变化。 。 (2)单线桥法:箭头由失电子原子指向得电子原子,线桥上只标电子转移的数目,不标“得”“失”字 样。。 【策略3】掌握氧化还原反应的基本规律 元素处于最高价,只有氧化性(如KMnO 中的Mn); 4 价态律 元素处于最低价,只有还原性(如S2-、I-); 元素处于中间价态,既有氧化性,又有还原性(如Fe2+、S、Cl 等) 2 氧化性:氧化剂>氧化产物; 还原性:还原剂>还原产物。 强弱律 在适宜的条件下,用氧化性(还原性)较强的物质可制备氧化性(还原性)较弱的物质,用 于比较物质的氧化性或还原性的强弱; ①同时含有几种还原剂时将按照还原性由强到弱的顺序依次反应。如:在 FeBr 溶液 2 中通入少量Cl 时,因为还原性:Fe2+>Br-,所以Fe2+先与Cl 反应。 2 2 ②同时含有几种氧化剂时将按照氧化性由强到弱的顺序依次反应。如:在含有 Fe3+、 Cu2+、H+的溶液中加入铁粉,因为氧化性:Fe3+>Cu2+>H+,所以铁粉先与Fe3+反 优先律 应,然后再依次与Cu2+、H+反应。 ③常见的强弱顺序 氧化性:MnO(H+)>Cl >Br >Fe3+>I >稀HSO >S, 2 2 2 2 4 还原性:Mn2+6.7 C.加入 生成 ,说明 D.“沉铬”过程中,增大溶液的pH,沉铬率提高 12.(2023·江西·校联考模拟预测)高铁酸钠(Na FeO)是一种绿色净水剂。 2 4 ①实验室制备原理是 ; ②在酸性介质中高铁酸钠不稳定,发生反应: ,在碱性介质中能稳定 存在; ③已知氧化剂的电势是衡量其氧化性强度的主要参数,电势越高,对应条件下氧化剂的氧化性越强,酸性 条件下,电势:FeO >Cl。 2 下列叙述错误的是 A.配制NaFeO 溶液时添加少量NaOH溶液 2 4 B.由反应①知,氧化性:NaClO>Na FeO 2 4C.由反应②知,产生11.2LO 时转移2mol电子 2 D.向NaFeO 溶液中滴加浓盐酸产生的气体不只一种 2 4 13.(2022·浙江·校联考二模)关于反应 ,下列说法 不正确的是 A. 既是氧化剂又是还原剂 B. 发生还原反应 C.若有 加反应,被 还原的 为 D.反应若生成 ,转移 电子 14.(2023·河南·校联考一模)化石燃料燃烧会产生大气污染物 、 等,科学家实验探究用硫酸铈 循环法吸收 ,其转化原理如图所示,下列说法正确的是 A.检验 可以选用盐酸酸化的 溶液 B.反应①的离子方程式为 C.反应②中氧化剂与氧化产物的物质的量之比为1:2 D.理论上每吸收标准状况下 ,一定消耗 15.(2022·云南保山·统考一模)4.35g铜镁合金完全溶于一定浓度的硝酸,产生4480mL的 和 1120mL的NO气体(标准状况下),反应后的溶液中加入足量氢氧化钠溶液,生成的沉淀最大质量为 A.20.60g B.10.30g C.15.50g D.31.00g 16.(2023上·北京·高三校考模拟)完成下列问题。 (1)将 通入0.5mol/L 溶液中,一段时间后,试管中液面与空气接触部分出现红棕色气体。写出 与 反应的离子方程式 。 (2)NSR( 的储存和还原在不同时段交替进行)技术可有效降低稀燃柴油和汽油发动机尾气中 的排放, 其工作原理如下图。储存阶段中Ba存储 后转化为 的化学方程式是 。 (3) 的吸收与利用: 利用太阳能,以 为原料制取炭黑的流程如下图所示。过程2的化学方程式是 。 (4)已知: 的还原产物是 酸性溶液与 反应的离子方程式是 。 (5)以海绵铜(CuO、Cu)为原料制备氯化亚铜(CuCl)的一种工艺流程如下 “沉淀”过程中产生CuCl的离子方程式是 。 17.(2023上·河南郑州·高三校考模拟)磷化氢(PH )是粮食储备常用的高效熏蒸杀虫剂。 3 (1)A1P遇水发生复分解反应生成PH 气体和 (填化学式)。 3 (2)PH 具有强还原性,能与CuSO 溶液反应,配平该反应的化学方程式: 3 4 CuSO + PH + HO = Cu P↓+ HPO + HSO 4 3 2 3 3 4 2 4 (3)工业制备PH 的原理如图所示: 3 ①白磷和烧碱溶液反应的化学方程式为 。②从分类来看,NaH PO 属于 。 2 2 A.正盐 B.酸式盐 C.强电解质 D.弱电解质 ③NaH PO 可将溶液中的Ag+还原为银,从而用于化学镀银。已知利用此原理进行化学镀银时氧化剂与还 2 2 原剂的物质的量之比为4∶1,则氧化产物为 (填化学式)。 18.(2023上·山西吕梁·高三校考模拟)氧化还原反应在工业生产、环保及科研中有广泛的应用。请根据 以下信息,结合所掌握的化学知识,回答下列问题: Ⅰ.可以用智利硝石提取硝酸钠后的母液为原料,加入亚硫酸氢钠制取琪,相关反应如下: ___ ___ ___ ___ ____ (未配平) (1)配平上述化学方程式,用单线桥标出电子转移的方向和数目。 Ⅱ.钒性能优良,用途广泛,有金属“维生素”之称。 (2) 能与盐酸反应生成 和一种黄绿色气体,该黄绿色气体能与 溶液反应而被吸收,则 、 、 的还原性由强到弱的顺序是 。 (3) 在碳高温还原时,在氮气气氛下氮化还原制备VN,还生成一种具有还原性的气体,则该反应的化 学方程式为 。