当前位置:首页>文档>第9课对外开放(分层作业)(教师版)_新八下历史_00、更新资料3月23日_第二套(4)_大单元教学课件+教学设计-U40_第三单元中国特色社会主义道路(7-11)

第9课对外开放(分层作业)(教师版)_新八下历史_00、更新资料3月23日_第二套(4)_大单元教学课件+教学设计-U40_第三单元中国特色社会主义道路(7-11)

  • 2026-04-01 03:15:10 2026-03-30 18:20:54

文档预览

第9课对外开放(分层作业)(教师版)_新八下历史_00、更新资料3月23日_第二套(4)_大单元教学课件+教学设计-U40_第三单元中国特色社会主义道路(7-11)
第9课对外开放(分层作业)(教师版)_新八下历史_00、更新资料3月23日_第二套(4)_大单元教学课件+教学设计-U40_第三单元中国特色社会主义道路(7-11)
第9课对外开放(分层作业)(教师版)_新八下历史_00、更新资料3月23日_第二套(4)_大单元教学课件+教学设计-U40_第三单元中国特色社会主义道路(7-11)
第9课对外开放(分层作业)(教师版)_新八下历史_00、更新资料3月23日_第二套(4)_大单元教学课件+教学设计-U40_第三单元中国特色社会主义道路(7-11)
第9课对外开放(分层作业)(教师版)_新八下历史_00、更新资料3月23日_第二套(4)_大单元教学课件+教学设计-U40_第三单元中国特色社会主义道路(7-11)
第9课对外开放(分层作业)(教师版)_新八下历史_00、更新资料3月23日_第二套(4)_大单元教学课件+教学设计-U40_第三单元中国特色社会主义道路(7-11)
第9课对外开放(分层作业)(教师版)_新八下历史_00、更新资料3月23日_第二套(4)_大单元教学课件+教学设计-U40_第三单元中国特色社会主义道路(7-11)
第9课对外开放(分层作业)(教师版)_新八下历史_00、更新资料3月23日_第二套(4)_大单元教学课件+教学设计-U40_第三单元中国特色社会主义道路(7-11)
第9课对外开放(分层作业)(教师版)_新八下历史_00、更新资料3月23日_第二套(4)_大单元教学课件+教学设计-U40_第三单元中国特色社会主义道路(7-11)
第9课对外开放(分层作业)(教师版)_新八下历史_00、更新资料3月23日_第二套(4)_大单元教学课件+教学设计-U40_第三单元中国特色社会主义道路(7-11)
第9课对外开放(分层作业)(教师版)_新八下历史_00、更新资料3月23日_第二套(4)_大单元教学课件+教学设计-U40_第三单元中国特色社会主义道路(7-11)
第9课对外开放(分层作业)(教师版)_新八下历史_00、更新资料3月23日_第二套(4)_大单元教学课件+教学设计-U40_第三单元中国特色社会主义道路(7-11)
第9课对外开放(分层作业)(教师版)_新八下历史_00、更新资料3月23日_第二套(4)_大单元教学课件+教学设计-U40_第三单元中国特色社会主义道路(7-11)
第9课对外开放(分层作业)(教师版)_新八下历史_00、更新资料3月23日_第二套(4)_大单元教学课件+教学设计-U40_第三单元中国特色社会主义道路(7-11)
第9课对外开放(分层作业)(教师版)_新八下历史_00、更新资料3月23日_第二套(4)_大单元教学课件+教学设计-U40_第三单元中国特色社会主义道路(7-11)
第9课对外开放(分层作业)(教师版)_新八下历史_00、更新资料3月23日_第二套(4)_大单元教学课件+教学设计-U40_第三单元中国特色社会主义道路(7-11)

文档信息

文档格式
docx
文档大小
2.649 MB
文档页数
12 页
上传时间
2026-03-30 18:20:54

文档内容

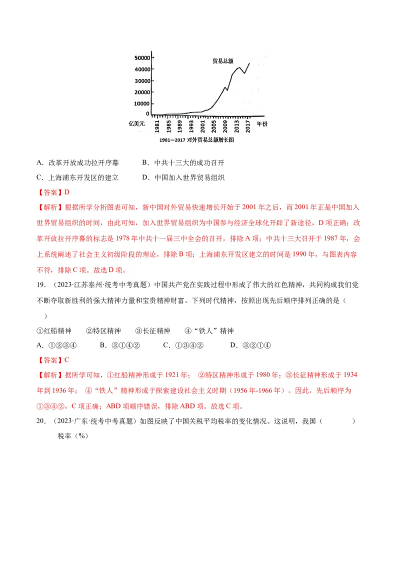
八年级历史下册 分层作业 第 9 课 对外开放 一、【基础巩固】 1.经济特区的代表,被称为对外开放的“窗口”指的是( ) A.上海 B.深圳 C.北京 D.广州 【答案】B 【解析】根据材料和结合所学知识可知,十一届三中全会后,中国迈出对外开放的步伐。1980年,我国在 广东深圳、珠海、汕头和福建的厦门建立四个经济特区。深圳是经济特区的代表,被称为是对外开放的窗 口,B项正确;1984年中国进一步开放上海、广州等14个沿海城市,上海、广州不是是经济特区的代表, 排除AD项;北京不是经济特区,排除C项。故选B项。 2.曾经的深圳流传着这样一首民谣:“宝安只有三件宝,苍蝇、蚊子、沙井蚝,十屋九空逃香港,家里 只剩老和小。”这一状况开始改变始于深圳被设立为( ) A.经济特区 B.沿海开放区 C.沿海城市 D.自由贸易区 【答案】A 【解析】根据题干和所学可知,深圳是1980年国家决定设立的四个经济特区之一,深圳的飞速发展与设立 经济特区有关,A项正确;深圳不属于沿海经济开放区,且沿海经济开放区的设立时间是1985年,开放的 地区是长江三角洲、珠江三角洲和闽南三角区,后来扩展到辽东半岛、山东半岛及其他沿海地区的一些县 市,排除B项;设立沿海城市是在1984年,排除C项;中国最早的自贸区是2013年建立的上海自由贸易 试验区,深圳不是自贸区,排除D项。故选A项。 3.1984年有国际媒体评论:“中国政府开放整个海岸,意味着实际开放半个中国。它是三十五年来中国 政府所采取的最大胆的行动。”这个大胆的行动指的是( ) A.开放14个沿海城市 B.设立经济特区 C.加入世贸组织 D.开放上海浦东 【答案】A 【解析】根据材料“1984年”“中国政府开放整个海岸,意味着实际开放半个中国,它是三十五年来中国 政府所采取的最大胆的行动。”结合所学知识可知,1984年,我国进一步开放了大连、天津、青岛、上海 等14个沿海城市,A项正确;1980年,设立经济特区,排除B项;2001年,中国加入世界贸易组织,排 除C项;1990年,上海浦东开发区建立起来,排除D项。故选A项。 4.观察下面“我国及世界进出口总额(亿美元)表”,我国进出口总额在2000年到2010年出现显著提升 是因为( )世界进出口总 年份 我国进出口总额 我国占比(%) 额 1990 69816 1154 1.7 2000 130300 4743 3.6 2010 308100 29728 9.7 A.设立了经济特区 B.开辟了沿海经济开放区 C.加入了世界组织 D.推进“一带一路”建设 【答案】C 【解析】根据题干“我国进出口总额出现显著变化”的时间是"2000到2010年”和所学知识可知,2001年 12月,我国加入世界贸易组织,为我国参与经济全球化开辟了新途径,为国民经济和社会发展开拓了新空 间,C项正确;1980年,中央决定在广东、福建两省兴办了深圳等经济特区,排除A项;1990年建立了上 海浦东开发区,排除B项;2013年中国国家主席习近平提出共建“丝绸之路经济带”和“21世纪海上丝 绸之路”(简称“一带一路”),排除D项。故选C项。 5.下列图片资料体现的共同主题是( ) “一带一路”国际合作蓝图 亚投行开业仪式 A.中国加快构建开放型经济新体制 B.中国积极参与国际事务 C.中国坚持“四个全面”战略布局 D.中国主导世界经济发展 【答案】A 【解析】中共十八大以来,我国加快构建开放型经济新体制,深入实施“一带一路”战略,筹建和成立亚 洲基础设施投资银行,加快自由贸易试验区建设,推进人民币国际化进程,体现了中国国家和人民与世界 各国携手建设持久和平、共同繁荣的和谐世界的美好愿景,A项正确;一带一路与亚投行都由中国主导, 不属于中国积极参与国际事务,排除B项;“四个全面”战略布局是针对国内推行的,排除C项;材料没 有体现中国主导世界经济发展,排除D项。故选A项。 二、【培优促能】 6.1980年5月,中共中央和国务院决定将深圳、珠海、汕头和厦门这四个“出口特区”改称为“经济特 区”。选择这些城市设立经济特区主要是因为它们( )A.自然资源丰富 B.区位优势明显 C.产业结构合理 D.文化底蕴深厚 【答案】B 【解析】根据题干材料“四个‘出口特区’改称为‘经济特区’。”并结合所学可知,四个经济特区都位 于沿海地区,具有较好的区位优势,因此选择这些城市设立经济特区主要是因为它们区位优势明显,B项 正确;材料只提及”出口特区”,无法得出四个经济特区具有丰富的自然资源,排除A项;此时的四个特 区城市并未形成合理的产业结构,排除C项;经济特区强调经济发展,与文化底蕴无直接联系,排除D项。 故选B项。 7.下侧照片反映的相关历史事件是( ) 上海浦东开发区 现在的深圳 A.经济体制改革 B.实行对外开放 C.发展乡镇企业 D.中国加入世界贸易组织 【答案】B 【解析】根据题干“上海浦东开发区”结合所学知识,1990年,上海浦东新区建立,上海浦东新区建立属 于我国对外开放的发展和扩大,题干“现在的深圳”结合所学知识,1980年,深圳经济特区设立,深圳经 济特区是经济特区的代表和对外开放的“窗口”,综上所述题干两副照片反映的是实行对外开放,B项正 确;“上海浦东开发区”“深圳”反映的是我国对外开放,不是经济体制改革,排除A项;两副照片没有 涉及乡镇企业的信息,排除C项;2001年,中国加入世界贸易组织,为中国参与经济全球化开辟了新途径, 为国民经济和社会发展开拓了新空间,排除D项。故选B项。 8.下面是我国2001年、201l年和2021年我国进出口贸易额表。这一变化主要得益于我国( ) 年 进口总额(亿元) 出口总额(亿元) 进出口总额(亿元) 份 200 2436 2662 5098 1 2011 17435 18986 36421 202 26875 33640 60515 1 A.加入了世界贸易组织 B.设立了经济特区 C.开辟了经济开放区 D.香港澳门回归了祖国 【答案】A【解析】依据题干表格可知,2001年以来我国进出口贸易额呈现出显著上升的趋势,结合所学知识,这一 变化主要得益我国于2001年加入了世界贸易组织,这是中国主动参与经济全球化的重大举措,有利于中国 加强和世界市场的联系,有利于中国进出口贸易的进一步发展,A项正确;1980年,我国设立了深圳,珠 海等经济特区,时间不符合题意,排除B项;1985年以后,长江三角洲、珠江三角洲、闽东南地区和环渤 海地区相继开辟为沿海经济开放区,时间不符合题意,排除C项;1997年香港回归祖国,1999年澳门回 归祖国,时间不符合题意,排除D项。故选A项。 9.习近平主席在2018年曾说:“1978年,在邓小平先生倡导下,以中共十一届三中全会为标志,中国开 启了改革开放历史征程。从农村到城市,从试点到推广,从经济体制改革到全面深化改革……”这段话主 要论述了改革开放的( ) A.背景 B.性质 C.进程 D.作用 【答案】C 【解析】根据所学知识可知,1978年十一届三中全会召开,作出了把党和国家的工作中心转移到经济建设 上来,实行改革开放的历史性决策;十一届三中全会以后,党和政府实行改革开放政策,首先从农村开始, 实行家庭联产承包责任制,以调动农民的生产积极性,促进农村经济发展。改革的浪潮从农村涌向城市, 1984年中共十二届三中全会要求加快以城市为重点的经济体制改革的步伐,进行城市经济体制改革。1980 年四个经济特区设立,标志着我国对外开放迈出关键比方,1984年,开放14个沿海开放港口城市,1988 年海南福建,并开辟经济特区,1990年开放上海浦东,全方位、多层次、宽领域的对外开放格局基本形成; 以邓小平南方谈话和党的十四大明确建立社会主义市场经济体制为目标,改革开放和社会主义建设进入新 的阶段,因此题干信息,““1978年,在邓小平先生倡导下,以中共十一届三中全会为标志,中国开启了 改革开放历史征程。从农村到城市,从试点到推广,从经济体制改革到全面深化改革……””材料论述了 改革开放的过程,C项正确;ABD项与题意不符,排除ABD项。故选C项。 10.2001年12月,中国加入世界贸易组织,标志着世界大市场对中国的开放,总体上符合我国的根本长 远利益。同时,中国经济融入世界,必将有力地推动全球经济的繁荣与发展。该材料表述是中国加入世界 贸易组织的( ) A.背景 B.影响 C.过程 D.原因 【答案】B 【解析】根据所学知识可知,中国加入世界贸易组织是中国融入世界经济的必然选择和实现与世界经济全 面接轨的契机,标志着世界大市场对中国的开放,总体上符合我国的根本长远利益,有力地推动了全球经 济的繁荣与发展,标志着我国对外开放进入一个新的阶段,这是中国加入世界贸易组织的影响,材料表述 是中国加入世界贸易组织的影响,B项正确;中国加入世界贸易组织的背景是中国仍处于发展中国家地位,其在国际贸易中面临严峻挑战,加入世贸组织成为了中国深化对外开放的必然选择,与材料不符,排除A 项;经过长达15年艰难曲折的谈判历程,2001年12月,中国加入世界贸易组织,材料表述的不是中国加 入世界贸易组织的过程,排除C项;加入世贸组织是我国改革开放和经济发展的自身需要,是我国深入参 与经济全球化进程的需要,材料表述的不是中国加入世界贸易组织的原因,排除D项。故选B项。 11.改革开放是决定当代中国命运的关键抉择,是发展中国特色社会主义,实现中华民族伟大复兴的必由 之路。阅读下列材料,回答问题。 材料一 农业生产承包制的实施,解决了几十年来困扰中国最高决策层的最大难题,即吃饭问题。这 一问题的解决,又为非粮种植业腾出了空间,从而丰富了城乡农副产品供应。农村改革的成功,又推动了 城市全面改革的进行。 ——摘编自萧冬连《农民的选择成就了中国改革》 材料二 新中国成立后的很长时期,形成了高度集中统一的计划经济体制。其主要弊端是:政企职责 不分,条块分割,国家对企业统得过多过死,忽视商品生产、价值规律和市场的作用,分配中平均主义严 重。这就造成了企业缺乏应有的自主权,企业吃国家“大锅饭”、职工吃企业“大锅饭”的局面…… ——1984年10月《中共中央关于经济体制改革的决定》 材料三 下表是某同学在历史学习笔记中制作的一张大事年表 1980年 中国设立深圳等经济特区 1984年 中国开放大连、天津、青岛、上海、广州等14个沿海城市 1985年 把长三角、珠三角、闽南三角地区开辟为沿海经济开放区 1990年 建立上海浦东开发区 1992年 对外开放的地域向纵深推进 (1)材料一中“农业生产承包制”的主要形式指什么?依据材料一,分析农业生产承包制的影响。 (2)依据材料二,指出我国进行城市经济体制改革的中心环节是什么?并分析当时国家采取了什么措施 来改变“对企业统得过多过死”的状况? (3)依据材料三,归纳我国对外开放的步骤,并分析对外开放格局的特点。 【答案】(1)形式:家庭联产承包责任制;影响:解决了农民的吃饭问题;丰富了城乡农副产品供应; 又推动了城市全面改革的进行。 (2)中心环节:增强企业活力;措施:实行政企分开;逐步扩大企业的生产经营自主权;实行经营责任 制;实行按劳分配为主,多种分配方式并存的制度。 (3)步骤:经济特区—沿海开放城市—沿海经济开放区—内地。特点;全方位、多层次、宽领域,点线 面结合。 【解析】(1)形式:根据材料一“农业生产承包制的实施,解决了几十年来困扰中国最高决策层的最大难题,即吃饭问题。”和所学可知,“农业生产承包制”的主要形式指家庭联产承包责任制;影响:根据 材料“ 农业生产承包制的实施,解决了几十年来困扰中国最高决策层的最大难题,即吃饭问题。这一问 题的解决,又为非粮种植业腾出了空间,从而丰富了城乡农副产品供应。农村改革的成功,又推动了城市 全面改革的进行。”可知,农业生产承包制的实行,解决了农民的吃饭问题;丰富了城乡农副产品供应; 又推动了城市全面改革的进行。 (2)中心环节:根据材料二“其主要弊端是:政企职责不分,条块分割,国家对企业统得过多过死,忽 视商品生产、价值规律和市场的作用,分配中平均主义严重。”和所学可知,城市经济体制改革的中心环 节是增强企业活力;措施:依据以上材料并结合所学可知,当时国家采取了实行政企分开;逐步扩大企业 的生产经营自主权;实行经营责任制;实行按劳分配为主,多种分配方式并存的制度等措施来改变“对企 业统得过多过死”的状况。 (3)步骤:依据材料三可知,我国对外开放的步骤是经济特区—沿海开放城市—沿海经济开放区—内地。 特点;依据材料三可知,我国形成了全方位、多层次、宽领域,点线面结合的对外开放格局。 三、【核心素养】 12.【史料实证】1984年,大连、秦皇岛等14个沿海港口城市工业总产值合计为1589.6亿元,比上年增 长11.5%,签订利用外资合同数目及协议金额,相当于1983年前5年的总和。材料表明( ) A.国有企业改革正式启动 B.对外开放的程度不断深化 C.市场经济体制基本建立 D.家庭联产承包责任制推行 【答案】B 【解析】根据题干信息“1984年,大连、秦皇岛等14个沿海港口城市工业总产值合计为1589.6亿元,比 上年增长11.5%,签订利用外资合同数目及协议金额,相当于1983年前5年的总和。”结合所学知识,题 干反映了沿海开放城市的快速发展。1984年,我国进一步开放大连、秦皇岛等14个沿海城市,对外开放 的程度不断深化,促进经济发展,B项正确;1984年10月以后,国有企业改革在全国城市推进,不是沿 海城市发展的主要原因,排除A项;市场经济体制在1992年中共十四大后基本建立,不是1984年沿海开 放城市发展的原因,排除C项;家庭联产承包责任制实行是农业方面的改革,不是沿海城市发展的原因, 排除D项。故选B项。 13.【历史解释】1979年,深圳蛇口开山填海的炮声炸响,犹如惊蛰春雷,船声醇厚,热闹非凡,来来往 往忙碌的人西装革履金发碧眼,吸引着全国各地人到此打拼奋斗。当年的蛇口见证了深圳从一个破烂不堪 的小渔村到今天的世界级大湾区。与深圳巨变相关的是( ) A.乡镇企业的崛起 B.国企改革的深化 C.经济特区的建立 D.浦东新区的开发【答案】C 【解析】根据所学知识可知,与深圳巨变有关的是深圳经济特区的建立。1980年,中央决定在广东、福建 两省兴办深圳、珠海、汕头、厦门4个经济特区,实行特殊的经济政策和经济管理体制,深圳在短短的几 年内,建设成为一座繁华的现代化城市,成为经济特区的代表和对外开放的“窗口”,C项正确;乡镇企 业的崛起与农村经济体制改革有关,排除A项;国企改革的深化是在1992年党的十四大提出建立社会主 义市场经济体制以后,后来在大中型企业推行公司制、股份制,向建立现代企业制度迈进,对小型企业采 取改组、联合等多种形式,加快企业的改革步伐,排除B项;浦东新区的开发是在1990年,排除D项。 故选C项。 14.【时空概念】(2022年江苏镇江)如图是我国对外开放进程示意图,在图中①处应该填人的内容是( ) A.设立深圳等经济特区 B.建立海南经济特区 C.开放重庆等沿江城市 D.开放众多内陆城市 【答案】A 【解析】结合所学知识可知,1980年,中央决定在广东、福建两省兴办深圳、珠海、汕头、厦门4个经济 特区,实行特殊的经济政策和经济管理体制。因此,①是设立经济特区,A项正确;建立海南经济特区在 1988年,排除B项; 开放重庆等沿江城市在1992年,排除C项;开放众多内陆城市在1992年之后,排 除D项。故选A项。 四、【挑战真题】 15.(2023·江苏盐城·统考中考真题)某同学进行研究性学习,笔记中出现了“深圳”“南通”“长三 角"”“重庆”等关键词。他可能在研究真题模拟分类( ) A.民族区域自治制度的确立 B.人民代表大会制度的确立 C.家庭联产承包责任制的推行 D.对外开放格局的初步形成 【答案】D 【解析】结合所学知识可知,1980年设置深圳、珠海、汕头、厦门为经济特区,1984年5月,决定开放中 国沿海港口城市,从北到南包括大连、秦皇岛、天津、烟台、青岛、连云港、南通、上海、宁波、温州、福州、广州、湛江和北海共14个大中港口城市,1985年2月,将长江三角洲、珠江三角洲和闽南三角区 划为沿海经济开放区,1992年,对外开放的地域又向纵深推进,相继开放了重庆、武汉等沿江城市,随后 又开放了一大批符合条件的内陆县市。这样,中国就形成了“经济特区——沿海开放城市——沿海经济开 放区——内地”的全方位、多层次、宽领域的对外开放格局。结合题干信息“深圳”“南通”“长三角"” “重庆”等关键词可知,D项正确;民族区域自治制度是中国各少数民族在最高国家机关统一领导下,在 其聚居地区设立自治机关,行使管理本民族内部事务的权利,与题干不符,排除A项;人民代表大会制度 是中国人民民主专政的政权组织形式,是中国的根本政治制度,与题干无关,排除B项;家庭联产承包责 任制是中国现阶段农村的一项基本经济制度,与题干无关,排除C项。故选D项。 16.(2023·江苏南通·中考真题)南通在兴办中外合营企业的过程中贯彻稳中求益的方针,力争办一个成 一个,到1987年4月,南通已创办合营企业 29家,共引进外资8300多万美元,在全省名列前茅。这主要 得益于南通( ) A.建成首个经济特区B.成为沿海开放城市 C.确立市场经济体制 D.兴办了自由贸易区 【答案】B 【解析】根据材料“南通在兴办中外合营企业的过程中贯彻稳中求益的方针,力争办一个成一个,到1987 年4月,南通已创办合营企业 29家,共引进外资8300多万美元,在全省名列前茅”和所学可知,南通兴 办中外合营企业和引进外资方面都取得了长足发展,主要是我国对外开放的力度进一步加大,1984年,南 通成为沿海开放城市,B项正确;我国最早设立的经济特区是深圳,排除A项;确立市场经济体制是1992 年,与材料时间“到1987年4月”不符,排除C项;2013年9月27日,国务院批复成立中国(上海)自 由贸易试验区,不符合题意,排除D项。故选B项。 17.(2023·山东青岛·统考中考真题)中共十一届三中全会后,中国迈出了对外开放的步伐,积极拥抱世 界、学习世界、融入世界,希望与世界各国合作共赢,在与世界的联系互动中发展。中国迈出的第一步是 ( ) A.建立经济特区B.提出“一国两制”的构想 C.香港回归祖国 D.形成了全方位的外交布局 【答案】A 【解析】根据“中国迈出了对外开放的步伐”结合所学知识可知,改革开放后,1980年我国设立深圳、珠 海、汕头、厦门为经济特区,迈出了对外开放的第一步,A项正确;提出“一国两制”的构想是针对台湾 问题,排除B项;香港回归祖国有利于祖国统一,材料没有反映,排除C项;形成了全方位的外交布局是 外交成就,不是中国迈出对外开放的第一步,排除D项。故选A项。 18.(2023·山东菏泽·统考中考真题)新中国的对外贸易史是一部从“小兔到大象”的历史。下图中对外 贸易进入高速增长阶段主要是由于( )A.改革开放成功拉开序幕 B.中共十三大的成功召开 C.上海浦东开发区的建立 D.中国加入世界贸易组织 【答案】D 【解析】根据所学分析图表可知,新中国对外贸易快速增长开始于2001年之后,而2001年正是中国加入 世界贸易组织的时间,由此可知,加入世界贸易组织为中国参与经济全球化开辟了新途径,D项正确;改 革开放拉开序幕的标志是1978年中共十一届三中全会的召开,排除A项;中共十三大召开于1987年,会 上系统阐述了社会主义初级阶段的理论,排除B项;上海浦东开发区建立的时间是1990年,与图表内容 不符,排除C项。故选D项。 19.(2023·江苏泰州·统考中考真题)中国共产党在实践过程中形成了伟大的红色精神,共同构成我们党 不断夺取新胜利的强大精神力量和宝贵精神财富。下列时代精神,按照出现先后顺序排列正确的是( ) ①红船精神 ②特区精神 ③长征精神 ④“铁人”精神 A.①②③④ B.③①④② C.①③④② D.③②①④ 【答案】C 【解析】据所学可知,①红船精神形成于1921年; ②特区精神形成于1980年;③长征精神形成于1934 年到1936年; ④“铁人”精神形成于探索建设社会主义时期(1956年-1966年)。因此,先后顺序为 ①③④②,C项正确;ABD项顺序错误,排除ABD项。故选C项。 20.(2023·广东·统考中考真题)如图反映了中国关税平均税率的变化情况。这说明,我国( ) 税率(%)A.对外开放不断扩大 B.城市改革深入展开 C.经济特区相继建立 D.小康社会全面建成 【答案】A 【解析】根据题干材料“中国关税平均税率的变化情况表”和所学知识可知,1992—1999年,我国不断自 主地大幅度降低关税税率,表明我国不断扩大对外开放,市场不断扩大,A项正确;题干主要强调我国对 外开放格局不断扩大,未涉及城市改革深入展开,排除B项;20世纪80年带我国经济特区相继建立,排 除C项;2021年我国全面建成小康社会,排除D项。故选A项。 21.(2023·河北·统考中考真题)秦皇岛是我省沿海城市。1984年全市实际利用外资额5万美元,2018年 增长到11.09亿美元。1989年完成进出口总值1482万美元,2018年增长到53.65亿美元。截至2019年, 秦皇岛市与170多个国家和地区保持经贸往来,57个国家和地区的客商在此投资置业。以上材料可以用来 佐证( ) A.家庭联产承包责任制成果突出 B.对外开放取得显著成效 C.经济特区的建立促进经济发展 D.政企分开释放企业活力 【答案】B 【解析】根据材料“1984年全市实际利用外资额5万美元”“截至2019年,秦皇岛市与170多个国家和地 区保持经贸往来,57个国家和地区的客商在此投资置业。”可知,从1984年开始,秦皇岛通过对外贸易 发展迅速,结合所学可知,1984年我国开放了大连、秦皇岛、天津、烟台、青岛、连云港、南通、上海、 宁波、温州、福州、广州、湛江、北海等14个沿海城市,对外开放的扩大,促进了秦皇岛经济的发展,B 项正确;材料涉及的是对外开放,不是对内改革的家庭联产承包责任制和国有企业改革,排除AD项;秦 皇岛是沿海开放城市,不是经济特区,排除C项。故选B项。 22.(2021·山东济宁·统考中考真题)有学者认为,中国经济的发展经历了三个阶段。第一个阶段是对外 开放,让世界进入中国;第二个阶段还是对外开放,但中国开始走向世界;第三个阶段依然是对外开放, 中国已经开始改变世界了。“让世界进入中国”开始于( ) A.深圳等经济特区的建立 B.中国加入世界贸易组织 C.香港顺利回归祖国 D.中美建立外交关系【答案】A 【解析】结合所学知识可知,1980年,我国设立深圳、厦门等经济特区,经济特区有利于我国引进外国先 进技术、资金和管理经验,是我国对外开放的窗口,有利于“让世界进入中国”,A项正确;中国加入世 界贸易组织,代表着“中国开始走向世界”,排除B项;香港顺利回归祖国是中国统一大业方面取得的重 要成果,不能反映中国与世界的关系,排除C项;中美建立外交关系不能代表中国与世界的关系,排除D 项。故选A项。 23.(2023·海南·统考中考真题)党的二十大报告指出,从现在起,党的中心任务就是以中国式现代化全 面推进中华民族伟大复兴,回顾党的奋斗历程,汲取党的历史经验,阅读材料,回答问题。 【浴血奋战】 材料一 建立最广泛的统一战线,是党克敌制胜的重要法宝,也是党执政我国的重要法宝。党始终坚 持大团结大联合……最大限度凝聚起共同奋斗的力量,……一定能够汇聚起实现中华民族伟大复兴的磅礴 伟力。 ——(中共中央关于党的百年奋斗重大成就和历史经验的决议) (1)结合所学知识,列举党在革命战争年代建立的“统一战线”。 【自力更生】 材料二 一亿二千万农户和五百多万个手工业者的个体经济已经变为集体经济,七万户的私营工业企 业已经变为公私合营企业……我们在这个大革命取得基本胜利的第一年,就在各方面取得了巨大的成绩。 ——《政府工作报告》(周恩来1957年6月26日) (2)根据材料二并结合所学知识,写出材料所述的“大革命”及其历史意义。 【解放思想】 材料三 党的十二大以后……农村改革在巩固的基础上进一步深入,改革的重点逐步转向城市,经济 体制改革由试点发展到全部铺开,其它领域随之迈出改革步伐。……随着各方面改革的陆续开展和推进, 僵化的高度集中的计划经济体制开始被冲破,我国出现了前所未有的……改革与发展相互促进的生动局面。 ——中共中央党史研究室《中国共产党的九十年》 (3)根据材料三并结合所学知识,概括我国经济体制改革的变化。并简析其原因。 【自信自强】 材料四 中国开放的大门不会关闭,只会越开越大!支持海南大胆试、大胆闯、自主改……这是党中 央着眼于国际国内发展大局,科学谋划作出的重大决策,是彰显我国扩大对外开放、积极推动经济全球化 决心的重大举措。 ——摘编自(习近平谈治国理政)(第三卷) (4)结合所学知识,指出我国推动海南对外开放的重大举措。【答案】(1)国民革命统一战线,抗日民族统一战线和人民民主统一战线。 (2)三大改造。1956年三大改造的完成,实现生产资料私有制向社会主义公有制的转变,标志着我国进 入了社会主义初级阶段,丰富和发展了马克思列宁主义和科学社会主义理论。 (3)变化:改革的重点逐步由农村转向城市;经济体制改革由试点发展到全部铺开。原因:计划经济体 制严重束缚了国民经济的发展;十一届三中全会作出了实行改革开放的伟大决策。 (4)设立海南岛为经济特区。 【解析】(1)统一战线:根据所学可知,1924年国民党一大的召开,标志着以国共两党合作为基础的国 民革命统一战线建立;1937年,随着日寇全面侵华,为了团结抗日,建立了抗日民族统一战线,在解放战 争期间,建立了人民民主统一战线。 (2)“大革命”:根据材料二中的“个体经济已经变为集体经济”“私营工业企业已经变为公私合营企 业”可知,材料二中的“大革命”指的是三大改造。 历史意义:根据所学可知,1956年三大改造的基本完成,实现了生产资料私有制向社会主义公有制的转变, 标志着我国进入了社会主义初级阶段,丰富和发展了马克思列宁主义和科学社会主义理论。 (3)变化:根据材料三中的“农村改革在巩固的基础上进一步深入,改革的重点逐步转向城市”可知, 改革的重点逐步由农村转向城市;根据材料三中的“经济体制改革由试点发展到全部铺开”可知,我国经 济体制改革的另一变化是经济体制改革由试点发展到全部铺开。 原因:根据所学可知,随着国家的发展,计划经济体制严重束缚了国民经济的发展,1978年召开的中共十 一届三中全会作出了实行改革开放的伟大决策,所以才有了材料三中的经济体制改革。 (4)举措:根据所学可知,1988年,海南岛成为经济特区,这是我国推动海南对外开放的重大举措。