当前位置:首页>文档>第七单元时、分、秒(提升卷)(答案教师)(北师大版)_26春北师大版数学二下_19、赠送其它资料_二年级数学下册(北师大版)_旧版_二年级数学下册(北师大版)_2024版

第七单元时、分、秒(提升卷)(答案教师)(北师大版)_26春北师大版数学二下_19、赠送其它资料_二年级数学下册(北师大版)_旧版_二年级数学下册(北师大版)_2024版

  • 2026-04-01 23:30:06 2026-04-01 23:30:06

文档预览

第七单元时、分、秒(提升卷)(答案教师)(北师大版)_26春北师大版数学二下_19、赠送其它资料_二年级数学下册(北师大版)_旧版_二年级数学下册(北师大版)_2024版
第七单元时、分、秒(提升卷)(答案教师)(北师大版)_26春北师大版数学二下_19、赠送其它资料_二年级数学下册(北师大版)_旧版_二年级数学下册(北师大版)_2024版
第七单元时、分、秒(提升卷)(答案教师)(北师大版)_26春北师大版数学二下_19、赠送其它资料_二年级数学下册(北师大版)_旧版_二年级数学下册(北师大版)_2024版
第七单元时、分、秒(提升卷)(答案教师)(北师大版)_26春北师大版数学二下_19、赠送其它资料_二年级数学下册(北师大版)_旧版_二年级数学下册(北师大版)_2024版
第七单元时、分、秒(提升卷)(答案教师)(北师大版)_26春北师大版数学二下_19、赠送其它资料_二年级数学下册(北师大版)_旧版_二年级数学下册(北师大版)_2024版
第七单元时、分、秒(提升卷)(答案教师)(北师大版)_26春北师大版数学二下_19、赠送其它资料_二年级数学下册(北师大版)_旧版_二年级数学下册(北师大版)_2024版
第七单元时、分、秒(提升卷)(答案教师)(北师大版)_26春北师大版数学二下_19、赠送其它资料_二年级数学下册(北师大版)_旧版_二年级数学下册(北师大版)_2024版
第七单元时、分、秒(提升卷)(答案教师)(北师大版)_26春北师大版数学二下_19、赠送其它资料_二年级数学下册(北师大版)_旧版_二年级数学下册(北师大版)_2024版
第七单元时、分、秒(提升卷)(答案教师)(北师大版)_26春北师大版数学二下_19、赠送其它资料_二年级数学下册(北师大版)_旧版_二年级数学下册(北师大版)_2024版
第七单元时、分、秒(提升卷)(答案教师)(北师大版)_26春北师大版数学二下_19、赠送其它资料_二年级数学下册(北师大版)_旧版_二年级数学下册(北师大版)_2024版
第七单元时、分、秒(提升卷)(答案教师)(北师大版)_26春北师大版数学二下_19、赠送其它资料_二年级数学下册(北师大版)_旧版_二年级数学下册(北师大版)_2024版
第七单元时、分、秒(提升卷)(答案教师)(北师大版)_26春北师大版数学二下_19、赠送其它资料_二年级数学下册(北师大版)_旧版_二年级数学下册(北师大版)_2024版

文档信息

文档格式
docx
文档大小
2.007 MB
文档页数
8 页
上传时间
2026-04-01 23:30:06

文档内容

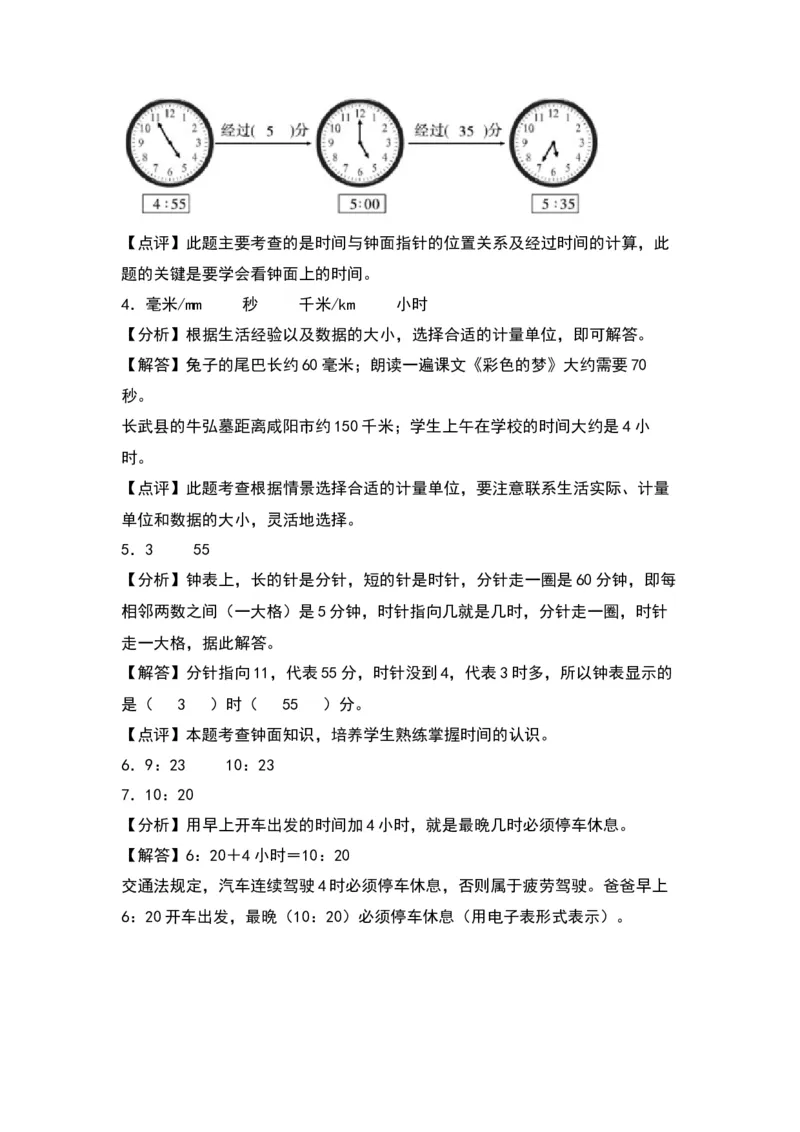
第七单元 时、分、秒(提升卷) (答案解析) 1.6 10 【分析】结束的时刻-开始的时刻=经过的时间。分别计算出上午和下午开馆 的时间,再相加计算出总时间。 【解答】11时50分-8时10分=3时40分 5时-2时30分=2时30分 3时40分+2时30分=6时10分 图书馆一天开馆6时10分。 2.50 【分析】经过时间=结束时刻-开始时刻,用小明完成作业的时刻减去开始写 作业时刻即可。 【解答】10:35-9:45=50分钟 小明从上午 开始写作业, 全部完成,他一共用了(50)分。 【点评】此题考查了经过时间的推算,经过时间=结束时刻-开始时刻。 3.见详解 【分析】第一幅图:时针指向4和5之间,表示4时多,分针指向11,表示55 分,合起来就是4:55; 第二幅图:时针指向5,分针指向12,表示5:00; 第三幅图:时针指向5和6之间,表示5时多,分针指向7,表示35分,合起 来就是5:35; 计算经过时间是多少,利用公式“经过时间=结束时刻-开始时刻”来计算; 据此解答。 【解答】由题意得: 5:00-4:55=5(分) 5:35-5:00=35(分)【点评】此题主要考查的是时间与钟面指针的位置关系及经过时间的计算,此 题的关键是要学会看钟面上的时间。 4.毫米/mm 秒 千米/km 小时 【分析】根据生活经验以及数据的大小,选择合适的计量单位,即可解答。 【解答】兔子的尾巴长约60毫米;朗读一遍课文《彩色的梦》大约需要70 秒。 长武县的牛弘墓距离咸阳市约150千米;学生上午在学校的时间大约是4小 时。 【点评】此题考查根据情景选择合适的计量单位,要注意联系生活实际、计量 单位和数据的大小,灵活地选择。 5.3 55 【分析】钟表上,长的针是分针,短的针是时针,分针走一圈是60分钟,即每 相邻两数之间(一大格)是5分钟,时针指向几就是几时,分针走一圈,时针 走一大格,据此解答。 【解答】分针指向11,代表55分,时针没到4,代表3时多,所以钟表显示的 是( 3 )时( 55 )分。 【点评】本题考查钟面知识,培养学生熟练掌握时间的认识。 6.9:23 10:23 7.10:20 【分析】用早上开车出发的时间加4小时,就是最晚几时必须停车休息。 【解答】6:20+4小时=10:20 交通法规定,汽车连续驾驶4时必须停车休息,否则属于疲劳驾驶。爸爸早上 6:20开车出发,最晚(10:20)必须停车休息(用电子表形式表示)。8. 9.2:50/2时50分 3:05/3时5分 10.× 【分析】用火车到站的时间加上晚点的时间,就是火车实际到站的时间。 【解答】11:30+30分钟=12:00 一列火车到站的时间是11:30,如果晚点30分钟,火车到站的时间是12: 00,所以原题的说法错误。 故答案为:× 【点评】此题主要考查了时间的推算,结束时刻=开始时刻+经过时间。 11.× 【分析】1分钟=60秒,120秒=2分钟,根据生活经验可知,2分钟约能唱首 歌,不可能看完一部舞剧,一部舞剧看完应该是120分钟,据此即可解答。 【解答】根据分析可知,笑笑在坪山大剧院用了大约120分看完了《咏春》这 部舞剧,原说法错误。 故答案为:× 12.× 【分析】时针指向6和7之间,表示6时多,分针指向5,表示5分,合起来表 示6:05;据此判断。 【解答】钟面上的时间可表示为6:05,原题说法错误; 故答案为:× 【点评】此题主要考查的是正确地用电子计时法来表示一般时间,要熟练掌 握。13.× 【分析】根据题意,用完成作业的时间减去放学回家的时间,即可判断。 【解答】6时45分-5时30分=l小时15分钟 这之间经过了1小时15分钟。 故答案为:× 【点评】解答此题的关键是掌握经过时间=结束时刻一开始时刻。 14.√ 【解答】因为5:50早于6:20,6:20早于6:40,所以小乐的奶奶起得最 早。所以,原题说法是正确的。 故答案为:√ 15.B 16.C 17.B 【分析】根据“张老师提前15分钟到达商店”,说明她到达的时间比早上8: 00还早,用8时减去15分,据此解答即可。 【解答】8时-15分=7时45分 则她到达的时间正好是7:45。 故答案为:B 【点评】本题考查了时间的推算,熟练掌握推算的方法是解答此题的关键。 18.A 19.B 20.见详解 【分析】4:00,时针指向4,分针指向12; 1:30,时针指向1和2之间,分针指向6; 2:20,时针指向2和3之间,分针指向4; 6:45,时针指向6和7之间,分针指向9;据此解决。 【解答】由题意分析得:21.6分 【分析】 因为2路公交车每10分钟发出一班,妈妈到大公交站台的时间是6时19分,已 经错过6时15分那一班,所以只能乘坐6时25分的公交,据此结合题干要求进 行解答即可。 【解答】下一班2路公交车的发车时间是6时25分。 6时25分-6时19分=6分 答:她需要等6分才可以乘下一班2路公交车。 22.乐乐;奇思;50 【分析】用时最少的就是跑得最快的,用时最多的就是跑得最慢的,求他们相 差的时间用减法计算即可。 【解答】3分10秒>2分52秒>2分36秒>2分20秒 所以乐乐跑得最快,奇思跑得最慢; 3分10秒-2分20秒=50(秒) 所以,相差50秒。 【点评】本题主要考查时间快慢的比较和时、分、秒有关的计算,熟练掌握即 可。 23.见详解 【分析】第一个钟面时针过了9,还没到10,分针指着2,时间是9:10; 第二个钟面时针过了9,还没到10,分针指着4,时间是9:20; 第三个钟面时针过了9,还没到10,分针指着6,时间是9:30; 从左往右观察可以发现,相邻的两个钟面,后一个钟面比前一个钟面的时间多 了10分钟,所以第四个钟面的时间9:40; 【解答】由分析可知:【点评】本题主要考查一般时间与钟面指针的位置,熟练掌握即可。 24. 【分析】时针指向2和3之间,就是2时多,分针指向7,就是35分,合起来 就是2∶35; 时针指向3,分针指向12,就是3∶00; 时针指向4和5之间,就是4时多,分针指向2,就是10分,合起来就是 4∶10; 时针指向4和5之间,就是4时多,分针指向9,就是45分,合起来就是 4∶45;据此写出时间。 角的大小利用直角三角板的最大角来判断即可; 大于直角三角板的最大角的角就是钝角;小于直角三角板的最大角的角就是锐 角;等于直角三角板的最大角的角就是直角。 经过时间=结束时刻-开始时刻。 【解答】由题意得: 3∶00-2∶35=25(分) 4∶10-3∶00=1时10分=70分 4∶45-4∶10=35(分)【点评】此题主要考查的是钟表上时间的认识及经过时间的计算,关键是先读 准时间。 25.(1)8千米 (2)4:00 【分析】(1)先用减去求出小狗走过的总距离,以及用“经过时间=结束时刻 -开始时刻”求出小狗走过这段距离所用的时间;最后用除法求出小狗每小时 行多少千米。 (2)先用除法求出小狗沿原路返回一共需要多长时间,再用“结束时刻=开始 时刻+经过时间”来求出小狗到家时刻。 【解答】(1)24-8=16(千米) 9:50-7:50=2(小时) 16÷2=8(千米) 答:小狗每小时行8千米。 (2)24÷8=3(小时) 1:00+3时=4:00 答:小狗可能在下午4:00回到家。 【点评】此题主要考查的是表内除法计算及经过时间的计算的应用,要熟练掌 握。 26.(1)下午;5分 (2)30分 【分析】 (1)根据结束的时间-开始的时间=经过的时间,依次计算出上午和下午播音 的时长,再比较大小,用时间长的减时间短的计算出长多少分即可;(2)用开始播音的时间-到达广播室的时间=需要等待的时间。 【解答】 (1)上午:8时10分-7时50分=20分 下午:1时40分-1时15分=25分 25>20 25-20=5(分) 答:下午播音时间长,长5分。 (2)1时15分-12时45分=30分 答:再过30分就可以播音了。 27.(1)10,05;10,35;11,20 (2)见详解 (3)跳舞 【分析】(1)钟面上时针指的是几就是几时。如果指到两个数之间,就是偏小 的那个。钟面上有12大格,分针从12开始数起,每大格表示5分,数一数分 针走过了几大格,就表示几个5分。如第1幅钟面,时针在10和11之间,是 10时多;分针从12数起走过了1大格,也就是5分。所以对应的时间为10: 05。其它钟面时间依此类推; (2)唱歌用了30分钟。10:35-10:05=30(分钟) (3)从图中可知,开始跳舞时间为10:35,结束时间为11:20。上午11:00 同学们在跳舞。 【解答】(1)10时05分;10时35分;11时20分 (2)答:唱歌用了30分钟。画图如下: (3)答:上午11:00的时候同学们在跳舞。 【点评】本题考查了认识钟面上的时间,关键是理解钟面上时针和分针指示的位置所表示 的意义。