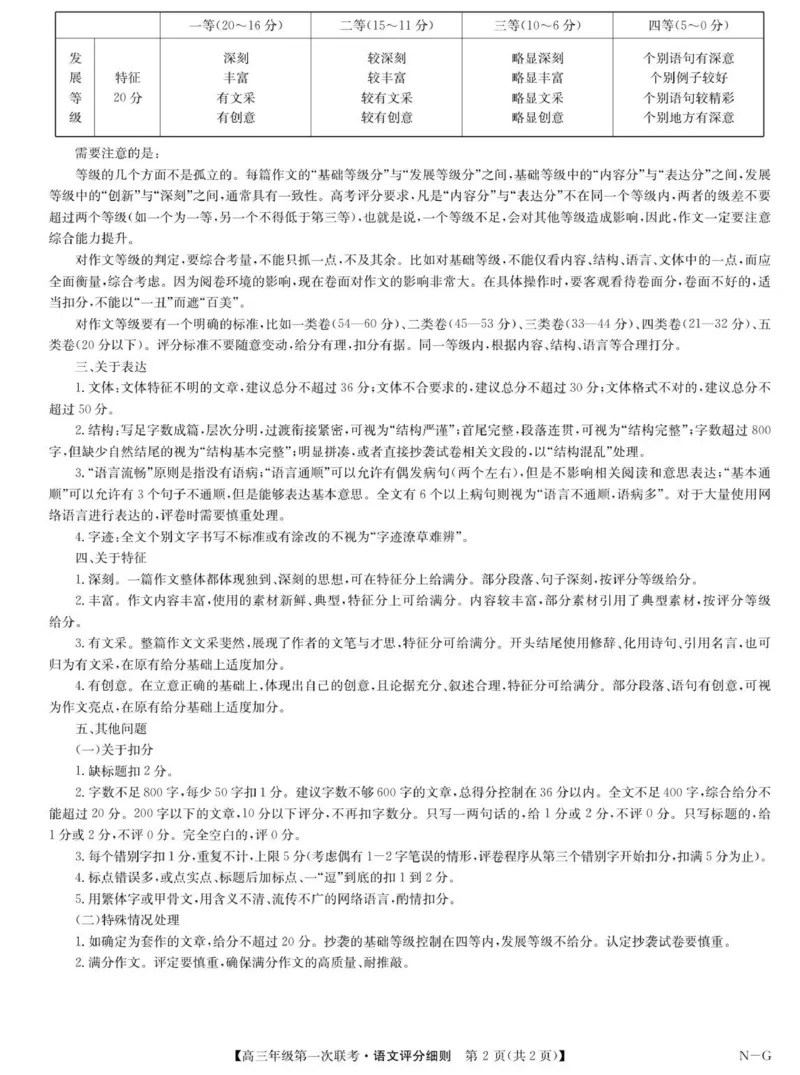
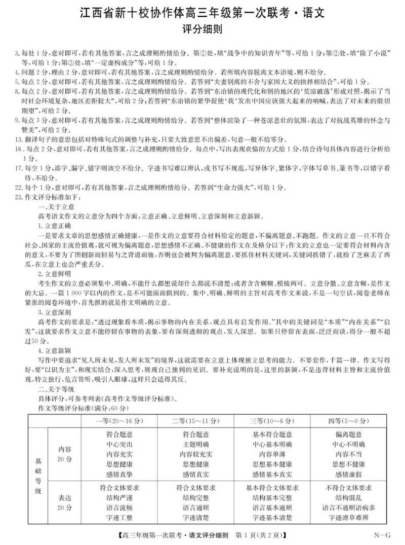
文档
办公文件
生活文档
学习资料
当前位置:
首页
>
文档
>语文评分细则-高三第一次联考(NG)_2025年10月_251015江西省九师联盟新十校协作体2025-2026学年高三上学期第一次联考
语文评分细则-高三第一次联考(NG)_2025年10月_251015江西省九师联盟新十校协作体2025-2026学年高三上学期第一次联考
2026-03-12 17:37:56
2026-02-11 23:39:44
文档预览
文档信息
文档格式
pdf
文档大小
0.550 MB
文档页数
2 页
上传时间
2026-02-11 23:39:44
下载文档
本文档来自网络内容,如有侵犯您的权益请联系我们删除,联系邮箱:wyl860211@qq.com。
上一篇
语文评分细则-安徽省九师联盟2026届高三9月开学联考_2025年9月_250914安徽省九师联盟2026届高三9月开学联考(全科)
下一篇
高三物理试题_2025年1月_250114甘肃省金太阳2025届高三1月联考(全科)_甘肃省金太阳2025届高三1月联考物理
最新文档
专题四 长效热点探究 热点4 开展公平竞争,实现高质量发展_8.2025政治总复习_2025年新高考资料_二轮复习_word+ppt2025年高考政治BBG二轮_学生用书Word版全书_学生用书Word版文档
专题四 就业创业与企业经营_8.2025政治总复习_2025年新高考资料_二轮复习_word+ppt2025年高考政治BBG二轮_步步高二轮政治(新教材)Word讲义_配套Word文档专题一~专题四
专题四 就业创业与企业经营_8.2025政治总复习_2025年新高考资料_二轮复习_word+ppt2025年高考政治BBG二轮_学生用书Word版全书_学生用书Word版文档_大二轮专题复习讲义
专题四 就业创业与企业经营_8.2025政治总复习_2025年新高考资料_二轮复习_word+ppt2025年高考政治BBG二轮_学生用书Word版全书_学生用书Word版文档_二轮专题强化练与高考题型增分练
专题四 主观题题型突破 法律与生活中案例分析类主观题_8.2025政治总复习_2025年新高考资料_二轮复习_word+ppt2025年高考政治BBG二轮_步步高二轮政治(新教材)Word讲义
专题四 主观题题型突破 法律与生活中案例分析类主观题_8.2025政治总复习_2025年新高考资料_二轮复习_word+ppt2025年高考政治BBG二轮_学生用书Word版全书_学生用书Word版文档
专题十文化传承与文化创新(真题好题演练)(解析版)_8.2025政治总复习_2023年新高考资料_二轮复习_2023年高考政治二轮复习讲练测(新高考专用)
专题十文化传承与文化创新(原卷版)_8.2025政治总复习_2023年新高考资料_二轮复习_2023年高考政治二轮复习讲练测(新高考专用)
专题十提高创新思维能力(含解析)——2023届高考政治二轮复习选必模块专项练配套新教材_8.2025政治总复习_2023年新高考资料_二轮复习
专题十国家与国际组织_8.2025政治总复习_2025年新高考资料_二轮复习_word+ppt2025年高考政治BBG二轮_赠1套Word版题库_Word版题库第一部分_Word版题库第一部分_第一部分专题突破
热门文档
专题十四科学思维与逻辑思维_8.2025政治总复习_2025年新高考资料_二轮复习_word+ppt2025年高考政治BBG二轮_赠1套Word版题库_Word版题库第一部分_Word版题库第一部分
专题十四依法维护民事主体民事权利和义务的实现(解析版)_8.2025政治总复习_2023年新高考资料_二轮复习_2023年高考政治二轮复习讲练测(新高考专用)
专题十四依法维护民事主体民事权利和义务的实现(原卷版)_8.2025政治总复习_2023年新高考资料_二轮复习_2023年高考政治二轮复习讲练测(新高考专用)
专题十四 长效热点探究 热点14 运用科学思维,提升治理效能_8.2025政治总复习_2025年新高考资料_二轮复习_word+ppt2025年高考政治BBG二轮_步步高二轮政治(新教材)Word讲义
专题十四 长效热点探究 热点14 运用科学思维,提升治理效能_8.2025政治总复习_2025年新高考资料_二轮复习_word+ppt2025年高考政治BBG二轮_学生用书Word版全书_学生用书Word版文档
专题十四 课时3 演绎推理与归纳推理_8.2025政治总复习_2025年新高考资料_二轮复习_word+ppt2025年高考政治BBG二轮_步步高二轮政治(新教材)Word讲义
专题十四 课时2 概念与判断_8.2025政治总复习_2025年新高考资料_二轮复习_word+ppt2025年高考政治BBG二轮_步步高二轮政治(新教材)Word讲义
专题十四 课时2 概念与判断_8.2025政治总复习_2025年新高考资料_二轮复习_word+ppt2025年高考政治BBG二轮_学生用书Word版全书_学生用书Word版文档_大二轮专题复习讲义
专题十四 课时1 树立科学思维观念 提高创新思维能力_8.2025政治总复习_2025年新高考资料_二轮复习_word+ppt2025年高考政治BBG二轮_步步高二轮政治(新教材)Word讲义
专题十四 课时1 树立科学思维观念 提高创新思维能力_8.2025政治总复习_2025年新高考资料_二轮复习_word+ppt2025年高考政治BBG二轮_学生用书Word版全书_学生用书Word版文档
随机文档
专题十四 训练3 演绎推理与归纳推理_8.2025政治总复习_2025年新高考资料_二轮复习_word+ppt2025年高考政治BBG二轮_学生用书Word版全书_学生用书Word版文档_二轮专题强化练
专题十四 训练2 概念与判断_8.2025政治总复习_2025年新高考资料_二轮复习_word+ppt2025年高考政治BBG二轮_学生用书Word版全书_学生用书Word版文档_二轮专题强化练与高考题型增分练
专题十四 训练1 树立科学思维观念 提高创新思维能力_8.2025政治总复习_2025年新高考资料_二轮复习_word+ppt2025年高考政治BBG二轮_学生用书Word版全书_学生用书Word版文档
专题十四 主观题题型突破 逻辑与思维中推理类试题_8.2025政治总复习_2025年新高考资料_二轮复习_word+ppt2025年高考政治BBG二轮_步步高二轮政治(新教材)Word讲义
专题十四 主观题题型突破 逻辑与思维中推理类试题_8.2025政治总复习_2025年新高考资料_二轮复习_word+ppt2025年高考政治BBG二轮_学生用书Word版全书_学生用书Word版文档
专题十四+依法维护民事主体民事权利和义务的实现——社会争议解决(教学设计)-2023年高考政治二轮复习讲练测(新高考专用)_8.2025政治总复习_2023年新高考资料_二轮复习
专题十五辩证思维与创新思维_8.2025政治总复习_2025年新高考资料_二轮复习_word+ppt2025年高考政治BBG二轮_赠1套Word版题库_Word版题库第一部分_Word版题库第一部分
专题十五科学思维与逻辑思维(测试)(解析版)_8.2025政治总复习_2023年新高考资料_二轮复习_2023年高考政治二轮复习讲练测(新高考专用)
专题十五科学思维与逻辑思维(测试)(原卷版)_8.2025政治总复习_2023年新高考资料_二轮复习_2023年高考政治二轮复习讲练测(新高考专用)
专题十五科学思维与逻辑思维(教学设计)-2023年高考政治二轮复习讲练测(新高考专用)_8.2025政治总复习_2023年新高考资料_二轮复习_2023年高考政治二轮复习讲练测(新高考专用)