当前位置:首页>文档>化学试题卷答案-吉林省吉林地区普通高中2025-2026学年度高中毕业年级2026届高三第二次调研测试(吉林二调)(1.15-1.17)(1)_2026年1月

化学试题卷答案-吉林省吉林地区普通高中2025-2026学年度高中毕业年级2026届高三第二次调研测试(吉林二调)(1.15-1.17)(1)_2026年1月

  • 2026-04-14 17:37:46 2026-02-12 13:01:02

文档预览

化学试题卷答案-吉林省吉林地区普通高中2025-2026学年度高中毕业年级2026届高三第二次调研测试(吉林二调)(1.15-1.17)(1)_2026年1月
化学试题卷答案-吉林省吉林地区普通高中2025-2026学年度高中毕业年级2026届高三第二次调研测试(吉林二调)(1.15-1.17)(1)_2026年1月
化学试题卷答案-吉林省吉林地区普通高中2025-2026学年度高中毕业年级2026届高三第二次调研测试(吉林二调)(1.15-1.17)(1)_2026年1月
化学试题卷答案-吉林省吉林地区普通高中2025-2026学年度高中毕业年级2026届高三第二次调研测试(吉林二调)(1.15-1.17)(1)_2026年1月
化学试题卷答案-吉林省吉林地区普通高中2025-2026学年度高中毕业年级2026届高三第二次调研测试(吉林二调)(1.15-1.17)(1)_2026年1月
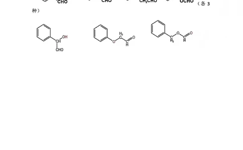
化学试题卷答案-吉林省吉林地区普通高中2025-2026学年度高中毕业年级2026届高三第二次调研测试(吉林二调)(1.15-1.17)(1)_2026年1月

文档信息

文档格式
pdf
文档大小
1.374 MB
文档页数
3 页
上传时间
2026-02-12 13:01:02