文档
办公文件
生活文档
学习资料
当前位置:
首页
>
文档
>2023年秋季鄂东南省级示范高中教育教学改革联盟学校期中联考高三生物参考答案(1)_2023年11月_0211月合集_2024届湖北省鄂东南省级示范高中教育教学改革联盟学校高三上学期期中联考
2023年秋季鄂东南省级示范高中教育教学改革联盟学校期中联考高三生物参考答案(1)_2023年11月_0211月合集_2024届湖北省鄂东南省级示范高中教育教学改革联盟学校高三上学期期中联考
2026-03-29 09:13:26
2026-02-17 19:35:09
文档预览
文档信息
文档格式
pdf
文档大小
0.220 MB
文档页数
2 页
上传时间
2026-02-17 19:35:09
下载文档
文档内容
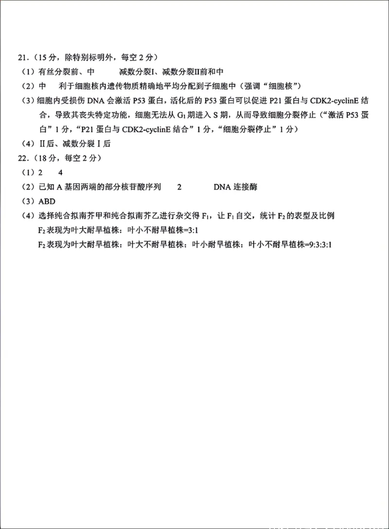
{#{QQABJYCAggiAABBAAQhCQw1wCkAQkBCCCKoGQFAEIAABAQNABAA=}#}{#{QQABJYCAggiAABBAAQhCQw1wCkAQkBCCCKoGQFAEIAABAQNABAA=}#}
本文档来自网络内容,如有侵犯您的权益请联系我们删除,联系邮箱:wyl860211@qq.com。
上一篇
25-X-709B-政治(B卷)daZQ_2024-2025高二(7-7月题库)_2025年6月试卷_0605山西省卓越联盟2024-2025学年高二下学期5月冲刺考试_山西省卓越联盟2024-2025学年高二下学期5月冲刺考试政治(B)
下一篇
2025届新高三9月摸底大联考生物试卷+答案_2024-2025高三(6-6月题库)_2024年09月试卷_09232025届新高三9月摸底大联考(新课标卷)
最新文档
人教PEP版听写默写本-3年级上册_26春四年级上下册人教版_四上英语合集人教版PEP英语四年级上册新教材(教学视频+课件+动画+音频+练习+教案)_17练习资料_《听写默写本》
人教PEP四上单词默写表_26春四年级上下册人教版_四上英语合集人教版PEP英语四年级上册新教材(教学视频+课件+动画+音频+练习+教案)_17练习资料_小学英语(预习复习资料大礼包)
人教PEP六上单词默写表_26春四年级上下册人教版_四上英语合集人教版PEP英语四年级上册新教材(教学视频+课件+动画+音频+练习+教案)_17练习资料_小学英语(预习复习资料大礼包)
人教PEP五上单词默写表_26春四年级上下册人教版_四上英语合集人教版PEP英语四年级上册新教材(教学视频+课件+动画+音频+练习+教案)_17练习资料_小学英语(预习复习资料大礼包)
人教PEP三上单词默写表_26春四年级上下册人教版_四上英语合集人教版PEP英语四年级上册新教材(教学视频+课件+动画+音频+练习+教案)_17练习资料_小学英语(预习复习资料大礼包)
五年级英语人教PEP版25春《王朝霞单元活页卷》(A4版)_26春四年级上下册人教版_四上英语合集人教版PEP英语四年级上册新教材(教学视频+课件+动画+音频+练习+教案)_17练习资料_2025春
五年级英语人教PEP版25春《王朝霞单元活页卷》_26春四年级上下册人教版_四上英语合集人教版PEP英语四年级上册新教材(教学视频+课件+动画+音频+练习+教案)_17练习资料_2025春
五年级英语下册人教PEP版《王朝霞培优100分》答案_26春四年级上下册人教版_四上英语合集人教版PEP英语四年级上册新教材(教学视频+课件+动画+音频+练习+教案)_17练习资料
五年级英语下册人教PEP版《王朝霞培优100分》核心知识盘点_26春四年级上下册人教版_四上英语合集人教版PEP英语四年级上册新教材(教学视频+课件+动画+音频+练习+教案)_17练习资料
五年级英语下册25春人教PEP版《三步预习单》_26春四年级上下册人教版_四上英语合集人教版PEP英语四年级上册新教材(教学视频+课件+动画+音频+练习+教案)_17练习资料_《三步预习单》
热门文档
五年级英语上册人教PEP版24秋《王朝霞考点梳理时习卷》考点梳理手册_26春四年级上下册人教版_四上英语合集人教版PEP英语四年级上册新教材(教学视频+课件+动画+音频+练习+教案)
五年级英语上册人教PEP版24秋《王朝霞考点梳理时习卷》答案_26春四年级上下册人教版_四上英语合集人教版PEP英语四年级上册新教材(教学视频+课件+动画+音频+练习+教案)_17练习资料
五年级英语上册人教PEP版24秋《王朝霞考点梳理时习卷》_26春四年级上下册人教版_四上英语合集人教版PEP英语四年级上册新教材(教学视频+课件+动画+音频+练习+教案)_17练习资料
五年级英语上册人教PEP版24秋《小学霸冲A卷》同步阅读_26春四年级上下册人教版_四上英语合集人教版PEP英语四年级上册新教材(教学视频+课件+动画+音频+练习+教案)_17练习资料
五年级英语上册人教PEP版24秋《53天天练》知识清单_26春四年级上下册人教版_四上英语合集人教版PEP英语四年级上册新教材(教学视频+课件+动画+音频+练习+教案)_17练习资料
五年级英语上册人教PEP版24秋《53单元达标练习》_26春四年级上下册人教版_四上英语合集人教版PEP英语四年级上册新教材(教学视频+课件+动画+音频+练习+教案)_17练习资料
五年级下册英语人教PEP版课堂笔记_26春四年级上下册人教版_四上英语合集人教版PEP英语四年级上册新教材(教学视频+课件+动画+音频+练习+教案)_17练习资料_《课堂笔记》
五年级下册数学青岛五四版预习卡_26春四年级上下册人教版_四上英语合集人教版PEP英语四年级上册新教材(教学视频+课件+动画+音频+练习+教案)_17练习资料_《预习卡》_五四制_1-5下册
五年级下册数学苏教版预习卡_26春四年级上下册人教版_四上英语合集人教版PEP英语四年级上册新教材(教学视频+课件+动画+音频+练习+教案)_17练习资料_《预习卡》_小学数学苏教版
五年级下册数学北京课改版预习卡_26春四年级上下册人教版_四上英语合集人教版PEP英语四年级上册新教材(教学视频+课件+动画+音频+练习+教案)_17练习资料_《预习卡》_1-6下册
随机文档
五升六小学语文《暑假预习清单》最新版_26春四年级上下册人教版_四上英语合集人教版PEP英语四年级上册新教材(教学视频+课件+动画+音频+练习+教案)_17练习资料_《预习卡》_1-6上册
五下Unit6PartB第二课时_26春四年级上下册人教版_四上英语合集人教版PEP英语四年级上册新教材(教学视频+课件+动画+音频+练习+教案)_19同步教案课件_人教pep3_3-6年级下册_5年级下册
五下Unit6PartB第三课时_26春四年级上下册人教版_四上英语合集人教版PEP英语四年级上册新教材(教学视频+课件+动画+音频+练习+教案)_19同步教案课件_人教pep3_3-6年级下册_5年级下册
五下Unit6PartB第一课时_26春四年级上下册人教版_四上英语合集人教版PEP英语四年级上册新教材(教学视频+课件+动画+音频+练习+教案)_19同步教案课件_人教pep3_3-6年级下册_5年级下册
五下Unit6PartA第二课时_26春四年级上下册人教版_四上英语合集人教版PEP英语四年级上册新教材(教学视频+课件+动画+音频+练习+教案)_19同步教案课件_人教pep3_3-6年级下册_5年级下册
五下Unit6PartA第三课时_26春四年级上下册人教版_四上英语合集人教版PEP英语四年级上册新教材(教学视频+课件+动画+音频+练习+教案)_19同步教案课件_人教pep3_3-6年级下册_5年级下册
五下Unit6PartA第一课时_26春四年级上下册人教版_四上英语合集人教版PEP英语四年级上册新教材(教学视频+课件+动画+音频+练习+教案)_19同步教案课件_人教pep3_3-6年级下册_5年级下册
五下Unit5PartB第二课时_26春四年级上下册人教版_四上英语合集人教版PEP英语四年级上册新教材(教学视频+课件+动画+音频+练习+教案)_19同步教案课件_人教pep3_3-6年级下册_5年级下册
五下Unit5PartB第三课时_26春四年级上下册人教版_四上英语合集人教版PEP英语四年级上册新教材(教学视频+课件+动画+音频+练习+教案)_19同步教案课件_人教pep3_3-6年级下册_5年级下册
五下Unit5PartB第一课时_26春四年级上下册人教版_四上英语合集人教版PEP英语四年级上册新教材(教学视频+课件+动画+音频+练习+教案)_19同步教案课件_人教pep3_3-6年级下册_5年级下册