当前位置:首页>文档>辽宁省实验中学2023-2024学年度高考适应性测试(二)生物参考答案_2024年3月_02按日期_16号_2024届辽宁省实验中学高考适应性测试(二)

辽宁省实验中学2023-2024学年度高考适应性测试(二)生物参考答案_2024年3月_02按日期_16号_2024届辽宁省实验中学高考适应性测试(二)

  • 2026-04-06 12:12:30 2026-02-18 13:23:09

文档预览

辽宁省实验中学2023-2024学年度高考适应性测试(二)生物参考答案_2024年3月_02按日期_16号_2024届辽宁省实验中学高考适应性测试(二)
辽宁省实验中学2023-2024学年度高考适应性测试(二)生物参考答案_2024年3月_02按日期_16号_2024届辽宁省实验中学高考适应性测试(二)
辽宁省实验中学2023-2024学年度高考适应性测试(二)生物参考答案_2024年3月_02按日期_16号_2024届辽宁省实验中学高考适应性测试(二)
辽宁省实验中学2023-2024学年度高考适应性测试(二)生物参考答案_2024年3月_02按日期_16号_2024届辽宁省实验中学高考适应性测试(二)
辽宁省实验中学2023-2024学年度高考适应性测试(二)生物参考答案_2024年3月_02按日期_16号_2024届辽宁省实验中学高考适应性测试(二)
辽宁省实验中学2023-2024学年度高考适应性测试(二)生物参考答案_2024年3月_02按日期_16号_2024届辽宁省实验中学高考适应性测试(二)
辽宁省实验中学2023-2024学年度高考适应性测试(二)生物参考答案_2024年3月_02按日期_16号_2024届辽宁省实验中学高考适应性测试(二)
辽宁省实验中学2023-2024学年度高考适应性测试(二)生物参考答案_2024年3月_02按日期_16号_2024届辽宁省实验中学高考适应性测试(二)
辽宁省实验中学2023-2024学年度高考适应性测试(二)生物参考答案_2024年3月_02按日期_16号_2024届辽宁省实验中学高考适应性测试(二)
辽宁省实验中学2023-2024学年度高考适应性测试(二)生物参考答案_2024年3月_02按日期_16号_2024届辽宁省实验中学高考适应性测试(二)
辽宁省实验中学2023-2024学年度高考适应性测试(二)生物参考答案_2024年3月_02按日期_16号_2024届辽宁省实验中学高考适应性测试(二)

文档信息

文档格式
docx
文档大小
0.062 MB
文档页数
11 页
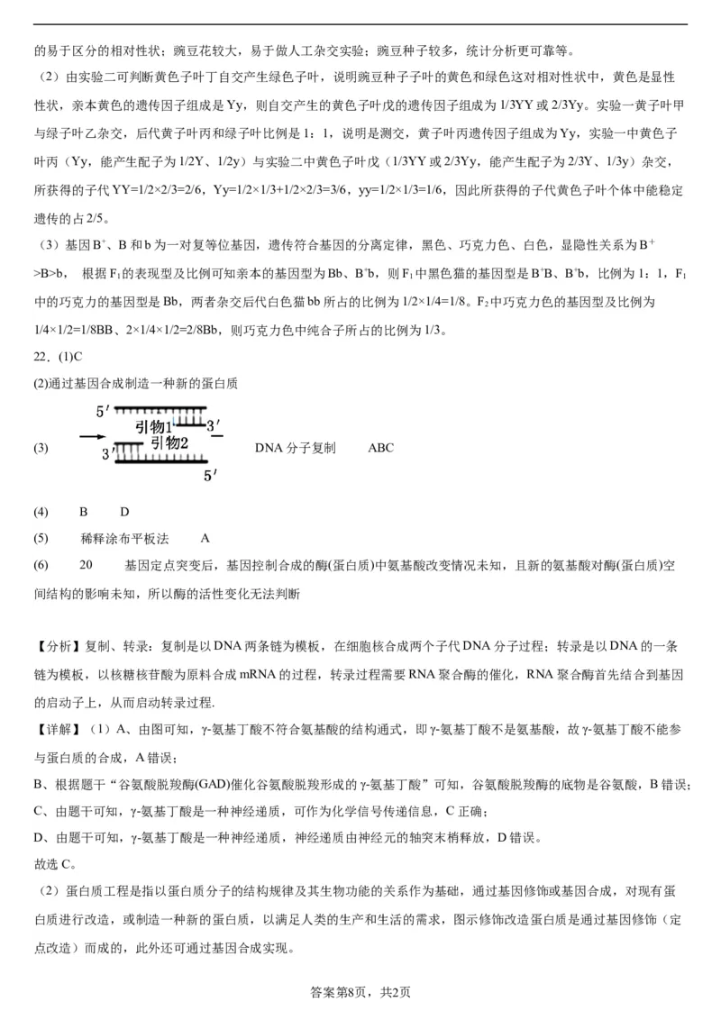
上传时间
2026-02-18 13:23:09

文档内容

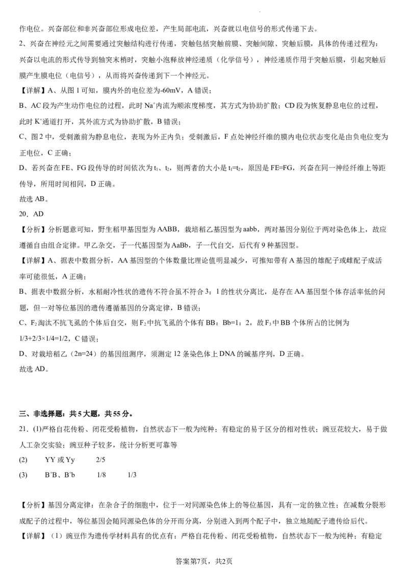
辽宁省实验中学 2023-2024 学年度高考适应性测试(二) 生物参考答案 一、选择题:本题共15小题,每小题2分,共30分。在每小题给出的四个选项中,只有一项是符合题目要求的。 1.C 【分析】 1、生长素的运输包括:极性运输、成熟组织中韧皮部的非极性运输以及根尖和茎尖部位的横向运输。 2、植物激素是由植物体内产生,能从产生部位运输到作用部位,对植物生长发育有显著影响的微量有机物。 3、生长素作用具有两重性,即低浓度促进生长,高浓度抑制生长,主要表现为:既能促进生长,也能抑制生长;既 也可以防止落花落果;既能促进生根,也能抑制生根。 【详解】A、生长素通过韧皮部进行的非极性运输是需要消耗能量的主动运输, A错误; B、单侧光会使生长素在胚芽鞘尖端发生横向运输由向光侧向背光侧转移,进而引起生长素分布不均,但是胚芽鞘尖 端产生生长素并不受单侧光的影响,B错误; C、顶端优势是指顶芽产生的生长素向下运输,大量积累在侧芽部位,顶端优先生长,侧芽生长受到抑制的现象,与 生长素的两重性有关,与其极性运输有关,C正确; D、根据植物激素的定义可知,植物体内生长素的合成部位和作用部位不同,D错误。 故选C。 2.C 【分析】题意分析,水熊虫干化是由于细胞大量脱水,身体皱缩导致的;水熊虫干化后能对抗高压、高温等的影响, 以度过不良环境;相反,干化的水熊虫遇水吸水,又可以恢复生活状态。 【详解】A、水熊虫进入干化状态时,脱去的主要是自由水,体内自由水含量非常少,导致新陈代谢极低,A错误; B、与一般的蛋白质不同,IDP呈现不折叠的“天然无序”状态,则说明IDP含有较高比例的亲水氨基酸残基,即氨 基酸的种类不同,这也说明氨基酸种类是蛋白质的空间结构形成的基础,B错误; C、天然无序蛋白(IDP)的元素组成为C、H、O、N,核酸的元素组成为C、H、O、N、P,所以它们共有的元素组 成为C、H、O、N,C正确; D、提取水熊虫体内的IDP,用相关蛋白酶水解成多肽后,由于多肽依然可以与双缩脲试剂发生紫色反应,因此此时 不能用双缩脲试剂检测IDP的水解程度,D错误。 故选C。 3.B 【分析】关于“内环境稳态的调节”应掌握以下几点: (1) 实质:体内渗透压、温度、酸碱度等理化特性呈现动态平衡的过程; (2) 定义: 在神经系统和体液的调节下,通过各个器官、系统的协调活动,共同维持内环境相对稳定的状态; (3) 调节机制:神经体液-免疫调节网络; (4) 层面:水、无机盐、血糖、体温等的平衡与调节; (5) 意义:机体进行正常生命活动的必要条件。 答案第1页,共2页 学科网(北京)股份有限公司【详解】①神经递质由突触前膜释放于突触间隙,作用于突触后膜,突触间隙中存在组织液,故神经递质可以存在于 内环境中,①正确; ②对高烧病人,可以采取辅助措施降低体温,但不能加棉被,否则会使散热渠道不畅,导致体温的上升,②错误; ③过氧化氢酶(存在细胞内)和载体(细胞的成分)不是内环境的成分,③正确; ④人体内环境稳态是指内环境的每一种成分和理化性质都维持相对稳定状态, ④错误; ⑤乳酸与血浆中HCO - 发生反应实现内环境中pH值的稳定,该过程发生于内环境中,⑤正确。 3 综上所述一共有三项正确,即B正确。 故选B。 4.A 【分析】细胞呼吸是一个氧化分解反应,该过程会释放出能量并合成ATP。细胞呼吸的方式包括有氧呼吸和无氧呼吸。 【详解】A、有氧呼吸必须要有氧气参与,有氧呼吸是细胞呼吸的主要形式,A正确; B、有氧呼吸的主要场所是线粒体,但有氧呼吸第一阶段发生在细胞质基质,B错误; C、有氧呼吸第三阶段释放的能量最多,C错误; D、无氧呼吸合成的ATP少,是因为有机物分解不彻底,能量大多储存在有机物中,D错误。 故选A。 5.C 【分析】生态系统 ,指在自然界的一定的空间内,生物与环境构成的统一整体,在这个统一整体中,生物与环境之 间相互影响、相互制约,并在一定时期内处于相对稳定的动态平衡状态。 【详解】A、生产者主要指绿色植物等自养生物,能将无机物转变为有机物,是生态系统的基石,A正确; B、消费者是异养生物,对加快物质循环、传粉和种子的传播具有重要作用,B正确; C、它是指生态系统中各种动植物和微生物之间由于摄食关系而形成的一种联系,C错误; D、食物网是许多食物链彼此相互交错连接成的复杂营养结构,食物网越复杂,生态系统越稳定,D正确。 故选C。 6.B 【分析】根据题意和图示分析可知:图示为基因型AaBb的某动物进行细胞分裂的示意图。该细胞不含同源染色体, 应处于减数第二次分裂前期,可能是次级精母细胞或次级卵母细胞或第一极体。 【详解】A、该生物基因型为AaBb,因此图示细胞中基因a可能是交叉互换产生的,也可能是由基因A经突变产生, A正确; B、图示细胞处于减数第二次分裂,可能是次级精母细胞或次级卵母细胞或第一极体,若是次级卵母细胞或第一极体, 由于初级卵母细胞不均等分裂,则细胞中含有的细胞质不是其母细胞的一半,B错误; C、此细胞可形成AB和aB两种基因型的子细胞,C正确; D、染色体复制发生在减数第一次分裂前的间期,所以细胞中的染色单体在减数第一次分裂前的间期形成,D正确。 故选B。 【点睛】易错点:B项中,不能根据图示细胞处于减数第二次分裂,判断性别,可能是次级精母细胞或次级卵母细胞 答案第2页,共2页或第一极体。 7.A 【分析】人体内以水为基础的液体叫体液,分成细胞内液和细胞外液,分为组织液、血浆、淋巴,组织液渗入淋巴的 量少于组织液渗回组织液渗入的量,因为组织液渗入淋巴是单向的组织液渗入血浆是双向的.正常机体通过调节作用, 使各个器官、系统协调活动,共同维持内环境的相对稳定状态叫做稳态.细胞内液和组织液之间以及血浆和组织液之 间是双向交换物质的,淋巴液是单向流动的,所以根据图示进行判断:A是血浆,B是组织液,C是细胞内液,D是 淋巴。 【详解】①乙酰胆碱由突触前膜释放,进入突触间隙,即神经细胞之间的组织液,①正确; ②由图示可知,A、B、C依次为血浆、组织液、细胞内液,②错误; ③D是淋巴,其中混悬着一定量的淋巴细胞和吞噬细胞等,③正确; ④细胞质基质是人体细胞代谢的主要场所,④错误; ⑤组织液和血浆成分相似,只是血浆中蛋白质含量相对较高,⑤错误; ⑥正常情况下,内环境的化学成分和理化性质相对稳定,不是恒定不变,如体温是37℃左右,⑥错误; ⑦神经递质、血浆蛋白、抗体、激素、氨基酸都是内环境的组成成分,胰蛋白酶属于消化酶,分布在消化道中,不属 于内环境的组成成分,⑦错误。 故正确的有①③,共2项。 故选A。 【点睛】 8.B 【分析】中心法则是指遗传信息从DNA传递给RNA,再从RNA传递给蛋白质,即完成遗传信息的转录和翻译的过程. 也可以从DNA传递给DNA,即完成DNA的复制过程.这是所有细胞结构的生物所遵循的法则.在某些病毒中的 RNA自我复制(如烟草花叶病毒等)和在某些病毒中能以RNA为模板逆转录成DNA的过程(某些致癌病毒)是对中 心法则的补充和发展。 【详解】ABC、物质 Y 可代替胸腺嘧啶脱氧核糖核苷酸参入到 HIV的RNA 逆转录的 cDNA 之中,所以物质 Y 可 与碱基 A 发生互补配对,不能参与细胞中 DNA的转录过程, AC正确,B错误; D、物质 Y 对 HIV 的增殖抑制强,不抑制宿主细胞的增殖可作为治疗艾滋病的药物,D正确。 故选B。 9.B 【分析】DNA复制是指以亲代DNA分子为模板合成子代DNA分子的过程.时间是有丝分裂和减数分裂间期;条件 是模板(DNA的双链)、能量(ATP水解提供)、酶(解旋酶和DNA聚合酶等)、原料(游离的脱氧核苷酸);过 程是边解旋边复制;方式是半保留复制。 【详解】A、原核细胞的遗传物质在拟核,没有细胞核,则转录和翻译可同时同地进行,A正确; B、转录和翻译过程中的碱基配对方式不完全相同,前者的碱基互补配对方式为A-U、T-A、C-G、G-C,后者的碱基 互补配对方式为A-U、U-A、C-G、G-C,B错误; 答案第3页,共2页 学科网(北京)股份有限公司C、转录和翻译过程在细胞增殖、生长和分化的过程中都会发生,C正确; D、DNA复制需要有解旋酶、DNA聚合酶等,转录需要有RNA聚合酶,翻译需要酶催化氨基酸的脱水缩合,D正确。 故选B。 10.B 【分析】要维持最长生存时间 ,应该充分利用现有食物含有的能量,即提高食物中的能量利用率。 【详解】能量沿食物链流动,逐渐递减,因此谷物中的能量若通过母鸭转移给人时,会被大大消耗,所以要维持最长 生存时间,以获得救援,必需先吃母鸭,再吃谷物,以提高现有食物中的能量利用率,所以B选项是正确的。 故选B。 11.C 【分析】核膜是双层膜,有核孔。核膜使细胞的核质分开;核孔使细胞的核质之间能进行物质交换,如信使RNA通 过核孔进入细胞质。核膜是选择透过性膜,氨基酸、葡萄糖、离子和小分子等可通透核膜。染色质是指细胞核内易被 醋酸洋红或龙胆紫等碱性染料染成深色的物质。其主要成分是DNA和蛋白质。在细胞有丝分裂间期,染色质呈细长 丝状且交织成网状,在细胞有丝分裂的分裂期,染色质细丝高度螺旋、缩短变粗成圆柱状或杆状的染色体。 【详解】A、不是所有真核细胞都有细胞核,比如成熟的高等植物的筛管细胞和成熟的哺乳动物的红细胞没有细胞核, A正确; B、核膜是选择透过性膜,双层膜,故核膜能将核内物质与细胞质分隔开,B正确; C、核孔是核质间物质交换和信息交流的通道,具有选择性,故物质不可以自由通过核孔,C错误; D、染色质是DNA的主要载体,是极细的丝状物,因容易被碱性染料染成深色而得名,D正确。 故选C。 12.C 【分析】分析图示可知,载体S可在顺浓度梯度运输Na+的同时,逆浓度梯度运输葡萄糖进小肠上皮细胞;载体G能 顺浓度梯度运输葡萄糖出小肠上皮细胞,方式为协助扩散;Na+-K+泵能逆浓度梯度运输Na+出细胞、K+进细胞,该过 程消耗能量,方式为主动运输。 【详解】A、由图示可知,葡萄糖通过载体S被逆浓度梯度转运进入小肠上皮细胞,该过程由Na+的电化学梯度驱动, 方式为主动运输,A正确; B、在基膜侧的载体G能顺浓度梯度运输葡萄糖,该过程不消耗能量,载体G不具有ATP酶活性,且结构不同于载体 S,B正确; C、钠钾泵将K+运入小肠上皮细胞是逆浓度梯度,该过程消耗能量,方式属于主动运输,C错误; D、Na+-K+泵能主动将Na+运出细胞,以维持小肠上皮细胞内Na+处于较低浓度,该过程消耗ATP,D正确。 故选C。 13.A 【分析】不同种植物对生长素的敏感度不同,同种植物的不同器官对生长素的敏感度也不同。 【详解】A、双子叶植物对生长素的敏感性比单子叶植物强,A正确; B、若乙表示水平放置的茎,受重力的影响,远地侧生长素往近地侧运输,近地侧的生长素的浓度大于远地侧生长素 答案第4页,共2页浓度,由于茎对生长素敏感性低,近地侧的生长素的浓度高,促进作用比远地侧大,若d表示近地侧,则远地侧的生 长素浓度小于m,B错误; C、若乙表示水平放置的根,受重力影响,远地侧生长素往近地侧运输,近地侧的生长素的浓度大于远地侧生长素浓 度,根对生长素比较敏感,近地侧的生长素的浓度高,抑制根的生长,远地侧生长素浓度低,促进根的生长,若c表 示远地侧,则近地侧的生长素浓度大于e,C错误; D、a点的生长素浓度对甲、乙的意义不同,在a点增加生长素浓度,对甲的促进作用越来越弱,对乙的促进作用越来 越强,D错误。 故选A。 14.D 【分析】诱变育种原理:基因突变,方法:用物理因素(如X射线、γ射线、紫外线、激光等)或化学因素(如亚硝 酸、硫酸二乙脂等)来处理生物,使其在细胞分裂间期DNA复制时发生差错,从而引起基因突变,举例:太空育种、 青霉素高产菌株的获得。 【详解】A、太空育种主要是通过高真空,微重力和大量银河宇宙射线的强辐射等太空综合环境因素诱发植物种子的 基因变异,引起基因突变,基因突变不能通过显微镜直接观察,A错误; B、太空育种是利用物理因素诱导农作物的遗传物质发生改变,这种变异是遗传物质改变引起的,因此属于可遗传的 变异,可以遗传给下一代,B错误; C、太空中的特殊环境,贵农5号刺梨种子经历微重力、复杂磁场的宇宙环境,以及宇宙射线的“洗礼”,种子突变 的几率大幅提升,C错误; D、太空育种是基因突变,产生了新的基因,属于可遗传变异,D正确。 故选D。 15.D 【分析】分析题图:A基因上二核苷酸(CpG)胞嘧啶有不同程度的甲基化现象出现,但是A基因的碱基序列没有改 变,所以不属于基因突变。 【详解】A、F(Aa)不同个体出现了不同体色,A基因上二核苷酸(CpG)胞嘧啶有不同程度的甲基化现象出现,F 1 1 个体体色的差异与A基因甲基化程度有关,A正确; B、DNA分子复制遵循碱基互补配对原则,据题干信息“甲基化不影响DNA的复制”可知,DNA的甲基化会不改变 碱基互补配对的方式,B正确; C、DNA的甲基化使生物发生表观遗传,表观遗传能够使生物体在基因的碱基序列不变的情况下发生可遗传的性状改 变,C正确; D、甲基化不影响DNA的复制,故不影响DNA聚合酶与该基因的结合,甲基化的基因不能与RNA聚合酶结合,故无 法进行转录产生相应mRNA,进而影响性状表达,D错误。 故选D。 二、不定向选择题:共5小题,每小题3分,共15分,每小题有一个或多个选项符合题目要求,全部选对得3分,选不全得1 分,选错得0分。 答案第5页,共2页 学科网(北京)股份有限公司16.BD 【分析】核糖体合成蛋白质的场所,是“生产蛋白质的机器”;内质网上的核糖体合成的蛋白质作为膜蛋白、输出细 胞质的蛋白质;游离的核糖体合成的蛋白质由细胞本身使用。 【详解】A、核糖体由蛋白质和RNA组成,A正确; B、核糖体有的游离在细胞质基质中,有的附着在内质网上,线粒体和叶绿体中也含有核糖体,B错误; C、核糖体是蛋白质合成的场所,C正确; D、真核细胞和原核细胞中都含有核糖体,病毒无细胞结构,没有核糖体,D错误。 故选BD。 17.ABC 【分析】DNA连接酶连接的是两个核苷酸之间的磷酸二酯键。E·coliDNA连接酶只能缝合黏性末端;T4DNA连接酶 黏性末端与平末端都可以缝合,但连接平末端时的效率比较低。图1片段为平末端,图2被限制酶切割后形成的是黏 性末端。 【详解】A、图2中箭头所示部位为脱氧核苷酸之间的磷酸二酯键,图1中a所示部位也是脱氧核苷酸之间的磷酸二酯 键,A正确; B、图2所示的DNA片段被限制酶切割后获得的末端为黏性末端,图1下端为平末端,故图2所示的DNA片段被限 制酶切割后获得的末端形式与图1下端不同,B正确; C、DNA水解酶也作用在a处,即脱氧核苷酸之间的磷酸二酯键,C正确; D、基因工程的载体必须具有限制酶的切割位点,但不一定具有图2所示的碱基序列,D错误。 故选ABC。 18.BC 【分析】1、原核生物是指细胞结构中没有核膜包被的典型的细胞核的一类生物,一般包括:细菌、蓝藻、放线菌、 支原体和衣原体等。而细菌又包括多种,蓝藻也包括多种,如:颤藻、念珠藻、蓝球藻、发菜等。 2、高等植物属于真核生物,其体细胞含有被核膜包被的成形的细胞核(含有核膜、核仁和染色质),其体细胞不含 中心体;水稻根尖分生区细胞不含叶绿体和液泡,但含有线粒体、核糖体、内质网、高尔基体等结构。低等的植物含 有中心体。 3、动物都属于真核生物,有成形的细胞核,有众多复杂的细胞器,包括中心体,但是没有叶绿体和液泡。 4、真菌类也属于真核生物,有细胞壁,有众多的细胞器。 【详解】A、发菜属于原核生物,没有①叶绿体和③核膜,A错误; B、绿藻是真核生物的植物,具有①叶绿体、②染色体、③核膜、④核糖体、⑤细胞壁,B正确; C、酵母菌是真菌,没有①叶绿体、⑥拟核,C正确; D、大肠杆菌和蓝藻是原核生物,没有①叶绿体、②染色体、③核膜,具有④核糖体、⑤细胞壁、⑥拟核,D错误。 故选BC。 19.AB 【分析】兴奋的传导和传递的过程:1、静息时,神经细胞膜对钾离子的通透性大,钾离子大量外流,形成内负外正 的静息电位;受到刺激后,神经细胞膜的通透性发生改变,对钠离子的通透性增大,钠离子内流,形成内正外负的动 答案第6页,共2页作电位。兴奋部位和非兴奋部位形成电位差,产生局部电流,兴奋就以电信号的形式传递下去。 2、兴奋在神经元之间需要通过突触结构进行传递,突触包括突触前膜、突触间隙、突触后膜,具体的传递过程为: 兴奋以电流的形式传导到轴突末梢时,突触小泡释放神经递质(化学信号),神经递质作用于突触后膜,引起突触后 膜产生膜电位(电信号),从而将兴奋传递到下一个神经元。 【详解】A、从图1可知,膜内外的电位差为-60mV,A错误; B、AC段为产生动作电位的过程,此时Na+内流为顺浓度梯度,其方式为协助扩散;CD段为恢复静息电位的过程, 此时K+通道打开,其外流方式为协助扩散,B错误; C、图2中,受刺激前为静息电位,表现为外正内负;受刺激后,F点处神经纤维的膜内电位状态变化是由负电位变为 正电位,C正确; D、若兴奋在FE、FG段传导的时间依次为t、t,则两者的大小是t=t,原因是FE=FG,兴奋在同一神经纤维上等距 1 2 1 2 传导,所用时间相同,D正确。 故选AB。 20.AD 【分析】分析题意可知,野生稻甲基因型为AABB,栽培稻乙基因型为aabb,两对基因分别位于两对染色体上,故应 遵循自由组合定律。甲乙杂交,子一代基因型为AaBb,子一代自交,后代有9种基因型。 【详解】A、据表中数据分析,AA基因型的个体数量比理论值明显减少,可推知带有A基因的雄配子或雌配子成活 率可能很低,A正确; B、据表中数据分析,水稻耐冷性状的遗传不符合虽不符合3:1的性状分离比,是存在AA基因型个体存活率低的问 题,但一对等位基因的遗传遵循基因的分离定律,B错误; C、F 淘汰不抗飞虱的个体后自交,则F 中抗飞虱的个体有BB:Bb=1:2,故F 中BB个体所占的比例为 2 2 3 1/3+2/3×1/4=1/2,C错误; D、对栽培稻乙(2n=24)的基因组测序,须测定12条染色体上DNA的碱基序列,D正确。 故选AD。 三、非选择题:共5大题,共55分。 21.(1)严格自花传粉、闭花受粉植物,自然状态下一般为纯种;有稳定的易于区分的相对性状;豌豆花较大,易于做 人工杂交实验;豌豆种子较多,统计分析更可靠等 (2) YY或Yy 2/5 (3) B+B、B+b 1/8 1/3 【分析】基因分离定律:在杂合子的细胞中,位于一对同源染色体上的等位基因,具有一定的独立性;在减数分裂形 成配子的过程中,等位基因会随同源染色体的分开而分离,分别进入到两个配子中,独立地随配子遗传给后代。 【详解】(1)豌豆作为遗传学材料具有的优点有:严格自花传粉、闭花受粉植物,自然状态下一般为纯种;有稳定 答案第7页,共2页 学科网(北京)股份有限公司的易于区分的相对性状;豌豆花较大,易于做人工杂交实验;豌豆种子较多,统计分析更可靠等。 (2)由实验二可判断黄色子叶丁自交产生绿色子叶,说明豌豆种子子叶的黄色和绿色这对相对性状中,黄色是显性 性状,亲本黄色的遗传因子组成是Yy,则自交产生的黄色子叶戊的遗传因子组成为1/3YY或2/3Yy。实验一黄子叶甲 与绿子叶乙杂交,后代黄子叶丙和绿子叶比例是1:1,说明是测交,黄子叶丙遗传因子组成为Yy,实验一中黄色子 叶丙(Yy,能产生配子为1/2Y、1/2y)与实验二中黄色子叶戊(1/3YY或2/3Yy,能产生配子为2/3Y、1/3y)杂交, 所获得的子代YY=1/2×2/3=2/6,Yy=1/2×1/3+1/2×2/3=3/6,yy=1/2×1/3=1/6,因此所获得的子代黄色子叶个体中能稳定 遗传的占2/5。 (3)基因B+、B和b为一对复等位基因,遗传符合基因的分离定律,黑色、巧克力色、白色,显隐性关系为B+ >B>b, 根据F 的表现型及比例可知亲本的基因型为Bb、B+b,则F 中黑色猫的基因型是B+B、B+b,比例为1:1,F 1 1 1 中的巧克力的基因型是Bb,两者杂交后代白色猫bb所占的比例为1/2×1/4=1/8。F 中巧克力色的基因型及比例为 2 1/4×1/2=1/8BB、2×1/4×1/2=2/8Bb,则巧克力色中纯合子所占的比例为1/3。 22.(1)C (2)通过基因合成制造一种新的蛋白质 (3) DNA分子复制 ABC (4) B D (5) 稀释涂布平板法 A (6) 20 基因定点突变后,基因控制合成的酶(蛋白质)中氨基酸改变情况未知,且新的氨基酸对酶(蛋白质)空 间结构的影响未知,所以酶的活性变化无法判断 【分析】复制、转录:复制是以DNA两条链为模板,在细胞核合成两个子代DNA分子过程;转录是以DNA的一条 链为模板,以核糖核苷酸为原料合成mRNA的过程,转录过程需要RNA聚合酶的催化,RNA聚合酶首先结合到基因 的启动子上,从而启动转录过程. 【详解】(1)A、由图可知,γ-氨基丁酸不符合氨基酸的结构通式,即γ-氨基丁酸不是氨基酸,故γ-氨基丁酸不能参 与蛋白质的合成,A错误; B、根据题干“谷氨酸脱羧酶(GAD)催化谷氨酸脱羧形成的γ-氨基丁酸”可知,谷氨酸脱羧酶的底物是谷氨酸,B错误; C、由题干可知,γ-氨基丁酸是一种神经递质,可作为化学信号传递信息,C正确; D、由题干可知,γ-氨基丁酸是一种神经递质,神经递质由神经元的轴突末梢释放,D错误。 故选C。 (2)蛋白质工程是指以蛋白质分子的结构规律及其生物功能的关系作为基础,通过基因修饰或基因合成,对现有蛋 白质进行改造,或制造一种新的蛋白质,以满足人类的生产和生活的需求,图示修饰改造蛋白质是通过基因修饰(定 点改造)而成的,此外还可通过基因合成实现。 答案第8页,共2页(3)引物需要与模板的3'端结合,且子链从5'端开始延伸,结合图示过程可知,图中模板链和引物链的5’端可表示如 下: ;DNA复制是以DNA两条链为模板,合成两个子代DNA分子的过程,结合图可知, PCR技术与DNA复制类似;但两者不同的是反应的酶(PCR是耐高温的TaqDNA聚合酶)、反应过程(PCR需要变 性、复性、延伸)、反应的温度(PCR温度高),模板均为DNA两条链,故选ABC。 (4)过程②表示将重组质粒导入受体细胞(大肠杆菌细胞),过程⑤表示谷氨酸脱羧酶(GAD)的分离纯化。 故选BD。 (5)根据图中菌落的分布情况可知,过程③所用的接种方法是稀释涂布平板法;重组质粒上含有抗生素抗性基因, 为筛选含目的基因的受体细胞,需要在培养基中添加相应的抗生素,卡那霉素、卡那霉素降解酶、卡那霉素基因和卡 那霉素抗性基因之中只有卡那霉素是抗生素。 故选A。 (6)组成蛋白质的氨基酸一共21种,对天然GAD第413位的赖氨酸进行定点突变改造,以期获得催化效率高的突变 型GAD,因此此研究可获得的突变型GAD最多有21-1=20种;基因定点突变后,基因控制合成的酶(蛋白质)中氨 基酸改变情况未知,且新的氨基酸对酶(蛋白质)空间结构的影响未知,结合酶的结构决定酶的活性,可推知酶的活 性变化无法判断。 23.(1)自由水 (2) 减小 气温低,植物体内的自由水下降可防止结冰而损害自身,抗寒能力逐渐增强,有利于植物度过不良 环境 (3) 构成细胞内某些复杂化合物 维生素D能有效促进人和动物肠道对钙磷的吸收 (4) 脂肪 脂肪含(C和)H量更多 (5) 能 变性后的蛋白质仍含有肽键 不影响 抗体 (6) ③ ④ 【分析】细胞内的水以自由水和结合水的形式存在,结合水是细胞结构的主要组成成分,自由水是细胞内良好的溶剂, 是许多化学反应的介质,水还是许多化学反应的反应物或生成物,水能自由移动,对于运输营养物质和代谢废物具有 重要作用;自由水与结合水的比值越高,细胞新陈代谢越旺盛,抗逆性越差,反之亦然。 【详解】(1)自由水与结合水的比值越高,细胞新陈代谢越旺盛,抗逆性越差,反之亦然,据图分析,从9月至12 月,植物的含水量随气温下降而下降,原因主要是自由水含量减少有关。 (2)据图分析,9~12月期间,冬小麦的自由水下降非常快,而结合水则上升比较多,植物的自由水与结合水含量的 比值逐渐减小;原因是气温低,自由水含量降低,可防止结冰而损伤自身,结合水增加,抗寒能力逐渐增强,有利于 植物度过不良环境。 答案第9页,共2页 学科网(北京)股份有限公司(3)牛奶、婴幼儿奶粉中都添加钙、铁等元素,其中碳酸钙是人体骨骼和牙齿的重要组成成分,铁是血红蛋白的组 成成分,这说明无机盐是构成细胞内某些复杂化合物的重要成分;维生素D能有效促进人和动物肠道对钙磷的吸收, 故服用补钙产品同时补充维生D效果更好。 (4)由于脂肪含有的C和H更多,含有的O更少,故等质量的糖类和脂肪完全氧化分解,其中分解脂肪的耗氧量更 多,释放的能量也更多。 (5)变性后的蛋白质仍含有肽键,故变性了的蛋白质能使双缩脲试剂变成紫色;煮熟的鸡蛋,其蛋白质一定发生了 变性,食物加工过程中蛋白质变性不影响蛋白质的营养价值,因为蛋白质会被分解成氨基酸被吸收,而蛋白质的营养 价值取决于氨基酸的种类和含量;抗体的本质是蛋白质,具有免疫功能,人每天都要补充一定量的蛋白质,如果蛋白 质摄入不足会导致抵抗力下降,原因是蛋白质摄入量的不足会影响抗体的合成。 (6)据图分析,①表示利用葡萄糖合成肌糖原,②表示利用葡萄糖合成肝糖原,③表示肝糖原分解为葡萄糖,④表 示葡萄糖转化为脂肪,所以人和动物血液中葡萄糖含量低于正常值时,会通过图乙中③肝糖原分解为葡萄糖途径及时 补充葡萄糖。北京填鸭育肥利用的是图乙中④葡萄糖转化为脂肪过程。 24.(1) 肝糖原 胰高血糖素 垂体 少 抑制 (2)abc (3) 等量的适宜浓度的放射性碘溶液 各组鼠的甲状腺中碘的放射量 生理盐水 (4) 甲状腺激素含量较高会抑制促甲状腺激素的合成,甲状腺细胞利用放射性碘合成并分泌的甲状腺激素少 促甲状腺激素能促进甲状腺激素利用放射性碘合成并分泌甲状腺激素,使甲状腺中放射性碘的含量下降较快 【分析】1、分析题意和题图可知:该实验的目的是证明急性高血糖可促进生长抑素的分泌,进而影响TSH的分泌, 因此自变量是是否添加葡萄糖,因变量是促甲状腺激素(TSH)的分泌量的变化,看图可知,TRH(促甲状腺激素释 放激素)加葡萄糖处理后,受试者体内TSH增加量减少,因此可以得出:高血糖可促进生长抑素的分泌,进而影响 TSH的分泌。 2、胰岛素是唯一能降低血糖的激素,其作用分为两个方面:促进血糖氧化分解、合成糖原、转化成非糖类物质;抑 制肝糖原的分解和非糖类物质转化。当胰岛素和其受体结合后,促进一方面促进葡萄糖的氧化分解、合成糖原和转化 形成非糖类物质,另一方面使细胞膜上的葡萄糖转运蛋白增加,促进葡萄糖进入细胞,而使血糖浓度降低。 【详解】(1)①血糖的来源包括食物中糖类的消化吸收,肝糖原的分解和非糖物质的转化。 ②给予受试者葡萄糖处理造成急性高血糖后,人体通过调节要降低血糖,所以受试者胰岛细胞分泌的胰岛素增加,胰 高血糖素减少。用TRH(促甲状腺激素释放激素)处理后,受试者体内垂体分泌的TSH含量升高,导致机体甲状腺 激素分泌增多,细胞代谢速率加快,产热增加。 ③由实验结果可知,与对照组相比,处理组TSH的增加量较少,说明生长抑素对TSH的分泌具有抑制作用。 (2)ab.若体内产生蛋白M抗体或体内产生胰岛素结合的物质,都会影响胰岛素与蛋白M的结合,使胰岛素不能发挥 作用,引发糖尿病,ab正确; c.信号转导蛋白缺失会影响GLUT4的囊泡与细胞膜的融合,从而影响葡萄糖进入细胞,也会引发糖尿病,c正确; d.若胰高血糖素与其受体结合发生障碍,不能升高血糖,所以不会引发糖尿病,d错误; 答案第10页,共2页综上所述,a、b、c符合题意。 故选abc。 (3)②给各组鼠注射等量的放射性碘溶液,因为碘是甲状腺激素的组成成分,并测定各组鼠的甲状腺中碘的放射量。 ③甲组是对照组,实验设计遵循单一变量原则,故给甲组实验鼠注射等量的生理盐水,乙组注射无放射性的甲状腺激 素、丙组注射无放射性的促甲状腺激素。 (4)经放射性检测,与甲组相比,乙组实验鼠甲状腺中碘的放射量下降较慢,原因是:乙组注射无放射性的甲状腺 激素,甲状腺激素含量较高会抑制促甲状腺激素的合成,甲状腺细胞利用放射性碘合成并分泌的甲状腺激素少,丙组 注射无放射性的促甲状腺激素,与甲组相比,丙组实验鼠甲状腺中碘的放射量下降较快,原因是促甲状腺激素能促进 甲状腺激素利用放射性碘合成并分泌甲状腺激素,使甲状腺中放射性碘的含量下降较快。 25.(1) 类胡萝卜素(或胡萝卜素和叶黄素) 红光和蓝紫光 (2) 非气孔 气孔导度下降,但胞间CO 浓度上升 2 (3)18O→C18O→(CH18O) 2 2 2 (4) 一定量的蔗糖溶液(适量的蔗糖溶液) 叶片的气孔开放程度(或气孔导度) (5)相对对照组而言,实验组气孔开放程度明显降低 【分析】光合作用过程包括光反应和暗反应:①光反应场所在叶绿体类囊体薄膜,发生水的光解、ATP和NADPH的 生成;②暗反应场所在叶绿体的基质,发生CO 的固定和C 的还原,消耗ATP和NADPH。 2 3 【详解】(1)光合色素除了叶绿素a和叶绿素b,还包括类胡萝卜素。结合图示可知,一定浓度的NaCl溶液胁迫使 叶绿素a和叶绿素b含量的降低,导致陆稻植株吸收的红光和蓝紫光减少,直接影响光反应阶段,导致光反应产生的 ATP和NADPH减少,进而表现为光合速率下降。 (2)据表分析,在NaCl溶液的胁迫下,引起保卫细胞失水,进而引起气孔导度下降,但此时胞间CO 浓度反而上升, 2 可见,此时引起净光合速率下降的因素为非“气孔”因素。 (3)浇水可缓解NaCl溶液胁迫,给植物浇H18O则会参与有氧呼吸的第二阶段,进而使二氧化碳中含有18O,此后 2 2 二氧化碳参与光合作用的暗反应过程使得产生C H 18O,此过程中18O的最短转移途径可表示为18O→C18O→ 6 12 6 2 2 (CH18O)。 2 (4)本实验的目的使验证蔗糖浓度升高能降低气孔开放程度,则该实验的自变量使蔗糖浓度升高,因变量使气孔开 放程度的变化,实验材料选择的是长势相同的传粉后第15天的陆稻,随机均分为两组,实验组用一定量的蔗糖溶液 (适量的蔗糖溶液)注射处理,对照组注射等量的蒸馏水,一段时间后检测叶片的气孔开放程度的变化。 (5)本实验为验证性实验,支持该实验结论的结果应该为相对对照组而言,实验组气孔开放程度明显降低。 答案第11页,共2页 学科网(北京)股份有限公司