当前位置:首页>文档>专题05曲线运动(解析版)_4.2025物理总复习_赠品通用版(老高考)复习资料_专项复习_2023年高考冲刺物理热点知识讲练与题型归纳(全国通用)

专题05曲线运动(解析版)_4.2025物理总复习_赠品通用版(老高考)复习资料_专项复习_2023年高考冲刺物理热点知识讲练与题型归纳(全国通用)

  • 2026-03-09 23:11:36 2026-03-09 18:54:32

文档预览

专题05曲线运动(解析版)_4.2025物理总复习_赠品通用版(老高考)复习资料_专项复习_2023年高考冲刺物理热点知识讲练与题型归纳(全国通用)
专题05曲线运动(解析版)_4.2025物理总复习_赠品通用版(老高考)复习资料_专项复习_2023年高考冲刺物理热点知识讲练与题型归纳(全国通用)
专题05曲线运动(解析版)_4.2025物理总复习_赠品通用版(老高考)复习资料_专项复习_2023年高考冲刺物理热点知识讲练与题型归纳(全国通用)
专题05曲线运动(解析版)_4.2025物理总复习_赠品通用版(老高考)复习资料_专项复习_2023年高考冲刺物理热点知识讲练与题型归纳(全国通用)
专题05曲线运动(解析版)_4.2025物理总复习_赠品通用版(老高考)复习资料_专项复习_2023年高考冲刺物理热点知识讲练与题型归纳(全国通用)
专题05曲线运动(解析版)_4.2025物理总复习_赠品通用版(老高考)复习资料_专项复习_2023年高考冲刺物理热点知识讲练与题型归纳(全国通用)
专题05曲线运动(解析版)_4.2025物理总复习_赠品通用版(老高考)复习资料_专项复习_2023年高考冲刺物理热点知识讲练与题型归纳(全国通用)
专题05曲线运动(解析版)_4.2025物理总复习_赠品通用版(老高考)复习资料_专项复习_2023年高考冲刺物理热点知识讲练与题型归纳(全国通用)
专题05曲线运动(解析版)_4.2025物理总复习_赠品通用版(老高考)复习资料_专项复习_2023年高考冲刺物理热点知识讲练与题型归纳(全国通用)
专题05曲线运动(解析版)_4.2025物理总复习_赠品通用版(老高考)复习资料_专项复习_2023年高考冲刺物理热点知识讲练与题型归纳(全国通用)
专题05曲线运动(解析版)_4.2025物理总复习_赠品通用版(老高考)复习资料_专项复习_2023年高考冲刺物理热点知识讲练与题型归纳(全国通用)
专题05曲线运动(解析版)_4.2025物理总复习_赠品通用版(老高考)复习资料_专项复习_2023年高考冲刺物理热点知识讲练与题型归纳(全国通用)
专题05曲线运动(解析版)_4.2025物理总复习_赠品通用版(老高考)复习资料_专项复习_2023年高考冲刺物理热点知识讲练与题型归纳(全国通用)
专题05曲线运动(解析版)_4.2025物理总复习_赠品通用版(老高考)复习资料_专项复习_2023年高考冲刺物理热点知识讲练与题型归纳(全国通用)

文档信息

文档格式
docx
文档大小
0.548 MB
文档页数
14 页
上传时间
2026-03-09 18:54:32

文档内容

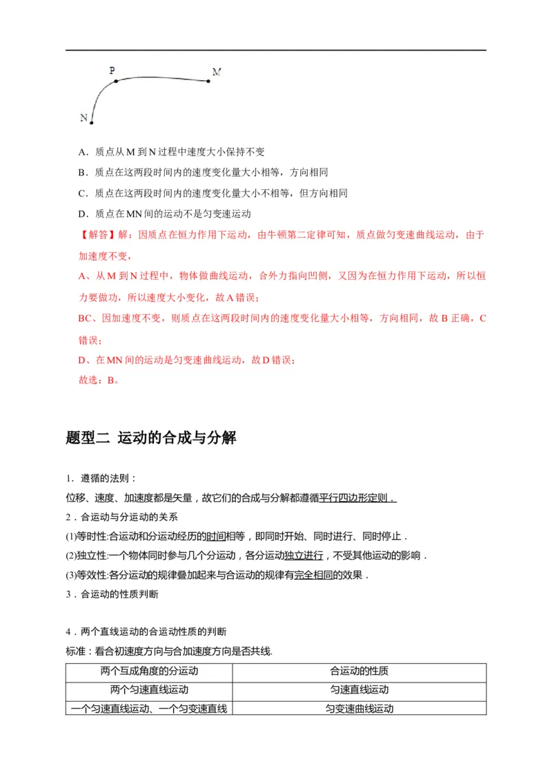
专题 05 曲线运动 [题型导航] 题型一 曲线运动的条件与特征...........................................................................................................1 题型二 运动的合成与分解...................................................................................................................3 题型三 小船渡河问题...........................................................................................................................4 题型四 绳(杆)关联速度分解...........................................................................................................9 [考点分析] 题型一 曲线运动的条件与特征 1.曲线运动 (1)速度的方向:质点在某一点的速度方向,沿曲线在这一点的切线方向. (2)运动的性质:做曲线运动的物体,速度的方向时刻在改变,所以曲线运动一定是变速运动. (3)曲线运动的条件:物体所受合外力的方向跟它的速度方向不在同一条直线上或它的加速度方向与 速度方向不在同一条直线上. 2.合外力方向与轨迹的关系 物体做曲线运动的轨迹一定夹在合外力方向与速度方向之间,速度方向与轨迹相切,合外力方向指 向轨迹的“凹”侧. 3.速率变化情况判断 (1)当合外力方向与速度方向的夹角为锐角时,物体的速率增大; (2)当合外力方向与速度方向的夹角为钝角时,物体的速率减小; (3)当合外力方向与速度方向垂直时,物体的速率不变. [例题1] 如图,在冬奥会短道速滑项目中,圆弧实线 ON为正常运动路线的弯道,OM为 运动员在O点的速度方向。若运动员在O点稍发生侧滑,她就会偏离正常比赛路线,则其滑 动线路( )A.沿OM直线 B.在OM左侧区域Ⅰ C.在OM和ON之间区域Ⅱ D.在ON右侧区域Ⅲ 【解答】解:若运动员水平方向不受任何外力时,沿 OM做离心运动,实际上运动员受到摩擦 力的作用,摩擦力提供向心力,当摩擦力等于需要的向心力时,运动员将沿ON做圆周运动,若 运动员发生侧滑,摩擦力不足以提供向心力,即摩擦力小于所需要的向心力,滑动方向在 OM 和ON之间的区域,故ABD错误,C正确, 故选:C。 [例题2] 如图,取一块较厚的板,置于水平面上。先按图甲所示分割成 A、B两部分,并 分开适当距离,在两部分间形成曲线轨道,最后按图乙所示将其分割成序号为 1、2……6的六 块板。现让小球以一定的初速度进入轨道,沿曲线轨道运动。若取走某些板后,小球仍能沿原 曲线运动,可取走( ) A.1、3、5 B.2、4、6 C.1、4、5 D.2、3、6 【解答】解:1、2板块处小球需指向1的向心力,必须2板块给以弹力;3、4板块处小球需指 向4的向心力,必须3给予弹力(4板块给的支持力指向凸侧,不满足运动需求);5、6板块需 6板块给予弹力,故可以取走的是1、4、5板块,故C正确,ABD错误; 故选:C。 [例题3] 如图所示的曲线是某个质点在恒力作用下的一段运动轨迹。质点从M点出发经P 点到达N点,已知弧长MP大于弧长PN,质点由M点运动到P点与从P点运动到N点的时间 相等。下列说法中正确的是( )A.质点从M到N过程中速度大小保持不变 B.质点在这两段时间内的速度变化量大小相等,方向相同 C.质点在这两段时间内的速度变化量大小不相等,但方向相同 D.质点在MN间的运动不是匀变速运动 【解答】解:因质点在恒力作用下运动,由牛顿第二定律可知,质点做匀变速曲线运动,由于 加速度不变, A、从M到N过程中,物体做曲线运动,合外力指向凹侧,又因为在恒力作用下运动,所以恒 力要做功,所以速度大小变化,故A错误; BC、因加速度不变,则质点在这两段时间内的速度变化量大小相等,方向相同,故 B正确,C 错误; D、在MN间的运动是匀变速曲线运动,故D错误; 故选:B。 题型二 运动的合成与分解 1.遵循的法则: 位移、速度、加速度都是矢量,故它们的合成与分解都遵循平行四边形定则. 2.合运动与分运动的关系 (1)等时性:合运动和分运动经历的时间相等,即同时开始、同时进行、同时停止. (2)独立性:一个物体同时参与几个分运动,各分运动独立进行,不受其他运动的影响. (3)等效性:各分运动的规律叠加起来与合运动的规律有完全相同的效果. 3.合运动的性质判断 4.两个直线运动的合运动性质的判断 标准:看合初速度方向与合加速度方向是否共线. 两个互成角度的分运动 合运动的性质 两个匀速直线运动 匀速直线运动 一个匀速直线运动、一个匀变速直线 匀变速曲线运动运动 两个初速度为零的匀加速直线运动 匀加速直线运动 如果v 与a 共线,为匀变速直线运动 合 合 两个初速度不为零的匀变速直线运动 如果v 与a 不共线,为匀变速曲线运动 合 合 [例题4] 解放军特种兵在某次泅水训练中要求战士渡过一条如图所示的水渠。已知水渠Ⅰ 区、Ⅱ区河宽分别为d和2d,河水流速分别为v和0.5v,一名战士甲从A点开始,朝着垂直于 河岸的方向游动,在C点登陆,另一名战士乙从B点开始以垂直岸的路径在D点登陆,设两 名战士的静水游动速度相等且保持不变,甲、乙渡河时间之比为 k。则战士的静水游动速度大 小为( ) A. kv B. kv C. v D. v √4k2-1 √1-4k2 2√1-4k2 2√4k2-1 【解答】解:设战士的速度为v ,水的流速为v,I区渡河时间为T ,II区渡河时间为T , 1 1 2 根据平行四边形定则,则将A、B两处的速度分解,如上图所示: d 2d 则有:T = ,T = ; 1 v 2 v cosθ 1 1 v 由三角函数,可知,sin = , 2v 1 θ cos √ v ; = 1-( ) 2 2v θ 1 又由T k; 1= T 2解得:v v ,故C正确,ABD错误; 1= 2√1-4k2 故选:C。 [例题5] 一质量为m的小球被发射到空中,运动中小球受到方向水平向左、大小为F的恒 力作用。忽略空气阻力,重力加速度为g。为了使小球能重新回到发射点,发射速度方向与水 平向右方向的夹角 应该满足( ) mg θ mg mg mg A.sin = B.cos = C.tan = D.cot = F F F F θ θ θ θ 【解答】解:为了使小球能重新回到发射点,且小球受到重力与恒定向左的作用力,那么发射 速度方向必须与小球受到的合力方向相反, 根据矢量合成法则,结合三角知识,如下图所示: mg 则有:tan = ,故ABD错误,C正确; F θ 故选:C。 [例题6] 质点Q在xOy平面内运动,其在x轴方向和y轴方向的分运动图像如图甲和图乙 所示,下列说法正确的是( ) A.质点Q做匀变速直线运动,初速度为12m/s B.质点Q做匀变速曲线运动,加速度为5m/s2 C.质点Q做匀变速直线运动,2秒末的速度为20m/s D.质点Q做匀变速曲线运动,2秒内的位移为45mx 【解答】解:A、根据图像甲可知,x﹣t之间的关系式为 =k t+v ,可得x=k t2+v t t 1 0x 1 0x 1 根据匀变速直线运动位移公式x=v t+ at2可知,质点在x轴上的分运动是匀变速直线运动, 0 2 9-6 初速度v =6m/s,加速度为a =2k =2× m/s2=3m/s2 0x x 1 2 根据图像乙可知,质点在 y轴上的分运动是匀变速直线运动,初速度 v =8m/s,加速度为 0y 16-8 a =k = m/s2=4m/s2 y 2 2 因为v a 3,可知,质点的合加速度与合初速度同向,质点做匀变速直线运动,合初速度 0x = x = v a 4 0y y 为v m/s=10m/s,故A错误; 0=√x2 +v2 =√62+82 0x 0y B、质点做匀变速直线运动,加速度为a m/s2=5m/s2,故B错误; =√a2+a2=√32+42 x y C、质点做匀加速直线运动,根据前面所得,2s末的速度为v=v +at=(10+5×2)m/s=20m/s, 0 故C正确; 1 1 D、质点做匀加速直线运动,2s内的位移为x=v t+ at2=(10×2+ ×5×22 )m=30m,故D 0 2 2 错误。 故选:C。 题型三 小船渡河问题 小船渡河问题分析 (1)船的实际运动是水流的运动和船相对静水的运动的合运动. (2)三种速度:v(船在静水中的速度)、v(水流速度)、v(船的实际速度). 1 2 (3)三种情景 ①过河时间最短:船头正对河岸时,渡河时间最短,t =(d为河宽). 短 ②过河路径最短(vv 时):合速度 2 1图5 不可能垂直于河岸,无法垂直渡河.确定方法如下:如图5所示,以v 矢量末端为圆心,以v 矢量 2 1 的大小为半径画弧,从v 矢量的始端向圆弧作切线,则合速度沿此切线方向航程最短.由图可知: 2 cos α=,最短航程:s ==d. 短 [例题7] 某小船在河宽为d,水速恒定为v的河中渡河,第一次用最短时间从渡口向对岸 开去,此时小船在静水中航行的速度为v ,所用时间为t ;第二次用最短航程渡河从同一渡口 1 1 向对岸开去,此时小船在静水中航行的速度为 v ,所用时间为t ,结果两次恰好抵达对岸的同 2 2 一地点,则( ) d A.第一次所用时间t = 1 v d B.第二次所用时间t = 2 v 2 C.两次渡河的位移大小之比为v 2 v 1 t v2 D.两次渡河所用时间之比 1= 2 t v2 2 1 d = v 静 【解答】解:A.两次渡河时如图 渡河最短时间t d ,所以t = ,故A错误; 1 v 1 v v B.第一次渡河有tanα= 1,第二次渡河时有: 2=sinα, v v 所以 1 v , = 1 cosα v 2 d 第二次渡河时间为:t = ,故B错误; 2 v cosα 2C.根据图形可知两次位移之比为1:1,故C错误; t v cosα v2 D.两次时间之比 1= 2 = 2,故D正确; t v v2 2 1 1 故选:D。 [例题8] 一条平直小河的河水由西向东流,水流速度的大小为v水 =4m/s,让小船船头垂 直河岸由南向北渡河,已知小船在垂直河岸方向运动的规律满足x=6t﹣0.05t2,且小船刚好到 达河对岸,则小船在渡河的这段时间内的运动情况,下列说法正确的是( ) A.小船渡河的轨迹为直线 B.小船在河水中40s时的速度为√41m/s C.小船在河水中40s时的位移为160m D.小船到达河对岸时沿河岸方向运动的位移为240m 【解答】解:将小船在垂直河岸方向运动的规律 x=6t﹣0.05t2,与匀变速直线运动的公式:x 1 =v 0 t+ 2 at2比较可知,小船沿垂直河岸方向运动的初速度:v 船0 =6m/s,加速度:a=﹣ 0.1m/s2;可知小船在垂直河岸方向做匀减速直线运动; A、小船在垂直河岸方向上做匀减速直线运动,在沿河岸方向上做匀速直线运动,合加速度的方 向与合速度方向不在同一条直线上,做曲线运动,故A错误; B、小船在河水中在垂直河岸方向的速度:v船 =v船0 +at=6m/s﹣0.1×40m/s=2m/s 船运动的合速度:v m/s m/s,故B错误; =√v2 +v2 =√42+22 =2√5 水 船 1 1 C、40s内船沿垂直河岸方向的位移:x=v t+ at2=6×40m+ ×(-0.1)×402m=160m,沿 船0 2 2 河 岸 方 向 的 位 移 : y = v 水 t = 4×40m = 160m , 所 以 船 的 合 位 移 : m,故C错误; s=√x2+ y2=√1602+1602m=160√2 D、小船刚好到达河对岸,则到达对岸时垂直于河岸方向的速度为零,所以运动的时间: 0-v 0-6 t 0 = a 船0= -0.1 s=60s,该过程中小船沿河岸方向运动的位移为:y′=v水t 0 =4×60m= 240m,故D正确。 故选:D。 [例题9] 如图所示,小船以大小为v(船在静水中的速度)、方向与上游河岸成 的速度 θ从O处过河,经过一段时间,正好到达正对岸的O′处.现要使小船在更短的时间内过河并且 也正好到达正对岸的O′处.在水流速度不变的情况下,可采取的方法是( ) A. 角不变且v增大 B. 角减小且v增大 C.θ角增大且v减小 D.θ角增大且v增大 【解θ答】解:由题意可知,船相对水的速度为v 1θ,其航线恰好垂直于河岸,当水流速度稍有增 大,为保持航线不变,且能到达对岸,则如图所示,可知,故D正确,ABC错误; 故选:D。 题型四 绳(杆)关联速度分解 1.模型特点 沿绳(或杆)方向的速度分量大小相等. 2.思路与方法 合运动→绳拉物体的实际运动速度v 分运动→ 方法:v 与v 的合成遵循平行四边形定则. 1 2 3.解题的原则: 把物体的实际速度分解为垂直于绳(杆)和平行于绳(杆)两个分量,根据沿绳(杆)方向的分速度大小相 等求解.常见的模型如图8所示.[例题10] 如图所示,某人通过跨过定滑轮的绳子将小车拉上倾角为 的光滑斜面,人拉动 绳子的速度v恒定,下列说法正确的是( ) α A.小车沿斜面上升的过程中,人对绳子拉力恒定 B.小车沿斜面上升的过程中,小车的动能先增大后减小 C.小车沿斜面上升h高的过程中,绳子拉力对小车做的功大于小车重力势能的增加量 v D.当绳子与斜面斜边的夹角为 时,小车的速度为 cos(α+β) β 【解答】解:AD、当绳子与斜面斜边的夹角为 时,将小车的速度进行分解,如图所示;则小 β v 车速度v车 = ; cosβ 随 增大,小车的速度增大,所以小车做加速运动,但不是匀加速直线运动,人对绳子的拉力 不恒β定,故AD错误; B、随着小车沿斜面向上运动,小车速度增大,所以小车的动能增大,故B错误; C、随着小车沿斜面向上运动,小车速度增大,此过程中只有拉力和重力做功,根据功能关系可 得绳子拉力对小车做的功大于小车克服自身重力做的功,则绳子拉力对小车做的功大于小车重 力势能的增加量,故C正确。 故选:C。 [例题11] 如图所示,用一根长杆和两个定滑轮的组合装置来提升重物M,长杆的一端放在 地上通过铰链连接形成转轴,其端点恰好处于左侧滑轮正下方O点处,在杆的中点C处拴一细 绳,绕过两个滑轮后挂上重物M,C点与O点距离为L,现在杆的另一端用力,使其逆时针匀 速转动,由竖直位置以角速度 缓缓转至水平位置(转过了90°角),此过程中下述说法中正 ω确的是( ) A.重物M做匀速直线运动 B.重物M先超重后失重 C.重物M的最大速度是 L,此时杆水平 D.重物M的速度先减小后ω增大 【解答】解:设C点线速度方向与绳子方向的夹角为 (锐角),由题知C点的线速度为v = C L,该线速度在绳子方向上的分速度就为v绳 = Lcosθ. 的变化规律是开始最大(90°)然后 ω逐渐变小,所以,v绳 = Lcos 逐渐变大,直至ω绳子和θ 长θ杆垂直,绳子的速度变为最大,为 L;然后, 又逐渐增大ω,v绳 =θ Lcos 逐渐变小,绳子的速度变慢;所以知重物的速度先增大 ω后减小,最大θ速度为 L,重物Mω在竖θ直方向上先加速后减速,所以重物M先超重后失重,故 B正确,ACD错误。ω 故选:B。 1 [例题12] (多选)如图所示,一倾角为 =30°的光滑斜面与半径为R的光滑 圆弧在最高 4 θ 点对接,斜面固定在水平地面上,圆弧最低点与水平地面相切。质量分别为 m和M的物块A 与B(可视为质点)通过跨过斜面顶端光滑定滑轮的轻绳(长为1.5R)连接。初始时轻绳伸直, 将物块B由圆弧的最高点静止释放,当物块 B到达圆弧最低点时,物块A的速度为v ,重力 0 加速度为g,则以下说法正确的是( ) A.物块B到达圆弧最低点时速度大小也为v 0 B.当物块B到达圆弧最低点时,物块A的速度最大 1 √2 C.轻绳对物块A做的功为 mv2+ mgR 2 0 2D.物块B经过圆弧最低点时受到的支持力小于 v2 Mg+2M 0 R 【解答】解:A、如图1所示,设物块B滑至圆弧最低点时的速度为v,将其分解为沿绳方向的 v 速度v 和垂直绳方向的速度v ,其中分速度v =v ,由几何关系可得:v= 1 =√2v ,故A 1 2 1 0 0 cos45° 错误; B、在物块B沿圆弧向下运动时,由于物块B的重力沿轻绳方向的分力越来越小,而物块A、B 的质量关系未知,因此物块A有可能先加速后减速,则物块B到达圆弧最低点时,物块A的速 度不一定最大,故B错误; 1 1 √2 C、轻绳对物块A做的功等于其机械能的增加量,即 W= mv2+mg√2Rsin30°= mv2+ 2 0 2 0 2 mgR,故C正确; D、对滑至圆弧最低点的物块B进行受力分析如图2所示,由牛顿第二定律可得F+T ﹣Mg=M 1 v2,解得:F=Mg+2Mv2 T v2,故D正确。 0- 1 <Mg+2M 0 R R R 故选:CD。 [例题13] (多选)如图所示,A物体套在光滑的竖直杆上,B物体放置在粗糙水平桌面上, 用一不可伸长轻绳连接。初始时轻绳经过定滑轮呈水平,A、B物体质量均为m。A物体从P 点由静止释放,下落到Q点时,速度为v,PQ之间的高度差为h,此时连接A物体的轻绳与水 平方向夹角为 。在此过程中,则( ) θA.B物体做匀加速直线运动 B.A物体到Q点时,B物体的速度为vcos C.A物体到Q点时,B物体的动量为mvsiθn D.B物体克服摩擦做的功为mgh- 1 mv2- 1θ mv2sin2 2 2 θ 【解答】解:A、A物体下滑时,细绳对B物体的拉力是变化的,则B物体所受的合力不是恒力, 则B物体的加速度不是恒量,因此B物体做的是非匀加速直线运动,故A错误; B、A物体到Q点时速度为v,根据A物体沿绳子方向的分速度与B物体的速度大小相等,如图 所示,由速度的分解可知,B物体的速度为v B =v绳 =vsin ,故B错误; C、A物体到Q点时,B物体的动量为p B =mv B =mvsin ,θ故C正确; D、由能量关系可知,A物体减少的重力势能等于B克服θ 摩擦力做功和 A、B两物体动能增量之 1 1 1 1 和,则B物体克服摩擦做的功为W=mgh- mv2- mv2=mgh- mv2- mv2sin2 ,故D f 2 2 B 2 2 θ 正确。 故选:CD。
基本 文件 流程 错误 SQL 调试
  1. 请求信息 : 2026-03-10 04:36:19 HTTP/1.1 GET : https://www.yeyulingfeng.com/wendang/366634.html
  2. 运行时间 : 0.086012s [ 吞吐率:11.63req/s ] 内存消耗:5,871.61kb 文件加载:144
  3. 缓存信息 : 0 reads,0 writes
  4. 会话信息 : SESSION_ID=563ae03aabd596b588e2e730e05c6848
  1. /yingpanguazai/ssd/ssd1/www/wwww.yeyulingfeng.com/public/index.php ( 0.79 KB )
  2. /yingpanguazai/ssd/ssd1/www/wwww.yeyulingfeng.com/vendor/autoload.php ( 0.17 KB )
  3. /yingpanguazai/ssd/ssd1/www/wwww.yeyulingfeng.com/vendor/composer/autoload_real.php ( 2.49 KB )
  4. /yingpanguazai/ssd/ssd1/www/wwww.yeyulingfeng.com/vendor/composer/platform_check.php ( 0.90 KB )
  5. /yingpanguazai/ssd/ssd1/www/wwww.yeyulingfeng.com/vendor/composer/ClassLoader.php ( 14.03 KB )
  6. /yingpanguazai/ssd/ssd1/www/wwww.yeyulingfeng.com/vendor/composer/autoload_static.php ( 6.05 KB )
  7. /yingpanguazai/ssd/ssd1/www/wwww.yeyulingfeng.com/vendor/topthink/think-helper/src/helper.php ( 8.34 KB )
  8. /yingpanguazai/ssd/ssd1/www/wwww.yeyulingfeng.com/vendor/topthink/think-validate/src/helper.php ( 2.19 KB )
  9. /yingpanguazai/ssd/ssd1/www/wwww.yeyulingfeng.com/vendor/ralouphie/getallheaders/src/getallheaders.php ( 1.60 KB )
  10. /yingpanguazai/ssd/ssd1/www/wwww.yeyulingfeng.com/vendor/topthink/think-orm/src/helper.php ( 1.47 KB )
  11. /yingpanguazai/ssd/ssd1/www/wwww.yeyulingfeng.com/vendor/topthink/think-orm/stubs/load_stubs.php ( 0.16 KB )
  12. /yingpanguazai/ssd/ssd1/www/wwww.yeyulingfeng.com/vendor/topthink/framework/src/think/Exception.php ( 1.69 KB )
  13. /yingpanguazai/ssd/ssd1/www/wwww.yeyulingfeng.com/vendor/topthink/think-container/src/Facade.php ( 2.71 KB )
  14. /yingpanguazai/ssd/ssd1/www/wwww.yeyulingfeng.com/vendor/symfony/deprecation-contracts/function.php ( 0.99 KB )
  15. /yingpanguazai/ssd/ssd1/www/wwww.yeyulingfeng.com/vendor/symfony/polyfill-mbstring/bootstrap.php ( 8.26 KB )
  16. /yingpanguazai/ssd/ssd1/www/wwww.yeyulingfeng.com/vendor/symfony/polyfill-mbstring/bootstrap80.php ( 9.78 KB )
  17. /yingpanguazai/ssd/ssd1/www/wwww.yeyulingfeng.com/vendor/symfony/var-dumper/Resources/functions/dump.php ( 1.49 KB )
  18. /yingpanguazai/ssd/ssd1/www/wwww.yeyulingfeng.com/vendor/topthink/think-dumper/src/helper.php ( 0.18 KB )
  19. /yingpanguazai/ssd/ssd1/www/wwww.yeyulingfeng.com/vendor/symfony/var-dumper/VarDumper.php ( 4.30 KB )
  20. /yingpanguazai/ssd/ssd1/www/wwww.yeyulingfeng.com/vendor/guzzlehttp/guzzle/src/functions_include.php ( 0.16 KB )
  21. /yingpanguazai/ssd/ssd1/www/wwww.yeyulingfeng.com/vendor/guzzlehttp/guzzle/src/functions.php ( 5.54 KB )
  22. /yingpanguazai/ssd/ssd1/www/wwww.yeyulingfeng.com/vendor/topthink/framework/src/think/App.php ( 15.30 KB )
  23. /yingpanguazai/ssd/ssd1/www/wwww.yeyulingfeng.com/vendor/topthink/think-container/src/Container.php ( 15.76 KB )
  24. /yingpanguazai/ssd/ssd1/www/wwww.yeyulingfeng.com/vendor/psr/container/src/ContainerInterface.php ( 1.02 KB )
  25. /yingpanguazai/ssd/ssd1/www/wwww.yeyulingfeng.com/app/provider.php ( 0.19 KB )
  26. /yingpanguazai/ssd/ssd1/www/wwww.yeyulingfeng.com/vendor/topthink/framework/src/think/Http.php ( 6.04 KB )
  27. /yingpanguazai/ssd/ssd1/www/wwww.yeyulingfeng.com/vendor/topthink/think-helper/src/helper/Str.php ( 7.29 KB )
  28. /yingpanguazai/ssd/ssd1/www/wwww.yeyulingfeng.com/vendor/topthink/framework/src/think/Env.php ( 4.68 KB )
  29. /yingpanguazai/ssd/ssd1/www/wwww.yeyulingfeng.com/app/common.php ( 0.03 KB )
  30. /yingpanguazai/ssd/ssd1/www/wwww.yeyulingfeng.com/vendor/topthink/framework/src/helper.php ( 18.78 KB )
  31. /yingpanguazai/ssd/ssd1/www/wwww.yeyulingfeng.com/vendor/topthink/framework/src/think/Config.php ( 5.54 KB )
  32. /yingpanguazai/ssd/ssd1/www/wwww.yeyulingfeng.com/config/alipay.php ( 3.59 KB )
  33. /yingpanguazai/ssd/ssd1/www/wwww.yeyulingfeng.com/vendor/topthink/framework/src/think/facade/Env.php ( 1.67 KB )
  34. /yingpanguazai/ssd/ssd1/www/wwww.yeyulingfeng.com/config/app.php ( 0.95 KB )
  35. /yingpanguazai/ssd/ssd1/www/wwww.yeyulingfeng.com/config/cache.php ( 0.78 KB )
  36. /yingpanguazai/ssd/ssd1/www/wwww.yeyulingfeng.com/config/console.php ( 0.23 KB )
  37. /yingpanguazai/ssd/ssd1/www/wwww.yeyulingfeng.com/config/cookie.php ( 0.56 KB )
  38. /yingpanguazai/ssd/ssd1/www/wwww.yeyulingfeng.com/config/database.php ( 2.48 KB )
  39. /yingpanguazai/ssd/ssd1/www/wwww.yeyulingfeng.com/config/filesystem.php ( 0.61 KB )
  40. /yingpanguazai/ssd/ssd1/www/wwww.yeyulingfeng.com/config/lang.php ( 0.91 KB )
  41. /yingpanguazai/ssd/ssd1/www/wwww.yeyulingfeng.com/config/log.php ( 1.35 KB )
  42. /yingpanguazai/ssd/ssd1/www/wwww.yeyulingfeng.com/config/middleware.php ( 0.19 KB )
  43. /yingpanguazai/ssd/ssd1/www/wwww.yeyulingfeng.com/config/route.php ( 1.89 KB )
  44. /yingpanguazai/ssd/ssd1/www/wwww.yeyulingfeng.com/config/session.php ( 0.57 KB )
  45. /yingpanguazai/ssd/ssd1/www/wwww.yeyulingfeng.com/config/trace.php ( 0.34 KB )
  46. /yingpanguazai/ssd/ssd1/www/wwww.yeyulingfeng.com/config/view.php ( 0.82 KB )
  47. /yingpanguazai/ssd/ssd1/www/wwww.yeyulingfeng.com/app/event.php ( 0.25 KB )
  48. /yingpanguazai/ssd/ssd1/www/wwww.yeyulingfeng.com/vendor/topthink/framework/src/think/Event.php ( 7.67 KB )
  49. /yingpanguazai/ssd/ssd1/www/wwww.yeyulingfeng.com/app/service.php ( 0.13 KB )
  50. /yingpanguazai/ssd/ssd1/www/wwww.yeyulingfeng.com/app/AppService.php ( 0.26 KB )
  51. /yingpanguazai/ssd/ssd1/www/wwww.yeyulingfeng.com/vendor/topthink/framework/src/think/Service.php ( 1.64 KB )
  52. /yingpanguazai/ssd/ssd1/www/wwww.yeyulingfeng.com/vendor/topthink/framework/src/think/Lang.php ( 7.35 KB )
  53. /yingpanguazai/ssd/ssd1/www/wwww.yeyulingfeng.com/vendor/topthink/framework/src/lang/zh-cn.php ( 13.70 KB )
  54. /yingpanguazai/ssd/ssd1/www/wwww.yeyulingfeng.com/vendor/topthink/framework/src/think/initializer/Error.php ( 3.31 KB )
  55. /yingpanguazai/ssd/ssd1/www/wwww.yeyulingfeng.com/vendor/topthink/framework/src/think/initializer/RegisterService.php ( 1.33 KB )
  56. /yingpanguazai/ssd/ssd1/www/wwww.yeyulingfeng.com/vendor/services.php ( 0.14 KB )
  57. /yingpanguazai/ssd/ssd1/www/wwww.yeyulingfeng.com/vendor/topthink/framework/src/think/service/PaginatorService.php ( 1.52 KB )
  58. /yingpanguazai/ssd/ssd1/www/wwww.yeyulingfeng.com/vendor/topthink/framework/src/think/service/ValidateService.php ( 0.99 KB )
  59. /yingpanguazai/ssd/ssd1/www/wwww.yeyulingfeng.com/vendor/topthink/framework/src/think/service/ModelService.php ( 2.04 KB )
  60. /yingpanguazai/ssd/ssd1/www/wwww.yeyulingfeng.com/vendor/topthink/think-trace/src/Service.php ( 0.77 KB )
  61. /yingpanguazai/ssd/ssd1/www/wwww.yeyulingfeng.com/vendor/topthink/framework/src/think/Middleware.php ( 6.72 KB )
  62. /yingpanguazai/ssd/ssd1/www/wwww.yeyulingfeng.com/vendor/topthink/framework/src/think/initializer/BootService.php ( 0.77 KB )
  63. /yingpanguazai/ssd/ssd1/www/wwww.yeyulingfeng.com/vendor/topthink/think-orm/src/Paginator.php ( 11.86 KB )
  64. /yingpanguazai/ssd/ssd1/www/wwww.yeyulingfeng.com/vendor/topthink/think-validate/src/Validate.php ( 63.20 KB )
  65. /yingpanguazai/ssd/ssd1/www/wwww.yeyulingfeng.com/vendor/topthink/think-orm/src/Model.php ( 23.55 KB )
  66. /yingpanguazai/ssd/ssd1/www/wwww.yeyulingfeng.com/vendor/topthink/think-orm/src/model/concern/Attribute.php ( 21.05 KB )
  67. /yingpanguazai/ssd/ssd1/www/wwww.yeyulingfeng.com/vendor/topthink/think-orm/src/model/concern/AutoWriteData.php ( 4.21 KB )
  68. /yingpanguazai/ssd/ssd1/www/wwww.yeyulingfeng.com/vendor/topthink/think-orm/src/model/concern/Conversion.php ( 6.44 KB )
  69. /yingpanguazai/ssd/ssd1/www/wwww.yeyulingfeng.com/vendor/topthink/think-orm/src/model/concern/DbConnect.php ( 5.16 KB )
  70. /yingpanguazai/ssd/ssd1/www/wwww.yeyulingfeng.com/vendor/topthink/think-orm/src/model/concern/ModelEvent.php ( 2.33 KB )
  71. /yingpanguazai/ssd/ssd1/www/wwww.yeyulingfeng.com/vendor/topthink/think-orm/src/model/concern/RelationShip.php ( 28.29 KB )
  72. /yingpanguazai/ssd/ssd1/www/wwww.yeyulingfeng.com/vendor/topthink/think-helper/src/contract/Arrayable.php ( 0.09 KB )
  73. /yingpanguazai/ssd/ssd1/www/wwww.yeyulingfeng.com/vendor/topthink/think-helper/src/contract/Jsonable.php ( 0.13 KB )
  74. /yingpanguazai/ssd/ssd1/www/wwww.yeyulingfeng.com/vendor/topthink/think-orm/src/model/contract/Modelable.php ( 0.09 KB )
  75. /yingpanguazai/ssd/ssd1/www/wwww.yeyulingfeng.com/vendor/topthink/framework/src/think/Db.php ( 2.88 KB )
  76. /yingpanguazai/ssd/ssd1/www/wwww.yeyulingfeng.com/vendor/topthink/think-orm/src/DbManager.php ( 8.52 KB )
  77. /yingpanguazai/ssd/ssd1/www/wwww.yeyulingfeng.com/vendor/topthink/framework/src/think/Log.php ( 6.28 KB )
  78. /yingpanguazai/ssd/ssd1/www/wwww.yeyulingfeng.com/vendor/topthink/framework/src/think/Manager.php ( 3.92 KB )
  79. /yingpanguazai/ssd/ssd1/www/wwww.yeyulingfeng.com/vendor/psr/log/src/LoggerTrait.php ( 2.69 KB )
  80. /yingpanguazai/ssd/ssd1/www/wwww.yeyulingfeng.com/vendor/psr/log/src/LoggerInterface.php ( 2.71 KB )
  81. /yingpanguazai/ssd/ssd1/www/wwww.yeyulingfeng.com/vendor/topthink/framework/src/think/Cache.php ( 4.92 KB )
  82. /yingpanguazai/ssd/ssd1/www/wwww.yeyulingfeng.com/vendor/psr/simple-cache/src/CacheInterface.php ( 4.71 KB )
  83. /yingpanguazai/ssd/ssd1/www/wwww.yeyulingfeng.com/vendor/topthink/think-helper/src/helper/Arr.php ( 16.63 KB )
  84. /yingpanguazai/ssd/ssd1/www/wwww.yeyulingfeng.com/vendor/topthink/framework/src/think/cache/driver/File.php ( 7.84 KB )
  85. /yingpanguazai/ssd/ssd1/www/wwww.yeyulingfeng.com/vendor/topthink/framework/src/think/cache/Driver.php ( 9.03 KB )
  86. /yingpanguazai/ssd/ssd1/www/wwww.yeyulingfeng.com/vendor/topthink/framework/src/think/contract/CacheHandlerInterface.php ( 1.99 KB )
  87. /yingpanguazai/ssd/ssd1/www/wwww.yeyulingfeng.com/app/Request.php ( 0.09 KB )
  88. /yingpanguazai/ssd/ssd1/www/wwww.yeyulingfeng.com/vendor/topthink/framework/src/think/Request.php ( 55.78 KB )
  89. /yingpanguazai/ssd/ssd1/www/wwww.yeyulingfeng.com/app/middleware.php ( 0.25 KB )
  90. /yingpanguazai/ssd/ssd1/www/wwww.yeyulingfeng.com/vendor/topthink/framework/src/think/Pipeline.php ( 2.61 KB )
  91. /yingpanguazai/ssd/ssd1/www/wwww.yeyulingfeng.com/vendor/topthink/think-trace/src/TraceDebug.php ( 3.40 KB )
  92. /yingpanguazai/ssd/ssd1/www/wwww.yeyulingfeng.com/vendor/topthink/framework/src/think/middleware/SessionInit.php ( 1.94 KB )
  93. /yingpanguazai/ssd/ssd1/www/wwww.yeyulingfeng.com/vendor/topthink/framework/src/think/Session.php ( 1.80 KB )
  94. /yingpanguazai/ssd/ssd1/www/wwww.yeyulingfeng.com/vendor/topthink/framework/src/think/session/driver/File.php ( 6.27 KB )
  95. /yingpanguazai/ssd/ssd1/www/wwww.yeyulingfeng.com/vendor/topthink/framework/src/think/contract/SessionHandlerInterface.php ( 0.87 KB )
  96. /yingpanguazai/ssd/ssd1/www/wwww.yeyulingfeng.com/vendor/topthink/framework/src/think/session/Store.php ( 7.12 KB )
  97. /yingpanguazai/ssd/ssd1/www/wwww.yeyulingfeng.com/vendor/topthink/framework/src/think/Route.php ( 23.73 KB )
  98. /yingpanguazai/ssd/ssd1/www/wwww.yeyulingfeng.com/vendor/topthink/framework/src/think/route/RuleName.php ( 5.75 KB )
  99. /yingpanguazai/ssd/ssd1/www/wwww.yeyulingfeng.com/vendor/topthink/framework/src/think/route/Domain.php ( 2.53 KB )
  100. /yingpanguazai/ssd/ssd1/www/wwww.yeyulingfeng.com/vendor/topthink/framework/src/think/route/RuleGroup.php ( 22.43 KB )
  101. /yingpanguazai/ssd/ssd1/www/wwww.yeyulingfeng.com/vendor/topthink/framework/src/think/route/Rule.php ( 26.95 KB )
  102. /yingpanguazai/ssd/ssd1/www/wwww.yeyulingfeng.com/vendor/topthink/framework/src/think/route/RuleItem.php ( 9.78 KB )
  103. /yingpanguazai/ssd/ssd1/www/wwww.yeyulingfeng.com/route/app.php ( 3.82 KB )
  104. /yingpanguazai/ssd/ssd1/www/wwww.yeyulingfeng.com/vendor/topthink/framework/src/think/facade/Route.php ( 4.70 KB )
  105. /yingpanguazai/ssd/ssd1/www/wwww.yeyulingfeng.com/vendor/topthink/framework/src/think/route/dispatch/Controller.php ( 4.74 KB )
  106. /yingpanguazai/ssd/ssd1/www/wwww.yeyulingfeng.com/vendor/topthink/framework/src/think/route/Dispatch.php ( 10.44 KB )
  107. /yingpanguazai/ssd/ssd1/www/wwww.yeyulingfeng.com/app/controller/Index.php ( 9.69 KB )
  108. /yingpanguazai/ssd/ssd1/www/wwww.yeyulingfeng.com/app/BaseController.php ( 2.05 KB )
  109. /yingpanguazai/ssd/ssd1/www/wwww.yeyulingfeng.com/vendor/topthink/think-orm/src/facade/Db.php ( 0.93 KB )
  110. /yingpanguazai/ssd/ssd1/www/wwww.yeyulingfeng.com/vendor/topthink/think-orm/src/db/connector/Mysql.php ( 5.44 KB )
  111. /yingpanguazai/ssd/ssd1/www/wwww.yeyulingfeng.com/vendor/topthink/think-orm/src/db/PDOConnection.php ( 52.47 KB )
  112. /yingpanguazai/ssd/ssd1/www/wwww.yeyulingfeng.com/vendor/topthink/think-orm/src/db/Connection.php ( 8.39 KB )
  113. /yingpanguazai/ssd/ssd1/www/wwww.yeyulingfeng.com/vendor/topthink/think-orm/src/db/ConnectionInterface.php ( 4.57 KB )
  114. /yingpanguazai/ssd/ssd1/www/wwww.yeyulingfeng.com/vendor/topthink/think-orm/src/db/builder/Mysql.php ( 16.58 KB )
  115. /yingpanguazai/ssd/ssd1/www/wwww.yeyulingfeng.com/vendor/topthink/think-orm/src/db/Builder.php ( 24.06 KB )
  116. /yingpanguazai/ssd/ssd1/www/wwww.yeyulingfeng.com/vendor/topthink/think-orm/src/db/BaseBuilder.php ( 27.50 KB )
  117. /yingpanguazai/ssd/ssd1/www/wwww.yeyulingfeng.com/vendor/topthink/think-orm/src/db/Query.php ( 15.71 KB )
  118. /yingpanguazai/ssd/ssd1/www/wwww.yeyulingfeng.com/vendor/topthink/think-orm/src/db/BaseQuery.php ( 45.13 KB )
  119. /yingpanguazai/ssd/ssd1/www/wwww.yeyulingfeng.com/vendor/topthink/think-orm/src/db/concern/TimeFieldQuery.php ( 7.43 KB )
  120. /yingpanguazai/ssd/ssd1/www/wwww.yeyulingfeng.com/vendor/topthink/think-orm/src/db/concern/AggregateQuery.php ( 3.26 KB )
  121. /yingpanguazai/ssd/ssd1/www/wwww.yeyulingfeng.com/vendor/topthink/think-orm/src/db/concern/ModelRelationQuery.php ( 20.07 KB )
  122. /yingpanguazai/ssd/ssd1/www/wwww.yeyulingfeng.com/vendor/topthink/think-orm/src/db/concern/ParamsBind.php ( 3.66 KB )
  123. /yingpanguazai/ssd/ssd1/www/wwww.yeyulingfeng.com/vendor/topthink/think-orm/src/db/concern/ResultOperation.php ( 7.01 KB )
  124. /yingpanguazai/ssd/ssd1/www/wwww.yeyulingfeng.com/vendor/topthink/think-orm/src/db/concern/WhereQuery.php ( 19.37 KB )
  125. /yingpanguazai/ssd/ssd1/www/wwww.yeyulingfeng.com/vendor/topthink/think-orm/src/db/concern/JoinAndViewQuery.php ( 7.11 KB )
  126. /yingpanguazai/ssd/ssd1/www/wwww.yeyulingfeng.com/vendor/topthink/think-orm/src/db/concern/TableFieldInfo.php ( 2.63 KB )
  127. /yingpanguazai/ssd/ssd1/www/wwww.yeyulingfeng.com/vendor/topthink/think-orm/src/db/concern/Transaction.php ( 2.77 KB )
  128. /yingpanguazai/ssd/ssd1/www/wwww.yeyulingfeng.com/vendor/topthink/framework/src/think/log/driver/File.php ( 5.96 KB )
  129. /yingpanguazai/ssd/ssd1/www/wwww.yeyulingfeng.com/vendor/topthink/framework/src/think/contract/LogHandlerInterface.php ( 0.86 KB )
  130. /yingpanguazai/ssd/ssd1/www/wwww.yeyulingfeng.com/vendor/topthink/framework/src/think/log/Channel.php ( 3.89 KB )
  131. /yingpanguazai/ssd/ssd1/www/wwww.yeyulingfeng.com/vendor/topthink/framework/src/think/event/LogRecord.php ( 1.02 KB )
  132. /yingpanguazai/ssd/ssd1/www/wwww.yeyulingfeng.com/vendor/topthink/think-helper/src/Collection.php ( 16.47 KB )
  133. /yingpanguazai/ssd/ssd1/www/wwww.yeyulingfeng.com/vendor/topthink/framework/src/think/facade/View.php ( 1.70 KB )
  134. /yingpanguazai/ssd/ssd1/www/wwww.yeyulingfeng.com/vendor/topthink/framework/src/think/View.php ( 4.39 KB )
  135. /yingpanguazai/ssd/ssd1/www/wwww.yeyulingfeng.com/vendor/topthink/framework/src/think/Response.php ( 8.81 KB )
  136. /yingpanguazai/ssd/ssd1/www/wwww.yeyulingfeng.com/vendor/topthink/framework/src/think/response/View.php ( 3.29 KB )
  137. /yingpanguazai/ssd/ssd1/www/wwww.yeyulingfeng.com/vendor/topthink/framework/src/think/Cookie.php ( 6.06 KB )
  138. /yingpanguazai/ssd/ssd1/www/wwww.yeyulingfeng.com/vendor/topthink/think-view/src/Think.php ( 8.38 KB )
  139. /yingpanguazai/ssd/ssd1/www/wwww.yeyulingfeng.com/vendor/topthink/framework/src/think/contract/TemplateHandlerInterface.php ( 1.60 KB )
  140. /yingpanguazai/ssd/ssd1/www/wwww.yeyulingfeng.com/vendor/topthink/think-template/src/Template.php ( 46.61 KB )
  141. /yingpanguazai/ssd/ssd1/www/wwww.yeyulingfeng.com/vendor/topthink/think-template/src/template/driver/File.php ( 2.41 KB )
  142. /yingpanguazai/ssd/ssd1/www/wwww.yeyulingfeng.com/vendor/topthink/think-template/src/template/contract/DriverInterface.php ( 0.86 KB )
  143. /yingpanguazai/ssd/ssd1/www/wwww.yeyulingfeng.com/runtime/temp/10a0c909b6afa23b5a52a2e2d58c3c0f.php ( 21.72 KB )
  144. /yingpanguazai/ssd/ssd1/www/wwww.yeyulingfeng.com/vendor/topthink/think-trace/src/Html.php ( 4.42 KB )
  1. CONNECT:[ UseTime:0.000576s ] mysql:host=127.0.0.1;port=3306;dbname=wenku;charset=utf8mb4
  2. SHOW FULL COLUMNS FROM `fenlei` [ RunTime:0.000754s ]
  3. SELECT * FROM `fenlei` WHERE `fid` = 0 [ RunTime:0.000302s ]
  4. SELECT * FROM `fenlei` WHERE `fid` = 63 [ RunTime:0.000359s ]
  5. SHOW FULL COLUMNS FROM `set` [ RunTime:0.000475s ]
  6. SELECT * FROM `set` [ RunTime:0.000196s ]
  7. SHOW FULL COLUMNS FROM `wendang` [ RunTime:0.000590s ]
  8. SELECT * FROM `wendang` WHERE `id` = 366634 LIMIT 1 [ RunTime:0.001276s ]
  9. UPDATE `wendang` SET `liulancishu` = 3 WHERE `id` = 366634 [ RunTime:0.005705s ]
  10. UPDATE `wendang` SET `lasttime` = 1773088579 WHERE `id` = 366634 [ RunTime:0.000419s ]
  11. SELECT * FROM `wendang` WHERE `id` < 366634 ORDER BY `id` DESC LIMIT 1 [ RunTime:0.000441s ]
  12. SELECT * FROM `wendang` WHERE `id` > 366634 ORDER BY `id` ASC LIMIT 1 [ RunTime:0.000396s ]
  13. SELECT * FROM `wendang` WHERE `id` <> 366634 ORDER BY `id` DESC LIMIT 10 [ RunTime:0.001516s ]
  14. SELECT * FROM `wendang` WHERE `id` <> 366634 ORDER BY `id` DESC LIMIT 10,10 [ RunTime:0.001436s ]
  15. SELECT * FROM `wendang` WHERE `id` <> 366634 ORDER BY `id` DESC LIMIT 20,10 [ RunTime:0.005102s ]
0.087530s