文档
办公文件
生活文档
学习资料
当前位置:
首页
>
文档
>2023年公务员多省联考《申论》(甘肃县乡卷)真题及解析_34省+国考真题_34省考+国考pdf版推荐用这个版本_34省行测+申论真题pdf推荐用这个版本
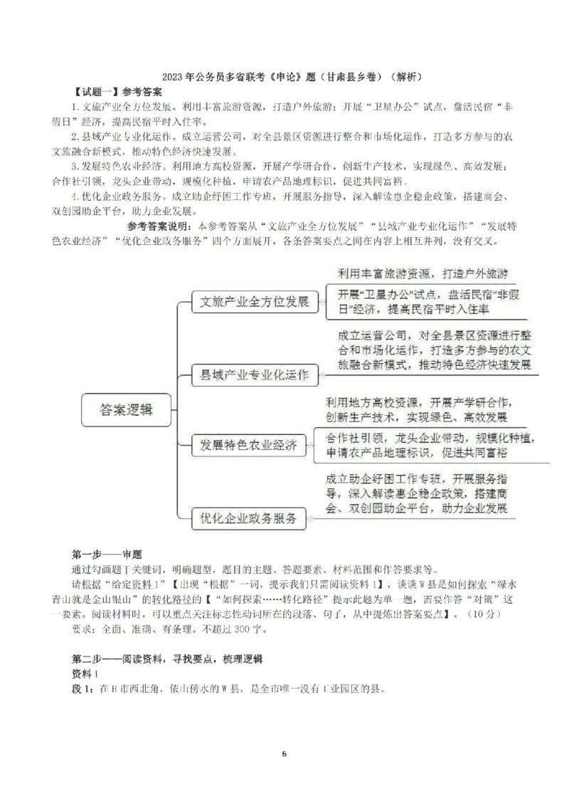
2023年公务员多省联考《申论》(甘肃县乡卷)真题及解析_34省+国考真题_34省考+国考pdf版推荐用这个版本_34省行测+申论真题pdf推荐用这个版本
2026-03-11 11:58:38
2026-03-11 11:58:38
文档预览
文档信息
文档格式
pdf
文档大小
21.729 MB
文档页数
16 页
上传时间
2026-03-11 11:58:38
下载文档
本文档来自网络内容,如有侵犯您的权益请联系我们删除,联系邮箱:wyl860211@qq.com。
上一篇
专题03一网打尽指对幂等函数值比较大小问题(9大核心考点)(讲义)(解析版)_2.2025数学总复习_2024年新高考资料_2.2024二轮复习_2024年高考数学二轮复习讲练(新教材新高考)
下一篇
专题03一网打尽指对幂等函数值比较大小问题(练习)(原卷版)_2.2025数学总复习_2024年新高考资料_2.2024二轮复习_2024年高考数学二轮复习讲练(新教材新高考)
最新文档
2023年公务员多省联考《申论》(福建行政执法卷)真题及答案_34省+国考真题_34省考+国考pdf版推荐用这个版本_34省行测+申论真题pdf推荐用这个版本_福建公务员考试真题pdf版
专题03一网打尽指对幂等函数值比较大小问题(练习)(原卷版)_2.2025数学总复习_2024年新高考资料_2.2024二轮复习_2024年高考数学二轮复习讲练(新教材新高考)
专题03一网打尽指对幂等函数值比较大小问题(9大核心考点)(讲义)(解析版)_2.2025数学总复习_2024年新高考资料_2.2024二轮复习_2024年高考数学二轮复习讲练(新教材新高考)
第14课海峡两岸的交往(原卷版)_02中考总复习(2026版更新中)_06-历史-中考总复习_2024年中考复习资料_专项复习资料_完三年(2021-2023)中考历史真题分项汇编(全国通用)
2023年公务员多省联考《申论》(湖南县乡卷)真题及答案_34省+国考真题_34省考+国考pdf版推荐用这个版本_34省行测+申论真题pdf推荐用这个版本_湖南公务员考试真题pdf版
第14课法西斯国家的侵略扩张(解析版)_02中考总复习(2026版更新中)_06-历史-中考总复习_2024年中考复习资料_专项复习资料_完三年(2021-2023)中考历史真题分项汇编(全国通用)
第14课法西斯国家的侵略扩张(原卷版)_02中考总复习(2026版更新中)_06-历史-中考总复习_2024年中考复习资料_专项复习资料_完三年(2021-2023)中考历史真题分项汇编(全国通用)
专题03一网打尽指对幂等函数值比较大小问题(9大核心考点)(讲义)(原卷版)_2.2025数学总复习_2024年新高考资料_2.2024二轮复习_2024年高考数学二轮复习讲练(新教材新高考)
第14课沟通中外文明的“丝绸之路”(解析版)_02中考总复习(2026版更新中)_06-历史-中考总复习_2024年中考复习资料_专项复习资料_七年级上册(单元内分课时呈现)_解析版
2023年公务员多省联考《申论》(天津行政执法卷)题及参考答案_34省+国考真题_34省考+国考pdf版推荐用这个版本_34省行测+申论真题pdf推荐用这个版本_天津公务员考试真题pdf版
热门文档
专题03+至情至性(打开作文思路有技巧)-2025年高考语文百日冲刺之教材主题作文预测_1.2025语文总复习_2025年新高考资料_一轮复习_2025年高考语文一轮复习之教材主题作文训练(完结)
2023年公务员多省联考《申论》(内蒙古旗县卷)真题及解析_34省+国考真题_34省考+国考pdf版推荐用这个版本_34省行测+申论真题pdf推荐用这个版本
第14课沟通中外文明的“丝绸之路”(原卷版)_02中考总复习(2026版更新中)_06-历史-中考总复习_2024年中考复习资料_专项复习资料_七年级上册(单元内分课时呈现)
2023年公务员多省联考《申论》题(陕西B卷)及参考答案_34省+国考真题_34省考+国考pdf版推荐用这个版本_34省行测+申论真题pdf推荐用这个版本_陕西公务员考试真题pdf版
专题03+生命的诗意(素材精选+学写文学短评)-2025年高考语文百日冲刺之教材主题作文预测++_1.2025语文总复习_2025年新高考资料_一轮复习_必修上册
2023年公务员多省联考《申论》题(重庆二卷)及参考答案_34省+国考真题_34省考+国考pdf版推荐用这个版本_34省行测+申论真题pdf推荐用这个版本_重庆公务员考试真题pdf版
第14课明朝的统治(解析版)_02中考总复习(2026版更新中)_06-历史-中考总复习_2024年中考复习资料_专项复习资料_完三年(2021-2023)中考历史真题分项汇编(全国通用)_解析版
专题03+探索与创新(清晰地说理)-2025年高考语文百日冲刺之教材主题作文预测_1.2025语文总复习_2025年新高考资料_一轮复习_2025年高考语文一轮复习之教材主题作文训练(完结)_必修上册
2023年公务员多省联考《申论》题(重庆三卷)及参考答案_34省+国考真题_34省考+国考pdf版推荐用这个版本_34省行测+申论真题pdf推荐用这个版本_重庆公务员考试真题pdf版
第14课明朝的统治(原卷版)_02中考总复习(2026版更新中)_06-历史-中考总复习_2024年中考复习资料_专项复习资料_完三年(2021-2023)中考历史真题分项汇编(全国通用)
随机文档
2023年公务员多省联考《申论》题(重庆一卷)题及参考答案_34省+国考真题_34省考+国考pdf版推荐用这个版本_34省行测+申论真题pdf推荐用这个版本_重庆公务员考试真题pdf版
专题03+多样的文化(探究小说的艺术手法)-2025年高考语文百日冲刺之教材主题作文预测_1.2025语文总复习_2025年新高考资料_一轮复习_2025年高考语文一轮复习之教材主题作文训练(完结)
2023年公务员多省联考《申论》题(辽宁B卷)及参考答案_34省+国考真题_34省考+国考pdf版推荐用这个版本_34省行测+申论真题pdf推荐用这个版本_辽宁公务员考试真题pdf版
第14课时 二次函数的图象与性质2025年中考数学一轮专题复习强化练习(含答案)_02中考总复习(2026版更新中)_02-数学-中考总复习_2025中考复习资料
专题03+以史为鉴(让你的议论有文采)-2025年高考语文百日冲刺之教材主题作文预测_1.2025语文总复习_2025年新高考资料_一轮复习_2025年高考语文一轮复习之教材主题作文训练(完结)
第14课文艺复兴运动(解析版)_02中考总复习(2026版更新中)_06-历史-中考总复习_2024年中考复习资料_专项复习资料_完三年(2021-2023)中考历史真题分项汇编(全国通用)_解析版
2023年公务员多省联考《申论》题(辽宁A卷)及参考答案_34省+国考真题_34省考+国考pdf版推荐用这个版本_34省行测+申论真题pdf推荐用这个版本_辽宁公务员考试真题pdf版
专题02:鉴赏诗歌形象(解析版)-上好课2025年高考语文一轮复习知识清单_1.2025语文总复习_2025年新高考资料_一轮复习_2025年高考语文一轮复习知识清单_第七章古代诗歌鉴赏
2023年公务员多省联考《申论》题(贵州B卷)及参考答案..._34省+国考真题_34省考+国考pdf版推荐用这个版本_34省行测+申论真题pdf推荐用这个版本_贵州公务员考试真题pdf版
专题02:鉴赏诗歌形象(原卷版)-上好课2025年高考语文一轮复习知识清单_1.2025语文总复习_2025年新高考资料_一轮复习_2025年高考语文一轮复习知识清单_第七章古代诗歌鉴赏