当前位置:首页>文档>实验活动6-化学能转化为电能_高化_2025春-人教版高中化学_02新版高中化学必修二_1.课件+教案_6.3实验活动6化学能转化为电能

实验活动6-化学能转化为电能_高化_2025春-人教版高中化学_02新版高中化学必修二_1.课件+教案_6.3实验活动6化学能转化为电能

  • 2026-04-02 05:09:35 2026-04-02 05:08:27

文档预览

实验活动6-化学能转化为电能_高化_2025春-人教版高中化学_02新版高中化学必修二_1.课件+教案_6.3实验活动6化学能转化为电能
实验活动6-化学能转化为电能_高化_2025春-人教版高中化学_02新版高中化学必修二_1.课件+教案_6.3实验活动6化学能转化为电能
实验活动6-化学能转化为电能_高化_2025春-人教版高中化学_02新版高中化学必修二_1.课件+教案_6.3实验活动6化学能转化为电能
实验活动6-化学能转化为电能_高化_2025春-人教版高中化学_02新版高中化学必修二_1.课件+教案_6.3实验活动6化学能转化为电能
实验活动6-化学能转化为电能_高化_2025春-人教版高中化学_02新版高中化学必修二_1.课件+教案_6.3实验活动6化学能转化为电能
实验活动6-化学能转化为电能_高化_2025春-人教版高中化学_02新版高中化学必修二_1.课件+教案_6.3实验活动6化学能转化为电能
实验活动6-化学能转化为电能_高化_2025春-人教版高中化学_02新版高中化学必修二_1.课件+教案_6.3实验活动6化学能转化为电能
实验活动6-化学能转化为电能_高化_2025春-人教版高中化学_02新版高中化学必修二_1.课件+教案_6.3实验活动6化学能转化为电能
实验活动6-化学能转化为电能_高化_2025春-人教版高中化学_02新版高中化学必修二_1.课件+教案_6.3实验活动6化学能转化为电能
实验活动6-化学能转化为电能_高化_2025春-人教版高中化学_02新版高中化学必修二_1.课件+教案_6.3实验活动6化学能转化为电能
实验活动6-化学能转化为电能_高化_2025春-人教版高中化学_02新版高中化学必修二_1.课件+教案_6.3实验活动6化学能转化为电能

文档信息

文档格式
doc
文档大小
0.183 MB
文档页数
7 页
上传时间
2026-04-02 05:08:27

文档内容

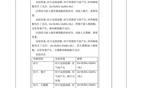
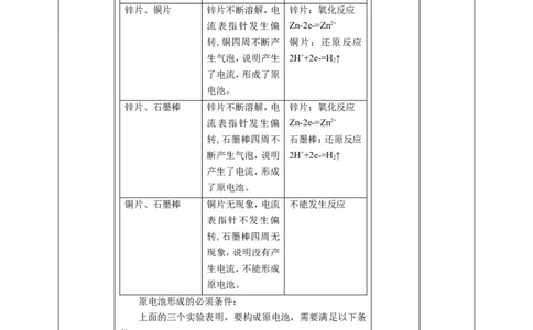
《实验活动 6-化学能转化为电能》教学设计 课题 《实验活动 6-化 单元 6 学科 化学 年级 高一 学能转化为电 能》 本节教学内容是人教版高中化学必修第二册第六章《实验活动6-化学能转化为电 能》。高中化学新课程的一种重要理念是学习生活中的化学,学习有用的化学。而能源是社 会发展、人类文明进步不可或缺的重要条件。本节课把化学能与电能转化联系起来,让学生 认识到能源科学的发展与化学科学的发展息息相关。学生已经掌握氧化还原反应的本质及 化学反应中存在的能量的变化和转化,这是学习本单元重要的知识基础。这节课的内容就 是培养学生活跃的思维,大胆的创新,让学生具备一定的自主探究的经验和能力。 在这一课时的教学中,首先利用学生日常生活中熟知的事物,创设问题情境导入新课, 教材 激发学生的探究欲往。其次,对原电池工作原理的学习、设计、需要较多想象的抽象思维概 分析 念,学生理解起来较为费力。通过先设计几个操作简单、对比性强、现象明显的实验,引导 学生也能够实验探究发现问题:化学反应过程中会产生电能。再借助动画演示形象地分析 原电池的工作原理,帮助学生更加快更深刻地理解原电池的工作原理。并且引导学生进行 分组实验探究原电池的构成条件,有效地反馈学生的学习情况,进一步培养学生的各种能 力。 本节安排了“对比实验”,“原电池实验”,“原电池原理的应用”,这三部分内容。 学生通过学习这部分知识,掌握原电池的构成条件和原电池在生活中的应用。 宏观辨识与微观探析:通过对实验现象的观察和原因探究,培养学生严谨细致的科学态度 和质疑精神,通过同组合作实验和全班共同交流培养合作精神和与人沟通交流分享的精 神,在原电池的实验过程中,掌握形成原电池的构成条件。 证据推理与模型认知:通过在化学实验的对比,体会原电池的概念和原电池的形成,培养实 教学目 验观察能力及分析探究能力;通过体验科学探究的过程和化学研究的基本方法,培养自主 标与核 学习的能力。 心素养 科学探究与创新意识:从现象和结构出发,设计探究方案,探究构成原电池的因素,在探究 中互利合作,培养团队精神。 科学精神与社会责任:激发学生透过现象探究本质的兴趣,尊重科学,认真学习科学的学习 方法;通过参与探究过程,培养自身严谨的科学态度和辩证分析能力。 重点 原电池的原理和应用。 难点 教学过程 教学环节 教师活动 学生活动 设计意图 导入新课 我们知道在化学反应中,化学能可以转化为电能,下面 我们自己亲自动手,来制作原电池。 讲授新课 实验活动6---化学能转化为电能 一、对比实验 1.①用导线将电流表分别与芯片、铜片相连接,使锌片与 铜片接触,观察电流表指针是否发生偏转? 实验现象:电流表指针不发生偏转,说明锌和铜接触不能 发生反应,没有电流产生。 ②.用导线将电流表分别与芯片、石墨棒相连接,使锌片 与铜片接触,观察电流表指针是否发生偏转? 实验现象:电流表指针不发生偏转,说明没有电流,说明锌和石墨棒接触不能发生反应。 ③实验结论: 电极材料 电流表指针是否发生 解释 偏转 锌片、铜片 不偏转 两个相互连接的 锌片、石墨棒 不偏转 电极材料相互接 触,并不能产生电 流。 实验结论:说明只有电极材料相互接触并不能产生电流。 2.①将锌片插入盛有稀硫酸的烧杯里,观察现象。 实验现象:锌片逐渐溶解,锌片周围有气泡产生,锌和稀硫 酸发生了反应。Zn+H SO =ZnSO +H ↑ 2 4 4 2 ②将锌片插入盛有稀硫酸的烧杯里,再插入铜片,观察现 象。 实验现象:锌片逐渐溶解,锌片周围有气泡产生,锌和稀硫 酸发生了反应,Zn+H SO =ZnSO +H ↑。把铜片插入稀硫酸, 2 4 4 2 没有现象产生,铜和稀硫酸不反应。 ③将锌片插入盛有稀硫酸的烧杯里,再插入石墨棒,观察 现象。 实验现象:锌片逐渐溶解,锌片周围有气泡产生,锌和稀硫 酸发生了反应,Zn+H SO =ZnSO +H ↑。把石墨棒插入稀硫 2 4 4 2 酸,没有现象产生,石墨棒和稀硫酸不反应。 实验结论 电极材料 实验现象 解释 锌片 锌片逐渐溶解,有 Zn+H SO =ZnSO 2 4 4 气泡产生 +H ↑ 2 锌片、铜片 锌片逐渐溶解,有 Zn+H SO =ZnSO 2 4 4 气泡产生、铜片无 +H ↑ 2 现象 锌片、石墨棒 锌片逐渐溶解,有 Zn+H SO =ZnSO 2 4 4 气泡产生,石墨棒 +H ↑ 2 无现象 实验结论:说明有电极材料和电解质溶液,但是不用导线 连接,也不能产生电流。 二、原电池实验 1.以Zn-Cu(稀硫酸)设计如图原电池,观察现象 实验现象:锌片不断溶解,电流表指针发生偏转,铜四周不 断产生气泡,说明产生了电流,形成了原电池。 锌片(负极):氧化反应 Zn-2e-=Zn2+ 铜片(正极):还原反应 2H++2e-=H↑ 22.以Zn-石墨棒(稀硫酸)设计如图原电池,观察现象 实验现象:锌片不断溶解,电流表指针发生偏转,石墨棒四 周不断产生气泡,说明产生了电流,形成了原电池。 锌片(负极):氧化反应 Zn-2e-=Zn2+ 石墨棒(正极):还原反应 2H++2e-=H↑ 2 3.以Zn-石墨棒(稀硫酸)设计如图原电池,观察现象 实验现象:铜片无现象,电流表指针不发生偏转,石墨棒四 周无现象,说明没有产生电流,不能形成原电池。 实验结论: 电极材料 实验现象 解释 锌片、铜片 锌片不断溶解,电 锌片:氧化反应 流表指针发生偏 Zn-2e-=Zn2+ 转,铜四周不断产 铜片:还原反应 生气泡,说明产生 2H++2e-=H↑ 2 了电流,形成了原 电池。 锌片、石墨棒 锌片不断溶解,电 锌片:氧化反应 流表指针发生偏 Zn-2e-=Zn2+ 转,石墨棒四周不 石墨棒:还原反应 断产生气泡,说明 2H++2e-=H↑ 2 产生了电流,形成 了原电池。 铜片、石墨棒 铜片无现象,电流 不能发生反应 表指针不发生偏 转,石墨棒四周无 现象,说明没有产 生电流,不能形成 原电池。 原电池形成的必须条件: 上面的三个实验表明,要构成原电池,需要满足以下条 件: ①两种活泼性不同电极. (活泼性不同的金属或一种金属和另一种非金属导体) ②电极必须插入电解质溶液 。 ③能自发的发生氧化还原反应。 ④电极用导线相连构成闭合回路。 问题讨论: 1.根据以上实验,说明原电池的工作原理和构成要素,以 及组装原电池的操作注意事项。 ⑴原电池的工作原理:外电路中:较活泼金属材料作负 极,失去电子,发生氧化反应; 较不活泼金属材料作正极,得到电子,发生还原反应;电子从负极流向正极。 内电路中:电解质溶液内,阳离子向正极移动,阴离子向 负极移动,使电流通过电解质溶液。电流从正极流向负极。 ⑵原电池的构成要素 ①两种活泼性不同电极.(活泼性不同的金属或一种金属 和另一种非金属导体) ②电极必须插入电解质溶液 。 ③能自发的发生氧化还原反应。 ④电极用导线相连构成闭合回路。 ⑶原电池注意事项:①两电极活泼型必须不同;②其中一 个电极必须和电解质溶液可以发生氧化还原反应; ③电极用 导线相连构成闭合回路;④注意电流表不能接反。 2.能否用铁片作为电极代替铜锌原电池中的锌片?为什 么? 可以,因为铁片也可以和稀硫酸发生自发的氧化还原反 应,并且铁片活泼性大于铜。负极反应:Fe-2e-= Fe2+; 正极反应:2H++ 2e-= H↑ 2 总反应:Fe+2H+=Fe2++H ↑ 2 例题.下列装置哪些可以形成原电池( )答案:ABC 三、原电池原理的应用 1.设计原电池 例1、利用 Cu+2FeCl = CuCl +2FeCl 的氧化还原反应 3 2 2 设计原电池。 【解析】 负极:Cu—2e - = Cu2+氧化反应 正极:2Fe3+ +2e- =2Fe2+还原反应 变式训练1 利用反应Zn+ CuSO ===ZnSO +Cu设计 4 4 一个原电池。在图中方格内画出实验装置图,并指出正极为 _________________,电极反应式为________________; 负极为________,电极反应式为_________________。 答案:碳棒、Cu、铂;Cu2+ + 2e - =Cu;Zn;Zn-2e-= Zn2+。 2.用于金属的防护 使被保护的金属处于正极,发生还原反应的一极得以保 护。 3.比较金属活泼性 例2. 把A、B、C、D4块金属片浸入稀硫酸中,用导线两两 相连组成原电池。 若A、B相连时,A为负极; C、D相连时,D上产生大量气泡; A、C相连时,电流由C经导线流向A; B、D相连时,电子由D经导线流向B, 则此4种金属的活动性由强到弱的顺序为( ) ① A>B>C>D ② A>C>D>B ③ C>A>B>D ④ B>A>C>D 答案为:② 变式训练2.下列事实不能说明Al的金属活泼性比Cu强 的是( ) A.常温下将铝投入CuSO 溶液中 4 B.常温下将铝和铜用导线连接一起放入到稀盐酸溶液中 C.常温下将铝和铜不用导线连接一起放入到稀盐酸溶液 中 D.常温下将铝和铜用导线连接一起放入到氢氧化钠溶液中 解析:选D。在氢氧化钠溶液中能反应生成气体的金属, 其活泼性不一定强,如Mg和Al。 探究铝电极在原电池中的作用 电子方向 编号 电极材料 电解质溶液 (外电路) 1 Mg、Al 稀盐酸 Mg→Al 2 Al、Cu 稀盐酸 Al→Cu Al→C(石 3 Al、C(石墨) 稀盐酸 墨) 氢氧化钠溶 4 Mg、Al Al→Mg 液 5 Al、Zn 浓硝酸 Al→Zn (1) 对实验3完成下列填空: ① 铝为________极,电极反应式: _____________ 。 ② 石墨为________极,电极反应式: ___________ 。 (2) 实验 4 中铝作负极还是正极________,理由是 ______________________。写出铝电极的电极反应式: _____________。 (3)解释实验 5 中电流计指针偏向铝的原因: ________________________________________ 。 (4)根据实验结果总结出影响铝在原电池中作正极或负 极的因素:________________________________________。 答案:(1)负;2Al-6e-==2Al3+;正;6H++6e-=3H ↑ 2 (2)负极;在NaOH溶液中,活泼性Al>Mg; Al-3e-+4OH-==AlO - +2HO。 2 2 (3)在浓硝酸中,Al发生钝化,活泼性Zn>Al,Zn是原 电池的负极。 (4)①电极材料的活泼性②电解质溶液的不同。 4.金属腐蚀 化学腐蚀(次要):金属跟接触到的物质(如O、Cl、SO 2 2 2 等)直接发生化学反应而引起的腐蚀叫做化学腐蚀。这类反应 比较简单,仅仅是金属跟氧化剂之间的氧化还原反应。 电化学腐蚀(主要):不纯的金属跟电解质溶液接触时,会 发生原电池反应,比较活泼的金属失电子而被氧化,这种腐蚀 叫做电化学腐蚀,分为析氢腐蚀和吸氧腐蚀 钢铁的吸氧腐蚀:在潮湿的空气里,钢铁表面吸附了一层 薄薄的水膜,这层水膜里含有少量H+和OH-,还溶解了氧气,结果在钢铁表面形成了一层电解质溶液,它跟钢铁里的铁和 少量的碳恰好形成无数微小的原电池。在这些原电池里,铁是 负极,碳是正极。铁失去电子而被氧化 钢铁的两种电化学腐蚀: 正极:C 负极:Fe 电解质溶液:不纯的水 1.在中性或很弱的酸性溶液中(占主要),主要反应如 下: 负极:Fe – 2e- == Fe2+ 正极:O + 2H O + 4e- == 4OH- 2 2 总反应:2Fe +2H O+O=Fe(OH) Fe(OH) 在空气中最 2 2 2 2 后转化为Fe O 2 3 在中性或很弱的酸性溶液中,钢铁的腐蚀叫吸氧腐蚀。 2、在酸性溶液中,主要反应。 负极:Fe – 2e- == Fe2+ 正极:2H+ + 2e- == H ↑ 2 总反应:Fe+2H+=Fe2++H ↑ 2 在酸性溶液中,钢铁的腐蚀叫析氢腐蚀。 5.加快氧化还原反应的速率 一个金属参加的氧化还原反应,设计成原电池时反应 速率大大加快。 例题:将等质量的两份锌粉a、b分别加入过量的稀硫酸, 同时向a中加入少量的CuSO 溶液,产生H 的体积V(L)与时 4 2 间t(min)的关系是( ) 【解析】答案为:A;a中少量锌和硫酸铜反应,形成原电 池,反应速率快,产生H 量少。 2 课堂小结 一、构成原电池,需要满足以下条件: ①两种活泼性不同电极. (活泼性不同的金属或一种金属和另一种非金属导体) ②电极必须插入电解质溶液 。 ③能自发的发生氧化还原反应。 ④电极用导线相连构成闭合回路。 二、原电池的应用 a.设计原电池;b、比较金属的活泼性;c、金属腐蚀 板书 一、对比实验 二、原电池实验 三、原电池原理应用