乐于分享
好东西不私藏

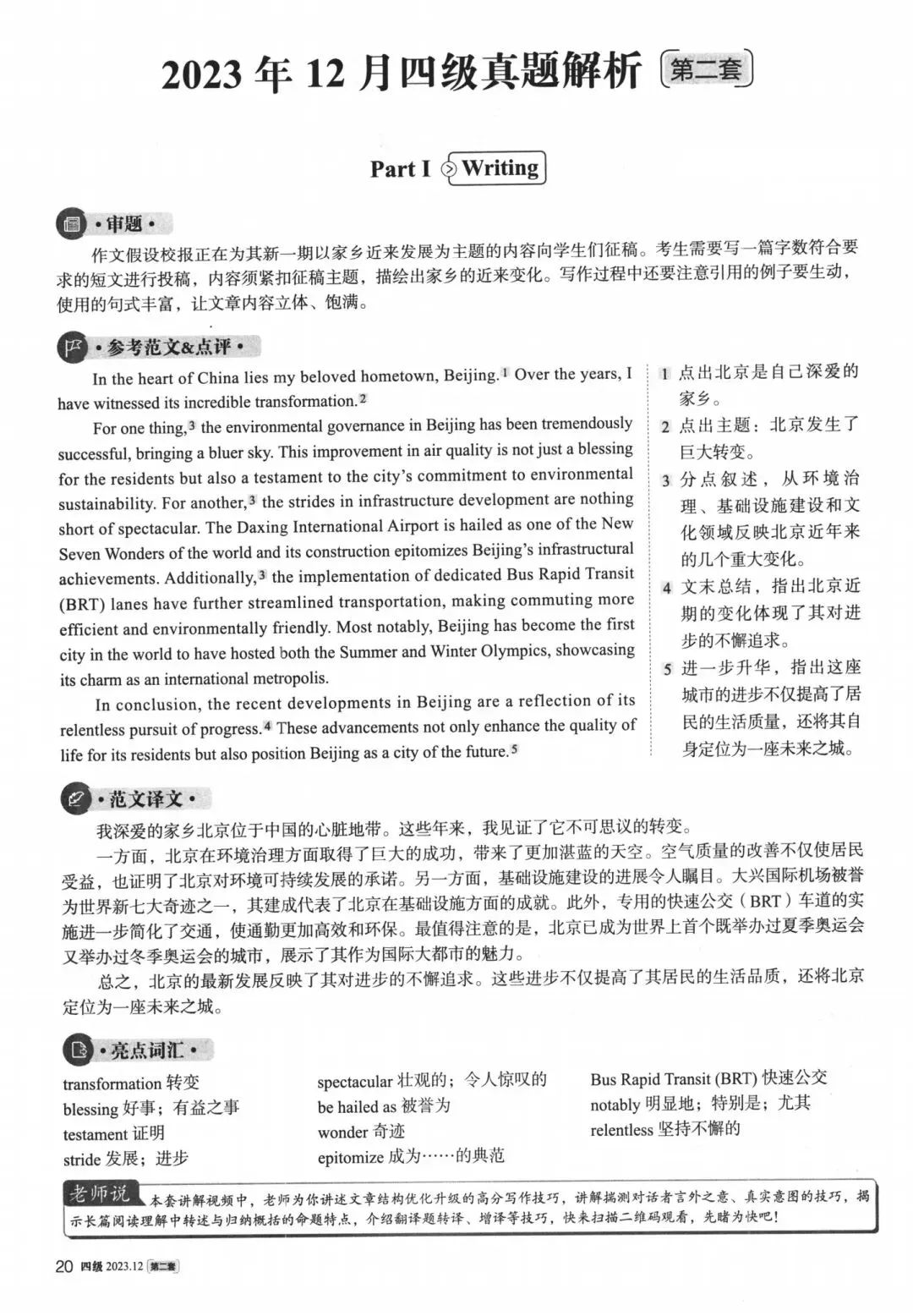
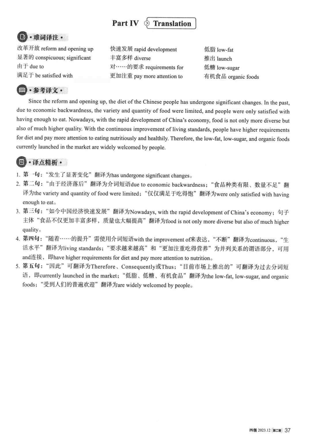
2023年12月第二套(后附电子版)

2023年12月第二套(后附电子版)

听力:
真题:
答案及解析:
电子版自取:
通过百度网盘分享的文件:2023.12四… 链接:https://pan.baidu.com/s/1dG1YK9gS_O7LZUMmyvQXlw?pwd=5zqc  复制这段内容打开「百度网盘APP 即可获取」

通过百度网盘分享的文件:2023.12英…链接:https://pan.baidu.com/s/1DauJ5vgZvymFb-ftmIbwkA?pwd=7154 

复制这段内容打 开「百度网盘APP 即可获取」

本站文章均为手工撰写未经允许谢绝转载:夜雨聆风 » 2023年12月第二套(后附电子版)

猜你喜欢

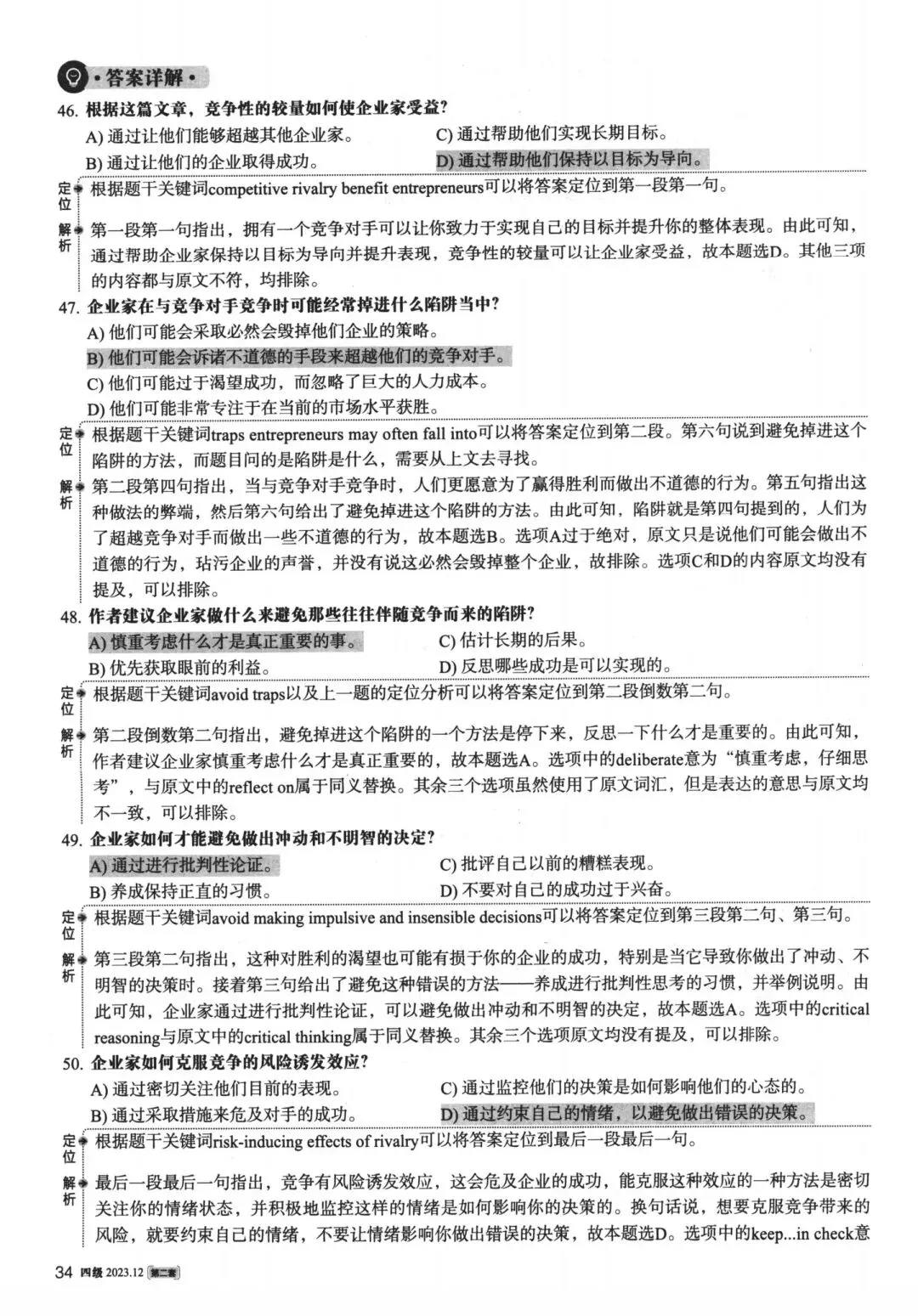
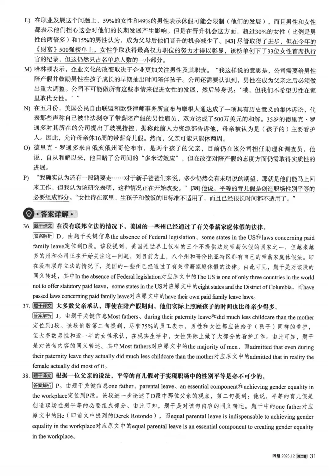
  • 暂无文章