高分子人别再瞎玩龙虾工具!不会 Python 建模 + Meta 多组数据分析,表征结果再牛也写不出 SCI

最近先进高分子材料圈人人都在试水「龙虾科研大模型(OpenClaw)」,但 90% 的人都在 “瞎玩”—— 就算材料表征结果再亮眼,不会 Python 建模 + Meta 多组数据分析,最终还是写不出能发表的 SCI 论文。
这是高分子领域的核心共识:Python 建模是处理 XRD/SEM、流变测试等海量表征数据的基础,没有它,龙虾工具连数据特征都提不出来;Meta 多组数据分析则是整合多批次数据、提炼普适性结论的关键,缺了它,论文就没了 SCI 级的核心论证支撑。
如今《Advanced Materials》等顶刊的研究范式早已明确:以 Python 建模 + Meta 多组数据分析打底,再吃透龙虾工具核心技术,才能真正实现从 “出数据” 到 “发顶刊” 的跨越。
今天我们就拆解这套顶尖课题组的通关路径:从 Python 建模与 Meta 多组分析的底层筑基,到龙虾工具的深度驾驭,再到 SCI 论文发表的全流程落地 —— 帮你避开 “只会用工具、出不了成果” 的坑,让 AI 真正助力高分子研究发 SCI。
🌟 课程一:五天:最新AI-Python自然科学领域机器学习与深度学习技术高级培训班
时间:2026年4月4日-5日、10日-12日
培训方式:【腾讯会议直播】
🌟 课程二:最新AI驱动科研全链路实战营:贯通LLM应用→数据分析→自动化编程→文献及知识管理→科研写作与绘图→构建本地LLM、Agent→多模型圆桌会议→N8N自动化工作流深度应用培训班
时间:2026年3月28日-29日、4月4日-5日
培训方式:【腾讯会议直播】
🌟 课程三:关于举办“OpenClaw+Vibe Coding核心实战玩法,手把手教你本地部署与云端协同,“养”出隐私安全且强大的科研辅助”培训班
时间:2026年4月11日-12日
培训方式:【腾讯会议直播】
🌟 课程四:AI赋能R-Meta分析核心技术:从热点挖掘到高级模型、助力高效科研与论文发表
时间:2026年4月10日-11日、17日-18日
培训方式:【腾讯会议直播】
🌟 课程五:AI赋能·SCI论文从实验设计到发表全流程实践训练营
时间:2026年3月28日-29日
培训方式:【腾讯会议直播】
🌟 课程六:高水平学术论文写作的“破局”之道暨AI人机协同从前沿选题挖掘、智能写作工程、顶刊图表可视化、到精准选刊投稿与审稿博弈策略的一站式实践高级培训班
时间:2026年4月10日-11日、17日-18日
培训方式:【腾讯会议直播】

📢随着观测技术、数值模拟与计算基础设施的迅猛发展,地球系统科学、生态学、环境科学等自然科学领域正迈入“大数据+智能模型”驱动的新阶段。传统的统计建模方法虽具可解释性,却难以应对高维、非线性、多源异构的复杂自然系统;而以机器学习和深度学习为代表的AI技术,正为科学发现提供强大工具。更进一步,以大模型(Foundation Models) 为代表的新型人工智能范式,正在重塑数据密集型科研的边界,为遥感反演、气候模拟、污染物溯源等任务带来前所未有的泛化与迁移潜力。
本课程面向自然科学领域的研究生与科研工作者,不仅涵盖机器学习与深度学习的核心方法(如随机森林、XGBoost、CNN、LSTM、Transformer等),还特别强调其在真实科研场景中的严谨应用:从数据预处理、不确定性量化、可解释性分析,到时空建模。同时,课程前瞻性地探讨大模型如何与领域知识结合——例如通过微调通用视觉或时序大模型提升小样本预测能力,或利用生成模型(如GAN、扩散模型)进行高质量数据增强与情景模拟。
本课程的独特优势在于:以科学问题为牵引,融合经典统计思想、现代AI算法与前沿大模型理念;注重模型的可解释性、物理一致性与不确定性表达;并通过大量环境、气象、水文等典型案例,打通从算法理解到科研落地的全链条。无论您是希望夯实建模基础,还是探索AI for Science的创新路径,本课程都将为您提供兼具深度、广度与前瞻性的学习平台.
📅 培训时间
-
培训方式:线上直播
-
直播时间:2026年4月4日-5日、10日-12日



📞 报名咨询
联系人:王倩
扫微信二维码:


📢在人工智能高速发展的今天,大语言模型(LLM)正在以前所未有的速度重塑科研与高端知识工作的底层方式。然而现实是,大多数人仍停留在“简单对话式使用AI”的阶段,只是把AI当作一个更聪明的搜索工具,并没有真正将其转化为科研生产力,更谈不上系统性的创新能力提升。
科研真正的挑战从来不是“有没有答案”,而是:
如何高效整合信息、持续产生高质量IDEA,并把研究想法快速转化为可发表成果。
而这,正是大多数通用AI使用方式所无法解决的。
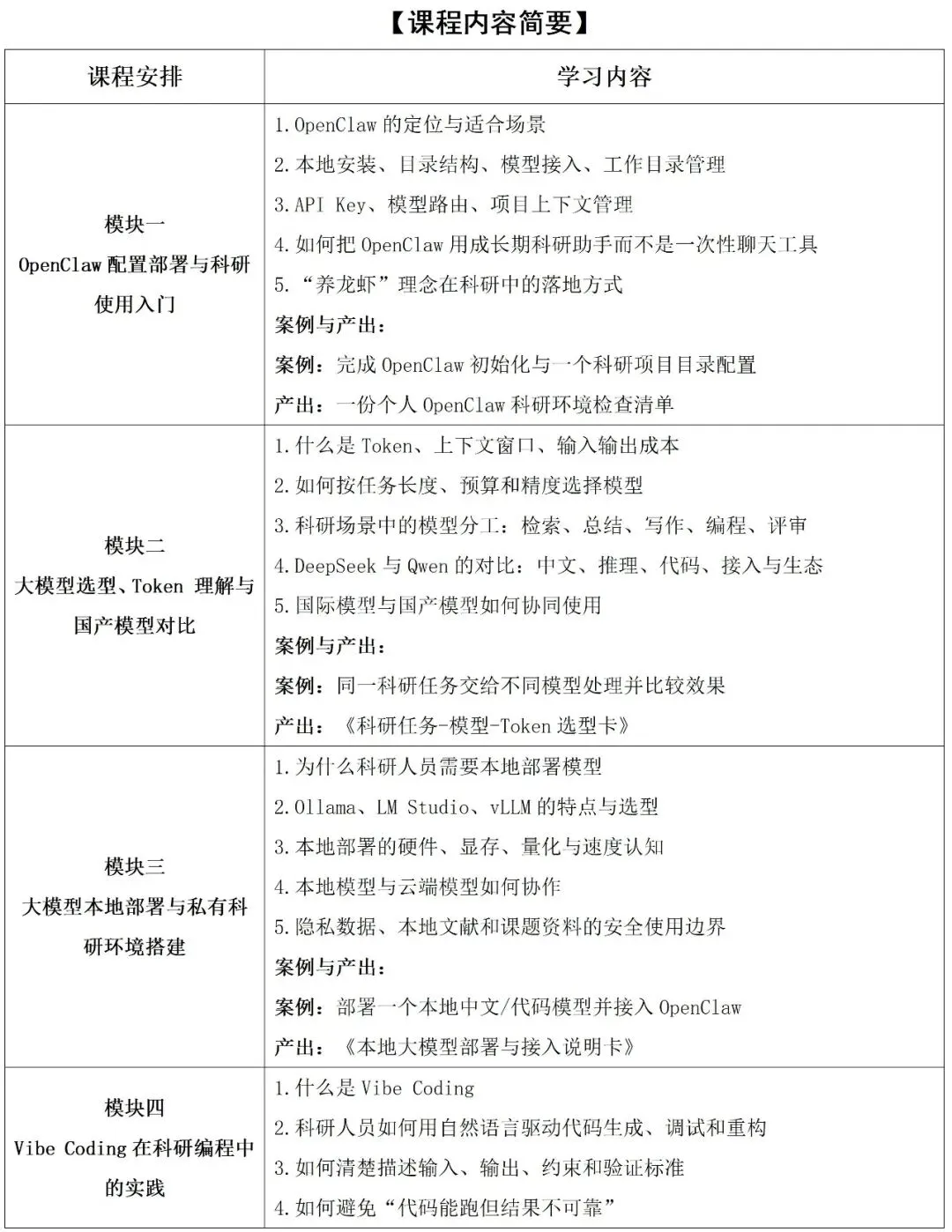
本课程是一门面向科研人员、研究生、博士生、高校教师以及高端知识工作者的系统化实战训练营,以“工具即生产力,Agent即科研合作者”为核心理念,带你从“使用AI”进阶到“构建AI系统”。课程将系统讲解如何将主流大语言模型深度融合进:
1.科研写作与论文生产流程
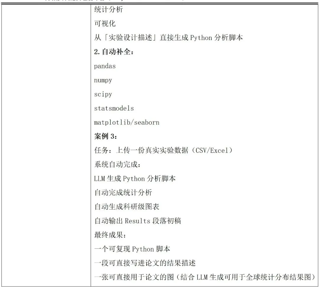
2.实验与科研数据分析
3.文献管理与知识体系构建
4.科研绘图与学术级可视化表达
5.多模型协作的创新型科研思考
6.基于 NotebookLM 的研究资料整合、来源引用与可信推理
7.Google 生态系统自动化科研工作流与 AI Agent 系统
8.OpenClaw 个人 AI 助手结合 Agent Skills 技术助力科研
9.Seedacnce2.0 视频大模型生成科研科普视频
通过真实科研场景与完整案例,你将学会如何让AI主动协助你思考、决策与创作,而不仅仅是被动回答问题。
通过本课程,你将不只是学会“使用AI”,而是能够真正做到:
1.构建属于自己的科研AI Agent,让AI成为你的长期研究助手
2.打造可持续复利的个人科研系统,知识与成果持续积累
3.显著提升科研效率与创新能力,减少重复劳动,专注高价值思考
4.让AI成为你稳定、可靠、可进化的科研合作者
这不是一门“教你玩AI的课程”,而是一门帮助你在AI时代建立长期科研竞争力的系统训练营。最后将总结Google Gemini(Nano Banana),AI Studio,Notebooklm等谷歌一系列生态系统,如何使用这些打造专属个人自动科研系统。
📅 培训时间
-
直播时间:
2026年3月28日-29日、4月4日-5日(腾讯会议直播)












📞 报名咨询
联系人:王倩
扫微信二维码:


📢人工智能快速重塑科研范式的背景下,大语言模型、Agent系统与自动化科研工作流,正在深刻改变文献阅读、代码开发、数据分析、论文写作与科研协作的底层方式。面对模型快速迭代、工具形态持续演进的新局面,科研人员亟需从“会使用AI”进一步升级到“会配置AI、会组织AI、会让 AI参与科研工作流”,真正建立面向长期研究任务的个人智能科研系统。
📅 培训时间
-
直播时间:
2026年4月11日-12日(腾讯会议直播)



📞 报名咨询
微信二维码:


📢 Meta分析是针对某一科研问题,根据明确的搜索策略、选择筛选文献标准、采用严格的评价方法,对来源不同的研究成果进行收集、合并及定量统计分析的方法,现已广泛应用于
农林生态,资源环境等方面,成为Science、Nature论文的重要分析方法。以ChatGPT为代表AI大语言模型带来了新一波人工智能浪潮,可以快速提升Meta分析的理解和应用效率。R语言拥有完整有效的数据处理、统计分析与保存机制,可以对数据直接进行分析和显示,命令格式简单、结果可读性强,包含众多针对Meta分析软件包,是进行Meta整合分析及评价的有效平台。本课程通过AI大模型全程助力Meta分析,从文献计量分析研究热点变化,寻找科学问题、R-Meta多手段全流程分析与Meta高级绘图、多层次分层嵌套模型构建与Meta回归诊断、贝叶斯网络、MCMC参数优化及不确定性分析、Meta数据缺失值处理的六种方法与结果可靠性分析、Meta加权机器学习与非线性Meta分析等方面讲解,每个专题,每一部分结合多个典型案例实践,深受众多学员好评。
📅 培训时间
-
直播时间:
2026年4月10日-11日、17日-18日(腾讯会议直播)





📞 报名咨询
微信二维码:


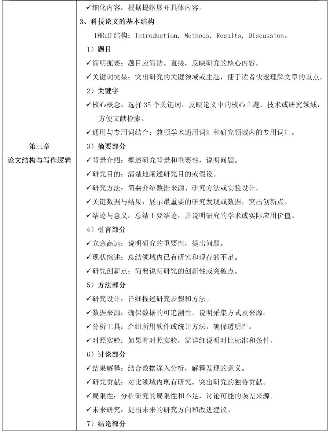
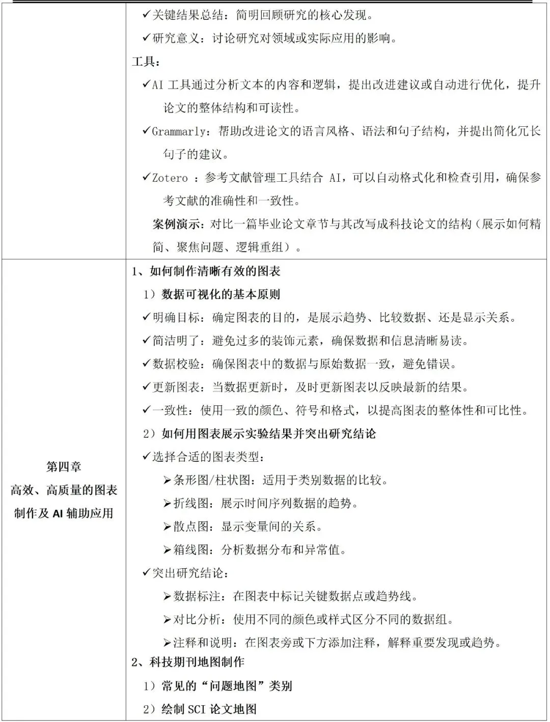
📢 科学研究的核心在于将复杂的思想和实验成果通过严谨的写作有效地传递给学术界和工业界。对于研究生、青年学者及科研人员,如何高效撰写和发表SCI论文,成为提升学术水平和科研成果的重要环节。本课程旨在帮助学员系统掌握从选题到投稿的全过程,提高论文撰写效率与质量,尤其是在当今AI技术迅速发展的背景下,如何利用现代AI工具辅助科研写作与投稿。 本课程将结合理论讲解与实际操作,深入探讨论文写作的核心技巧与技术要点,内容涵盖选题、文献调研、实验设计、数据分析、论文结构及语言规范等重要环节。学员将学会通过AI工具优化写作过程,提升语言润色、排版及格式调整的效率,并能掌握SCI期刊的投稿流程及策略,显著提高投稿成功率。
📅 培训时间
-
直播时间:
2026年3月28日-29日(腾讯会议直播)









📞 报名咨询
微信二维码:


📢 SCI论文写作是科学研究成果传播和学术交流的重要途径,不仅是研究者展示创新性和学术贡献的核心方式,也是提升个人学术影响力和职业发展的关键手段。本课程对SCI论文从准备到投稿全流程进行讲解,包括文献检索和计量分析(VOSViewer、R bibliometrix)、文献高效管理(Endnote、Connected papers)、文献动态跟踪工具使用、论文问题切入点和想法idea提炼、论文框架和行文设计、论文图表设计和组合(R、Python)、各个板块(题目、摘要、引言、材料与方法、结果、讨论、结论)段落、句子的设计和布局、cover letter的写作模板、语法检查(Grammarly)、语言润色(chatGPT)、Graphical Abstract准备、Nature、Science及其子刊和顶刊的不同写作套路转换、目标期刊的研究和分析、不同风格投稿系统准备、理解同行审稿机制、修改意见处理等。全过程通过AI大模型辅助,提升SCI论文的写作效率和投稿命中率。
📅 培训时间
-
直播时间:
2026年4月10日-11日、17日-18日(腾讯会议直播)





📞 报名咨询
微信二维码:

📂视频课程系列推荐
名师指导

提供全套上课资料【课件、案例数据、代码、参考资料等】+课程长期有效+导师群长期辅助学习
🔬生物科研服务


微信二维码:

END
END
Ai尚研修丨专注科研领域
技术推广,人才招聘推荐,科研活动服务
科研技术云导师,Easy Scientific Research`
夜雨聆风