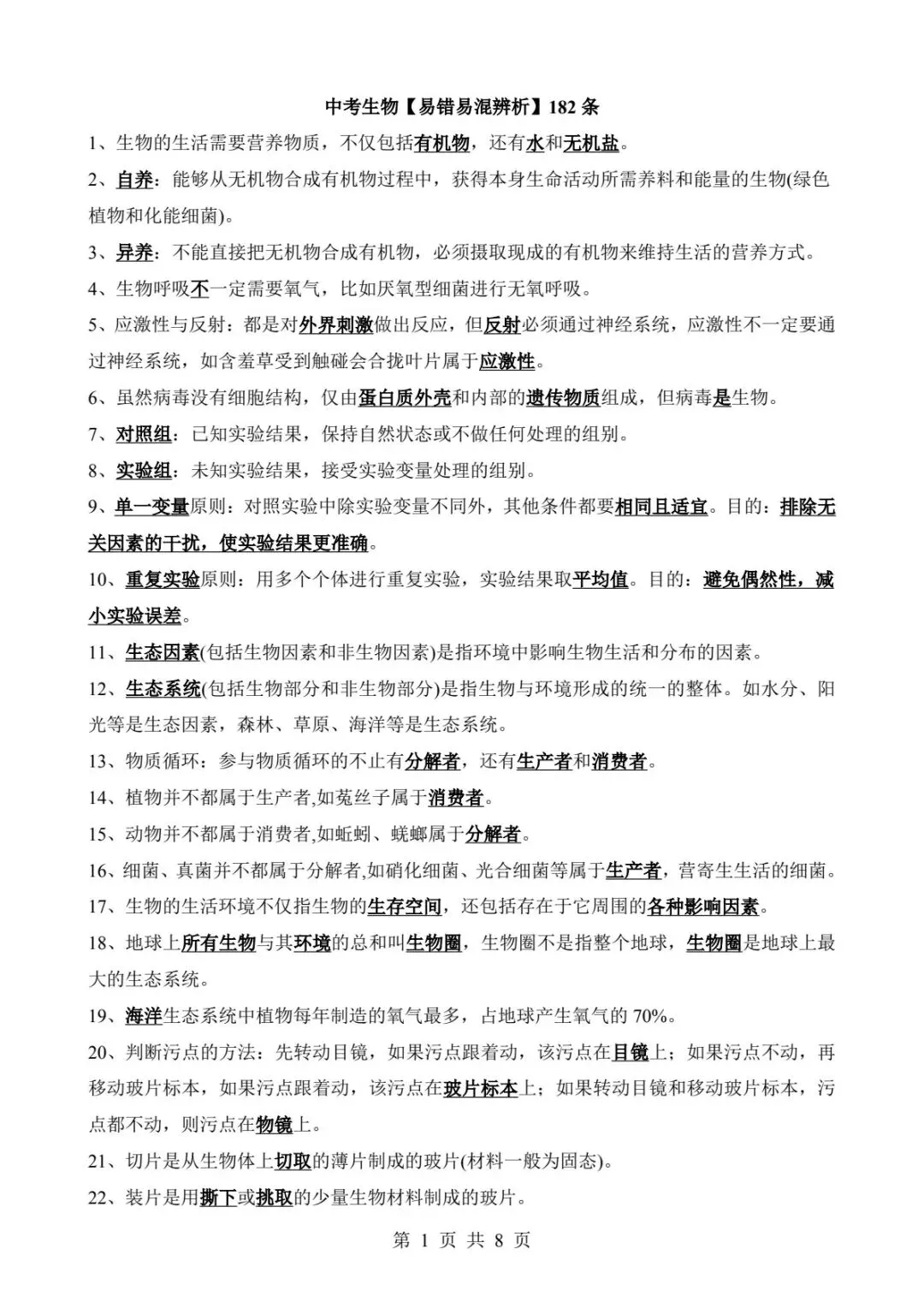
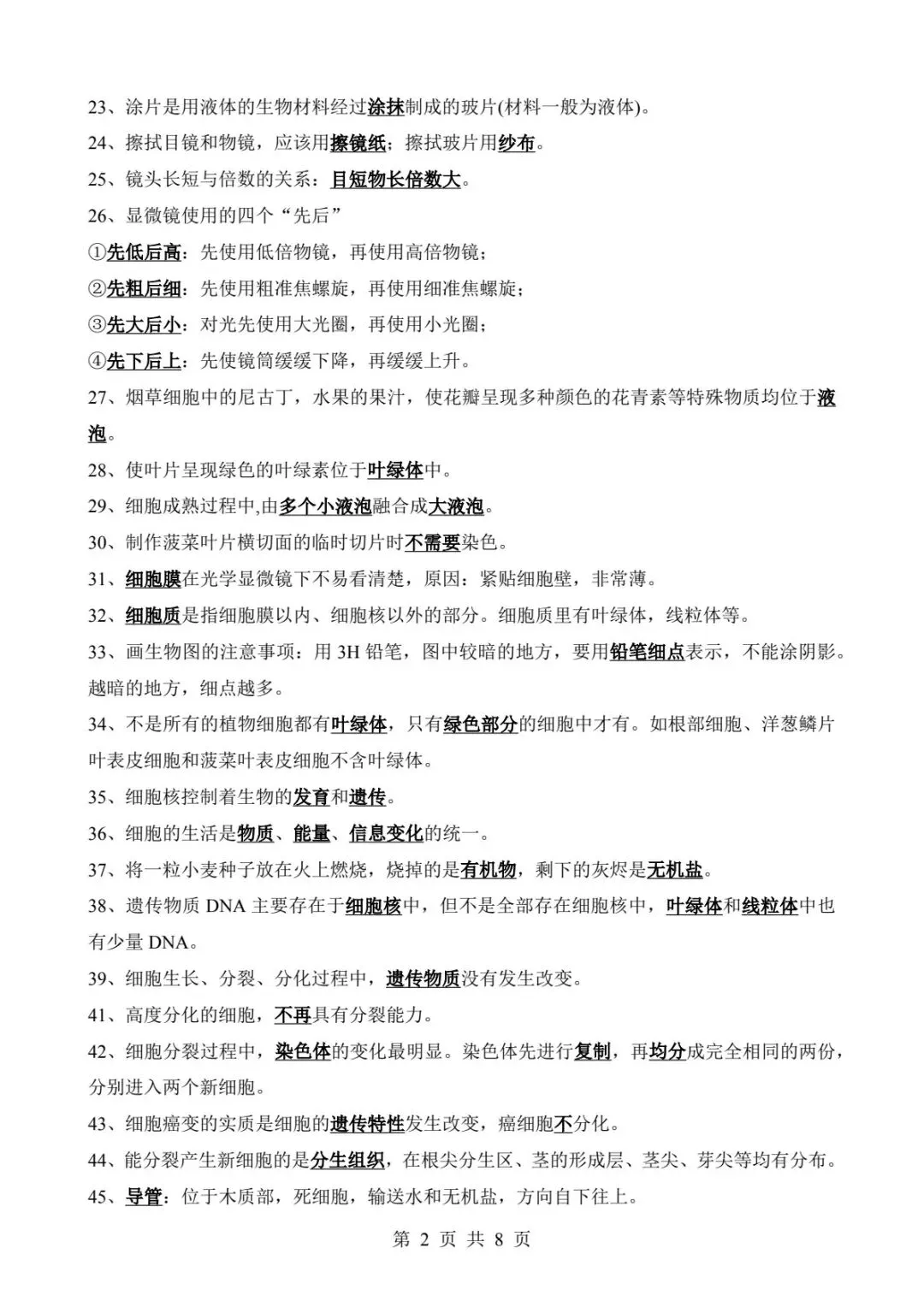
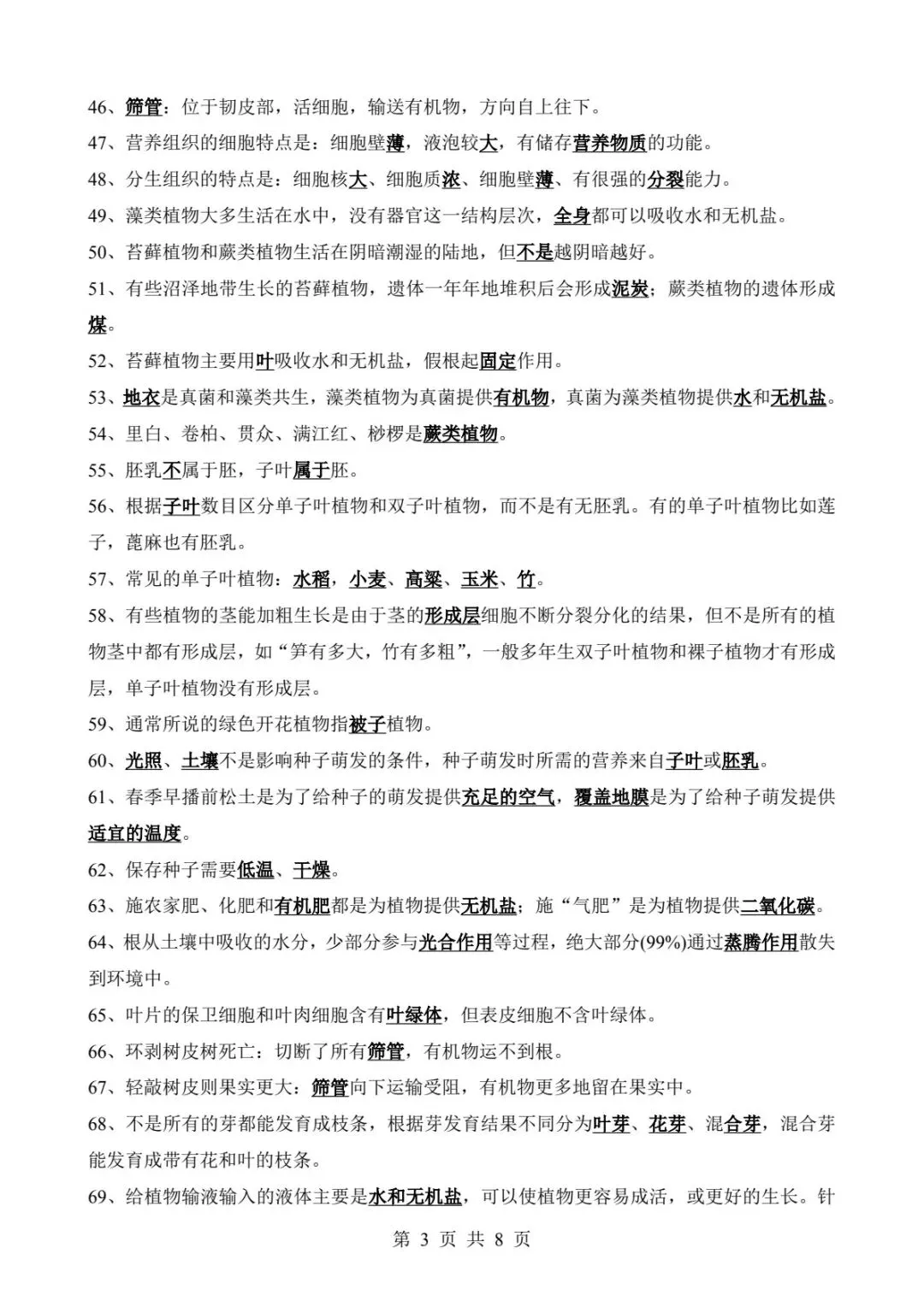
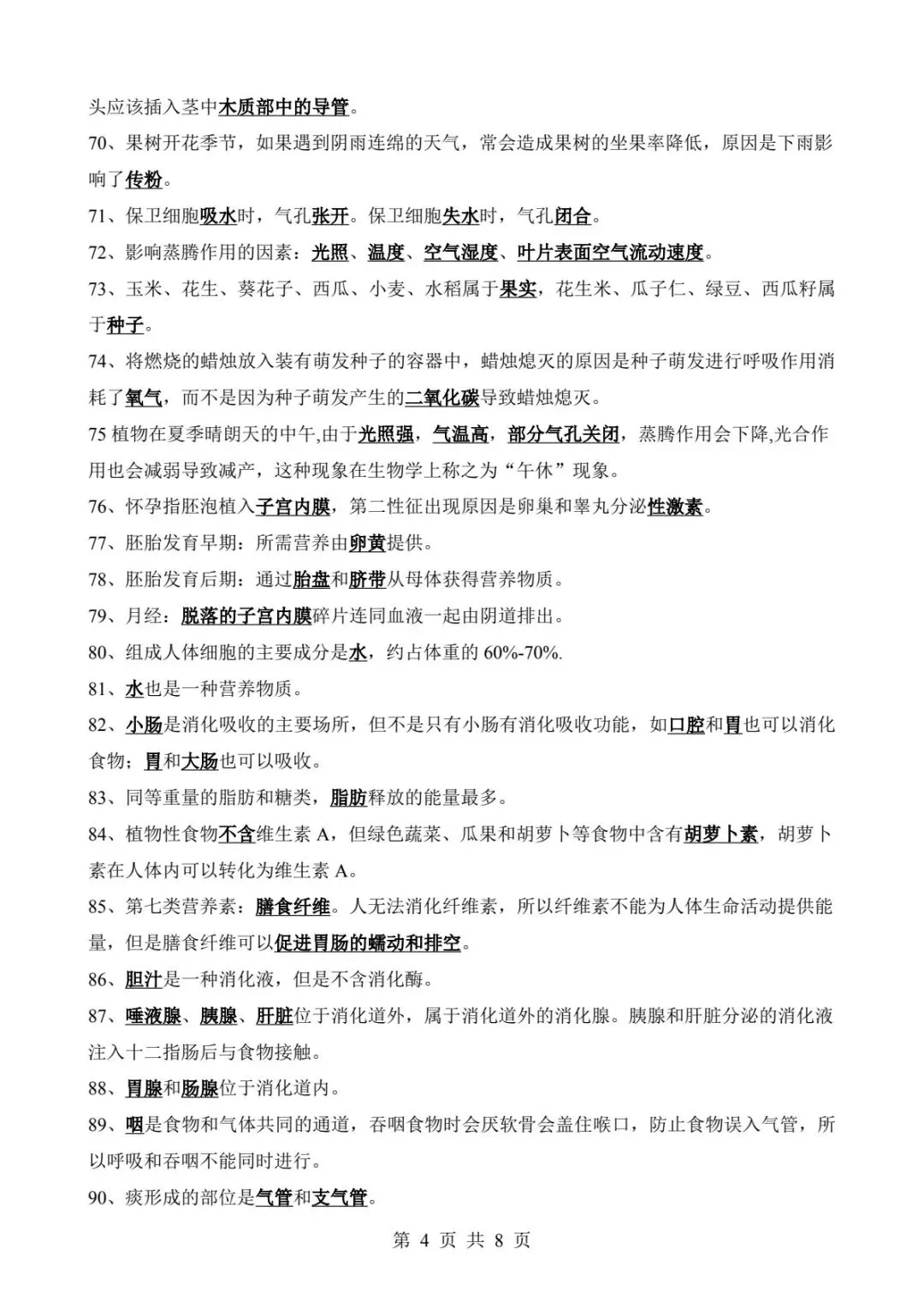
2026中考生物提分干货丨易错易混辨析(电子版可打印)
📣中考生物|182条易错易混点一次性整理!考前背完,选择题少丢分
每次考完生物都在“明明会、却写错”上丢分?
概念混淆、用词不准、细节记反……这篇182条中考生物易错易混辨析,把全册高频坑点全汇总,考前速背、考场直接用!
以下为部分截图,具体查看完整PDF文件
完整知识笔记(打印版)→下拉至文章末尾







资料内容过多,仅展示部分内容


资料领取方式:
①点亮右下角的“👍”和“❤️”,感谢支持!
②关注公众号,回复“985”获取完整版。
原创整理,无水印可打印,持续更新~需要其他资料欢迎评论区留言,下期继续分享。
夜雨聆风