乐于分享
好东西不私藏

学术AI OpenClaw(龙虾)、Claude Code、协助学术研究与日常办公自动化高级研修班

学术AI OpenClaw(龙虾)、Claude Code、协助学术研究与日常办公自动化高级研修班

2026年,AI智能体与人工智能大模型正全面颠覆传统科研与办公模式,成为学术研究、日常工作的核心竞争力。越早掌握这套硬核能力,科研与工作效率越能实现量级跃升。为此我们打造了“2门专业级AI科研实战培训,下滑即可查看3个完整课程详情!

📚课程一:学术AI OpenClaw(龙虾)、Claude Code、协助学术研究与日常办公自动化高级研修班

📚课程二:人工智能ChatGPT等大语言模型辅助全场景应用与学术科研、日常办公、论文撰写与AI绘图高级培训班

课程介绍一:

培训介绍

各高校及科研院所、企事业单位及个人:

2026年,AI智能体彻底颠覆传统工作模式,成为科研学术、日常办公的核心助力。相较于传统手动操作与基础大模型,OpenClaw(龙虾)开源智能体框架实现了从问答交互到自主执行的跨越,上线百余天GitHub星标突破30万,引爆新一轮技术变革,已然成为科研人员、办公人群必备核心技能。依托OpenClaw智能体,无需复杂编程基础,就能打造专属自动化数字助手:一键完成科研数据处理、海量文献梳理、学术综述撰写、实验结果分析,大幅压缩科研周期、提升学术产出效率;同时高效赋能日常办公,自动完成信息整理、报告生成、资料汇总等重复性工作,全天候助力工作高效推进。

   本课程专注OpenClaw(龙虾)智能体实战教学,零基础即可快速上手,聚焦AI指令学习与自动化流程搭建,通过短期集中学习,手把手帮助学员掌握智能体本地部署、应用实操,覆盖科研全流程落地、学术研究赋能、日常办公自动化三大核心场景,助力学员快速搭建个人专属工作流,全面提升科研产出与办公效率,抢占智能时代工作竞争力。全面讲解AI在科研全流程的落地应用,覆盖六大核心场景:科研数据自动采集、海量文献智能处理、数据分析与模型构建、科研智能体开发、多智能体协同撰写、科研动态监测与情报搭建。

课程无需编程基础,完成三天学习,即可搭建个人专属的自动化科研工作流,很多人觉得AI智能体科研可以靠自学,但真正上手才发现,自学试错成本极高、弯路太多,往往花了大量时间,依然无法落地真正的自动化学术与科研及日常工作,零散看教程、盲目摸索工具,不仅抓不住核心逻辑,还容易陷入各种使用误区,不仅效率低下,还会耽误科研进度,AI智能体的高效部署并非依赖单一工具即可实现。本课程不局限于OpenClaw(龙虾)单一框架,同时深度整合Agent智能体智能体,构建多工具协同、全链路覆盖的完整科研自动化体系,多智能体联动,才能实现更全面、更高效、更高质量的科研工作流支撑。了解更多详情,请访问官网:www.cazr.ac.cn

培训保障:
1、为保证学习质量,提供培训视频回放,可以无限观看复习;

2、培训结束后提供免费技术的支持以及后期的免费解答辅导;
3、参加本次培训后,后期的同样课程,线上及线下培训均可无限次免费参加,不限次数,保障您可以持续免费学习最新技术,无需重新付费。
主讲专家
清华大学、中国科学院等科研机构的高级专家,人工智能领域一线实战专家,10年人工智能项目开发经验,8年人工智能行业培训经验。喜欢理论与实践相结合的教学风格,课程编排由浅入深,体系清晰完整。主持完成过多项国家及企业重大项目,拥有20项专利,出版人工智能相关书籍3本,曾给学校、医院、企业、气象局等单位完成过多项人工智能相关项目。长期受邀为公安部、卫生部、疾病预防控制中心、中国人民银行、核工业、航天科工、航天科技、中国商飞、铁道部、中国联通、中国移动、中国工商银行、中国电信、中国银行、华夏银行、太平洋保险、国家电网、中海油、西门子、格力电器等多家高校及企业、科研院所机构做人工智能技术内训及项目指导,业内顶尖专家;
培训时间

第一期:2026年05月01日—2026年05月03日  

线下北京“及” 线上直播

  第二期:2026年06月06日—2026年06月08日    

线下上海“及” 线上直播

本课程有2个培训日期“线上直播“线下现场同步进行,根据自身需求选择即可

课程目标
1.零基础轻松入门,无门槛掌握核心技能无需任何编程基础,依托AI智能体自动完成代码编写、数据分析、建模及文献研读,学员通过自然语言指令,即可高效完成科研全流程操作,零基础也能快速上手。2.高强度实战研修,学完即可落地应用采用三天两晚沉浸式集中教学模式,以实操训练为核心,理论+实战同步推进,所学技能直接对接真实科研项目,保障学以致用。3.体系化原创教学全覆盖前沿智能体技术课程依托一线科研教学经验原创打造,构建完整技术学习体系,全面覆盖AI编程智能体、多智能体架构、主流大模型应用等核心内容,深度讲解Claude Code、OpenClaw、MCP工具生态等前沿技术,学习路径清晰、内容专业严谨。4.全流程科研赋能全方位提升工作效率:深度适配论文撰写、项目申报、专利研发等核心科研场景,摒弃通用化教学,实现文献智能处理、数据自动采集、论文协同写作、科研情报监测等全流程自动化,大幅缩减重复性工作,让学员专注核心学术研究。5.掌握定制化开发能力,打造专属科研助手学员可独立完成面向个人研究领域的科研智能体搭建,实现OpenClaw个性化定制部署,构建专属自动化工作流,解锁文献管理、知识问答、异常检测等定制化功能,打造专属个人数字科研助手6.长效配套支持,构建全天候科研辅助体系培训提供一站式AI智能体运行环境,无需复杂配置,课后可持续使用;同时助力学员搭建24小时全天候科研情报系统,实时追踪学术前沿、自动生成科研情报报告,长期稳定赋能科研与日常办公,全面提升个人科研核心竞争力
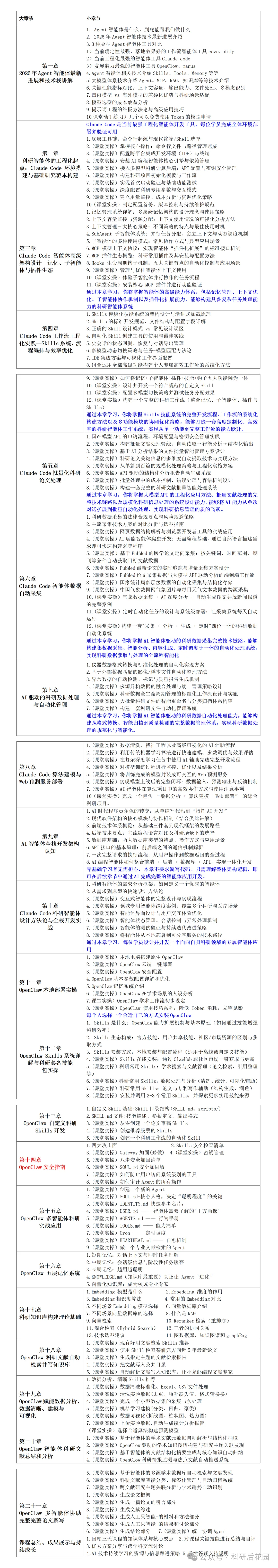
培训大纲
报名费用
A类:3900元/人(含培训费、资料费、报名费、A类证书费)
B类:4900元/人(含培训费、资料费、报名费、A+B类证书费)
C类:6800元/人(含培训费、资料费、报名费、A+B+C类证书费)
ABC三档价格只是证书不同,根据自身需求选择即可,公对公汇款可提前开具发票,先开发票后汇款
可开:培训费,会议费,材料费,测试费,各类耗材等发票,可提供会议通知及相应清单或明,如需公对公汇款,可提前开具发票办理。
增值服务
1、学生报名即可优惠300元;
2、2人报名,每人可优惠200元;3人报名,每人可优惠300元;4人报名每人可优惠400元;5人及以上报名,免费送一个名额第6人免费或每人优惠700元;
注:以上优惠政策只可享受其中一种,不可同时享受
证书类别
A类:国科清研《AI大模型应用工程师》(高级)专业能力证书;

B类:中国通信工业协会《人工智能应用工程师》高级职业技能证书;可用于评职称加分,招投标,晋升,找工作,人才聘用,教育考核等用途,由人社部及工信部共同审批及授权认可的证书;

C类:中华人民共和国工业和信息化部《生成式人工智能应用工程师》高级职业技术证书;可用于专业技术培养,评职称加分,招投标,晋升,人才聘用,找工作,教育考核等用途,职业技术高级测评证书。

报名方法
请致电下方报名负责人电话或添加QQ/微信好友在线报名或咨询培训事宜,报名后发送详细的安排;
注!注!注!如您需要正式邀请函、培训通知、会议通知等文件,请联系下方人员;
联系人:周老师      
手机/微信:18501070845
咨询QQ号:29959101
(长按可识别添加微信好友)

课程二介绍

培训介绍

各高校及科研院所、企事业单位及个人:

   人工智能飞速发展的今天,AI应用已无处不在,基础操作几乎人人都会,却极少有人真正用透、用对、用出价值。多数人停留在简单提问、浅层交互的层面,因指令逻辑不清、方法路径不明、对模型机制缺乏认知,导致输出内容偏差大、可靠性低、成果难以直接用于科研与正式工作,效率始终卡在瓶颈难以突破。自学看似门槛很低,实则盲区极多:模型适用边界、提示词工程精髓、领域化应用规则、复杂任务工作流设计……这些关键核心与“隐性逻辑”,并非简单摸索就能掌握,也正是普通使用者与专业级玩家的根本差距。
本次高级研修班,正是为破解这一痛点而设。我们不做基础普及,专注于深度赋能,系统讲解ChatGPT、DeepSeek等主流大模型的核心逻辑与高阶用法,拆解各领域实战应用的关键规则与科学方法。内容覆盖科研全链条(文献检索与精读、论文撰写、SCI发表、国基金申报书打磨、实验方案设计)、办公全流程自动化(文档智能处理、高质量PPT快速生成、数据分析与可视化)、创新能力升级(AI绘图、代码辅助、预测与建模支持)等多维场景。
课程以实战为核心,从原理到方法、从技巧到体系,真正教会你如何系统化驾驭AI,而非零散试探。让你告别低效试错,摒弃表面化应用,建立专业级AI工作范式,将技术能力转化为可落地的科研成果与办公生产力,实现数倍乃至量级上的效能跃升,在学术研究与职业发展中构筑核心竞争力。了解更多详情,请访问官网:www.cazr.ac.cn

本次研修内容非常注重大家的实践学习,课程注重实践性和落地性,全程会带着大家进行大量实操练习。

培训保障
1、为保证学习质量,提供培训视频,可以无限观看;

2、培训结束后提供终身免费技术的支持以及后期的免费解答辅导;
3、提前收集学员想学习的及感兴趣的内容,课上课下进行一对一的针对性辅导;
4、后续AI更新,课程内容更新后,您无需付费即可免费学习调整后的新大纲;
5、提供ChatGPT国内网络直接使用方法,无需外网环境或辅助工具;
6、参加本次培训后,后期的线上及线下培训均可无限次免费参加,不限次数,学会为止;
7、提供一个ChatGPT-5及Claude等账号(有时效),并提供一个ChatGPT普通账号,ChatGPT可提供国内使用办法,无需绿色上网,国内网络可直接使用;
主讲专家
清华大学、中国科学院等科研机构的高级专家,人工智能领域一线实战专家,10年人工智能项目开发经验,8年人工智能行业培训经验。喜欢理论与实践相结合的教学风格,课程编排由浅入深,体系清晰完整。主持完成过多项国家及企业重大项目,拥有20项专利,出版人工智能相关书籍3本,曾给学校、医院、企业、气象局等单位完成过多项人工智能相关项目。长期受邀为公安部、卫生部、疾病预防控制中心、中国人民银行、核工业、航天科工、航天科技、中国商飞、铁道部、中国联通、中国移动、中国工商银行、中国电信、中国银行、华夏银行、太平洋保险、国家电网、中海油、西门子、格力电器等多家高校及企业、科研院所机构做人工智能技术内训及项目指导,业内顶尖专家;
培训时间

2026年06月05日—2026年06月07日     线下北京

2026年06月05日—2026年06月07日     线上直播

  “线上直播“线下现场同步培训

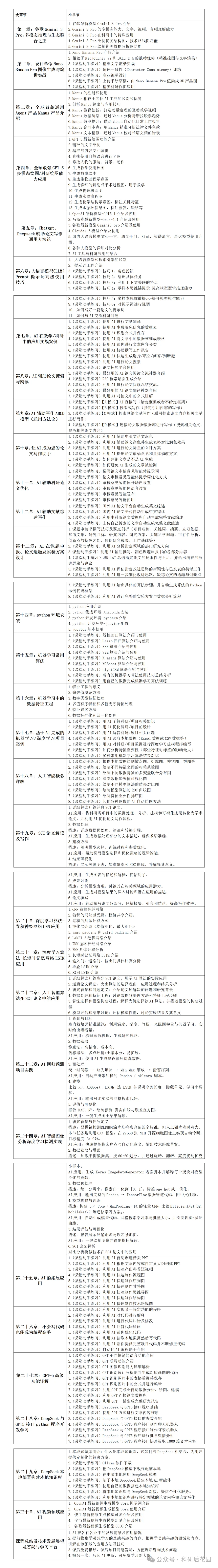
培训大纲
报名费用
A类:3900元/人(含培训费、资料费、报名费、A类证书费)
B类:4900元/人(含培训费、资料费、报名费、A+B类证书费)
C类:6800元/人(含培训费、资料费、报名费、A+B+C类证书费)
ABC三档价格只是证书不同,根据自身需求选择即可,公对公汇款可提前开具发票,先开发票后汇款
可开:培训费,会议费,材料费,测试费,各类耗材等发票,可提供会议通知及相应清单或明,如需公对公汇款,可提前开具发票办理。
增值服务
1、学生报名即可优惠300元;
2、2人报名,每人可优惠200元;3人报名,每人可优惠300元;4人报名每人可优惠400元;5人及以上报名,免费送一个名额第6人免费或每人优惠700元;
注:以上优惠政策只可享受其中一种,不可同时享受
证书类别
A类:国科清研《AI大模型应用工程师》(高级)专业能力证书;

B类:中国通信工业协会《人工智能应用工程师》高级职业技能证书;可用于评职称加分,招投标,晋升,找工作,人才聘用,教育考核等用途,由人社部及工信部共同审批及授权认可的证书;

C类:中华人民共和国工业和信息化部《人工智能应用工程师》高级职业技术证书;可用于专业技术培养,评职称加分,招投标,晋升,人才聘用,找工作,教育考核等用途,职业技术高级测评证书。

报名及咨询方法
请致电下方报名负责人电话或添加QQ/微信好友在线报名或咨询培训事宜,报名后发送详细的安排;
注!注!注!如您需要正式邀请函、培训通知、会议通知等文件,请联系下方人员;
联系人:周老师      
手机/微信:18501070845
咨询QQ号:29959101
(长按可识别添加微信好友)
报名提示
一、如您需要正式邀请函、培训通知、会议通知等文件,请联系会务组;

二、培训可提供增值税普通及专用发票,可开:培训费、会议费、资料费、材料费、技术服务费、测试费等明细,均可提供对应的报销通知及报销材料文件。 

三、交费事宜:可先开发票后转账,可公务卡支付、微信及支付宝、现场刷卡等。 

四、报名事宜:报名后我们将会给您发送详细的培训通知、上课安排、及培训的软件及代码上课讲义教材等。