当前位置:首页>文档>英语试题评分参考_1.高考2025全国各省真题+答案_00.2025各省市高考真题及答案(按省份分类)_10、安徽卷(9科全)_3.英语

英语试题评分参考_1.高考2025全国各省真题+答案_00.2025各省市高考真题及答案(按省份分类)_10、安徽卷(9科全)_3.英语

  • 2026-03-16 10:27:20 2026-02-10 03:35:47

文档预览

英语试题评分参考_1.高考2025全国各省真题+答案_00.2025各省市高考真题及答案(按省份分类)_10、安徽卷(9科全)_3.英语
英语试题评分参考_1.高考2025全国各省真题+答案_00.2025各省市高考真题及答案(按省份分类)_10、安徽卷(9科全)_3.英语
英语试题评分参考_1.高考2025全国各省真题+答案_00.2025各省市高考真题及答案(按省份分类)_10、安徽卷(9科全)_3.英语
英语试题评分参考_1.高考2025全国各省真题+答案_00.2025各省市高考真题及答案(按省份分类)_10、安徽卷(9科全)_3.英语
英语试题评分参考_1.高考2025全国各省真题+答案_00.2025各省市高考真题及答案(按省份分类)_10、安徽卷(9科全)_3.英语
英语试题评分参考_1.高考2025全国各省真题+答案_00.2025各省市高考真题及答案(按省份分类)_10、安徽卷(9科全)_3.英语
英语试题评分参考_1.高考2025全国各省真题+答案_00.2025各省市高考真题及答案(按省份分类)_10、安徽卷(9科全)_3.英语
英语试题评分参考_1.高考2025全国各省真题+答案_00.2025各省市高考真题及答案(按省份分类)_10、安徽卷(9科全)_3.英语
英语试题评分参考_1.高考2025全国各省真题+答案_00.2025各省市高考真题及答案(按省份分类)_10、安徽卷(9科全)_3.英语
英语试题评分参考_1.高考2025全国各省真题+答案_00.2025各省市高考真题及答案(按省份分类)_10、安徽卷(9科全)_3.英语
英语试题评分参考_1.高考2025全国各省真题+答案_00.2025各省市高考真题及答案(按省份分类)_10、安徽卷(9科全)_3.英语

文档信息

文档格式
pdf
文档大小
1.840 MB
文档页数
7 页
上传时间
2026-02-10 03:35:47

文档内容

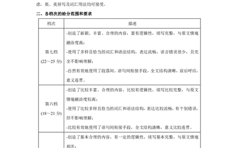
英语试题评分参考(仅供参考) 第一部分 听力 第一节 (共5小题; 每小题1.5分,满分7.5分) 1. C 2. A 3. B 4. A 5. B 第二节 (共15小题; 每小题1.5分,满分22.5分) 6. A 7. A 8. B 9. C 10. C 11. B 12. A 13. A 14. B 15. B 16. C 17. C 18. B 19. C 20. A 第二部分 阅读 第一节 (共15小题; 每小题2.5分,满分37.5分) 21. C 22. C 23. B 24. D 25. D 26. B 27. A 28. C 29. A 30. B 31. A 32. C 33. A 34. B 35. 第二节 (共5小题; 每小题2.5分,满分12.5分) 36. E 37. D 38. C 39. F 40. G 第三部分 语言运用 第一节 (共15小题; 每小题1.0分,满分15.0分) 41. C 42. D 43. A 44. C 45. B 46. B 47. A 48. C 49. D 50. A 51. B 52. C 53. D 54. A 55. B 第二节 (共10小题; 每小题1.5分,满分15.0分) 56. which 57. the 58. to present 59. guidance 60. are revealed 61. tries 62. by 63. strategic 64. and 65. digitally 说明:(1)有拼写成大小写错误的作答不给分; (2)除所列答案外,若试评过程中发现其他可接受答案,经评卷专家组讨论确认后也可给分; (3)具体评判标准以各省批阅中心探讨结果为准。 英语试题评分参考 第1页(共5页)第四部分 写作 第一节 (满分15.0分) 一、评分原则 1. 本题总分为15分,按5个档次给分。 2. 评分时,先根据文章的内容和语言初步确定其所属档次,然后以该档次的要求来衡量,确 定或调整档次,最后给分。 3. 词数少于60和多于100的,从总分中减去2分。 4. 评分时,应注意的主要内容为:内容要点、应用词汇和语法结构的丰富性和准确性及上下 文的连贯性。 5. 拼写与标点符号是语言准确性的一个方面,评分时,应视其对交际的影响程度予以考虑。 英、美拼写及词汇用法均可接受。 6. 如书写较差,以致影响交际,可将分数降低一个档次。 二、各档次的给分范围和要求 档次 描述 完全完成了试题规定的任务。 - 覆盖所有内容要点。 - 应用了较多的语法结构和词汇。 第五档 - 语法结构或词汇方面有些许错误,但因尽力使用较复杂结构或较高级 (13~15分) 词汇所致;具备较强的语言运用能力。 - 有效地使用了语句间的连接成分,使全文结构紧凑。 完全达到了预期的写作目的。 完全完成了试题规定的任务。 - 虽漏掉1、2个次重点,但覆盖所有主要内容。 - 应用的语法结构和词汇能满足任务的要求。 第四档 - 语法结构或词汇方面应用基本准确,些许错误主要是因尝试较复杂语 (10~12分) 法结构或词汇所致。 - 应用简单的语句间连接成分,使全文结构紧凑。 达到了预期的写作目的。 英语试题评分参考 第2页(共5页)基本完成了试题规定的任务。 - 虽漏掉一些内容,但覆盖所有主要内容。 第三档 - 应用的语法结构和词汇能满足任务的要求。 (7~9分) - 有一些语法结构或词汇方面的错误,但不影响理解。 - 应用简单的语句间连接成分,使全文内容连贯。 整体而言,基本达到了预期的写作目的。 未适当完成试题规定的任务。 - 漏掉或未描述清楚一些主要内容,写了一些无关内容。 第二档 - 语法结构单调、词汇项目有限。 (4~6分) - 有一些语法结构或词汇方面的错误,影响了对写作内容的理解。 - 较少使用语句间的连接成分,内容缺少连贯性。 信息未能清楚地传达给读者。 未完成试题规定的任务。 - 明显遗漏主要内容,写了一些无关内容,原因可能是未理解试题要求。 第一档 - 语法结构单调、词汇项目有限。 (1~3分) - 较多语法结构或词汇方面的错误,影响对写作内容的理解。 - 缺乏语句间的连接成分,内容不连贯。 信息未能传达给读者。 未能传达给读者任何信息:内容太少,无法评判;写的内容均与所要求 0分 内容无关或所写内容无法看清。 三、示范样文 One Possible Version: 第二节 (满分25.0分) 一、评分标准 1. 本题总分为25分,按七个档次进行评分。 2. 评分时,主要从续写内容、语言表达、篇章结构三个方面考虑,具体为: (1)创造内容的质量,续写的完整性及与原文情景的融洽度。 (2)所使用词汇和语法结构的准确性、恰当性和多样性。 英语试题评分参考 第3页(共5页)(3)上下文的衔接和全文的连贯性。 3. 评分时,应先根据作答的具体情况确定其所属的档次,然后以该档次的要求来综合衡量, 确定或调整档次,最后给分。 4. 评分时还应注意: (1)词数少于120的,酌情扣分; (2)书写较差以致影响交际的,酌情扣分; (3)单词拼写和标点符号是写作规范的重要方面,评分时应视其对交际的影响程度予以考 虑,英、美拼写及词汇用法均可接受。 二、各档次的给分范围和要求 档次 描述 -创造了新颖、丰富、合理的内容,富有逻辑性,续写完整,与原文情境 融洽度高; 第七档 -使用了多样且恰当的词汇和语法结构,表达流畅,语言错误很少,且完 (22~25分) 全不影响理解; -自然有效地使用了段落间、语句间衔接手段,全文结构清晰,前后呼应, 意义连贯。 -创造了比较丰富、合理的内容,比较有逻辑性,续写比较完整,与原文 情境融洽度较高; 第六档 -使用了比较多样且恰当的词汇和语法结构,表达比较流畅,有个别错误, (18~21分) 但不影响理解; -比较有效地使用了语句间衔接手段,全文结构清晰,意义比较连贯。 -创造了基本合理的内容,有一定的逻辑性,续写基本完整,与原文情境 相关; 第五档 -使用了比较恰当的词汇和语法结构,表达方式不够多样性,表达有些许 (15~17分) 错误,但基本不影响理解; -使用了语句间衔接手段,全文结构比较清晰,意义比较连贯。 英语试题评分参考 第4页(共5页)-创造了基本完整的故事内容,但有的情节不够合理或逻辑性不强,与原 文情境基本相关; 第四档 -使用了简单的词汇和语法结构,有部分语言错误和不恰当之处,个别部 (11~14分) 分影响理解; -有语句衔接的意识,全文结构基本清晰,意义基本连贯。 -内容和逻辑上有一些重大问题,续写不够完整,与原文有一定程度脱节; 第三档 -所用的词汇有限,语法结构单调,错误较多且比较低级,影响理解; (6~10分) -未能有效地使用语句间衔接手段,全文结构不够清晰,意义欠连贯。 -内容和逻辑上有较多重大问题,或有部分内容抄自原文,续写不完整, 第二档 与原文情境基本脱节; (1~5分) -所使用的词汇非常有限,语法结构单调,错误极多,严重影响理解。 几乎没有使用语句间衔接手段,全文结构不清晰,意义不连贯。 第一档 -未作答;所写内容太少或无法看清以致无法评判;所写内容全部抄自原 (0分) 文或与题目要求完全不相关。 英语试题评分参考 第5页(共5页)读后续写原文材料(共2页): 英语试题评分参考 第6页(共5页)英语试题评分参考 第7页(共5页)